Introduction
Glioma is the most common primary intracranial malignant tumor, accounting for approximately 41–44.6% of all intracranial tumors [1]. Glioblastoma has the highest degree of malignancy, and has an extremely poor prognosis. It has a median overall survival (OS) of less than 14 months, and a 5-year survival rate less than 5% [2, 3]. Standard treatment includes maximum tumor resection, in addition to adjuvant radiation, and chemotherapy. Tumors are aggressive and invasive; therefore, the total surgical resection rate is low. In addition, the residual tumor tissue is resistant to radiotherapy and chemotherapy [4], and traditional treatment is limited. Therefore, in recent years, molecular-targeted therapy has become popular in glioma research.
The degree of malignancy in gliomas is related to the cytoskeleton [5, 6]. This is a network of fibers in eukaryotic cells involved in cell shape maintenance and cell motility. Cell shape is dictated by the cytoskeleton, comprising microtubules, microfilaments, and intermediate filaments. Significantly, microfilaments, primarily constituted by f-actin (fibrous actin), form a central component of the cytoskeleton [7]. F-actin, in particular, plays a crucial role in influencing the migration of glioma cells [8]. Filopodia are aggregated by f-actin, which is closely related to tumor invasiveness [6]. Re-organization of the actin cytoskeleton is associated with tumor cell migration and the morphological changes of tumor cells [9–12]. Therefore, research focusing on the signaling pathways that cause changes in the cytoskeleton and related proteins, involved in the development of gliomas can direct research into glioma-targeted therapy.
TBC1D1 is a member of TBC family. It has been reported that TBC1D3 is amplified in prostate cancer [13, 14]. TBC1D8 amplification drives the occurrence of ovarian cancer [15], and TBC1D15 is upregulated in liver, prostate, and thyroid cancers [16]. However, there are no studies on the correlation between TBC1D1 expression and glioma prognosis. This study first predicted the relationship between TBC1D1 and the prognosis of glioma using the CGGA (http://www.cgga.org.cn/help.jsp) [17] and TCGA (https://portal.gdc.cancer.gov/) [18] databases, then studied the effect of TBC1D1 downregulation on the proliferation, migration, and invasion of glioma cells. In addition, it further analyzed whether these phenomena are related to changes in the glioma cytoskeleton.
Materials and Methods
Bioinformatic analysis
All patients with glioma were collected from the CGGA and TCGA. Gene Expression Profiling Interactive Analysis (GEPIA, http://gepia.cancer-pku.cn) contains expression data from tumor and non-tumor samples [19]. We then verified TBC1D1 expression in glioma cell lines by western blotting.
Cell culture and transfection
The glioma cell lines T98G and LN229 were purchased from Shanghai Hanwei Biotechnology Co., Ltd. (Shanghai, China). The cell lines were cultured in DMEM medium supplemented with 10% fetal bovine serum (FBS), 100 units/mL penicillin, and 100 μg/mL streptomycin. The culture conditions were: 37°C with 5% CO2. Transfection of siRNA (silencing RNA, siRNA) (General Biol Co., Ltd., Anhui, China) was performed using Lipofectamine 3000 (Invitrogen, Carlsbad, CA, USA). The siRNA sequences of TBC1D1 are listed in Table 1. Transfection procedures were performed according to the manufacturer’s instructions. Fetal bovine serum (FBS), DMEM, and antibiotics were purchased from Gibco (Grand Island, NY, USA).
Table 1. siRNA sequences of TCB1D1.
| Gene | Sequence (5′–3′) |
| siRNA1 Top strand | GGCUAUUCUUCAACAGAUATT |
| siRNA1 Bottom strand | UAUCUGUUGAAGAAUAGCCTT |
| siRNA2 Top strand | CUCAUUAGCGGACACAAUATT |
| siRNA2 Bottom strand | UAUUGUGUCCGCUAAUGAGTT |
| siRNA3 Top strand | CGAGGUUGCUUCAUGAUUATT |
| siRNA3 Bottom strand | UAAUCAUGAAGCAACCUCGTT |
| siRNA-NC Top strand | UUCUCCGAACGUGUCACGUTT |
| siRNA-NC Bottom strand | ACGUGACACGUUCGGAGAATT |
Cell proliferation assay
EdU assay was performed using the YF®594 Click-iT EdU Kit (UElandy, Suzhou, China) at 24 h after the transfected 1 × 104 cells were plated into 96-well plates. After EdU labeling, the percentage of EdU-positive cells was visualized under a fluorescence microscope (Nikon ECLIPSE Ti2-U), as described previously [20].
Colony formation analysis
Transfected cells were seeded into 6-well plates (500 cells/well) and cultured in a complete culture medium for 2 weeks. When approximately 50 cell clusters were observed under a microscope, the 6-well plates were removed from the incubator. Cell colonies were washed with PBS, fixed in 4% paraformaldehyde for 30 min, and stained with crystal violet for 15 min, at room temperature. Subsequently, the colonies were washed with ultra-pure water, dried upside down, and photographed.
Wound-healing
To assess the migratory and invasive abilities of glioma cells in vitro, wound-healing assays were performed. For the wound-healing assay, glioma cells were planted in 6-well cell culture plates. A scratching step was vertically performed on the center of each well, using 200 μl pipettes. The cells were cultured for 24 h, 48 h in DMEM without FBS. Images were captured using a microscope at 100×. The gap distance was measured by plotting on the software scale. The proportion of change was calculated and analyzed using statistics.
Transwell for cell migration and invasion
For the transwell assay, cells were cultured in transwell chambers with 8 μm pores in 24-well plates. For the migration assay, 2000 transfected cells were suspended in 200 μL serum-free medium and added to the upper transwell chamber. After incubation for 12 h in a humidified atmosphere containing 5% CO2, at 37°C, the migrated cells that had adhered to the lower surface of the membrane were fixed in 4% paraformaldehyde for 30 min. Thereafter, they were stained with crystal violet for 15 min at room temperature. The number of migrating cells was counted in five randomly selected fields at 200× magnification using a microscope. For the invasion assay, transwell chambers were coated with Matrigel (Corning Co., Ltd., Wujiang, China), following the same procedures as those for the migration assay [20].
Immunofluorescence and cytoskeleton co-staining
Glioma cells were seeded in 24-well plates and fixed in 4% formaldehyde diluted in 1× PBS for 15 min. The cells were then washed thrice with 1× PBS for 5 min. Samples were blocked in 5% BSA for 60 mins and incubated with the primary antibody overnight, at 4°C. After washing with PBS, the secondary antibody was added and incubated at room temperature for 2 h in the dark. Images were captured and analyzed using a fluorescence microscope (Nikon ECLIPSE Ti2-U).
Western blot
Total protein was extracted using RIPA lysis buffer (1:1000) (Solarbio Science and Technology Co., Ltd., Beijing, China) and protease/phosphate inhibitors (Solarbio Science and Technology Co., Ltd., Beijing, China). The protein concentrations were measured using a bicinchoninic acid protein quantification kit (Solarbio Science and Technology Co., Ltd., Beijing, China). Proteins were separated by 10% or 12.5% SDS-PAGE gel electrophoresis, transferred to PVDF membranes, and probed with primary antibodies TBC1D1 (diluted at 1:1000, Proteintech, China), N-Cadherin, E-Cadherin (diluted at 1:1000, CST, USA), MMP-2, MMP-9 (diluted at 1:1000), Profilin (diluted at 1:10000), Cofilin, Cofilin (phosphoS3) (diluted at 1:1000, Abcam, UK), and Phospho-LIMK1/LIMK2 (Thr508, Thr505) (diluted at 1:1000, Invitrogen). The membranes were probed with horseradish peroxidase-conjugated secondary antibodies. An enhanced chemiluminescence detection system (Bio-Rad, Hercules, CA, USA) was used for protein detection. Anti-GAPDH antibody and anti-β-TUBULIN (diluted at 1:2000, Proteintech) were used to monitor the loading amount.
Statistics analysis
GraphPad Prism software was used for data analysis. ImageJ was used for figure analysis. T-test was used for comparing the statistical data of the two groups. All data are displayed as mean ± standard deviation (SD). The cell experiments were performed at least three times. *P value < 0.05 was considered to be statistically significant.
Results
Clinical diagnostic value of TBC1D1
The ROC curve was established to verify the expression of TBC1D1 in glioma tissues and the results of the database analysis. The three-year and five-year curved survival regions (AUCs) of patients with high expression in TBC1D1 were 0.741 and 0.742 in the CGGA database, respectively (Figure 1G). The AUC under the three-year and five-year curves in the TCGA database for high TBC1D1 expression were 0.806 and 0.796, respectively, (Figure 1H). This suggests that the expression level of TBC1D1 has credible value in predicting the prognosis of gliomas.
Correlation between TBC1D1 expression and clinical characteristics in glioma patients
Several clinical correlation analyses related to TBC1D1 were performed using the CGGA and TCGA datasets. In the CGGA and TCGA databases, TBC1D1 expression levels were significantly correlated with age, grade, histology, IDH mutation status, and 1p19q co-deletion status (Figure 2A–2J).

Figure 2. Relationship between TBC1D1 expression and clinical features. (A–E) Relationship of TBC1D1 expression to age, IDH mutation status, 1p19q codeletion status, grade, histology in CGGA databases. (F–J) Relationship between TBC1D1 expression and age, IDH mutation status, 1p19q co-deletion status, grade, and histology in the TCGA database.
Expression of TBC1D1 in gliomas
Immunohistochemical data from the HPA project (https://www.proteinatlas.org/) suggested that TBC1D1 protein levels were increased in low-grade and high-grade glioma tissues compared with those in normal cerebral cortex tissues (Figure 3A–3C). The expression of TBC1D1 proteins was also increased in the SVG and glioma cell lines (U87, U118, T98G, U251, and LN229), especially in T98G and LN229 cells (Figure 3D). Consequently, T98G and LN229 cells were chosen for in vitro experiments to validate our findings. In order to delineate the impact of TBC1D1 on the malignant behavior of glioma cells, we executed siRNA-mediated knockdown of TBC1D1 in both T98G and LN229 cell lines. SiRNA1, siRNA2, and siRNA3 were used and siRNA2 was selected for subsequent experiments (Figure 3E).

Figure 3. Immunohistochemistry results obtained from the HPA project database, expression of TBC1D1 across tissues and expression of TBC1D1 in glioma cell lines. (A) Protein expression of TBC1D1 in normal brain tissues. (B) Expression of TBC1D1 in low-grade glioma tissues. (C) Expression of TBC1D1 in high-grade glioma tissues. (D) Protein expression of TBC1D1 in glioma cell lines. (E) Knockdown of TBC1D1 by siRNA in T98 and LN229. (All data were presented as mean ± s.d. from three independent experiments (*P < 0.05, **P < 0.01, ***P < 0.005, ****P < 0.001).
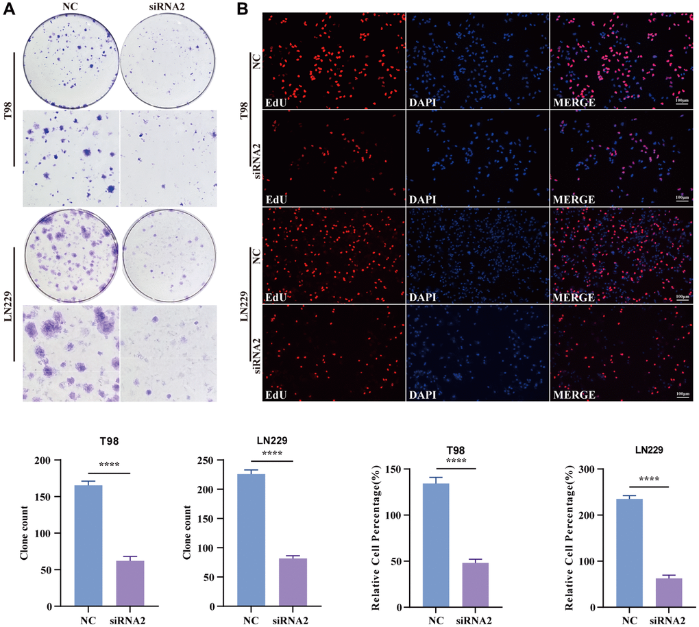
TBC1D1 knockdown inhibited the proliferation of glioma cells
A colony formation assay was conducted to assess the potential impact of TBC1D1 on glioma cell proliferation. The findings indicated a substantial inhibition of cell growth in both T98G and LN229 cells upon the downregulation of TBC1D1 expression (Figure 4A). To confirm that the reduction in cell proliferation resulted from the downregulation of TBC1D1, an EdU cell proliferation assay was performed. Upon downregulation of TBC1D1 expression in both cell lines, a notable reduction in the count of EdU-positive cells was observed (Figure 4B).

Figure 4. Knockdown TBC1D1 inhibits the proliferation of glioma cells. (A) Detection of proliferation of transfected cells by colony formation experiments. (B) Detection of proliferation of transfected cells by EdU staining (Scale bar = 100 μm). (All data were presented as mean ± s.d. from three independent experiments (*P < 0.05, **P < 0.01, ***P < 0.005, ****P < 0.001).
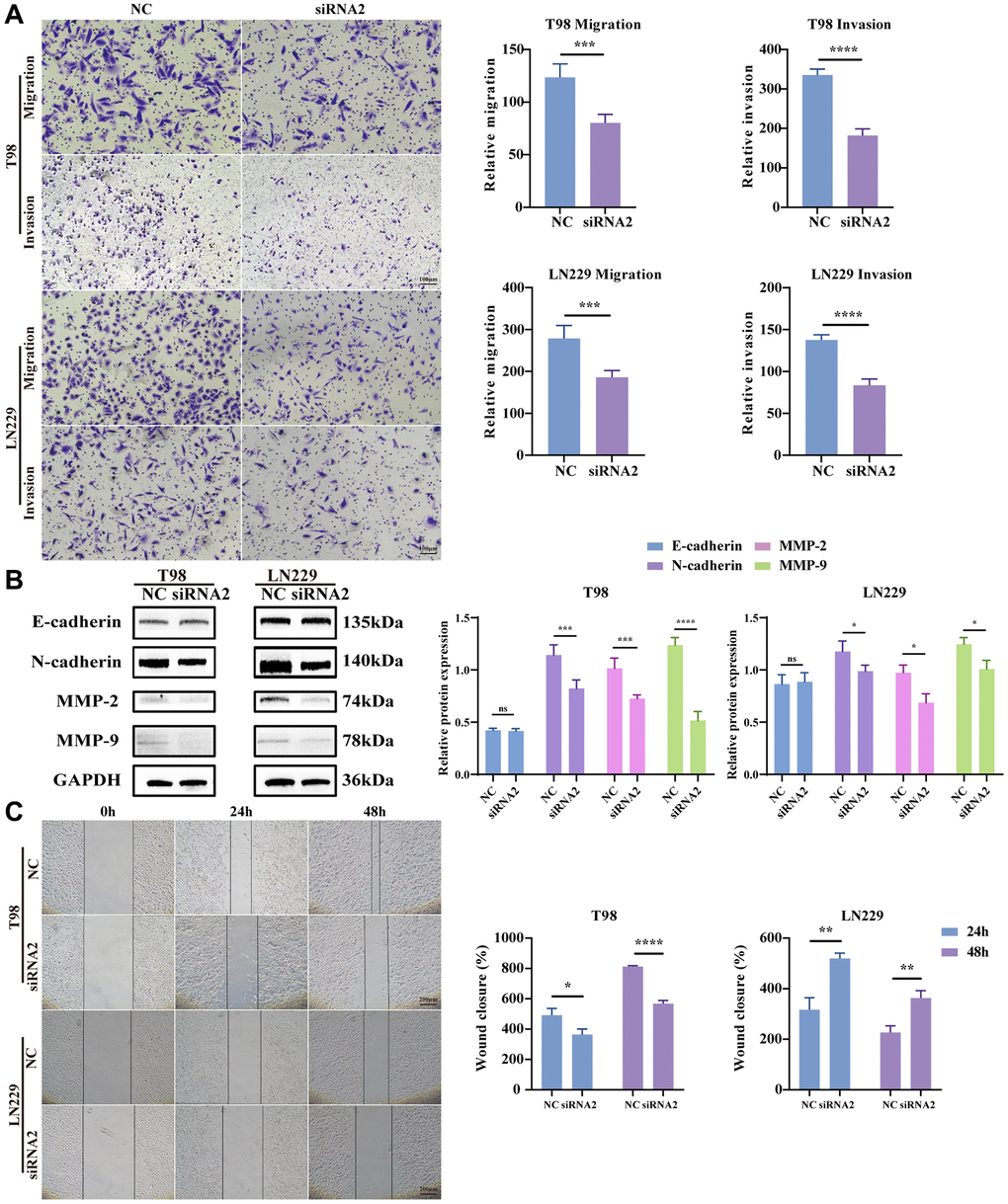
TBC1D1 knockdown suppressed the migration and invasion of glioma cells
Being recognized as one of the most formidable malignant brain tumors, glioma is distinguished by its highly infiltrative growth, extending extensively into surrounding tissues without defined boundaries [21]. Hence, to scrutinize the potential involvement of TBC1D1 in the migration and invasion of glioma cells, transwell and wound healing assays were conducted. The outcomes revealed a decrease in the number of migrating cells with TBC1D1 downregulation compared to the control cells. Furthermore, the count of invading cells demonstrated a reduction with downregulated TBC1D1 compared to the control group (Figure 5A). There was no significant change in the expression of E-cadherin, however, the expression of N-cadherin, MMP-2, and MMP-9 decreased, further indicating that the downregulation of TBC1D1 affected the MMP family and thus weakened the aggressiveness of gliomas (Figure 5B). Moreover, the healing of scratch wounds was notably impeded following the knockdown of TBC1D1 in both cell lines during 24 hours and 48 hours of incubation (Figure 5C).

Figure 5. Knockdown TBC1D1 inhibits glioma cell migration and invasion. (A) Detection of migration and invasion of transfected cells by transwell method (Scale bar = 100 μm). (B) Detection of E-cadherin, N-cadherin, MMP-2 and MMP-9 protein expression. (C) Perform wound-healing assay to detect migration of transfected cells (Scale bar = 200 μm). (All data were presented as mean ± s.d. from three independent experiments (*P < 0.05, **P < 0.01, ***P < 0.005, ****P < 0.001).
Effects of TBC1D1 knockdown on the cytoskeleton
The cytoskeleton, vital for sustaining cell morphology and facilitating migration, prompted our hypothesis that TBC1D1 influences cell migration through its impact on cytoskeletal proteins. Staining F-actin with phalloidin-iFluor 488 reagent and subsequent observation under a fluorescence microscope revealed that the microfilaments in untreated tumor cells displayed intact filaments. In contrast, those in the TBC1D1 downregulated group exhibited signs of fragmentation and aggregation (Figure 6A).

Figure 6. Knockdown TBC1D1 affects the integrity of the F-actin. (A) Fluorescence microscopy was used to observe the morphological changes of F-actin cytoskeleton stained with phalloidin after transfection (Scale bar = 10 μm). (B) Detection of profilin, cofilin, P-LIMK1Thr508/P-LIMK2Thr505 and P-cofilinSer3 protein expression. (All data were presented as mean ± s.d. from three independent experiments (*P < 0.05, **P < 0.01, ***P < 0.005, ****P < 0.001).
Profilin is a conserved actin-binding protein that regulates the rate of actin polymerization by binding to actin monomers and promoting the exchange of adenosine diphosphate (ADP) with ATP [22]. Cofilin induces depolymerization at the negative end of microfilaments, hindering their reassembly. Nevertheless, self-inhibition ensues following phosphorylation at the Ser3 site [23]. LIM kinases, specifically LIMK1 and LIMK2, represent serine/threonine kinases characterized by the presence of two zinc-finger motifs within their N-terminal regulatory domains [22]. Activated LIMK phosphorylates cofilin at the Ser3 residue, thereby inhibiting its depolymerization activity [24]. The effects of profilin and cofilin were not obvious, but P-LIMK1Thr508/P-LIMK2Thr505 and P-cofilinSer3 decreased (Figure 6B). We further performed immunofluorescence analysis of cofilin and P-cofilinSer3. P-cofilinSer3 was decreased in the cytosol but was not significantly altered in the nucleus. The cofilin content did not change significantly in either the nucleus or the cytosol (Supplementary Figure 1). The findings suggest that the diminution of TBC1D1 disrupts the cytoskeleton of glioma cells through the P-LIMK/cofilin pathway, consequently influencing the migratory behavior of tumor cells.
Discussion
Gliomas, prevalent malignancies originating in the central nervous system, are distinguished by their rapid progression, unfavorable prognostic outlook, and a proclivity for recurrent occurrences. Due to its robust capacity to infiltrate neighboring tissues, achieving a positive prognosis for patients proves challenging [25]. Gaining deeper insights into the mechanisms underlying the occurrence and development of gliomas is of paramount importance. This requires exploring novel pathogenic mechanisms and protein markers, identifying fresh targets, and comprehensively enhancing the postoperative quality of life for patients with glioblastoma. Recent findings indicate that both lncRNA ARST and E3 Ubiquitin Ligase RNF139 possess inhibitory effects on glioma progression [26]. TBC family proteins exhibit close associations with the onset and progression of diverse types of tumors. Most of these proteins function as oncoproteins and participate in the regulation of malignant transformation or metastasis of cells. The involvement of TBC/Rab-GAPs in malignant tumors is likely intricately connected to the modulation of Rabs. These proteins play a crucial role in facilitating the transport and circulation of receptor proteins both intercellularly and between cells and the extracellular matrix, consequently influencing the process of cell invasion. Additionally, many components of cancer gene signaling pathways, such as EGFR, RAS, and RAC, are localized to endocytic vesicles or adhesion sites [27, 28]. This study marks the initial exploration of the impact of TBC1D1 on the progression of gliomas, with preliminary investigations. In vitro phenotype experiments were conducted to validate this prediction. In this investigation, we initially examined the CGGA and TCGA databases. The analysis revealed that elevated TBC1D1 expression in glioma is associated with an unfavorable prognosis and holds clinical diagnostic significance in predicting glioma outcomes. We proceeded to investigate if heightened TBC1D1 expression independently serves as a risk factor impacting glioma prognosis. Through both univariate and multivariate analyses, we identified factors relevant to the adverse prognosis of glioma. This further proved the value of this gene in the diagnosis of glioma.
In investigating this hypothesis, we attenuated the expression of TBC1D1 within glioma cell lines. Our observations revealed that the attenuated expression of TBC1D1 exerted a suppressive influence on malignant phenotypic traits, comprising the intricate processes of glioma proliferation, invasion, and migration. The matrix metalloproteinase (MMP) family is involved in the degradation of the extracellular matrix, participating in both normal physiological processes such as embryonic development, reproduction, and tissue remodeling, as well as pathological processes like inflammatory reactions and angiogenesis in tumors [29, 30]. Most MMPs are secreted in the form of inactive protein precursors, which are activated after cleavage by extracellular proteinases. MMP2 and MMP9 belong to the gelatinase subgroup of the matrix metalloproteinase family, serving as type IV collagenases capable of degrading gelatin components in the extracellular matrix, and thereby participating in the metastatic processes of tumors. Numerous studies have demonstrated abnormal expression of MMP2 and MMP9 in tissues following tumor occurrence [31]. Research has also revealed that MMP9 is a crucial regulator of the extracellular matrix and basement membrane, with its expression promoting the differentiation and proliferation of epithelial cells [22, 32]. Moreover, MMP activity has been implicated in cancer progression [33]. The results of this study suggest that the knockdown of TBC1D1 affects the downstream expression of MMP2 and MMP-9 and inhibits the invasiveness of glioma cells. However, how it affects the expression of upstream proteins requires further study.
The cytoskeleton plays a vital role in various cellular activities and F-actin is one of its most important components [34]. Carlier et al. documented the depolymerization of actin filaments facilitated by cofilin, an actin-depolymerizing protein (ADP) [35]. The role of cofilin promotes the fragmentation of aged actin fibers, accelerating the synthesis of new F-actin. Under normal circumstances, the polymerization and depolymerization of F-actin coexist, sustaining a dynamic equilibrium crucial for cellular activities, substance transport, and various other processes. Elevated levels of cofilin intensify the depolymerization and repolymerization of actin fibers, fostering the malignant invasion and migration of gliomas [36]. This, in turn, triggers actin depolymerization upon downregulation of TBC1D1 in glioma cells. Past research has delineated the influence of the P-LIMK/cofilin pathway on the cytoskeleton [22]. Notably, studies have demonstrated that LIM kinases, including LIMK1, LIMK2, TESK1, and TESK2, selectively phosphorylate the N-terminal Ser3 site of cofilin, impeding its interaction with actin [23]. Phosphorylation at the Thr508 and Thr505 sites enhances the kinase activity of LIMK [37]. Conversely, a decrease in the expression of TBC1D1 results in reduced phosphorylation of LIMK, consequently weakening the phosphorylation of cofilin at the Ser3 site [38].
In summary, TBC1D1 exerts influence on the structural integrity of the cytoskeleton via its interaction with cofilin, leading to morphological alterations and changes in the aggressiveness of glioma cells. This investigation introduces a novel perspective on TBC1D1’s involvement in tumorigenesis, highlighting its potential as a therapeutic target for addressing gliomas.
Supplementary Materials
Author Contributions
All authors have contributed significantly, and that all authors are in agreement with the content of the manuscript. Study concepts: Yan Zhang, Shiqi Cheng; Study design: Yan Zhang, Hengyi Fan; Cell experiments: Jiahong Cai, Peng Chen, Jiawei Liang; Data acquisition: Jiahong Cai, Raorao Yuan, Yong’an Jiang; Quality control of data and algorithms: Jiahong Cai, Yi Zhang; Data analysis and interpretation: Jiawei Liang, Jianhui Cai; Statistical analysis: Jiahong Cai, Yuefei Zhong; Manuscript preparation: Jiahong Cai; Manuscript editing: Peng Chen, Yong’an Jiang; Manuscript review: Yan Zhang, Shiqi Cheng.
Acknowledgments
Thanks to all colleagues who contributed to this research.
Conflicts of Interest
The authors declare no conflicts of interest related to this study.
Funding
This work was supported by grants from Natural Science Foundation of China: Grant No. 82260378. Jiangxi Provincial Natural Science Foundation, China: Grant No. 20212BAB216053.
References
- 1. Wang J, Su HK, Zhao HF, Chen ZP, To SS. Progress in the application of molecular biomarkers in gliomas. Biochem Biophys Res Commun. 2015; 465:1–4. https://doi.org/10.1016/j.bbrc.2015.07.148 [PubMed]
- 2. Szopa W, Burley TA, Kramer-Marek G, Kaspera W. Diagnostic and Therapeutic Biomarkers in Glioblastoma: Current Status and Future Perspectives. Biomed Res Int. 2017; 2017:8013575. https://doi.org/10.1155/2017/8013575 [PubMed]
- 3. Zeng T, Cui D, Gao L. Glioma: an overview of current classifications, characteristics, molecular biology and target therapies. Front Biosci (Landmark Ed). 2015; 20:1104–15. https://doi.org/10.2741/4362 [PubMed]
- 4. Tomiyama A, Ichimura K. Signal transduction pathways and resistance to targeted therapies in glioma. Semin Cancer Biol. 2019; 58:118–29. https://doi.org/10.1016/j.semcancer.2019.01.004 [PubMed]
- 5. Djuzenova CS, Fiedler V, Memmel S, Katzer A, Hartmann S, Krohne G, Zimmermann H, Scholz CJ, Polat B, Flentje M, Sukhorukov VL. Actin cytoskeleton organization, cell surface modification and invasion rate of 5 glioblastoma cell lines differing in PTEN and p53 status. Exp Cell Res. 2015; 330:346–57. https://doi.org/10.1016/j.yexcr.2014.08.013 [PubMed]
- 6. Wood W, Martin P. Structures in focus--filopodia. Int J Biochem Cell Biol. 2002; 34:726–30. https://doi.org/10.1016/s1357-2725(01)00172-8 [PubMed]
- 7. Peckham M. How myosin organization of the actin cytoskeleton contributes to the cancer phenotype. Biochem Soc Trans. 2016; 44:1026–34. https://doi.org/10.1042/BST20160034 [PubMed]
- 8. Schaar BT, McConnell SK. Cytoskeletal coordination during neuronal migration. Proc Natl Acad Sci U S A. 2005; 102:13652–7. https://doi.org/10.1073/pnas.0506008102 [PubMed]
- 9. Miao Z, Ali A, Hu L, Zhao F, Yin C, Chen C, Yang T, Qian A. Microtubule actin cross-linking factor 1, a novel potential target in cancer. Cancer Sci. 2017; 108:1953–8. https://doi.org/10.1111/cas.13344 [PubMed]
- 10. Lomakin AJ, Lee KC, Han SJ, Bui DA, Davidson M, Mogilner A, Danuser G. Competition for actin between two distinct F-actin networks defines a bistable switch for cell polarization. Nat Cell Biol. 2015; 17:1435–45. https://doi.org/10.1038/ncb3246 [PubMed]
- 11. Pertuy F, Eckly A, Weber J, Proamer F, Rinckel JY, Lanza F, Gachet C, Léon C. Myosin IIA is critical for organelle distribution and F-actin organization in megakaryocytes and platelets. Blood. 2014; 123:1261–9. https://doi.org/10.1182/blood-2013-06-508168 [PubMed]
- 12. Hanč P, Fujii T, Iborra S, Yamada Y, Huotari J, Schulz O, Ahrens S, Kjær S, Way M, Sancho D, Namba K, Reis e Sousa C. Structure of the Complex of F-Actin and DNGR-1, a C-Type Lectin Receptor Involved in Dendritic Cell Cross-Presentation of Dead Cell-Associated Antigens. Immunity. 2015; 42:839–49. https://doi.org/10.1016/j.immuni.2015.04.009 [PubMed]
- 13. Pei L, Peng Y, Yang Y, Ling XB, Van Eyndhoven WG, Nguyen KC, Rubin M, Hoey T, Powers S, Li J. PRC17, a novel oncogene encoding a Rab GTPase-activating protein, is amplified in prostate cancer. Cancer Res. 2002; 62:5420–4. [PubMed]
- 14. Hodzic D, Kong C, Wainszelbaum MJ, Charron AJ, Su X, Stahl PD. TBC1D3, a hominoid oncoprotein, is encoded by a cluster of paralogues located on chromosome 17q12. Genomics. 2006; 88:731–6. https://doi.org/10.1016/j.ygeno.2006.05.009 [PubMed]
- 15. Chen M, Sheng XJ, Qin YY, Zhu S, Wu QX, Jia L, Meng N, He YT, Yan GR. TBC1D8 Amplification Drives Tumorigenesis through Metabolism Reprogramming in Ovarian Cancer. Theranostics. 2019; 9:676–90. https://doi.org/10.7150/thno.30224 [PubMed]
- 16. Feldman DE, Chen C, Punj V, Machida K. The TBC1D15 oncoprotein controls stem cell self-renewal through destabilization of the Numb-p53 complex. PLoS One. 2013; 8:e57312. https://doi.org/10.1371/journal.pone.0057312 [PubMed]
- 17. Zhao Z, Zhang KN, Wang Q, Li G, Zeng F, Zhang Y, Wu F, Chai R, Wang Z, Zhang C, Zhang W, Bao Z, Jiang T. Chinese Glioma Genome Atlas (CGGA): A Comprehensive Resource with Functional Genomic Data from Chinese Glioma Patients. Genomics Proteomics Bioinformatics. 2021; 19:1–12. https://doi.org/10.1016/j.gpb.2020.10.005 [PubMed]
- 18. Tomczak K, Czerwińska P, Wiznerowicz M. The Cancer Genome Atlas (TCGA): an immeasurable source of knowledge. Contemp Oncol (Pozn). 2015; 19:A68–77. https://doi.org/10.5114/wo.2014.47136 [PubMed]
- 19. Tang Z, Li C, Kang B, Gao G, Li C, Zhang Z. GEPIA: a web server for cancer and normal gene expression profiling and interactive analyses. Nucleic Acids Res. 2017; 45:W98–102. https://doi.org/10.1093/nar/gkx247 [PubMed]
- 20. Gu G, Gao T, Zhang L, Chen X, Pang Q, Wang Y, Wang D, Li J, Liu Q. NKAP alters tumor immune microenvironment and promotes glioma growth via Notch1 signaling. J Exp Clin Cancer Res. 2019; 38:291. https://doi.org/10.1186/s13046-019-1281-1 [PubMed]
- 21. Bie L, Zhao G, Wang YP, Zhang B. Kinesin family member 2C (KIF2C/MCAK) is a novel marker for prognosis in human gliomas. Clin Neurol Neurosurg. 2012; 114:356–60. https://doi.org/10.1016/j.clineuro.2011.11.005 [PubMed]
- 22. Fei X, Wang J, Chen C, Ding B, Fu X, Chen W, Wang C, Xu R. Eupatilin inhibits glioma proliferation, migration, and invasion by arresting cell cycle at G1/S phase and disrupting the cytoskeletal structure. Cancer Manag Res. 2019; 11:4781–96. https://doi.org/10.2147/CMAR.S207257 [PubMed]
- 23. Gahan P. The cell: a molecular approach (3rd edn) G. M. Cooper and R. E. Hausman, Palgrave-Macmillans Global Academic Publishing, 713 pp., ISBN 0-87893-214-3 (2004). Cell Biochem Funct. 2005; 23:222. https://doi.org/10.1002/cbf.1157
- 24. Arber S, Barbayannis FA, Hanser H, Schneider C, Stanyon CA, Bernard O, Caroni P. Regulation of actin dynamics through phosphorylation of cofilin by LIM-kinase. Nature. 1998; 393:805–9. https://doi.org/10.1038/31729 [PubMed]
- 25. Chung T, Na J, Kim YI, Chang DY, Kim YI, Kim H, Moon HE, Kang KW, Lee DS, Chung JK, Kim SS, Suh-Kim H, Paek SH, Youn H. Dihydropyrimidine Dehydrogenase Is a Prognostic Marker for Mesenchymal Stem Cell-Mediated Cytosine Deaminase Gene and 5-Fluorocytosine Prodrug Therapy for the Treatment of Recurrent Gliomas. Theranostics. 2016; 6:1477–90. https://doi.org/10.7150/thno.14158 [PubMed]
- 26. Sun J, He D, Fu Y, Zhang R, Guo H, Wang Z, Wang Y, Gao T, Wei Y, Guo Y, Pang Q, Liu Q. A novel lncRNA ARST represses glioma progression by inhibiting ALDOA-mediated actin cytoskeleton integrity. J Exp Clin Cancer Res. 2021; 40:187. https://doi.org/10.1186/s13046-021-01977-9 [PubMed]
- 27. Wainszelbaum MJ, Charron AJ, Kong C, Kirkpatrick DS, Srikanth P, Barbieri MA, Gygi SP, Stahl PD. The hominoid-specific oncogene TBC1D3 activates Ras and modulates epidermal growth factor receptor signaling and trafficking. J Biol Chem. 2008; 283:13233–42. https://doi.org/10.1074/jbc.M800234200 [PubMed]
- 28. Palamidessi A, Frittoli E, Garré M, Faretta M, Mione M, Testa I, Diaspro A, Lanzetti L, Scita G, Di Fiore PP. Endocytic trafficking of Rac is required for the spatial restriction of signaling in cell migration. Cell. 2008; 134:135–47. https://doi.org/10.1016/j.cell.2008.05.034 [PubMed]
- 29. Echizenya M, Kondo S, Takahashi R, Oh J, Kawashima S, Kitayama H, Takahashi C, Noda M. The membrane-anchored MMP-regulator RECK is a target of myogenic regulatory factors. Oncogene. 2005; 24:5850–7. https://doi.org/10.1038/sj.onc.1208733 [PubMed]
- 30. Kondo S, Shukunami C, Morioka Y, Matsumoto N, Takahashi R, Oh J, Atsumi T, Umezawa A, Kudo A, Kitayama H, Hiraki Y, Noda M. Dual effects of the membrane-anchored MMP regulator RECK on chondrogenic differentiation of ATDC5 cells. J Cell Sci. 2007; 120:849–57. https://doi.org/10.1242/jcs.03388 [PubMed]
- 31. Das S, Amin SA, Jha T. Inhibitors of gelatinases (MMP-2 and MMP-9) for the management of hematological malignancies. Eur J Med Chem. 2021; 223:113623. https://doi.org/10.1016/j.ejmech.2021.113623 [PubMed]
- 32. Walter L, Canup B, Pujada A, Bui TA, Arbasi B, Laroui H, Merlin D, Garg P. Matrix metalloproteinase 9 (MMP9) limits reactive oxygen species (ROS) accumulation and DNA damage in colitis-associated cancer. Cell Death Dis. 2020; 11:767. https://doi.org/10.1038/s41419-020-02959-z [PubMed]
- 33. Rhee JS, Coussens LM. RECKing MMP function: implications for cancer development. Trends Cell Biol. 2002; 12:209–11. https://doi.org/10.1016/s0962-8924(02)02280-8 [PubMed]
- 34. Tokuraku K, Kuragano M, Uyeda TQP. Long-Range and Directional Allostery of Actin Filaments Plays Important Roles in Various Cellular Activities. Int J Mol Sci. 2020; 21:3209. https://doi.org/10.3390/ijms21093209 [PubMed]
- 35. Carlier MF, Ressad F, Pantaloni D. Control of actin dynamics in cell motility. Role of ADF/cofilin. J Biol Chem. 1999; 274:33827–30. https://doi.org/10.1074/jbc.274.48.33827 [PubMed]
- 36. Zhuang H, Li Q, Zhang X, Ma X, Wang Z, Liu Y, Yi X, Chen R, Han F, Zhang N, Li Y. Downregulation of glycine decarboxylase enhanced cofilin-mediated migration in hepatocellular carcinoma cells. Free Radic Biol Med. 2018; 120:1–12. https://doi.org/10.1016/j.freeradbiomed.2018.03.003 [PubMed]
- 37. Sumi T, Matsumoto K, Nakamura T. Specific activation of LIM kinase 2 via phosphorylation of threonine 505 by ROCK, a Rho-dependent protein kinase. J Biol Chem. 2001; 276:670–6. https://doi.org/10.1074/jbc.M007074200 [PubMed]
- 38. Ohashi K, Nagata K, Maekawa M, Ishizaki T, Narumiya S, Mizuno K. Rho-associated kinase ROCK activates LIM-kinase 1 by phosphorylation at threonine 508 within the activation loop. J Biol Chem. 2000; 275:3577–82. https://doi.org/10.1074/jbc.275.5.3577 [PubMed]



