Introduction
Aging is associated with the dysfunction of many different cellular and molecular processes which results in the development of age-related pathologies including cancer [1]. Prostate cancer is the most common non-dermatologic cancer in men, and the risk of prostate cancer increases with age [2]; however, the mechanisms driving increased disease risk with age are poorly understood. One well-established aspect of aging which may contribute to disease risk is the development of chronic low-grade inflammation, termed “inflammaging” [3]. It is understood that chronic inflammation can promote cancer through a number of mechanisms including the secretion of pro-oncogenic cytokines, production of reactive oxygen and nitrogen species, induction of pro-tumorigenic cells, and immunosuppression of the anti-tumor response [4]. Indeed, it has been well established that inflammation is associated with focal areas of atrophic hyperplasia in the prostate which are enriched for potential tumor progenitors [5, 6], and mouse models of bacterial prostatitis have shown that inflammation can promote prostate cancer initiation [7, 8]. Recent work interrogating human prostate tissues with active bacterial infections identified ERG+ precancerous lesions, suggesting that bacterial infections can initiate gene fusions associated with prostate cancer [9]. Importantly, a 2014 clinical trial found that chronic inflammation in the benign prostate increases the risk for developing high-grade prostate cancer later in life, providing evidence for a link between prostatic inflammation and disease risk [10]. Our group has also shown that prostatic inflammation is associated with luminal progenitor cells that can serve as target cells for human prostate cancer initiation [11]. In both mice and humans, this population of luminal progenitor cells in the prostate increases with age, expanding the pool of potential target cells for neoplastic transformation [12].
While mice do not naturally develop prostate cancer, hormonal and genetic alterations in the prostate epithelium can cooperate with aging to promote tumorigenesis in the mouse prostate [13]. Importantly, the cellular changes that define aging phenotypes in the human prostate are conserved in the aging mouse prostate, indicating that the mouse is an ideal model system to investigate factors that regulate age-related changes to the prostate [12]. Like in humans, the aging mouse prostate is characterized by increased inflammation and stromal disorganization [14]. Compared to 3-month-old mice at the beginning of adulthood, the prostates of mice aged to 24 months are enriched for T and B lymphocytes [12]. Whether features of prostatic inflammation emerge primarily in old age or steadily increase throughout adulthood has not been established.
Efforts to slow age-related changes have garnered considerable interest over the past decade. Caloric restriction and mTOR inhibition show promise in delaying aging phenotypes and extending lifespan in model organisms [15, 16]. Pharmacological enhancement of NAD+ levels has also been shown to reverse aging phenotypes [17]. Importantly, anti-inflammatory strategies represent another option for combating the effects of aging [18]. Understanding the dynamics of age-related changes in model organisms is essential for defining the window in which interventions are most efficacious.
Recently, single-cell sequencing has been used to create Tabula Muris Senis, a valuable database of gene expression across 23 tissues in the aging mouse [19, 20]. Notably, the prostate was not one of the tissues profiled in this database. Additionally, the expression of mRNA is not always correlated with protein abundance [21]. Therefore, proteomic characterization of tissues, though often covering fewer genes than transcriptomic methods, provides useful information from which to infer cellular phenotype and function.
In this study, we sought to define the kinetics of mouse prostatic inflammation throughout adulthood at single-cell resolution using mass cytometry, or cytometry by time-of-flight (CyTOF), a proteomic method which has been previously used by our group and others to study immune cells in the prostate [12, 22, 23]. We also set out to determine how aging-associated inflammation in the prostate compares with other urogenital tissues susceptible to age-related cancers. Our study reveals that features of old age in the mouse prostate emerge far earlier than previously reported, with evidence of increased lymphocyte infiltration emerging between 6 and 12 months of age. Age-related changes in immune profiles were shared by the mouse prostate and bladder, suggesting common features of inflammaging in distinct genitourinary tissues.
Results
Identification of distinct immune subsets in mouse prostate using mass cytometry
Prostates from mice of various ages between 1 and 16 months were collected and weighed to confirm the relationship between age and prostate development. We observed a positive correlation between age and wet prostate weight (ρ = 0.6673, Pρ < 0.001) with a rapid increase in weight in pre-pubescent mice (<3 months old) (Supplementary Figure 1A), consistent with the rapid, androgen-dependent growth of the prostate which occurs postnatally until sexual maturity at 2–3 months of age [24, 25]. After reaching adulthood, the mouse prostate continues to grow at a much slower rate. In post-pubertal adult mice aged 3 to 16 months, we observed a positive correlation between age and prostate weight (ρ = 0.5144, Pρ < 0.01), with a significant increase in mass at 16 months of age (p < 0.05) (Supplementary Figure 1A). Importantly, age was also positively correlated with the percentage of CD45+ immune cells in the prostate as measured by flow cytometry (ρ = 0.7034, Pρ < 0.01) (Supplementary Figure 1B), consistent with age-related prostatic inflammation. The increase in total immune cells in the aged prostate was confirmed by quantifying the total lymphoid area in aged mouse prostates using immunohistochemistry (Supplementary Figure 1C, 1D).
Next, we used CyTOF to characterize age-related changes in the immune microenvironment of the prostate throughout adulthood. Prostates were isolated from adult mice aged 3, 6, 9, 12, and 16 months (each n = 4), and dissociated cells were stained with a panel of 19 metal-tagged antibodies designed to label a broad variety of immune cell types using CyTOF (Table 1 and Figure 1A). Immune cells from all ages were clustered using the t-distributed stochastic neighbor embedding (t-SNE) algorithm for dimensional reduction and visualization (Figure 1A, 1B and Supplementary Figure 2A). Based on expression of well-defined immune cell lineage markers, the t-SNE plot was separated into 3 broad groups: T cells (expressing CD3e), B cells (expressing B220), and myeloid/NK cells (expressing CD335, F4/80, CD11b, CD11c, Ly6C, or Ly6G) (Figure 1B). We observed a positive correlation between age and the percentage of T cells (ρ = 0.8952, Pρ < 0.0001) and B cells (ρ = 0.8216, Pρ < 0.0001) in the adult mouse prostate (Figure 1C, 1D). The enrichment for T and B lymphocytes with age was accompanied by a respective decrease in the percentage of myeloid/NK cells (ρ = –0.9197, Pρ < 0.0001) in the aging mouse prostate (Figure 1E). These trends are consistent with the age-related increase in T and B lymphocytes and decrease in myeloid and NK cells previously reported in 3- and 24-month-old mouse prostates by our group [12].
Table 1. CyTOF immunophenotyping antibody panel for discovery experiment.
| Label | Target | Clone | Conjugation | Source |
| 89Y | CD45 | 30-F11 | Pre-conjugated | Fluidigm |
| 139La | CD27 | LG.3A10 | Maxpar kit | BioLegend |
| 141Pr | Ly6G | 1A8 | Pre-conjugated | Fluidigm |
| 146Nd | F4/80 | BM8 | Pre-conjugated | Fluidigm |
| 147Sm | CD80 (B7-1) | 16-10A1 | Maxpar kit | BioLegend |
| 148Nd | CD11b | M1/70 | Pre-conjugated | Fluidigm |
| 150Nd | Ly6C | HK1.4 | Pre-conjugated | Fluidigm |
| 152Sm | CD3e | 145-2C11 | Pre-conjugated | Fluidigm |
| 153Eu | CD274 (PD-L1) | 10F.9G2 | Pre-conjugated | Fluidigm |
| 154Sm | CD152 (CTLA-4) | UC10-4B9 | Pre-conjugated | Fluidigm |
| 155Gd | CD25 | 3C7 | Maxpar kit | BioLegend |
| 156Gd | CD4 | RM4-5 | Maxpar kit | BioLegend |
| 159Tb | CD279 (PD-1) | 29F.1A12 | Maxpar kit | BioLegend |
| 166Er | CD19 | 6D5 | Pre-conjugated | Fluidigm |
| 167Er | CD335 (NKp46) | 29A1.4 | Pre-conjugated | Fluidigm |
| 168Er | CD8a | 53-6.7 | Pre-conjugated | Fluidigm |
| 172Yb | CD86 (B7-2) | GL1 | Pre-conjugated | Fluidigm |
| 176Yb | CD45R (B220) | RA3-6B2 | Pre-conjugated | Fluidigm |
| 209Bi | CD11c | N418 | Pre-conjugated | Fluidigm |

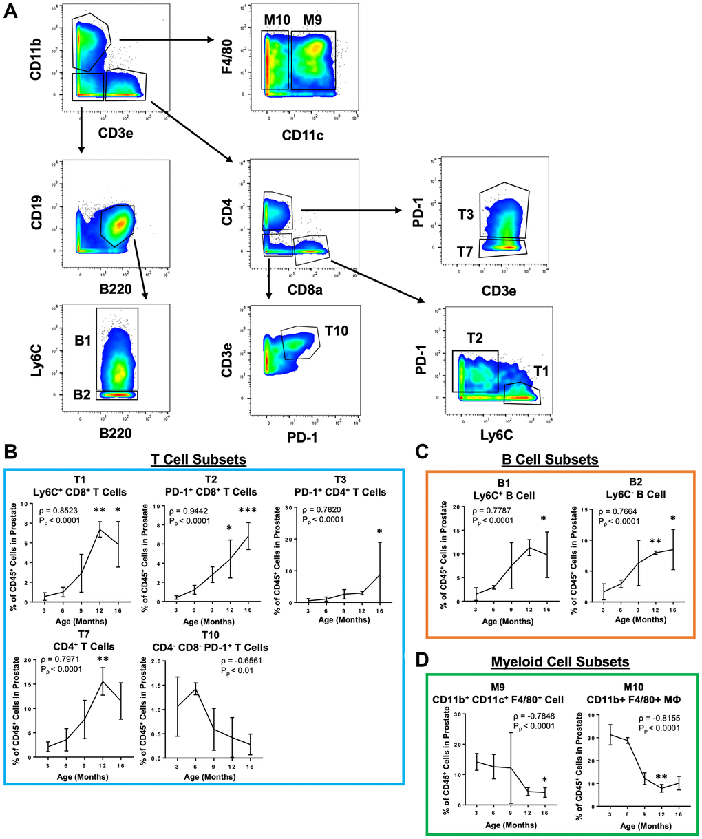
Figure 1. CyTOF immunophenotyping of the aging mouse prostate. (A) Workflow for prostate immunophenotyping using CyTOF. Mouse prostates of different ages were isolated, dissociated to single cells, and stained with a panel of metal-tagged antibodies before data acquisition via mass cytometry. Bivariate plots show gating for single, live CD45+ immune cells before analysis using clustering algorithms (t-SNE and X-Shift). Percentages represent the fraction of events that are within the gate in each bivariate plot. 191Ir/193Ir labels DNA of all cells to distinguish singlets from doublets. 103Rh labels DNA of dead cells. This flowchart was adapted from a previous publication from our group [12]. (B) t-SNE plot generated from the immune cells from mouse prostate, bladder, and kidney. Left: Heat maps showing expression of selected lineage markers by immune cells clustered using t-SNE. See Supplementary Figure 2A for the full set of markers. Right: t-SNE plot separated into 3 broad groups of immune cells (T cells, B cells, and myeloid/NK cells). (C–E) Quantification of changes to the mouse prostate immune cell composition during adult aging for CD3+ T cells (C), B220+ B cells (D), and myeloid/NK cells (E). Spearman correlation coefficient (ρ) and associated p-value (Pρ) represent the correlation between % immune cell type and age. Data represents mean ± SD of 4 biological replicates at each age. Kruskal-Wallis, p < 0.01 (T cells, B cells, and Myeloid/NK cells). Dunn’s multiple comparisons test against 3-months-old, *p < 0.05, **p < 0.01.
To provide more granularity to our analysis we performed unsupervised k-nearest neighbors clustering using the X-Shift algorithm to further subdivide the t-SNE plot into phenotypically-distinct immune cell clusters (Figure 2A and Supplementary Figure 2B). The X-Shift algorithm was chosen because it optimizes the numbers of clusters to prevent over- and under-clustering [26]. We identified 29 distinct immune cell clusters which were then subdivided by cell type. Expression of lineage markers was used to identify 24 of 29 immune cell clusters as T cells (CD3e+), B cells (B220+ and CD19+), NK cells (CD335+), and myeloid cells (any combination of F4/80+, CD11b+, CD11c+, or Ly6G+) (Figure 2A–2E). The 5 remaining clusters were classified as unknown due to expression of both T cell and myeloid cell markers (U1), lack of a strong signal for any lineage-specific markers (U2–U3, U5) or mild, nonspecific staining for every marker (U4) (Figure 2A).

Figure 2. Unsupervised clustering of mouse urogenital immune cells identifies 29 phenotypically distinct clusters. (A) Heat map showing the phenotypes of the 29 clusters generated on immune cells detected from aging mouse prostates, bladders, and kidneys using CyTOF. Clusters were separated into T cells (CD3, CD4, CD8), B cells (B220, CD19), NK cells (CD335), myeloid cells (F4/80, CD11b, CD11c, and Ly6G), and unknown by expression of immune lineage markers. Shading represents mean marker expression transformed by arsinh(x). (B–E) Immune cell cluster expression of lineage markers for T cells (CD3) (B), B cells (B220) (C), NK cells (CD335) (D), and myeloid cells (CD11b and CD11c) (E). Data represents mean marker expression in each cluster transformed by arsinh(x) ± SD between clusters of the same broad immune cell type. Kruskal-Wallis, p < 0.001 (CD3), p < 0.05 (B220), p = 0.106 (CD335). Two-way ANOVA, p < 0.0001 (myeloid markers).
Surprisingly, there were 6 immune cell clusters with staining for both Ly6C and CD19 (T1, T8, B1, NK1, M4, U2) (Figure 2A). Since CD19 is only expected on B cells, expression by other immune cell lineages is unlikely [27]. Instead, we determined that there was interference between the Ly6C and CD19 channels in our experiment. At high levels of Ly6C, there was overflow of signal into the CD19 channel, resulting in a linearly proportional increase in signal between the two channels (Supplementary Figure 3A). In our panel, Ly6C was conjugated to neodymium-150, and CD19 was conjugated to erbium-166 (Table 1). These two lanthanide isotopes differ by 16 Da, consistent with known effects of oxidation of neodymium-150 by oxygen-16 as the sample is ionized to plasma in the mass cytometer (Supplementary Figure 3B) [28]. We checked every other combination of the 19 markers used and found no other instances of signal spillover (Supplementary Figure 3C). The effects of signal spillover from Ly6C into CD19 taken into account, high Ly6C expression likely caused the T1, T8, NK1, M4, and U2 clusters to appear as CD19+. However, expression of the B cell specific marker B220 by cluster B1 indicates that its CD19 signal is likely true [29]. Interestingly, Ly6C is expressed across many different immune lineages but is not expressed on resting B cells [30, 31]; however, Ly6C has been found in some cases to be upregulated in B cells exposed to lipopolysaccharide and type III interferon [32, 33]. Given that CD19 is not expressed in immune cells besides B cells, the artifactual signal interference from Ly6C into CD19 is not likely to have affected the clustering or cell type identification in our analysis.
Discussion
Inflammation in the prostate and aging are both associated with an increased risk for developing prostate cancer [10, 37]. Our group and others have previously reported that the mouse prostate experiences an increase in immune cells as it ages, however the dynamics of how these changes occur were unclear [12, 14]. In this study, we characterized how the inflammatory microenvironment of the adult mouse prostate changes during aging using highly-multiplexed single-cell mass cytometry. This dataset presents the most comprehensive profiling of the aging adult mouse prostate immune profile to date.
By 3 months of age, male mice are sexually mature and the prostate has completed development [38]. At this age, myeloid cells make up the vast majority of immune cells in the mouse prostate (Figure 1E). Throughout adulthood, the mouse prostate undergoes enrichment for T and B lymphocytes, resulting in a profound shift in the tissue’s immunological milieu (Figure 1C, 1D). Interestingly, this age-related expansion of lymphocytes in the prostate happens in contrast to the age-related myeloid bias of hematopoiesis [39]. As mice age, different processes including bone marrow stem cell niche remodeling, inflammatory cytokines, and telomere dysfunction skew hematopoiesis towards myeloid lineages [40–42]. Aging is also associated with involution of the thymus, resulting in reduced production of naïve T cells [43]. Additionally, B cell development is impaired in aged mouse bone marrow [44]. These many processes converge to reduce lymphocyte output and increase myeloid differentiation in the aging mouse. In contrast, the enrichment for lymphocytes in the aging mouse prostate suggests that the prostate contains a unique aging signature compared to other tissues.
We used 19 surface markers to identify 29 phenotypically-distinct clusters of immune cells in the mouse prostate (Figure 2). We then tracked how the abundance of each immune cell cluster changes during adult mouse aging by comparing tissue aged 3-, 6-, 9-, 12-, and 16-months. We determined that there is a shift in the immune microenvironment of the mouse prostate which takes place between 6 and 12 months of age (Figure 3A, 3B). A separate validation experiment demonstrated that the majority of age-related changes to specific immune cell clusters were reproducible (Figure 3C). One possible mechanism driving this increased inflammation is the enhanced CD4+ T helper 17 cell response in aged mice which can contribute to an increased recruitment of lymphocytes and other immune cells [45, 46]. While lymphocytic infiltrates are also characteristic of viral infections, this explanation is unlikely given the reproducibility of this shift across multiple experiments and separate groups of researchers. Nonetheless, as a gland of the urogenital track, the prostate can be exposed to and infected by various viruses. Intriguingly, there have been multiple studies showing that a subset of prostate cancers in humans is associated with infection by human papilloma virus and a number of Herpesviridae [47–49]. Future research may benefit from the development of mouse models of chronic viral infection in the prostate, which may shed more light on the drivers of altered immune microenvironment in older mouse prostates.
While there is an overall enrichment for T and B lymphocytes in the aging mouse prostate, analysis of these changes at the more granular level of immune cell cluster shows greater complexity in these changes to the aging immune microenvironment. Though all B cell clusters were enriched with age, we identified T cell clusters which did not change or were reduced in abundance with age. Similarly, while the majority of NK and myeloid cell clusters decreased in proportion with age, we found NK and myeloid cell clusters which did not significantly change in proportion with age (Figure 3A). These findings clarify that a subset of immune cells clusters accounts for the overall increase in T and B lymphocytes and decrease in NK and myeloid cells with age. Notably, age is correlated with an enrichment for CD4+ and CD8+ T cells expressing the inhibitory checkpoint receptor programmed cell death protein 1 (PD-1) in the mouse prostate (Figure 4B). PD-1 is upregulated in activated T cells, and it plays a central role in regulating the T cell immune response [50, 51]. PD-1 is also known as a marker for “exhausted” T cells in the context of chronic inflammation [52]. Previous studies using mouse splenocytes and peripheral blood have also shown aging to be associated with increased PD-1 expression on CD4+ and CD8+ T cells [53, 54]. Indeed, PD-1+ CD4+ and CD8+ T cells were enriched in all three urogenital tissues analyzed (Figure 5C), indicating that this PD-1+ T cell aging signature is likely not specific to the prostate. Nevertheless, our demonstration of increased PD-1+ T cells in the aging mouse prostate may still be useful information given the recent interest in developing immunotherapies targeting the PD-1/PD-L1 axis in prostate cancer [55–57].
In this study we tracked how immune cell populations changed with age using whole mouse prostate gland. Notably, there are distinct morphological differences between the mouse and human prostate gland. While the human prostate is a single gland with distinct zones, the mouse prostate is instead comprised of four lobes with different functions. Genetically and physiologically, the dorsal and lateral lobes of the mouse prostate most closely correspond to the peripheral zone of the human prostate where the majority of prostate adenocarcinomas arise [58, 59]. While we used whole mouse prostate to more comprehensively map changes to the aging prostate immune microenvironment, the relevance of this data to the field of human prostate inflammation is limited by these morphological differences between species. Characterizing age related immune changes in each lobe of the mouse prostate would be useful in determining whether the changes reported in this study are specific to a particular lobe or is a feature of the gland as a whole. Another limitation of this study was that CyTOF requires dissociation of the tissue to a single-cell suspension using mechanical and enzymatic means. As a result, we were only able to profile immune cells that could survive the dissociation protocol. Between different organs and ages, we assume that different immune cell types are equally likely to survive the dissociation protocol, allowing for relative comparisons to still be made. Other multiplexed approaches that preserve tissue architecture, like imaging mass cytometry (IMC) or sequential fluorescence in situ hybridization (seqFISH), would be necessary to detect cell types that may not survive long enough for CyTOF detection.
Though we used highly-multiplexed CyTOF to study these changes to the prostate immune microenvironment, we sought to devise a simplified panel that could be accessible with more widely available technologies. We took the most reproducible immune cell cluster changes and designed a panel of 11 markers which can reidentify the same immune cell clusters that are significantly correlated with age (Table 2 and Figure 4). This reduced panel could be used to study changes to the mouse prostate immune microenvironment using more accessible 12-color flow cytometry [34].
Finally, we used CyTOF to survey the immune microenvironment of the aging mouse bladder and kidney to determine how the aging phenotype of the prostate compares to other urogenital tissues. We found that the prostate aging immune signature is more similar to the bladder than the kidney (Figure 5 and Supplementary Figure 6). The proximity of the prostate and bladder may explain their similar aging immune profiles. Additionally, both tissues are derived from the urogenital sinus, whereas the kidney develops from the ureteric bud and metanephric mesenchyme [60, 61]. The similarity in aging immune signature between mouse prostate and bladder may also be reflective of their shared developmental origin. Understanding what drives similar age-related changes in the prostate and bladder may reveal common approaches to prevent inflammaging and reduce age-related disease risk.
Materials and Methods
Animal work
Male C57BL/6J and C57BL/6N mice from Jackson Laboratories and the UCLA Department of Radiation Oncology’s animal core facility were used in this study. The UCLA Division of Laboratory Animal Medicine (DLAM) bred and maintained the mice. The UCLA Animal Research Committee (ARC) and DLAM approved all animal protocols.
Tissue isolation and dissociation to single cells
Male mice of different ages were euthanized using carbon dioxide asphyxiation, then their urogenital tract and right kidneys were removed. Under a microscope, microdissection was performed to isolate the prostate and bladder from the urogenital tract. Tissues were mechanically dissociated with a razor blade then enzymatically dissociated in RPMI 1640 (Gibco) containing 10% fetal bovine serum (FBS), 1 mg/mL collagenase type I (Gibco), and 0.1 mg/mL DNase (Sigma) at 37°C on a nutating platform for 60–90 minutes. After washing the cell pellets with 1X DPBS (Gibco), cells were resuspended in 37°C TrypLE Express Enzyme, no phenol red (Thermo Fisher Scientific) for 5 minutes before being quenched by adding RPMI 1640. Cells were further disrupted using the shear stress generated by drawing through an 18G syringe. Finally, cells were sequentially passed through 100 μm and 70 μm cell strainers (Corning) to produce a single-cell suspension.
Flow cytometry
Single-cell suspensions of 5 × 104–1 × 106 cells from mouse prostate tissue of different ages (each n = 4) were stained in cell staining buffer comprised of 1X DPBS (Gibco) with 5 g/L protease-free bovine serum albumin (Sigma-Aldrich) and 200 mg/L sodium azide (Sigma-Aldrich). Nonspecific antibody binding by Fc receptors was blocked using TruStain fcX (anti-mouse CD16/32) Antibody (BioLegend) according to the manufacturer’s protocol. Cells were then stained with rat anti-CD49f-PE (BioLegend), rat anti-CD326 (EpCAM)-APC/Cy7 (BioLegend), goat anti-Trop2-APC (R&D Systems), and rat anti-CD45-FITC (BioLegend) for 30 minutes at room temperature. Cells were washed with cell staining buffer then fixed in 1% paraformaldehyde (Electron Microscopy Sciences) for 10–15 minutes at 37°C. After fixation, cells were chilled on ice for 1 minute, washed with cell staining buffer, and stored at 4°C before analysis on a FACSCanto flow cytometer (BD Biosciences).
Immunohistochemistry
Immunohistochemistry was performed as described previously [62] with some modifications. Paraffin sections of the mouse prostate were deparaffinized and underwent epitope unmasking using a heat antigen retrieval step. Section-staining was performed using the manufacturer’s protocol for Mouse and Rabbit Specific HRP/DAB IHC Detection Kit - Micro-polymer (Abcam ab236466). Antibodies used were: rabbit anti-CD45 (Abcam ab208022, 1:1000), anti-CD3 (Abcam ab5690, 1:300), and anti-CD19 (Cell Signaling 90176, 1:800). Hematoxylin and eosin (H&E) staining was performed by UCLA’s Translational Pathology Core Laboratories. Entire areas of an H&E-stained prostate section were captured by Axio Imager M2 (Zeiss) from two separate sections from a prostate, from four animals per age group. The sectional areas of the tertiary lymphoid structures was calculated using Zen 3.5 software (Zeiss).
Antibodies for mass cytometry
Antibody panels were designed using the Maxpar Panel Designer software (Fluidigm) to check for interference between the channels. The discovery and validation experiments used the same list of markers but differed in the metal tags conjugated to the antibodies (Table 1 and Supplementary Table 2). Antibodies were purchased pre-conjugated from Fluidigm or conjugated at the UCLA Jonsson Comprehensive Cancer Center (JCCC) and Center for AIDS Research Flow Cytometry Core Facility using the Maxpar X8 Polymer Chemistry kit (Fluidigm) following the manufacturer’s instructions. Antibody cocktails were prepared by adding 1.1 μL/sample of the conjugated antibody stock to a single tube then diluting to a volume of 50 μL/sample with cell staining buffer comprised of 1X DPBS (Gibco) with 5 g/L protease-free bovine serum albumin (Sigma-Aldrich) and 200 mg/L sodium azide (Sigma-Aldrich).
Cell surface staining for mass cytometry
Single-cell suspensions of 3 × 105 – 1.8 × 106 cells from mouse prostate, bladder, and kidney tissue of different ages were stained in cell staining buffer comprised of 1X DPBS (Gibco) with 5 g/L protease-free bovine serum albumin (Sigma-Aldrich) and 200 mg/L sodium azide (Sigma-Aldrich). Staining was performed in a 96-well V-bottom plate. The discovery experiment was performed using prostates from 3-, 6-, 9-, 12-, and 16-month-old mice; bladders from 3- and 16-month-old mice; and kidneys from 3- and 16-month-old mice (each n = 4). The validation experiment was performed using prostates from 4-, 9-, and 15-month-old mice (each n = 3). To distinguish between live and dead cells, cells were washed with cell staining buffer, resuspended in 200 μL cell staining buffer containing 1 μM Cell-ID Intercalator-103Rh (Fluidigm), and incubated for 15 minutes at 37°C. Staining with rhodium-103 was quenched with 2 mL cell staining buffer. Next, cells were centrifuged at 400 × g for 5 minutes, resuspended in 50 μL cell staining buffer containing 1 μg/mL TruStain fcX (anti-mouse CD16/32) Antibody (BioLegend), and incubated at room temperature for 10 minutes. Next, 50 μL of the diluted antibody cocktail was added to each sample, and cells were incubated at room temperature for 30 minutes. Cells were washed twice with cell staining buffer then resuspended in 200 μL cell intercalation solution comprised of 1X DPBS containing 1.6% paraformaldehyde and 125 nM Cell-ID Intercalator-Ir (Fluidigm). Samples were incubated at 4°C for 12–48 hours then washed sequentially with cell staining buffer and 1X DPBS. To remove clumps of cells, samples were passed through a 40 μm cell strainer (Corning) before a final wash with MilliQ water (Millipore). After the final wash, cells were resuspended in 50 μL MilliQ water for analysis via mass cytometry.
Mass cytometry
Mass cytometry was performed with a Helios mass cytometer (Fluidigm) at the UCLA Jonsson Comprehensive Cancer Center (JCCC) and Center for AIDS Research Flow Cytometry Core Facility. Samples were washed twice with Maxpar cell staining buffer (Fluidigm) and twice with MilliQ water (Millipore). Next, samples were resuspended in 10% EQ Four Element Calibration Beads (Fluidigm) containing natural abundance cerium (140Ce/142Ce), europium (151Eu/153Eu), holmium (165Ho), and lutetium (175Lu/176Lu). Samples were run at an event rate of 300–500 events/second, and data were normalized using bead-based normalization in the CyTOF software.
Mass cytometry data analysis
Analysis of mass cytometry data was performed in FlowJo V10 (FlowJo LLC). Single, live CD45+ immune cells from each sample in the discovery and validation experiments were manually gated. Each sample was given a unique Sample ID for later deconvolution, then all CD45+ cells from samples in the discovery experiment were concatenated into a single .fcs file. The native FlowJo t-distributed stochastic neighbor embedding (t-SNE) function was used to perform dimensional reduction on the single file containing immune cells from all samples in discovery experiment, using all markers besides CD45 and the following settings: Iterations, 3000; Perplexity, 30; Eta (learning rate), 200. Heat maps of marker expression on the t-SNE plot were generated using the FlowJo Color Map Axis function. Unsupervised k-nearest neighbors (KNN) clustering was performed using the X-Shift algorithm plugin for FlowJo [26]. Plugins for FlowJo are found on the FlowJo Exchange and utilize R (R Core Team). X-Shift clustering was performed using all markers besides CD45 and the following settings: number nearest neighbors (K), 54; distance metric, angular; subsampling limit, 42,790; Run ID, auto. Cluster phenotypes were calculated by taking the geometric mean of marker expression by cells in each cluster then transforming using arsinh(x). Immune cell clusters were manually classified as T cells, B cells, NK cells, myeloid cells, and unknown based on expression of the known lineage markers CD3e, CD4, CD8, B220, CD19, CD335, F4/80, CD11b, CD11c, and Ly6G. Phenotypes of immune cell clusters in the discovery experiment were used to manually gate for matched immune cells in the validation experiment. Cluster abundance was calculated by determining the number of cells from each cluster in each sample using the unique Sample ID, then dividing by the total number of CD45+ immune cells in each sample. Age-related immune cell cluster enrichment was analyzed by calculating Z-scores for cluster abundance, using the mean and standard deviation of all replicates and ages for a given cluster. N x N plots were made in FlowJo using the Layout Editor function. Heat maps of cluster phenotype and enrichment were generated in Prism V7 (GraphPad).
Principal component analysis
Principal component analysis (PCA) was performed using immune cell cluster abundance data from the discovery experiment. PCA was performed in R (version 3.6.2) using the singular value decomposition method on scaled matrix data.
Statistical analysis
All statistical tests were performed in Prism V7 (GraphPad). Correlations with age were calculated using the non-parametric Spearman correlation coefficient (ρ) with a two-tailed test for significance (Pρ). The symbol “Pρ” was used instead of “p” to denote the p-value for correlation analysis due to the visual similarity to the symbol for the Spearman correlation coefficient “ρ”.
Comparisons between ages were made using the non- parametric Kruskal-Wallis H test followed by Dunn’s multiple comparisons test against the 3-month-old samples, using adjusted p-values to account for multiple comparisons. Kruskal-Wallis and two-way ANOVA were used to evaluate differences in immune lineage markers between immune cell clusters. Fisher’s exact test was used to compare the direction of correlation with age (ρ > 0 or ρ < 0) for immune cell clusters between the discovery and validation experiments. Mann Whitney U test was used to compare immune cell cluster frequencies at 3- and 16-months-old for each tissue. Number of replicates (n) and type of replicate are listed in the figure legends. Error bars represent SD. *p < 0.05, **p < 0.01, ***p < 0.001, ****p < 0.0001. n.s., not significant, p ≥ 0.05.
Supplementary Materials
Author Contributions
J.J.F., T.H., H.I.N., and A.S.G. conducted the experiments. J.J.F., H.I.N., and A.S.G. designed the experiments. J.J.F. analyzed flow cytometry and mass cytometry data. J.J.F. and A.S.G. wrote and edited the manuscript. T.H. performed IHC experiments and wrote part of the manuscript. A.J.G. assisted with CyTOF samples and wrote part of the manuscript. B.L.S. performed principal component analysis and wrote part of the manuscript. A.S.G. procured funding and supervised the experiments.
Acknowledgments
Special thanks to the UCLA Jonsson Comprehensive Cancer Center Flow Cytometry Core Facility Staff for CyTOF sample acquisition and Johnny Diaz for sample preparation. We also thank UCLA’s Institute for Quantitative and Computational Biology.
Conflicts of Interest
The authors declare no conflicts of interest related to this study.
Ethical Statement
All animal experiments were performed using ethical guidelines and protocols approved by the UCLA Animal Research Committee (ARC).
Funding
Mass cytometry was performed in the UCLA Jonsson Comprehensive Cancer Center (JCCC) and Center for AIDS Research Flow Cytometry Core Facility which is supported by NIH awards P30 CA016042 and 5P30 AI028697. The purchase of the Helios mass cytometer that was used in this work was, in part, supported by funds provided by the James B. Pendleton Charitable Trust. J.J.F. was supported by scholarships from the UCLA Minor in Biomedical Research and the Silva Endowment as part of the Undergraduate Research Scholars Program at UCLA. H.I.N. was supported by the Eugene V. Cota-Robles Fellowship. A.S.G. is supported by the Spitzer Family Foundation Fund and the Gill Endowment. This work was supported by the American Cancer Society (RSG-17-068-01-TBG), U.S. Department of Defense (W81XWH-13-1-0470), STOP CANCER, NIH/NCI (R01CA237191 and P50CA092131/UCLA SPORE in Prostate Cancer), UCLA Eli and Edythe Broad Center of Regenerative Medicine and Stem Cell Research Rose Hills Foundation Innovator Grant, the UCLA Jonsson Comprehensive Cancer Center and Eli and Edythe Broad Center of Regenerative Medicine and Stem Cell Research Ablon Scholars Program, and support from UCLA’s Jonsson Comprehensive Cancer Center, Broad Stem Cell Research Center, Clinical and Translational Science Institute, and the Institute of Urologic Oncology.
References
- 1. López-Otín C, Blasco MA, Partridge L, Serrano M, Kroemer G. The hallmarks of aging. Cell. 2013; 153:1194–217. https://doi.org/10.1016/j.cell.2013.05.039 [PubMed]
- 2. Leitzmann MF, Rohrmann S. Risk factors for the onset of prostatic cancer: age, location, and behavioral correlates. Clin Epidemiol. 2012; 4:1–11. https://doi.org/10.2147/CLEP.S16747 [PubMed]
- 3. Franceschi C, Garagnani P, Parini P, Giuliani C, Santoro A. Inflammaging: a new immune-metabolic viewpoint for age-related diseases. Nat Rev Endocrinol. 2018; 14:576–90. https://doi.org/10.1038/s41574-018-0059-4 [PubMed]
- 4. Greten FR, Grivennikov SI. Inflammation and Cancer: Triggers, Mechanisms, and Consequences. Immunity. 2019; 51:27–41. https://doi.org/10.1016/j.immuni.2019.06.025 [PubMed]
- 5. van Leenders GJ, Gage WR, Hicks JL, van Balken B, Aalders TW, Schalken JA, De Marzo AM. Intermediate cells in human prostate epithelium are enriched in proliferative inflammatory atrophy. Am J Pathol. 2003; 162:1529–37. https://doi.org/10.1016/S0002-9440(10)64286-1 [PubMed]
- 6. De Marzo AM, Marchi VL, Epstein JI, Nelson WG. Proliferative inflammatory atrophy of the prostate: implications for prostatic carcinogenesis. Am J Pathol. 1999; 155:1985–92. https://doi.org/10.1016/S0002-9440(10)65517-4 [PubMed]
- 7. Khalili M, Mutton LN, Gurel B, Hicks JL, De Marzo AM, Bieberich CJ. Loss of Nkx3.1 expression in bacterial prostatitis: a potential link between inflammation and neoplasia. Am J Pathol. 2010; 176:2259–68. https://doi.org/10.2353/ajpath.2010.080747 [PubMed]
- 8. Kwon OJ, Zhang L, Ittmann MM, Xin L. Prostatic inflammation enhances basal-to-luminal differentiation and accelerates initiation of prostate cancer with a basal cell origin. Proc Natl Acad Sci U S A. 2014; 111:E592–600. https://doi.org/10.1073/pnas.1318157111 [PubMed]
- 9. Shrestha E, Coulter JB, Guzman W, Ozbek B, Hess MM, Mummert L, Ernst SE, Maynard JP, Meeker AK, Heaphy CM, Haffner MC, De Marzo AM, Sfanos KS. Oncogenic gene fusions in nonneoplastic precursors as evidence that bacterial infection can initiate prostate cancer. Proc Natl Acad Sci U S A. 2021; 118:e2018976118. https://doi.org/10.1073/pnas.2018976118 [PubMed]
- 10. Gurel B, Lucia MS, Thompson IM
Jr , Goodman PJ, Tangen CM, Kristal AR, Parnes HL, Hoque A, Lippman SM, Sutcliffe S, Peskoe SB, Drake CG, Nelson WG, et al. Chronic inflammation in benign prostate tissue is associated with high-grade prostate cancer in the placebo arm of the prostate cancer prevention trial. Cancer Epidemiol Biomarkers Prev. 2014; 23:847–56. https://doi.org/10.1158/1055-9965.EPI-13-1126 [PubMed] - 11. Liu X, Grogan TR, Hieronymus H, Hashimoto T, Mottahedeh J, Cheng D, Zhang L, Huang K, Stoyanova T, Park JW, Shkhyan RO, Nowroozizadeh B, Rettig MB, et al. Low CD38 Identifies Progenitor-like Inflammation-Associated Luminal Cells that Can Initiate Human Prostate Cancer and Predict Poor Outcome. Cell Rep. 2016; 17:2596–606. https://doi.org/10.1016/j.celrep.2016.11.010 [PubMed]
- 12. Crowell PD, Fox JJ, Hashimoto T, Diaz JA, Navarro HI, Henry GH, Feldmar BA, Lowe MG, Garcia AJ, Wu YE, Sajed DP, Strand DW, Goldstein AS. Expansion of Luminal Progenitor Cells in the Aging Mouse and Human Prostate. Cell Rep. 2019; 28:1499–510.e6. https://doi.org/10.1016/j.celrep.2019.07.007 [PubMed]
- 13. Grabowska MM, DeGraff DJ, Yu X, Jin RJ, Chen Z, Borowsky AD, Matusik RJ. Mouse models of prostate cancer: picking the best model for the question. Cancer Metastasis Rev. 2014; 33:377–97. https://doi.org/10.1007/s10555-013-9487-8 [PubMed]
- 14. Bianchi-Frias D, Vakar-Lopez F, Coleman IM, Plymate SR, Reed MJ, Nelson PS. The effects of aging on the molecular and cellular composition of the prostate microenvironment. PLoS One. 2010; 5:e12501. https://doi.org/10.1371/journal.pone.0012501 [PubMed]
- 15. Heilbronn LK, Ravussin E. Calorie restriction and aging: review of the literature and implications for studies in humans. Am J Clin Nutr. 2003; 78:361–9. https://doi.org/10.1093/ajcn/78.3.361 [PubMed]
- 16. Johnson SC, Rabinovitch PS, Kaeberlein M. mTOR is a key modulator of ageing and age-related disease. Nature. 2013; 493:338–45. https://doi.org/10.1038/nature11861 [PubMed]
- 17. Rajman L, Chwalek K, Sinclair DA. Therapeutic Potential of NAD-Boosting Molecules: The In Vivo Evidence. Cell Metab. 2018; 27:529–47. https://doi.org/10.1016/j.cmet.2018.02.011 [PubMed]
- 18. Pedersen BK. Anti-inflammation--just another word for anti-ageing? J Physiol. 2009; 587:5515. https://doi.org/10.1113/jphysiol.2009.183152 [PubMed]
- 19. Tabula Muris Consortium. A single-cell transcriptomic atlas characterizes ageing tissues in the mouse. Nature. 2020; 583:590–5. https://doi.org/10.1038/s41586-020-2496-1 [PubMed]
- 20. Zhang MJ, Pisco AO, Darmanis S, Zou J. Mouse aging cell atlas analysis reveals global and cell type-specific aging signatures. Elife. 2021; 10:e62293. https://doi.org/10.7554/eLife.62293 [PubMed]
- 21. Buccitelli C, Selbach M. mRNAs, proteins and the emerging principles of gene expression control. Nat Rev Genet. 2020; 21:630–44. https://doi.org/10.1038/s41576-020-0258-4 [PubMed]
- 22. Fox JJ, Navarro HI, Hashimoto T, Garcia AJ, Goldstein AS. Mass cytometry reveals species-specific differences and a new level of complexity for immune cells in the prostate. Am J Clin Exp Urol. 2019; 7:281–96. [PubMed]
- 23. Wang G, Lu X, Dey P, Deng P, Wu CC, Jiang S, Fang Z, Zhao K, Konaparthi R, Hua S, Zhang J, Li-Ning-Tapia EM, Kapoor A, et al. Targeting YAP-Dependent MDSC Infiltration Impairs Tumor Progression. Cancer Discov. 2016; 6:80–95. https://doi.org/10.1158/2159-8290.CD-15-0224 [PubMed]
- 24. Dutta S, Sengupta P. Men and mice: Relating their ages. Life Sci. 2016; 152:244–8. https://doi.org/10.1016/j.lfs.2015.10.025 [PubMed]
- 25. Sugimura Y, Cunha GR, Donjacour AA. Morphogenesis of ductal networks in the mouse prostate. Biol Reprod. 1986; 34:961–71. https://doi.org/10.1095/biolreprod34.5.961 [PubMed]
- 26. Samusik N, Good Z, Spitzer MH, Davis KL, Nolan GP. Automated mapping of phenotype space with single-cell data. Nat Methods. 2016; 13:493–6. https://doi.org/10.1038/nmeth.3863 [PubMed]
- 27. Engel P, Zhou LJ, Ord DC, Sato S, Koller B, Tedder TF. Abnormal B lymphocyte development, activation, and differentiation in mice that lack or overexpress the CD19 signal transduction molecule. Immunity. 1995; 3:39–50. https://doi.org/10.1016/1074-7613(95)90157-4 [PubMed]
- 28. Leipold MD, Newell EW, Maecker HT. Multiparameter Phenotyping of Human PBMCs Using Mass Cytometry. Methods Mol Biol. 2015; 1343:81–95. https://doi.org/10.1007/978-1-4939-2963-4_7 [PubMed]
- 29. Coffman RL, Weissman IL. B220: a B cell-specific member of th T200 glycoprotein family. Nature. 1981; 289:681–3. https://doi.org/10.1038/289681a0 [PubMed]
- 30. Immunological Genome Project. ImmGen at 15. Nat Immunol. 2020; 21:700–3. https://doi.org/10.1038/s41590-020-0687-4 [PubMed]
- 31. Lee PY, Wang JX, Parisini E, Dascher CC, Nigrovic PA. Ly6 family proteins in neutrophil biology. J Leukoc Biol. 2013; 94:585–94. https://doi.org/10.1189/jlb.0113014 [PubMed]
- 32. Wrammert J, Källberg E, Agace WW, Leanderson T. Ly6C expression differentiates plasma cells from other B cell subsets in mice. Eur J Immunol. 2002; 32:97–103. https://doi.org/10.1002/1521-4141(200201)32:1%3c97::AID-IMMU97%3e3.0.CO;2-Y [PubMed]
- 33. Martinez RJ, Breed ER, Worota Y, Ashby KM, Vobořil M, Mathes T, Salgado OC, O'Connor CH, Kotenko SV, Hogquist KA. Type III interferon drives thymic B cell activation and regulatory T cell generation. Proc Natl Acad Sci U S A. 2023; 120:e2220120120. https://doi.org/10.1073/pnas.2220120120 [PubMed]
- 34. De Rosa SC, Brenchley JM, Roederer M. Beyond six colors: a new era in flow cytometry. Nat Med. 2003; 9:112–7. https://doi.org/10.1038/nm0103-112 [PubMed]
- 35. Shariat SF, Sfakianos JP, Droller MJ, Karakiewicz PI, Meryn S, Bochner BH. The effect of age and gender on bladder cancer: a critical review of the literature. BJU Int. 2010; 105:300–8. https://doi.org/10.1111/j.1464-410X.2009.09076.x [PubMed]
- 36. Vogelzang NJ, Stadler WM. Kidney cancer. Lancet. 1998; 352:1691–6. https://doi.org/10.1016/S0140-6736(98)01041-1 [PubMed]
- 37. Sfanos KS, De Marzo AM. Prostate cancer and inflammation: the evidence. Histopathology. 2012; 60:199–215. https://doi.org/10.1111/j.1365-2559.2011.04033.x [PubMed]
- 38. Marker PC, Donjacour AA, Dahiya R, Cunha GR. Hormonal, cellular, and molecular control of prostatic development. Dev Biol. 2003; 253:165–74. https://doi.org/10.1016/s0012-1606(02)00031-3 [PubMed]
- 39. Mann M, Mehta A, de Boer CG, Kowalczyk MS, Lee K, Haldeman P, Rogel N, Knecht AR, Farouq D, Regev A, Baltimore D. Heterogeneous Responses of Hematopoietic Stem Cells to Inflammatory Stimuli Are Altered with Age. Cell Rep. 2018; 25:2992–3005.e5. https://doi.org/10.1016/j.celrep.2018.11.056 [PubMed]
- 40. Ergen AV, Boles NC, Goodell MA. Rantes/Ccl5 influences hematopoietic stem cell subtypes and causes myeloid skewing. Blood. 2012; 119:2500–9. https://doi.org/10.1182/blood-2011-11-391730 [PubMed]
- 41. Ho YH, Del Toro R, Rivera-Torres J, Rak J, Korn C, García-García A, Macías D, González-Gómez C, Del Monte A, Wittner M, Waller AK, Foster HR, López-Otín C, et al. Remodeling of Bone Marrow Hematopoietic Stem Cell Niches Promotes Myeloid Cell Expansion during Premature or Physiological Aging. Cell Stem Cell. 2019; 25:407–18.e6. https://doi.org/10.1016/j.stem.2019.06.007 [PubMed]
- 42. Ju Z, Jiang H, Jaworski M, Rathinam C, Gompf A, Klein C, Trumpp A, Rudolph KL. Telomere dysfunction induces environmental alterations limiting hematopoietic stem cell function and engraftment. Nat Med. 2007; 13:742–7. https://doi.org/10.1038/nm1578 [PubMed]
- 43. Palmer DB. The effect of age on thymic function. Front Immunol. 2013; 4:316. https://doi.org/10.3389/fimmu.2013.00316 [PubMed]
- 44. Zharhary D. Age-related changes in the capability of the bone marrow to generate B cells. J Immunol. 1988; 141:1863–9. [PubMed]
- 45. Liu S, Liu F, Zhang B, Yan P, Rowan BG, Abdel-Mageed AB, Steele C, Jazwinski SM, Moroz K, Norton EB, Wang A, Myers L, Sartor O, Zhang Q. CD4+ T helper 17 cell response of aged mice promotes prostate cancer cell migration and invasion. Prostate. 2020; 80:764–76. https://doi.org/10.1002/pros.23990 [PubMed]
- 46. Bettelli E, Oukka M, Kuchroo VK. T(H)-17 cells in the circle of immunity and autoimmunity. Nat Immunol. 2007; 8:345–50. https://doi.org/10.1038/ni0407-345 [PubMed]
- 47. Martinez-Fierro ML, Leach RJ, Gomez-Guerra LS, Garza-Guajardo R, Johnson-Pais T, Beuten J, Morales-Rodriguez IB, Hernandez-Ordoñez MA, Calderon-Cardenas G, Ortiz-Lopez R, Rivas-Estilla AM, Ancer-Rodriguez J, Rojas-Martinez A. Identification of viral infections in the prostate and evaluation of their association with cancer. BMC Cancer. 2010; 10:326. https://doi.org/10.1186/1471-2407-10-326 [PubMed]
- 48. Morka N, Norris JM, Emberton M, Kelly D. Prostate cancer and the human papilloma virus: causative association, role of vaccines, and the impact of the COVID-19 pandemic. Prostate Cancer Prostatic Dis. 2022; 25:55–7. https://doi.org/10.1038/s41391-021-00404-6 [PubMed]
- 49. Lawson JS, Glenn WK. Multiple pathogens and prostate cancer. Infect Agent Cancer. 2022; 17:23. https://doi.org/10.1186/s13027-022-00427-1 [PubMed]
- 50. Agata Y, Kawasaki A, Nishimura H, Ishida Y, Tsubata T, Yagita H, Honjo T. Expression of the PD-1 antigen on the surface of stimulated mouse T and B lymphocytes. Int Immunol. 1996; 8:765–72. https://doi.org/10.1093/intimm/8.5.765 [PubMed]
- 51. Sharpe AH, Pauken KE. The diverse functions of the PD1 inhibitory pathway. Nat Rev Immunol. 2018; 18:153–67. https://doi.org/10.1038/nri.2017.108 [PubMed]
- 52. Jubel JM, Barbati ZR, Burger C, Wirtz DC, Schildberg FA. The Role of PD-1 in Acute and Chronic Infection. Front Immunol. 2020; 11:487. https://doi.org/10.3389/fimmu.2020.00487 [PubMed]
- 53. Channappanavar R, Twardy BS, Krishna P, Suvas S. Advancing age leads to predominance of inhibitory receptor expressing CD4 T cells. Mech Ageing Dev. 2009; 130:709–12. https://doi.org/10.1016/j.mad.2009.08.006 [PubMed]
- 54. Decman V, Laidlaw BJ, Doering TA, Leng J, Ertl HC, Goldstein DR, Wherry EJ. Defective CD8 T cell responses in aged mice are due to quantitative and qualitative changes in virus-specific precursors. J Immunol. 2012; 188:1933–41. https://doi.org/10.4049/jimmunol.1101098 [PubMed]
- 55. Xu Y, Song G, Xie S, Jiang W, Chen X, Chu M, Hu X, Wang ZW. The roles of PD-1/PD-L1 in the prognosis and immunotherapy of prostate cancer. Mol Ther. 2021; 29:1958–69. https://doi.org/10.1016/j.ymthe.2021.04.029 [PubMed]
- 56. Rogé M, Pointreau Y, Sargos P, Meyer E, Schick U, Hasbini A, Rio E, Bera G, Ruffier A, Quivrin M, Chasseray M, Latorzeff I, Martin E, et al. Randomized phase II trial in prostate cancer with hormone-sensitive OligometaSTatic relapse: Combining stereotactic ablative radiotherapy and durvalumab (POSTCARD GETUG P13): Study protocol. Clin Transl Radiat Oncol. 2023; 40:100613. https://doi.org/10.1016/j.ctro.2023.100613 [PubMed]
- 57. Chin AI, Ly A, Rodriguez S, Sachdeva A, Zomorodian N, Zhang H, Kim J, Li G, Rettig M, Liu S, Drakaki A. Updated results of a phase Ib single-center study of pembrolizumab in combination with chemotherapy in patients with locally advanced or metastatic small cell/neuroendocrine cancers of the prostate and urothelium. J Clin Oncol. 2023; 41:165. https://doi.org/10.1200/JCO.2023.41.6_suppl.165
- 58. Berquin IM, Min Y, Wu R, Wu H, Chen YQ. Expression signature of the mouse prostate. J Biol Chem. 2005; 280:36442–51. https://doi.org/10.1074/jbc.M504945200 [PubMed]
- 59. Oliveira DS, Dzinic S, Bonfil AI, Saliganan AD, Sheng S, Bonfil RD. The mouse prostate: a basic anatomical and histological guideline. Bosn J Basic Med Sci. 2016; 16:8–13. https://doi.org/10.17305/bjbms.2016.917 [PubMed]
- 60. McMahon AP. Development of the Mammalian Kidney. Curr Top Dev Biol. 2016; 117:31–64. https://doi.org/10.1016/bs.ctdb.2015.10.010 [PubMed]
- 61. Staack A, Donjacour AA, Brody J, Cunha GR, Carroll P. Mouse urogenital development: a practical approach. Differentiation. 2003; 71:402–13. https://doi.org/10.1046/j.1432-0436.2003.7107004.x [PubMed]
- 62. Hashimoto T, Zhang XM, Chen BY, Yang XJ. VEGF activates divergent intracellular signaling components to regulate retinal progenitor cell proliferation and neuronal differentiation. Development. 2006; 133:2201–10. https://doi.org/10.1242/dev.02385 [PubMed]






