Introduction
In recent years, tumor immunotherapy has brought about revolutionary changes in cancer treatment. Lung cancer poses one of the greatest problems in antitumor treatment, and according to cancer statistics, lung cancer ranks first in terms of incidence and mortality [1]. The emergence of immunotherapy has significantly changed the landscape of lung cancer treatments. Although immunotherapy has made breakthroughs, the objective remission rate (ORR) in NSCLC, without varying treatment populations, is approximately 20% [2, 3]. The ORR remains below 50% even in populations with more than 50% programmed death-ligand 1 (PD-L1) expression [4, 5]. Thus, effective biomarkers are essential for selecting immunotherapy populations and improving the efficacy of immunotherapy.
Based on previous studies, immunotherapy-related markers can be broadly classified into the following four categories: 1) tumor cell-related biomarkers, such as PD-1, PD-L1 expression, tumor mutational burden (TMB), DNA damage response (DDR) pathway, and neoantigens; 2) tumor microenvironment (TME)-related markers, such as tumor-infiltrating immune cells (CD4+ and CD8+ T cells); 3) liquid biopsy markers, such as peripheral blood cells and circulating tumor DNA; and 4) host-related biomarkers, such as intestinal symbionts and host germline genetic characteristics. Homologous recombination deficiency (HRD) usually refers to a state of DNA repair dysfunction at the cellular level, which can be caused by many factors, such as germline or somatic mutations in homologous recombination repair (HRR)-related genes and epigenetic inactivation. HRD can affect the DDR pathway by introducing insertions/deletions in nucleic acid sequences, copy number abnormalities, and chromosomal cross-linking, resulting in genomic and chromosomal instability [6]. HRD is present in various malignancies, particularly ovarian and breast cancers [7, 8]. The status and extent of HRD have emerged as novel biomarkers for the clinical application of PARP inhibitors in patients with advanced ovarian cancer [9–11]. In a previous study, Kadouri et al. observed that HRD is a risk factor affecting the prognosis of lung adenocarcinoma (LUAD) [12]. However, few studies have reported on HRD and LUAD, and the specific mechanism by which HRD affects the prognosis of LUAD remains unclear.
To explore the association between HRD-induced genomic instability and immunotherapy biomarkers in LUAD patients, we extracted transcriptomic data and mutation data from The Cancer Genome Atlas (TCGA) database. We calculated HRD scores for each LUAD patient. By analyzing the differences in transcriptome levels between the HRD and non-HRD groups, we observed elevated MS4A6A expression in HRD patients and that these patients had a better prognosis. Four datasets from the Gene Expression Omnibus (GEO) database were used to validate our results. Furthermore, we revealed that MS4A6A expression was positively correlated with multiple infiltrated immune cells in the TME, such as CD4+ T cells, CD8+ T cells, as well as immune checkpoints (ICPs), such as PD-1 and PD-L1. IMvigor210, an immunotherapy cohort, suggested that MS4A6A was a better predictor than PD-1, PD-L1, or CTLA-4. Therefore, the findings of this study provide possible directions for immunotherapy biomarkers and are valuable for understanding the relationship between genomic instability and TME in LUAD patients and improving clinical outcomes in patients undergoing immunotherapy (Figure 1).

Figure 1. Workflow of this study. The analysis process of HRD-related RNA is shown on the left. HRD scores were obtained by calculating LOH, LST, and TAI for each sample of TCGA-LUAD. Patients were classified as HRD and non-HRD according to cut-off values. The screening and identification of markers are shown to the right. MS4A6A was identified as a potential immunotherapeutic marker by survival analysis, immune microenvironment, and immune checkpoint analysis.
Materials and Methods
Data collection and pre-processing
The data used in the current study are accessible from publicly available databases. Transcriptomic data and SNP, as well as the corresponding clinical characteristics and follow-up information (n = 485) of LUAD, were obtained from the TCGA database. To analyze the transcriptomic data, count values and transcripts per kilobase of exon model per million mapped read (TPM) values were extracted. The “Masked Somatic Mutation” was selected as the somatic mutation data. The maftools R package [13] was used to visualize the somatic mutation landscape and calculate the TMB for each LUAD patient. Partial genomic alteration scores (percentage of chromosomal copy number altered regions outside the measured regions) and MSI-Sensor scores were obtained from the cBioPortal database (http://www.cbioportal.org). Detailed information is provided in Table 1.
Table 1. TCGA-LUAD clinical baseline information.
| Characteristic | Non-HRD (n = 137) | HRD (n = 348) |
| Sex, n (%) | ||
| Female | 74 (15.4%) | 183 (38.1%) |
| Male | 60 (12.5%) | 163 (34%) |
| Stage, n (%) | ||
| Stage I | 79 (16.5%) | 184 (38.4%) |
| Stage II | 27 (5.6%) | 88 (18.4%) |
| Stage III | 21 (4.4%) | 55 (11.5%) |
| Stage IV | 6 (1.3%) | 19 (4%) |
| Age, median (IQR) | 69 (61, 74) | 65 (58, 72) |
| MSIsensor Score, median (IQR) | 0 (0, 0.06) | 0.02 (0, 0.13) |
| Mutation Count, median (IQR) | 99.5 (40, 188.75) | 254 (122, 451.5) |
| Fraction Genome Altered, median (IQR) | 0.12 (0.04, 0.22) | 0.31 (0.17, 0.45) |
| TMB (nonsynonymous), median (IQR) | 3.3 (1.52, 7.13) | 8.73 (4.08, 16.31) |
Datasets containing LUAD samples and clinical follow-up information were retrieved from the GEO database, and four datasets were included: GSE11969 [14], GSE30219 [15], GSE31210 [16], and GSE37745 [17]. The scRNA-seq data were obtained from GSE189357 [18] which includes 9 LUAD samples from nine resected samples of treatment-naïve patients. The array information of these datasets is shown in Supplementary Table 1. Additionally, the IMvigor210 [19] (Table 2) and GSE126044 [20] cohorts, which contained data on immunotherapy, were included in this study. Each dataset from the GEO database sources was normalized and annotated with an ID based on platform information.
Table 2. IMvigor210 clinical baseline information.
| Characteristic | MS4A6A-low (n = 174) | MS4A6A-high (n = 174) |
| Bir Response, n (%) | ||
| CR/PR | 35 (11.7%) | 33 (11.1%) |
| SD/PD | 118 (39.6%) | 112 (37.6%) |
| Sex, n (%) | ||
| Female | 39 (11.2%) | 37 (10.6%) |
| Male | 135 (38.8%) | 137 (39.4%) |
| Immune phenotype, n (%) | ||
| Desert | 56 (19.7%) | 20 (7%) |
| Excluded | 67 (23.6%) | 67 (23.6%) |
| Inflamed | 22 (7.7%) | 52 (18.3%) |
| TMB, median (IQR) | 0.9 (0.53, 1.43) | 0.94 (0.43, 1.87) |
Calculation of HRD and neoantigen scores
The HRD score was defined as the unweighted sum of the loss of heterogeneity (LOH) [21], telomere allelic imbalance (TAI) [22], and massive state transition (LOS) scores [23, 24]. The neoantigen load, that is, the number of peptides predicted to bind to major histocompatibility complex (MHC) proteins, was determined based on the HLA type derived from RNA sequencing data. The neoantigen load is expressed as single nucleotide variants (SNV) and insertion and deletion (indel) mutations. The values of HRD, neoantigen load, and mutation rate (number of single-nucleotide mutations) were compiled from a pan-cancer mapping study by Thorsson et al. [25]. The detailed information is provided in Supplementary Tables 2, 3.
Identification of independent prognostic genes associated with HRD score
We used the DESeq2 R package [26] for differential analysis of the HRD and non-HRD groups, filtering out low-expression genes and selecting |log2(fold change)| > 1.5, adj. P < 0.05 as the criteria. log2(fold change) > 1.5 were considered as highly expressed genes and < −1.5 for lowly expressed genes in HRD. Volcano plots were used to visualize differentially expressed genes (DEGs).
Univariate Cox regression analysis of the differentially expressed genes was performed using the survival R package (https://CRAN.R-project.org/package=survival), and a P-value < 0.05 was selected as the cut-off value. The screened genes were subsequently analyzed by least absolute shrinkage and selection operator (LASSO) regression to determine the maximum prediction accuracy and the balance between minimizing explanatory accuracy [27]. Finally, independent prognostic factors were determined using a multivariate Cox regression analysis. A P-value < 0.05 was considered an independent prognostic factor, HR >1 as a risk factor, and HR <1 as a protective factor.
Selection of immunotherapy biomarkers by scRNA-seq analysis
An analysis of 10x scRNA-seq data was conducted by R packages, including “Seurat” [28] and “SingleR” [29] we utilized the “Seurat” R package to preprocess and analyze single-cell RNA sequencing (scRNA-seq) data. The scRNA-seq data were normalized using the “NormalizeData” function of the “Seurat” package, with the normalization method set as “LogNormalize”. The resulting normalized data were then converted into a Seurat Object. The percentage of mitochondrial or ribosomal genes was calculated and low-quality cells were excluded to ensure the quality control (QC) [30]. We excluded samples with gene counts below 200 or above 3000, as well as those with a ribosomal RNA proportion exceeding 20%. Then, the top 3,000 genes with high variability were identified using the “FindVariableFeatures” function. To reduce the dimensionality of the scRNA-seq data, we performed principal component analysis (PCA) using the “RunPCA” function of the “Seurat” R package, based on the top 3,000 variable genes. Significant principal components (PCs) were identified through JackStraw analysis, and we selected the first 15 PCs for cell clustering analysis according to the proportion of variance explained. For cell clustering analysis, we utilized the “FindNeighbors” and “FindClusters” functions in the “Seurat” package. A k-nearest neighbor graph was constructed based on Euclidean distance in PCA using “FindNeighbors” to determine the closest neighbors of each cell. Cells were visualized using uniform manifold approximation and projection (UMAP) dimensionality reduction techniques for cell classification. To identify differentially expressed genes (DEGs) for each cluster, we used the “FindAllMarkers” function in the “Seurat” package, following Wilcoxon-Mann-Whitney tests. Marker genes for each cluster were identified using adjusted p-value < 0.01 and |log2 (fold change)| >1 as threshold values. We conducted a manual annotation, as described in the study by Maynard et al. [31], to identify and classify different cell types in our experimental samples. Finally, FeaturePlot and vlnPlot functions embedded in the “seurat” package were applied to visualize the cellular distribution of independent prognostic genes in the scRNA-seq dataset.
Gene set enrichment analysis
LUAD patients were divided into high and low MS4A6A groups according to the median MS4A6A expression value, and differential analysis was performed using the DESeq2 package. Gene Set Enrichment Analysis (GSEA) was performed using the clusterProfiler R package [32] to calculate the normalized enrichment score (NES) for each gene set and identify the signaling pathways enriched in the high- and low-MS4A6A expression groups. The selected gene set was selected as “c2.cp.v7.2. symbols” and false discovery rate (FDR) <0.25 was selected as a cut-off value.
Immune cell infiltration analysis
The microenvironmental characteristics of the tumors were assessed using the ESTIMATE R package [33]. ESTIMATE analysis quantifies immune activity (level of immune infiltration) in the tumor microenvironment based on its gene expression profile to obtain an immune score for each sample.
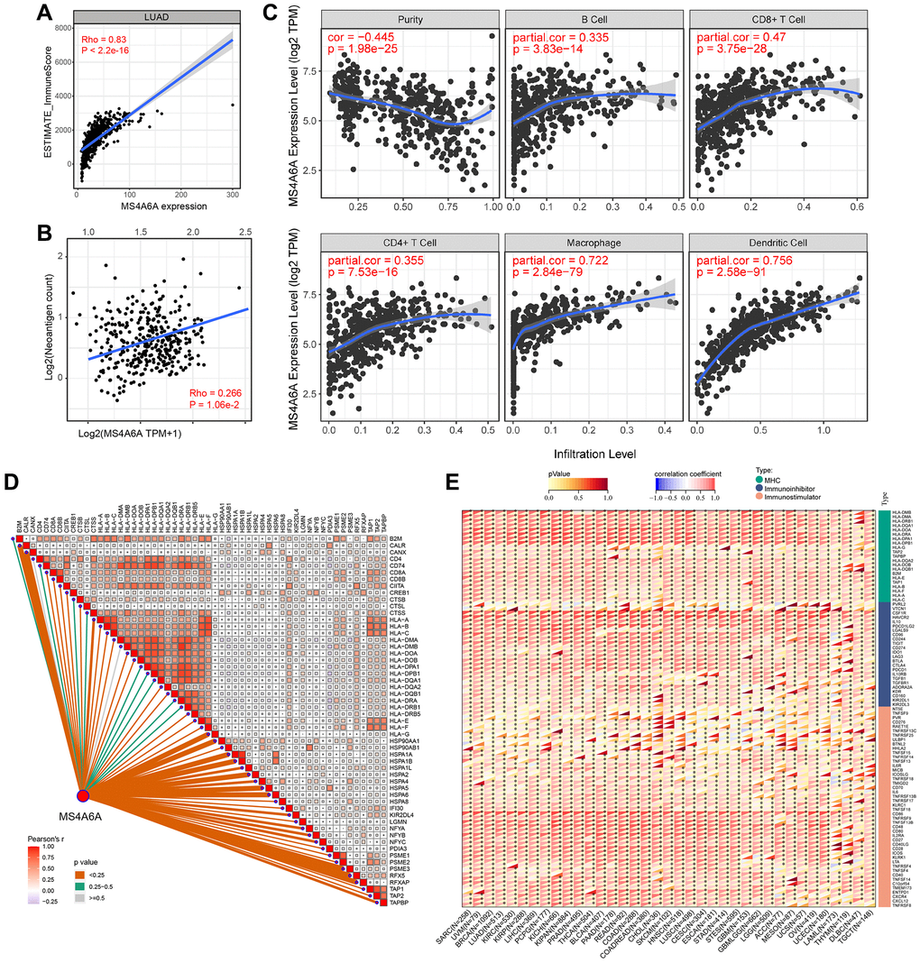
To investigate the abundance of immune cell infiltration in bulk tumor tissues, we used the Tumor Immune Estimation Resource (TIMER) database (https://cistrome.shinyapps.io/timer/) to predict the relative abundance of six types of infiltrating immune cells, including macrophages, dendritic cells, B cells, T cells, and neutrophils. Additionally, we extracted the expression of antigen-presentation-related genes, including those encoding MHC class I/II (I: HLA-A, HLA-B, and HLA-C; II: HLA-DP, HLA-DM, HLA-DOA, HLA-DOB, HLA-DQ, and HLA-DR) and antigen-binding molecules such as B2M and TAP1/2, and performed a correlation analysis between the expression of these molecules and MS4A6A.
Assessment of immunotherapy
Tumor immune dysfunction and exclusion (http://tide.dfci.harvard.edu/) can characterize T cell dysfunction by calculating tumor immune dysfunction and exclusion (TIDE) scores and evaluating the interaction of gene expression with the level of cytotoxic T lymphocytes (CTL) infiltration, which evaluates patient survival and response to immunotherapy [34]. Therefore, we assessed the clinical response to immunotherapy in patients with high and low MS4A6A expression by calculating the TIDE scores in LUAD patients. The Cancer Immunome Atlas (TCIA) was developed and maintained by the Institute of Bioinformatics [35]. This database allows querying the gene expression of specific immune-related genomes, cellular composition of immune infiltrates (characterized by genomic enrichment analysis and deconvolution), neoantigens, cancer-germline antigens, and immunophenotype scores. Therefore, we assessed the potential immunotherapeutic effects of high and low MS4A6A expression levels by extracting immunophenotype scores.
In the investigation of the IMvigor210 and GSE126044 cohorts, we assessed the accuracy of MS4A6A against common immunotherapy-related markers, including TMB, PD-1, PD-L1, and CTLA4. We constructed a clinical prediction model that evaluated the effect of response to immunotherapy using logistic regression. Bootstrapping was used with 1000 iterations for re-sampling. A calibration curve was used to measure the consistency of the model. An integrated discrimination improvement (IDI) curve was used to assess its improvement, and decision curve analysis (DCA) was used to measure its clinical effect.
Statistics analysis
Data processing and analysis were performed using the R software (version 4.0.2). The statistical significance of normally distributed variables was estimated by independent Student’s t-tests, whereas the differences between two groups of variables with non-normal distribution were assessed using the Mann–Whitney U-test (i.e., Wilcoxon rank-sum test). The chi-square and Fisher’s exact tests were used to assess the statistical significance between the two groups of categorical variables. Kaplan–Meier (KM) survival curves were used to compare the survival rates of patients in the two groups. The log-rank test (log-rank test) was used to evaluate the significance of survival time differences between the two groups. LASSO analysis was performed using the glmnet R package. Nomograms and calibration curves were constructed using the rms package (https://CRAN.R-project.org/package=rms), and DCA was plotted using the rmda package. All statistical P-values were two-sided, and statistical significance was set at P < 0.05.
Data availability statement
The datasets and source codes used or analyzed during the current study are available from the corresponding author upon reasonable request.
Results
HRD score is significantly associated with prognosis and mutational characteristics in LUAD patients
The HRD scores were calculated based on the LOU, LST, and TAI scores in the TCGA-LUAD dataset. The optimal cut-off value of the HRD score was determined by calculating the minimum P-value in the log-rank test. Patients with HRD scores >15 were considered to belong to the HRD group, whereas those with HRD scores ≤15 were considered to belong to the non-HRD group. The KM curve showed that the overall survival (OS) of patients in the non-HRD group was much longer than that of patients in the HRD group (log-rank test, P = 0.017) (Figure 2A). The 1-, 3-, and 5-year ROC curves of survival were plotted. Their AUCs were estimated to be 0.734, 0.723, and 0.747, respectively (Figure 2B), indicating that the survival between HRD and non-HRD patients at 1, 3, and 5 years was significantly different and that the HRD score may serve as a potential prognostic biomarker. Subsequently, we investigated the relationship between HRD scores and other genomic instability features, such as MSI-sensor, genomic alteration fractions, and somatic mutation counts. The results revealed that the median somatic cumulative mutation count was significantly higher in the HRD group than in the non-HRD group (Wilcoxon signed-rank test, P < 0.001; Figure 2C) and was higher in the HRD group than in the non-HRD group (Wilcoxon signed-rank test, P < 0.001; Figure 2D). The fraction genome altered was also higher in the HRD group (Wilcoxon signed-rank test, P < 0.0001; Figure 2E). These findings indicate that patients with HRD have significantly higher genomic instability than those without HRD.

Figure 2. HRD scores were significantly associated with prognosis and mutation characteristics in the TCGA-LUAD cohort. (A) KM curve of overall survival of patients with HRD or non-HRD tumors in the TCGA-OSC cohort. (B) ROC curves of HRD scores in the TCGA-LUAD cohort. (C) Violin plots of somatic mutations in the HRD and non-HRD groups. Somatic mutation counts were significantly higher in the HRD group than in the non-HRD group. (D) Violin plots of MSI-Sensor in HRD and non-HRD groups. MSI-Sensor in the HRD group were significantly higher than those in the non-HRD group. (E) Violin plots of genomic alterations in the HRD group and non-HRD group. *P < 0.05, **P < 0.01, ***P < 0.001.
Differential mutation landscapes in HRD and non-HRD groups
Genomic features, such as oncogene activation (e.g., ERBB2 amplification, EGFR tyrosine kinase mutations) and tumor suppressor gene inactivation (e.g., MMR, BRCA1/2), have been shown to strongly correlate with the clinical response to targeted therapies. Therefore, we compared the mutation landscape between the HRD and non-HRD groups. (Figure 3A, 3B) The results showed that the mutation landscape of the non-HRD group was significantly different from that of the HRD group. Only 11 of the top 20 genes with the highest mutation rates in the two groups overlapped (Figure 3C), and the mutation frequencies of the overlapping genes also differed significantly. For example, the TP53 mutation frequency was 60% and 14% in the HRD and non-HRD groups, respectively. Furthermore, by screening actionable genes in the OncoKB database (https://www.oncokb.org/actionableGenes), two of the 20 genes with the highest mutation frequency in the non-HRD group were identified as biomarkers for targeted drugs (STK11 and EGFR). The mutation frequencies of these two genes in the non-HRD group were 14% and 12%, respectively. These results showed that HRD and non-HRD patients had different mutated genes. Non-HRD patients had actionable genes and drug targets suitable for targeted therapy. It further supported HRD as a potential biomarker for LUAD.

Figure 3. Mutational landscape of HRD and non-HRD patients. (A) Top 20 mutation landscape of HRD patients in the TCGA-LUAD cohort. (B) Top 20 mutation landscape of non-HRD patients in the TCGA-LUAD cohort. The genes in red boxes are actionable genes. (C) Overlapping information of HRD and non-HRD mutated genes; actionable genes are only in non-HRD.
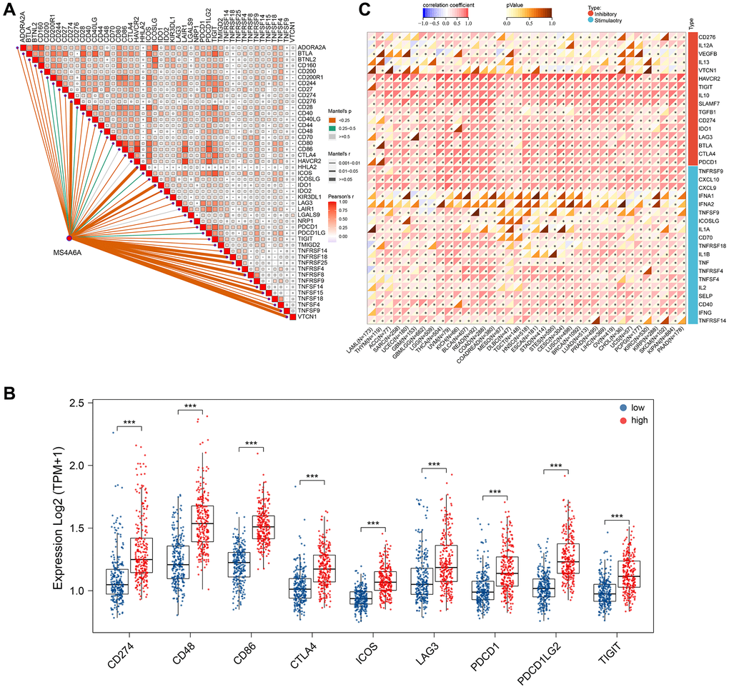
MS4A6A can be used as a potential biomarker for immunotherapy
We then focused on immunotherapy-related datasets. To further confirm the predictive value of MS4A6A for immune checkpoint blockade (ICB) treatment, we collected transcriptomic profiles and clinical information from the uroepithelial carcinoma (UC) immunotherapy cohort (IMvigor210) [39]. Patients with high MS4A6A expression showed a more pronounced clinical benefit and significantly longer survival. (Figure 7A). In addition, patients with high MS4A6A expression had a significant treatment effect and immune response to PD-L1 blockade compared with patients with low MS4A6A gene expression (Figure 7B). When comparing neoantigen loads, no significant differences were found between the two groups with high or low MS4A6A expression (Figure 7C). However, patients with high MS4A6A expression had significantly higher tumor immunophenotypes and a better response to immunotherapy compared to those with lower expression (Figure 7D, 7E).

Figure 7. MS4A6A can be used as a potential biomarker for ICB treatment. (A) OS curves for high and low MS4A6A expression in the IMvigor210 cohort. (B) The proportion of immune response in MS4A6A high and low expression groups against ICB treatment. Abbreviations: CR: complete remission; PR: local response; SD: stable disease; PD: progressive disease. (C) Comparison of neoantigen load between different MS4A6A expression subgroups. (D, E) Comparison of MS4A6A expression among different immune responsive cohorts. (F) TIDE differences in MS4A6A high- and low-expression cohorts. (G–J) TCIA analysis of differences in IPS scores in MS4A6A high and low expression cohorts. *P < 0.05, **P < 0.01, ***P < 0.001.
The TIDE and IPS scores have been widely used to predict the effects of immunotherapy. We compared the TIDE scores of patients with high and low MS4A6A expression in the TCGA-LUAD dataset. We observed that the TIDE scores of patients with high expression were significantly lower than those in the low expression group, suggesting that the effect of receiving ICB treatment might be better in patients in the high expression group (Figure 7F). TCIA results showed that the IPS was significantly higher in the low MS4A6A group (P < 0.001) (Figure 7G), and patients in the high MS4A6A expression group had a relatively higher response to anti-PD1/PDL1 treatment while there was no significant difference with anti-CTLA4 treatment (P < 0.001; Figure 7H–7J). These results suggest that patients with high MS4A6A expression may benefit from ICBs.
Construction of a predictive model of immunotherapy based on MS4A6A and clinical features
These results suggest that MS4A6A may be used as an immunotherapeutic marker; however, it is still unclear which markers are more effective than the expression of existing markers, such as PD-1, PD-L1, and CTLA4. Therefore, we plotted ROC curves based on the IMvigor210 cohort and found that the AUC values of MS4A6A (AUC = 0.663) were significantly higher than those of PD-1 (AUC = 0.553), CTLA4 (AUC = 0.526), and PD-L1 (AUC = 0.566), but lower than that of TMB (AUC = 0.726) (Figure 8A); the accuracy of MS4A6A (AUC = 0.982) was better than that of PD-1 (AUC = 0.745), PD-L1 (AUC = 0.782), and CTLA4 (AUC = 0.818) in the GSE126044 cohort (Figure 8B). Therefore, MS4A6A may be a better biomarker for immunotherapy than PD-1, PD-L1, or CTLA4. Subsequently, we investigated the MS4A6A protein expression in LUAD using the Human Protein Atlas (HPA) database. We observed that it was predominantly expressed in the nucleus and was significantly elevated in LUAD tissues compared to lung tissues. (Supplementary Figure 5).

Figure 8. Construction and validation of MS4A6A-based immunotherapy predictive model. (A) ROC curves for MS4A6A, PD-1, PD-L1, and CTLA4 based on the GSE126044 cohort. (B) ROC curves for TMB, MS4A6A, PD-1, PD-L1, and CTLA4 based on the IMvigor210 cohort. (C) Immunotherapy prediction model nomogram. (D) Calibration curves of the immunotherapy prediction model. (E) Comparison of prediction accuracy of immunotherapy model with and without MS4A6A. (F) Clinical decision curves of the immunotherapy prediction model. (G) The ROC curve of clinical model (AUC = 0.774).
Clinical prediction models are currently essential tools for aiding clinical decision-making. Here, a model that predicts immune therapy responses in patients using MS4A6A gene expression, as well as PD-1, PD-L1, and TMB, was developed to help clinicians make immunotherapy decisions. Using multivariate logistic regression, we constructed a prediction model for immunotherapy responders and non-responders (Figure 8C). Bootstrapping was used to assess the models, re-sampling 1000 times, and calibration curves were plotted (Figure 8D). The IDI scatter plot results showed that the accuracy of the prediction model, including MS4A6A, increased by 8% compared to that of the model without MS4A6A (Figure 8E). A DCA plot was used to reflect the net benefit of the patients from the models (Figure 8F). Then, the ROC curve of this model was plotted and the AUC value reached 0.774 (Figure 8G). Based on these results, MS4A6A combined with established immunotherapy markers can better predict immunotherapy outcomes.
Discussion
In recent years, immunotherapy for cancer has emerged as a remarkable advance in anti-cancer research, which has revolutionized cancer treatment and changed treatment strategies. In traditional cancer treatment procedures such as chemotherapy, cancer cells and stem cells are destroyed, causing irreversible damage and even death. For patients with advanced tumors, the advent of targeted therapies has brought new hope for longer survival. For instance, EGFR-tyrosine kinase inhibitors have significantly extended the survival time of many patients with advanced NSCLC [40]. Immunotherapy differs from conventional chemotherapy and targeted therapies in one essential way by targeting immune cells rather than cancer cells. Currently, for patients with advanced melanoma with cancer metastasis and for whom all treatment options have failed, Opdivo and Keytruda could reduce or even eliminate tumors in more than 60% of patients for more than two years [41–43]. The use of immunotherapy in treating lung cancer has shown remarkable results, greatly extending the survival time of patients with advanced lung cancer [2, 44–46]. Despite the correlation between immunotherapy responsiveness and certain immunomarkers, such as PD-1, PD-L1, and TMB, not all patients with high PD-1 or TMB expression benefit from immunotherapy. Single biomarkers have limitations that affect the accuracy of screening of populations that benefit from immunotherapy.
In the present study, we analyzed the characteristics of HRD and non-HRD populations of LUAD patients. Based on their differences in transcriptome levels, we screened a set of genes strongly associated with HRD. We screened independent prognostic factors by univariate Cox regression, LASSO, and multivariate Cox regression. Single-cell analysis was also carried out to explore the details of the independent prognostic factors at cell level. Notably, we found that MS4A6A gene expression was elevated in the HRD group and that patients with high MS4A6A expression had a better prognosis. MS4A6A has a higher expression in immune cells compared with other two cell types. This may suggest its association with tumor immune activity. MS4A family members play critical roles in various pathological conditions, including cancer, infectious diseases, and neurodegeneration. Also, they play a vital role in regulating immune signaling [47]. MS4A6A, also known as CDA01, MS4A6, 4SPAN3, or CD20L3, encodes a member of the transmembrane 4A gene family. MS4A6A appears to be strongly associated with Alzheimer’s disease [48–50]; however, the MS4A6A gene has not been investigated. In the TCGA-LUAD dataset, we observed that MS4A6A expression was positively correlated with immune cell infiltration in the tumor microenvironment, especially macrophages, dendritic cells, and multiple immune checkpoints, suggesting that MS4A6A could be a potential biomarker for ICB therapy. By analyzing immunotherapy-related cohorts, we revealed that MS4A6A has a higher accuracy as a biomarker than molecules such as PD-1 and CTLA4. We constructed a predictive immunotherapy model based on the IMvigor210 dataset. The C-index and calibration curve results indicated that the model had good accuracy and consistency.
However, the present study has some limitations. Although there are some LUAD immunotherapy datasets in public databases, many are panel data instead of complete transcriptional data; thus, the expression data of MS4A6A were unavailable, and only GSE126044 was eligible for inclusion in this study. In addition, IMvigor210 cohorts were obtained from patients with bladder epithelial carcinoma, containing transcriptome data and comprehensive clinical information; therefore, it has been used in several immunotherapy-related and LUAD-related studies [51]. However, its application in LUAD studies remains controversial, considering the heterogeneity of tumors. Finally, the lack of wet-lab experiments using cell line models or human lung adenocarcinoma tumor tissues limits the confidence and applicability of our results, as it does not provide experimental evidence supporting the biological relevance and functional implications of the findings. In our future work, we will consider conducting wet-lab experiments to address the limitations of this study and complement our results.
Conclusion
We identified MS4A6A, whose expression level was closely correlated with the level of HRD in LUAD and was highly accurate as an immunotherapeutic biomarker. Furthermore, detecting MS4A6A expression in tissues or blood is more straightforward than calculating the HRD scores. Nonetheless, its practicality must be confirmed in a larger cohort and prospective studies.
Supplementary Materials
Author Contributions
(I) Lin-you Zhang: Conception and study design; (II) Rongjian Xu: Funding support; (III) Tong Lu, Zhiping Shen, Jiaxin Shi: Provision of study materials; (IV) Kaiyu Wang, Ran Xu, Bo Peng: Collection and assembly of data; (V) Xiang Zhou, Chenghao Wang, Xiaoyan Chang: Data analysis and interpretation; (VI) Jiaying Zhao, Rongjian Xu: Administrative support; (VII) Xiang Zhou: Manuscript drafting; (VIII) All authors: Final approval of manuscript.
Conflicts of Interest
The authors declare no conflicts of interest related to this study.
Ethical Statement
This study utilized publicly available data from databases, and no ethical approval was required as it did not involve human subjects or animals directly.
Funding
This work was supported by the National Natural Science Foundation of China (82000363 to RJ.X.) and by the Natural Science Foundation of Shandong Province, China (ZR2020QH018 to RJ.X.).
References
- 1. Siegel RL, Miller KD, Fuchs HE, Jemal A. Cancer statistics, 2022. CA Cancer J Clin. 2022; 72:7–33. https://doi.org/10.3322/caac.21708 [PubMed]
- 2. Garon EB, Rizvi NA, Hui R, Leighl N, Balmanoukian AS, Eder JP, Patnaik A, Aggarwal C, Gubens M, Horn L, Carcereny E, Ahn MJ, Felip E, et al, and KEYNOTE-001 Investigators. Pembrolizumab for the treatment of non-small-cell lung cancer. N Engl J Med. 2015; 372:2018–28. https://doi.org/10.1056/NEJMoa1501824 [PubMed]
- 3. Brahmer J, Reckamp KL, Baas P, Crinò L, Eberhardt WE, Poddubskaya E, Antonia S, Pluzanski A, Vokes EE, Holgado E, Waterhouse D, Ready N, Gainor J, et al. Nivolumab versus Docetaxel in Advanced Squamous-Cell Non-Small-Cell Lung Cancer. N Engl J Med. 2015; 373:123–35. https://doi.org/10.1056/NEJMoa1504627 [PubMed]
- 4. Mok TSK, Wu YL, Kudaba I, Kowalski DM, Cho BC, Turna HZ, Castro G
Jr , Srimuninnimit V, Laktionov KK, Bondarenko I, Kubota K, Lubiniecki GM, Zhang J, et al, and KEYNOTE-042 Investigators. Pembrolizumab versus chemotherapy for previously untreated, PD-L1-expressing, locally advanced or metastatic non-small-cell lung cancer (KEYNOTE-042): a randomised, open-label, controlled, phase 3 trial. Lancet. 2019; 393:1819–30. https://doi.org/10.1016/S0140-6736(18)32409-7 [PubMed] - 5. Reck M, Rodríguez-Abreu D, Robinson AG, Hui R, Csőszi T, Fülöp A, Gottfried M, Peled N, Tafreshi A, Cuffe S, O'Brien M, Rao S, Hotta K, et al, and KEYNOTE-024 Investigators. Pembrolizumab versus Chemotherapy for PD-L1-Positive Non-Small-Cell Lung Cancer. N Engl J Med. 2016; 375:1823–33. https://doi.org/10.1056/NEJMoa1606774 [PubMed]
- 6. Knijnenburg TA, Wang L, Zimmermann MT, Chambwe N, Gao GF, Cherniack AD, Fan H, Shen H, Way GP, Greene CS, Liu Y, Akbani R, Feng B, et al, and Cancer Genome Atlas Research Network. Genomic and Molecular Landscape of DNA Damage Repair Deficiency across The Cancer Genome Atlas. Cell Rep. 2018; 23:239–54.e6. https://doi.org/10.1016/j.celrep.2018.03.076 [PubMed]
- 7. Ledermann JA, Drew Y, Kristeleit RS. Homologous recombination deficiency and ovarian cancer. Eur J Cancer. 2016; 60:49–58. https://doi.org/10.1016/j.ejca.2016.03.005 [PubMed]
- 8. Llop-Guevara A, Loibl S, Villacampa G, Vladimirova V, Schneeweiss A, Karn T, Zahm DM, Herencia-Ropero A, Jank P, van Mackelenbergh M, Fasching PA, Marmé F, Stickeler E, et al. Association of RAD51 with homologous recombination deficiency (HRD) and clinical outcomes in untreated triple-negative breast cancer (TNBC): analysis of the GeparSixto randomized clinical trial. Ann Oncol. 2021; 32:1590–6. https://doi.org/10.1016/j.annonc.2021.09.003 [PubMed]
- 9. Miller RE, Leary A, Scott CL, Serra V, Lord CJ, Bowtell D, Chang DK, Garsed DW, Jonkers J, Ledermann JA, Nik-Zainal S, Ray-Coquard I, Shah SP, et al. ESMO recommendations on predictive biomarker testing for homologous recombination deficiency and PARP inhibitor benefit in ovarian cancer. Ann Oncol. 2020; 31:1606–22. https://doi.org/10.1016/j.annonc.2020.08.2102 [PubMed]
- 10. Mirza MR, Monk BJ, Herrstedt J, Oza AM, Mahner S, Redondo A, Fabbro M, Ledermann JA, Lorusso D, Vergote I, Ben-Baruch NE, Marth C, Mądry R, et al, and ENGOT-OV16/NOVA Investigators. Niraparib Maintenance Therapy in Platinum-Sensitive, Recurrent Ovarian Cancer. N Engl J Med. 2016; 375:2154–64. https://doi.org/10.1056/NEJMoa1611310 [PubMed]
- 11. Vanacker H, Harter P, Labidi-Galy SI, Banerjee S, Oaknin A, Lorusso D, Ray-Coquard I. PARP-inhibitors in epithelial ovarian cancer: Actual positioning and future expectations. Cancer Treat Rev. 2021; 99:102255. https://doi.org/10.1016/j.ctrv.2021.102255 [PubMed]
- 12. Kadouri L, Rottenberg Y, Zick A, Hamburger T, Lipson D, Peretz T, Nechushtan H. Homologous recombination in lung cancer, germline and somatic mutations, clinical and phenotype characterization. Lung Cancer. 2019; 137:48–51. https://doi.org/10.1016/j.lungcan.2019.09.008 [PubMed]
- 13. Mayakonda A, Koeffler HP. Maftools: Efficient analysis, visualization and summarization of MAF files from large-scale cohort based cancer studies. bioRxiv. 2016. https://doi.org/10.1101/052662
- 14. Takeuchi T, Tomida S, Yatabe Y, Kosaka T, Osada H, Yanagisawa K, Mitsudomi T, Takahashi T. Expression profile-defined classification of lung adenocarcinoma shows close relationship with underlying major genetic changes and clinicopathologic behaviors. J Clin Oncol. 2006; 24:1679–88. https://doi.org/10.1200/JCO.2005.03.8224 [PubMed]
- 15. Rousseaux S, Debernardi A, Jacquiau B, Vitte AL, Vesin A, Nagy-Mignotte H, Moro-Sibilot D, Brichon PY, Lantuejoul S, Hainaut P, Laffaire J, de Reyniès A, Beer DG, et al. Ectopic activation of germline and placental genes identifies aggressive metastasis-prone lung cancers. Sci Transl Med. 2013; 5:186ra66. https://doi.org/10.1126/scitranslmed.3005723 [PubMed]
- 16. Okayama H, Kohno T, Ishii Y, Shimada Y, Shiraishi K, Iwakawa R, Furuta K, Tsuta K, Shibata T, Yamamoto S, Watanabe S, Sakamoto H, Kumamoto K, et al. Identification of genes upregulated in ALK-positive and EGFR/KRAS/ALK-negative lung adenocarcinomas. Cancer Res. 2012; 72:100–11. https://doi.org/10.1158/0008-5472.CAN-11-1403 [PubMed]
- 17. Botling J, Edlund K, Lohr M, Hellwig B, Holmberg L, Lambe M, Berglund A, Ekman S, Bergqvist M, Pontén F, König A, Fernandes O, Karlsson M, et al. Biomarker discovery in non-small cell lung cancer: integrating gene expression profiling, meta-analysis, and tissue microarray validation. Clin Cancer Res. 2013; 19:194–204. https://doi.org/10.1158/1078-0432.CCR-12-1139 [PubMed]
- 18. Zhu J, Fan Y, Xiong Y, Wang W, Chen J, Xia Y, Lei J, Gong L, Sun S, Jiang T. Delineating the dynamic evolution from preneoplasia to invasive lung adenocarcinoma by integrating single-cell RNA sequencing and spatial transcriptomics. Exp Mol Med. 2022; 54:2060–76. https://doi.org/10.1038/s12276-022-00896-9 [PubMed]
- 19. Balar AV, Galsky MD, Rosenberg JE, Powles T, Petrylak DP, Bellmunt J, Loriot Y, Necchi A, Hoffman-Censits J, Perez-Gracia JL, Dawson NA, van der Heijden MS, Dreicer R, et al, and IMvigor210 Study Group. Atezolizumab as first-line treatment in cisplatin-ineligible patients with locally advanced and metastatic urothelial carcinoma: a single-arm, multicentre, phase 2 trial. Lancet. 2017; 389:67–76. https://doi.org/10.1016/S0140-6736(16)32455-2 [PubMed]
- 20. Cho JW, Hong MH, Ha SJ, Kim YJ, Cho BC, Lee I, Kim HR. Genome-wide identification of differentially methylated promoters and enhancers associated with response to anti-PD-1 therapy in non-small cell lung cancer. Exp Mol Med. 2020; 52:1550–63. https://doi.org/10.1038/s12276-020-00493-8 [PubMed]
- 21. Abkevich V, Timms KM, Hennessy BT, Potter J, Carey MS, Meyer LA, Smith-McCune K, Broaddus R, Lu KH, Chen J, Tran TV, Williams D, Iliev D, et al. Patterns of genomic loss of heterozygosity predict homologous recombination repair defects in epithelial ovarian cancer. Br J Cancer. 2012; 107:1776–82. https://doi.org/10.1038/bjc.2012.451 [PubMed]
- 22. Birkbak NJ, Wang ZC, Kim JY, Eklund AC, Li Q, Tian R, Bowman-Colin C, Li Y, Greene-Colozzi A, Iglehart JD, Tung N, Ryan PD, Garber JE, et al. Telomeric allelic imbalance indicates defective DNA repair and sensitivity to DNA-damaging agents. Cancer Discov. 2012; 2:366–75. https://doi.org/10.1158/2159-8290.CD-11-0206 [PubMed]
- 23. Popova T, Manié E, Rieunier G, Caux-Moncoutier V, Tirapo C, Dubois T, Delattre O, Sigal-Zafrani B, Bollet M, Longy M, Houdayer C, Sastre-Garau X, Vincent-Salomon A, et al. Ploidy and large-scale genomic instability consistently identify basal-like breast carcinomas with BRCA1/2 inactivation. Cancer Res. 2012; 72:5454–62. https://doi.org/10.1158/0008-5472.CAN-12-1470 [PubMed]
- 24. Telli ML, Timms KM, Reid J, Hennessy B, Mills GB, Jensen KC, Szallasi Z, Barry WT, Winer EP, Tung NM, Isakoff SJ, Ryan PD, Greene-Colozzi A, et al. Homologous Recombination Deficiency (HRD) Score Predicts Response to Platinum-Containing Neoadjuvant Chemotherapy in Patients with Triple-Negative Breast Cancer. Clin Cancer Res. 2016; 22:3764–73. https://doi.org/10.1158/1078-0432.CCR-15-2477 [PubMed]
- 25. Thorsson V, Gibbs DL, Brown SD, Wolf D, Bortone DS, Ou Yang TH, Porta-Pardo E, Gao GF, Plaisier CL, Eddy JA, Ziv E, Culhane AC, Paull EO, et al, and Cancer Genome Atlas Research Network. The Immune Landscape of Cancer. Immunity. 2018; 48:812–30.e14. https://doi.org/10.1016/j.immuni.2018.03.023 [PubMed]
- 26. Love MI, Huber W, Anders S. Moderated estimation of fold change and dispersion for RNA-seq data with DESeq2. Genome Biol. 2014; 15:550. https://doi.org/10.1186/s13059-014-0550-8 [PubMed]
- 27. Tibshirani R. Regression Shrinkage and Selection via the Lasso. J R Stat Soc Series B Stat Methodol. 1996; 58:267–88.
- 28. Macosko EZ, Basu A, Satija R, Nemesh J, Shekhar K, Goldman M, Tirosh I, Bialas AR, Kamitaki N, Martersteck EM, Trombetta JJ, Weitz DA, Sanes JR, et al. Highly Parallel Genome-wide Expression Profiling of Individual Cells Using Nanoliter Droplets. Cell. 2015; 161:1202–14. https://doi.org/10.1016/j.cell.2015.05.002 [PubMed]
- 29. Aran D, Looney AP, Liu L, Wu E, Fong V, Hsu A, Chak S, Naikawadi RP, Wolters PJ, Abate AR, Butte AJ, Bhattacharya M. Reference-based analysis of lung single-cell sequencing reveals a transitional profibrotic macrophage. Nat Immunol. 2019; 20:163–72. https://doi.org/10.1038/s41590-018-0276-y [PubMed]
- 30. Jiang A, Wang J, Liu N, Zheng X, Li Y, Ma Y, Zheng H, Chen X, Fan C, Zhang R, Fu X, Yao Y. Integration of Single-Cell RNA Sequencing and Bulk RNA Sequencing Data to Establish and Validate a Prognostic Model for Patients With Lung Adenocarcinoma. Front Genet. 2022; 13:833797. https://doi.org/10.3389/fgene.2022.833797 [PubMed]
- 31. Maynard A, McCoach CE, Rotow JK, Harris L, Haderk F, Kerr DL, Yu EA, Schenk EL, Tan W, Zee A, Tan M, Gui P, Lea T, et al. Therapy-Induced Evolution of Human Lung Cancer Revealed by Single-Cell RNA Sequencing. Cell. 2020; 182:1232–51.e22. https://doi.org/10.1016/j.cell.2020.07.017 [PubMed]
- 32. Yu G, Wang LG, Han Y, He QY. clusterProfiler: an R package for comparing biological themes among gene clusters. OMICS. 2012; 16:284–7. https://doi.org/10.1089/omi.2011.0118 [PubMed]
- 33. Yoshihara K, Shahmoradgoli M, Martínez E, Vegesna R, Kim H, Torres-Garcia W, Treviño V, Shen H, Laird PW, Levine DA, Carter SL, Getz G, Stemke-Hale K, et al. Inferring tumour purity and stromal and immune cell admixture from expression data. Nat Commun. 2013; 4:2612. https://doi.org/10.1038/ncomms3612 [PubMed]
- 34. Jiang P, Gu S, Pan D, Fu J, Sahu A, Hu X, Li Z, Traugh N, Bu X, Li B, Liu J, Freeman GJ, Brown MA, et al. Signatures of T cell dysfunction and exclusion predict cancer immunotherapy response. Nat Med. 2018; 24:1550–8. https://doi.org/10.1038/s41591-018-0136-1 [PubMed]
- 35. Charoentong P, Finotello F, Angelova M, Mayer C, Efremova M, Rieder D, Hackl H, Trajanoski Z. Pan-cancer Immunogenomic Analyses Reveal Genotype-Immunophenotype Relationships and Predictors of Response to Checkpoint Blockade. Cell Rep. 2017; 18:248–62. https://doi.org/10.1016/j.celrep.2016.12.019 [PubMed]
- 36. Cristescu R, Mogg R, Ayers M, Albright A, Murphy E, Yearley J, Sher X, Liu XQ, Lu H, Nebozhyn M, Zhang C, Lunceford JK, Joe A, et al. Pan-tumor genomic biomarkers for PD-1 checkpoint blockade-based immunotherapy. Science. 2018; 362:eaar3593. https://doi.org/10.1126/science.aar3593 [PubMed]
- 37. Mamdani H, Matosevic S, Khalid AB, Durm G, Jalal SI. Immunotherapy in Lung Cancer: Current Landscape and Future Directions. Front Immunol. 2022; 13:823618. https://doi.org/10.3389/fimmu.2022.823618 [PubMed]
- 38. Petitprez F, Meylan M, de Reyniès A, Sautès-Fridman C, Fridman WH. The Tumor Microenvironment in the Response to Immune Checkpoint Blockade Therapies. Front Immunol. 2020; 11:784. https://doi.org/10.3389/fimmu.2020.00784 [PubMed]
- 39. Mariathasan S, Turley SJ, Nickles D, Castiglioni A, Yuen K, Wang Y, Kadel EE III, Koeppen H, Astarita JL, Cubas R, Jhunjhunwala S, Banchereau R, Yang Y, et al. TGFβ attenuates tumour response to PD-L1 blockade by contributing to exclusion of T cells. Nature. 2018; 554:544–8. https://doi.org/10.1038/nature25501 [PubMed]
- 40. Wu SG, Shih JY. Management of acquired resistance to EGFR TKI-targeted therapy in advanced non-small cell lung cancer. Mol Cancer. 2018; 17:38. https://doi.org/10.1186/s12943-018-0777-1 [PubMed]
- 41. Tawbi HA, Schadendorf D, Lipson EJ, Ascierto PA, Matamala L, Castillo Gutiérrez E, Rutkowski P, Gogas HJ, Lao CD, De Menezes JJ, Dalle S, Arance A, Grob JJ, et al, and RELATIVITY-047 Investigators. Relatlimab and Nivolumab versus Nivolumab in Untreated Advanced Melanoma. N Engl J Med. 2022; 386:24–34. https://doi.org/10.1056/NEJMoa2109970 [PubMed]
- 42. Eggermont AMM, Blank CU, Mandala M, Long GV, Atkinson V, Dalle S, Haydon A, Lichinitser M, Khattak A, Carlino MS, Sandhu S, Larkin J, Puig S, et al. Adjuvant Pembrolizumab versus Placebo in Resected Stage III Melanoma. N Engl J Med. 2018; 378:1789–801. https://doi.org/10.1056/NEJMoa1802357 [PubMed]
- 43. Hamid O, Robert C, Daud A, Hodi FS, Hwu WJ, Kefford R, Wolchok JD, Hersey P, Joseph R, Weber JS, Dronca R, Mitchell TC, Patnaik A, et al. Five-year survival outcomes for patients with advanced melanoma treated with pembrolizumab in KEYNOTE-001. Ann Oncol. 2019; 30:582–8. https://doi.org/10.1093/annonc/mdz011 [PubMed]
- 44. Hellmann MD, Paz-Ares L, Bernabe Caro R, Zurawski B, Kim SW, Carcereny Costa E, Park K, Alexandru A, Lupinacci L, de la Mora Jimenez E, Sakai H, Albert I, Vergnenegre A, et al. Nivolumab plus Ipilimumab in Advanced Non-Small-Cell Lung Cancer. N Engl J Med. 2019; 381:2020–31. https://doi.org/10.1056/NEJMoa1910231 [PubMed]
- 45. Forde PM, Spicer J, Lu S, Provencio M, Mitsudomi T, Awad MM, Felip E, Broderick SR, Brahmer JR, Swanson SJ, Kerr K, Wang C, Ciuleanu TE, et al, and CheckMate 816 Investigators. Neoadjuvant Nivolumab plus Chemotherapy in Resectable Lung Cancer. N Engl J Med. 2022; 386:1973–85. https://doi.org/10.1056/NEJMoa2202170 [PubMed]
- 46. Cascone T, William WN
Jr , Weissferdt A, Leung CH, Lin HY, Pataer A, Godoy MCB, Carter BW, Federico L, Reuben A, Khan MAW, Dejima H, Francisco-Cruz A, et al. Neoadjuvant nivolumab or nivolumab plus ipilimumab in operable non-small cell lung cancer: the phase 2 randomized NEOSTAR trial. Nat Med. 2021; 27:504–14. https://doi.org/10.1038/s41591-020-01224-2 [PubMed] - 47. Mattiola I, Mantovani A, Locati M. The tetraspan MS4A family in homeostasis, immunity, and disease. Trends Immunol. 2021; 42:764–81. https://doi.org/10.1016/j.it.2021.07.002 [PubMed]
- 48. Smith AM, Davey K, Tsartsalis S, Khozoie C, Fancy N, Tang SS, Liaptsi E, Weinert M, McGarry A, Muirhead RCJ, Gentleman S, Owen DR, Matthews PM. Diverse human astrocyte and microglial transcriptional responses to Alzheimer's pathology. Acta Neuropathol. 2022; 143:75–91. https://doi.org/10.1007/s00401-021-02372-6 [PubMed]
- 49. Novikova G, Kapoor M, Tcw J, Abud EM, Efthymiou AG, Chen SX, Cheng H, Fullard JF, Bendl J, Liu Y, Roussos P, Björkegren JL, Liu Y, et al. Integration of Alzheimer's disease genetics and myeloid genomics identifies disease risk regulatory elements and genes. Nat Commun. 2021; 12:1610. https://doi.org/10.1038/s41467-021-21823-y [PubMed]
- 50. Lacher SE, Alazizi A, Wang X, Bell DA, Pique-Regi R, Luca F, Slattery M. A hypermorphic antioxidant response element is associated with increased MS4A6A expression and Alzheimer's disease. Redox Biol. 2018; 14:686–93. https://doi.org/10.1016/j.redox.2017.10.018 [PubMed]
- 51. Lin W, Wang X, Wang Z, Shao F, Yang Y, Cao Z, Feng X, Gao Y, He J. Comprehensive Analysis Uncovers Prognostic and Immunogenic Characteristics of Cellular Senescence for Lung Adenocarcinoma. Front Cell Dev Biol. 2021; 9:780461. https://doi.org/10.3389/fcell.2021.780461 [PubMed]





