Introduction
Hepatocellular carcinoma (HCC), a major histologic liver cancer, is one of the worldwide leading causes of cancer related mortalities [1, 2]. HCC is predominant in Asia, with China accounting for nearly half of the world’s HCC cases [3]. HCC generally progresses rapidly with high invasiveness, and its 5-year relative survival rate is a mere 18% [4]. Moreover, metastasis and recurrence are attribute over 90% of HCC deaths [5]. Thus, it is critical to identify specific and reliable biomarkers to detect early-stage HCC and reduce HCC-related mortality.
HCCs develop mainly in cirrhotic livers, and chronic inflammation is the major underlying hepatocarcinogenesis cause [6–8]. In China, the prominent etiology for chronic liver inflammation is viral hepatitis (especially HBV and HCV) [9, 10], with more than 85% of HCC being predominantly related to HBV infection [11]. It has been well-established that chronic inflammation leads to oxidative stress and lipid peroxidation (LPO), producing highly reactive α, β-unsaturated aldehydes (enals) and consequently forming promutagenic cyclic DNA adducts, a significant stage in early oncogenesis [12–14].
γ-hydroxy-1,N2-propanodeoxyguanosine (γ-OHPdG) is ubiquitously detected as a source of endogenous DNA damage, and is one of the most abundant LPO-derived DNA adducts in mammalian tissues [15–17]. γ-OHPdG is mutagenic, known to induce predominantly DNA G to T and G to A base mutations [18, 19]. Previous studies have showed that γ-OHPdG formation principally occurs at TP53, a tumor suppressor gene in human cancers [20, 21], more specifically at the mutation hotspots identified in HCC, comprising a location of known HCC-specific mutations [22, 23]. Thus, it is likely that γ-OHPdG’s role in hepatocarcinogenesis may be crucial.
There have been limited reports of γ-OHPdG’s association with HCC development and progress in tissues from patients to date. Using an animal model, Fu et al. [24] investigated γ-OHPdG as a potential hepatocarcinogenesis biomarker and also as an antioxidant biomarker for cancer prevention [15]. They demonstrated that liver γ-OHPdG levels consistently correlated with HCC occurrence and progression, and anti-oxidation treatment suppressed liver tissue γ-OHPdG levels and prevented liver from carcinogenesis in a nucleotide excision repair (NER)-deficient mouse model. Furthermore, based on liver samples from HCC patients, γ-OHPdG can be used as a highly reliable predictive indicator of HCC recurrence and survival. Coia et al. also examined the formation of γ-OHPdG across all stages in HCC development in order to understand its potential role, and showed that γ-OHPdG might be a mutagenic DNA damage source in the HCC progression [25]. However, it should be noted that the cohort samples in both studies are very small. In addition, results from one previous study were not consistent with above mentioned results, which indicated high γ-OHPdG levels in paraneoplastic noncancerous tissues but not in cancerous tissues, and were highly correlated with lower distant metastasis-free survival in HCC patients [26]. Thus, the potential clinical application of γ-OHPdG in relationship to HCC progression remains inconclusive and warrants further investigation. We examined the γ-OHPdG levels in 228 HCC tissues and 46 cirrhosis tissues with the majority of the patients suffering from HBV infection in the past.
Materials and Methods
Patient samples
Formalin-fixed paraffin embedded (FFPE) samples of primary HCC were acquired from 228 patients undergoing curative surgery at The First Affiliated Hospital (from January 2010 to December 2016) and The Affiliated Provincial Hospital of Shandong First Medical University (from July 2010 to August 2016). The inclusion criteria include the following aspects: complete clinicopathological characteristics, histologically confirmed HCC, no preoperative anti-tumor therapy, no other malignant tumors or fatal comorbidities and regular follow-up. Histological observations of all specimens were reassessed by experienced pathologists in accordance with the “Evidence-based Practice Guidelines for Standardized Pathological Diagnosis of Primary Liver Cancer in China: 2015 Update” [27]. Out of the 228 primary HCC individuals, 46 FFPE samples with recurrence and 28 samples with metastasis were obtained either during subsequent surgical resection or biopsy. In addition, FFPE cirrhosis specimens were obtained from 46 patients who received splenectomy and wedge-shaped liver biopsy at The First Affiliated Hospital of Shandong First Medical University from March 2005 to March 2016.
Immunohistochemistry (IHC) staining
FFPE serial sections of the liver tissues were stained with an anti-γ-OHPdG monoclonal antibody (a kind gift from Dr Fung-Lung Chung, Department of Oncology, Lombardi Comprehensive Cancer Center, Georgetown University Medical Center, Washington DC, USA) according to previously reported protocols [25, 26]. Briefly, the slides were incubated with 3% hydrogen peroxide and 10% goat serum in phosphate buffered saline (PBS) for 10 minutes. Subsequently, the tissue sections were incubated with the γ-OHPdG antibody (1:500) at room temperature (RT) for 1 hour. Finally, the slides were treated with 3% hydrogen peroxide once again and incubated with anti-mouse horseradish peroxidase-labeled polymer for 30 minutes at RT, chromogenic reaction with DAB. Positive γ-OHPdG signals show brown-colored nuclei.
The results of IHC were semi-quantified using the histoscore and was performed by 2 independent pathologists who were blinded to all other study related data. The H-score for γ-OHPdG level on all sections of the cancerous tissues, adjacent tissues and cirrhosis tissues was graded by adding the intensity and the proportion of brown nuclear stained cells as described previously [25, 28]. Adjacent tissues were defined as non-cancerous tissues adjacent to the cancerous tissue in the same slide, which were normal, fibrosis or cirrhosis (most of them were cirrhosis). The intensity of γ-OHPdG was graded as negative (0), weak (1+), moderate (2+) or intense (3+). The distribution of positive cells was recorded in percentages, respectively. H-score was obtained by multiplying the intensity grades by the percentage of positive cells. These H-scores have a range of possible scores between 0 and 300. The median H-score of all specimens was used as the cut-off value and all specimens were divided into low and high two groups for further correlation analysis.
Laboratory tests and follow-up
Participants were followed up with via outpatient visits and telephone calls. Pre- and postsurgical follow-up assessments including laboratory measurements such as levels of serum alpha-fetoprotein (AFP), abdominal ultrasonography and computed tomography (CT) or magnetic resonance imaging (MRI) were performed as complementary examination. Patients were evaluated once every two months during the first two years post-discharge, then once every three to six months thereafter. The follow-up period was terminated in March 2022, and cirrhosis patients were followed after diagnosis for at least 8 years.
Recurrence/metastasis was identified through imaging examinations and AFP level tests, and others were confirmed using re-surgical excision or biopsy. The study endpoints were intrahepatic recurrence-free survival (RFS), distant metastasis-free survival (MFS), and overall survival (OS). The OS was measured from the date of pathological diagnosis to the date of death or the last follow-up. RFS and MFS were recorded from the date of pathological diagnosis to recurrence and metastasis, respectively, or to the date of last follow-up.
Statistical analysis
Analyses were performed using SPSS software program (version 17.0) and GraphPad Prism V.9 (GraphPad Prism Software, USA). Categorical variables were expressed as numbers, percentages and were performed by the chi-squared test or Fisher’s exact test. Continuous variables were reported as the mean ± standard deviation, and were compared using the t test or Mann-Whitney U-test. Wilcoxon rank-sum test was used for two-group comparisons and the Kruskal-Wallis test was applied for normalizing multiple groups. Kaplan-Meier survival curves and log-rank tests, together with the time-related receiver operating feature curve (ROC) analysis, were conducted to evaluate survival outcomes and to assess the predictive ability. Cox’s proportional hazard model was employed to univariate and multivariate analysis to obtain any independent risk factors that were related to survival. P value less than 0.05 was considered statistically significant.
Results
Patient characteristics and the expression of γ-OHPdG
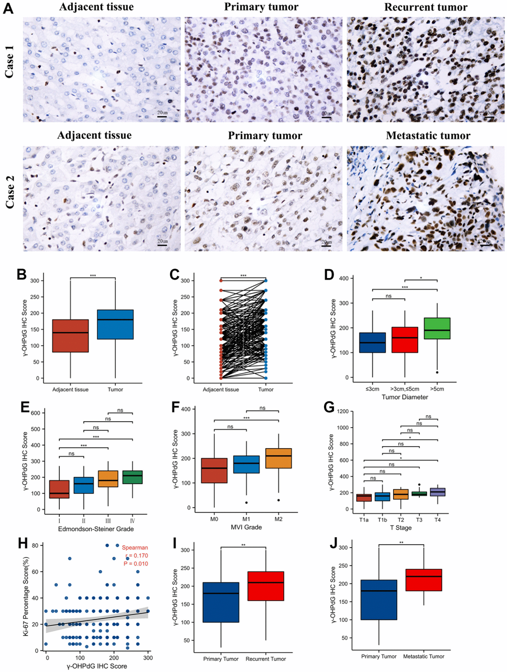
The baseline characteristics for the HCC patients are summarized in Table 1. The 228 FFPE liver samples were evaluated for γ-OHPdG staining using IHC, and all cancerous and the adjacent tissues were scored by histological evaluation as described above. The presence of γ-OHPdG was detected in the nuclei in the adjacent tissues and carcinomatous tissues as shown in Figure 1A. The levels of γ-OHPdG were significantly increased in carcinomatous tissues compared with those in the adjacent tissues (P < 0.001) (Figure 1B). Wilcoxon signed rank test showed similar results (Figure 1C). Of the 228 resected specimens, 85 (37%) were grouped with lower and 143 (63%) with higher levels of γ-OHPdG, and were analyzed accordingly. Our data showed that the γ-OHPdG levels were associated with the tumor size, histological grades (ES), MVI grades and T stages (Figure 1D–1G). γ-OHPdG levels in HCC were also positively correlated with the percentage of ki67-positive cells (Figure 1H, p = 0.010). Comparison of the patient’s clinicopathological characteristics with the two groups, significant correlation was found between γ-OHPdG levels and presurgical AFP levels (Table 1), but other baseline variables including age, sex, HbsAg, HBV DNA load, ALT, AST, TBIL, prothrombin time, alcoholism, long-term smoking, HCC family history, surgical procedures, nodule numbers, tumor capsule, surgical margin, neoplastic necrosis, satellite nodules and background liver function, were not associated. No significant difference in macrovascular invasion between the two groups was observed.
Table 1. Baseline clinicopathological characteristics of hepatocellular carcinoma patients based on γ-OHPdG levels.
| Characteristics | γ-OHPdG levels | P-value | |||||||||||||||||||||||||||||||||||||||||||||||||||||||||||||||||||||||||||||||||||||||||||||||||
| Low(n=85) | High(n=143) | ||||||||||||||||||||||||||||||||||||||||||||||||||||||||||||||||||||||||||||||||||||||||||||||||||
| Age, mean ± SD | 55.73 ± 8.58 | 53.21 ± 9.9 | 0.052 | ||||||||||||||||||||||||||||||||||||||||||||||||||||||||||||||||||||||||||||||||||||||||||||||||
| Sex, n (%) | 0.483 | ||||||||||||||||||||||||||||||||||||||||||||||||||||||||||||||||||||||||||||||||||||||||||||||||||
| Female | 15 (6.6%) | 19 (8.3%) | |||||||||||||||||||||||||||||||||||||||||||||||||||||||||||||||||||||||||||||||||||||||||||||||||
| Male | 70 (30.7%) | 124 (54.4%) | |||||||||||||||||||||||||||||||||||||||||||||||||||||||||||||||||||||||||||||||||||||||||||||||||
| HbsAg, n (%) | 0.091 | ||||||||||||||||||||||||||||||||||||||||||||||||||||||||||||||||||||||||||||||||||||||||||||||||||
| Negative | 18 (7.9%) | 17 (7.5%) | |||||||||||||||||||||||||||||||||||||||||||||||||||||||||||||||||||||||||||||||||||||||||||||||||
| Positive | 67 (29.4%) | 126 (55.3%) | |||||||||||||||||||||||||||||||||||||||||||||||||||||||||||||||||||||||||||||||||||||||||||||||||
| HBV DNA load, n (%) | 0.180 | ||||||||||||||||||||||||||||||||||||||||||||||||||||||||||||||||||||||||||||||||||||||||||||||||||
| ≤5×102 IU/ml | 56 (24.6%) | 80 (35.1%) | |||||||||||||||||||||||||||||||||||||||||||||||||||||||||||||||||||||||||||||||||||||||||||||||||
| >5×102 IU/ml | 29 (12.7%) | 63 (27.6%) | |||||||||||||||||||||||||||||||||||||||||||||||||||||||||||||||||||||||||||||||||||||||||||||||||
| AFP, ng/ml, n (%) | 0.024 | ||||||||||||||||||||||||||||||||||||||||||||||||||||||||||||||||||||||||||||||||||||||||||||||||||
| ≤20 | 36 (15.8%) | 42 (18.4%) | |||||||||||||||||||||||||||||||||||||||||||||||||||||||||||||||||||||||||||||||||||||||||||||||||
| 20 | 400 | 31 (13.6%) | 47 (20.6%) | ||||||||||||||||||||||||||||||||||||||||||||||||||||||||||||||||||||||||||||||||||||||||||||||||
| >400 | 18 (7.9%) | 54 (23.7%) | |||||||||||||||||||||||||||||||||||||||||||||||||||||||||||||||||||||||||||||||||||||||||||||||||
| ALT levels, n (%) | 0.381 | ||||||||||||||||||||||||||||||||||||||||||||||||||||||||||||||||||||||||||||||||||||||||||||||||||
| Normal | 58 (25.4%) | 88 (38.6%) | |||||||||||||||||||||||||||||||||||||||||||||||||||||||||||||||||||||||||||||||||||||||||||||||||
| High | 27 (11.8%) | 55 (24.1%) | |||||||||||||||||||||||||||||||||||||||||||||||||||||||||||||||||||||||||||||||||||||||||||||||||
| AST levels, n (%) | 1.000 | ||||||||||||||||||||||||||||||||||||||||||||||||||||||||||||||||||||||||||||||||||||||||||||||||||
| Normal | 15 (6.6%) | 26 (11.4%) | |||||||||||||||||||||||||||||||||||||||||||||||||||||||||||||||||||||||||||||||||||||||||||||||||
| High | 70 (30.7%) | 117 (51.3%) | |||||||||||||||||||||||||||||||||||||||||||||||||||||||||||||||||||||||||||||||||||||||||||||||||
| TBIL levels, n (%) | 0.523 | ||||||||||||||||||||||||||||||||||||||||||||||||||||||||||||||||||||||||||||||||||||||||||||||||||
| Normal | 62 (27.2%) | 111 (48.7%) | |||||||||||||||||||||||||||||||||||||||||||||||||||||||||||||||||||||||||||||||||||||||||||||||||
| High | 23 (10.1%) | 32 (14%) | |||||||||||||||||||||||||||||||||||||||||||||||||||||||||||||||||||||||||||||||||||||||||||||||||
| PT levels, n (%) | 0.872 | ||||||||||||||||||||||||||||||||||||||||||||||||||||||||||||||||||||||||||||||||||||||||||||||||||
| Normal | 50 (21.9%) | 87 (38.2%) | |||||||||||||||||||||||||||||||||||||||||||||||||||||||||||||||||||||||||||||||||||||||||||||||||
| High | 35 (15.4%) | 56 (24.6%) | |||||||||||||||||||||||||||||||||||||||||||||||||||||||||||||||||||||||||||||||||||||||||||||||||
| Alcoholism, n (%) | 1.000 | ||||||||||||||||||||||||||||||||||||||||||||||||||||||||||||||||||||||||||||||||||||||||||||||||||
| No | 63 (27.6%) | 107 (46.9%) | |||||||||||||||||||||||||||||||||||||||||||||||||||||||||||||||||||||||||||||||||||||||||||||||||
| Yes | 22 (9.6%) | 36 (15.8%) | |||||||||||||||||||||||||||||||||||||||||||||||||||||||||||||||||||||||||||||||||||||||||||||||||
| Long term smoking, n (%) | 0.926 | ||||||||||||||||||||||||||||||||||||||||||||||||||||||||||||||||||||||||||||||||||||||||||||||||||
| No | 56 (24.6%) | 92 (40.4%) | |||||||||||||||||||||||||||||||||||||||||||||||||||||||||||||||||||||||||||||||||||||||||||||||||
| Yes | 29 (12.7%) | 51 (22.4%) | |||||||||||||||||||||||||||||||||||||||||||||||||||||||||||||||||||||||||||||||||||||||||||||||||
| HCC family history, n (%) | 0.877 | ||||||||||||||||||||||||||||||||||||||||||||||||||||||||||||||||||||||||||||||||||||||||||||||||||
| No | 64 (28.1%) | 105 (46.1%) | |||||||||||||||||||||||||||||||||||||||||||||||||||||||||||||||||||||||||||||||||||||||||||||||||
| Yes | 21 (9.2%) | 38 (16.7%) | |||||||||||||||||||||||||||||||||||||||||||||||||||||||||||||||||||||||||||||||||||||||||||||||||
| Liver transplantation, n (%) | 1.000 | ||||||||||||||||||||||||||||||||||||||||||||||||||||||||||||||||||||||||||||||||||||||||||||||||||
| No | 77 (33.8%) | 130 (57%) | |||||||||||||||||||||||||||||||||||||||||||||||||||||||||||||||||||||||||||||||||||||||||||||||||
| Yes | 8 (3.5%) | 13 (5.7%) | |||||||||||||||||||||||||||||||||||||||||||||||||||||||||||||||||||||||||||||||||||||||||||||||||
| Tumor number, n (%) | 0.524 | ||||||||||||||||||||||||||||||||||||||||||||||||||||||||||||||||||||||||||||||||||||||||||||||||||
| 1 nodule | 72 (31.6%) | 115 (50.4%) | |||||||||||||||||||||||||||||||||||||||||||||||||||||||||||||||||||||||||||||||||||||||||||||||||
| ≥2 nodules | 13 (5.7%) | 28 (12.3%) | |||||||||||||||||||||||||||||||||||||||||||||||||||||||||||||||||||||||||||||||||||||||||||||||||
| Tumor diameter, n (%) | < 0.001 | ||||||||||||||||||||||||||||||||||||||||||||||||||||||||||||||||||||||||||||||||||||||||||||||||||
| <5cm | 57 (25%) | 59 (25.9%) | |||||||||||||||||||||||||||||||||||||||||||||||||||||||||||||||||||||||||||||||||||||||||||||||||
| ≥5cm | 28 (12.3%) | 84 (36.8%) | |||||||||||||||||||||||||||||||||||||||||||||||||||||||||||||||||||||||||||||||||||||||||||||||||
| Tumor capsule, n (%) | 0.178 | ||||||||||||||||||||||||||||||||||||||||||||||||||||||||||||||||||||||||||||||||||||||||||||||||||
| Present | 76 (33.3%) | 117 (51.3%) | |||||||||||||||||||||||||||||||||||||||||||||||||||||||||||||||||||||||||||||||||||||||||||||||||
| Absent | 9 (3.9%) | 26 (11.4%) | |||||||||||||||||||||||||||||||||||||||||||||||||||||||||||||||||||||||||||||||||||||||||||||||||
| Surgical margin, n (%) | 0.219 | ||||||||||||||||||||||||||||||||||||||||||||||||||||||||||||||||||||||||||||||||||||||||||||||||||
| Negative | 74 (32.5%) | 114 (50%) | |||||||||||||||||||||||||||||||||||||||||||||||||||||||||||||||||||||||||||||||||||||||||||||||||
| Positive | 11 (4.8%) | 29 (12.7%) | |||||||||||||||||||||||||||||||||||||||||||||||||||||||||||||||||||||||||||||||||||||||||||||||||
| Neoplastic necrosis, n (%) | 0.306 | ||||||||||||||||||||||||||||||||||||||||||||||||||||||||||||||||||||||||||||||||||||||||||||||||||
| No | 65 (28.5%) | 99 (43.4%) | |||||||||||||||||||||||||||||||||||||||||||||||||||||||||||||||||||||||||||||||||||||||||||||||||
| Yes | 20 (8.8%) | 44 (19.3%) | |||||||||||||||||||||||||||||||||||||||||||||||||||||||||||||||||||||||||||||||||||||||||||||||||
| ES grade, n (%) | 0.004 | ||||||||||||||||||||||||||||||||||||||||||||||||||||||||||||||||||||||||||||||||||||||||||||||||||
| I-II | 56 (24.6%) | 65 (28.5%) | |||||||||||||||||||||||||||||||||||||||||||||||||||||||||||||||||||||||||||||||||||||||||||||||||
| III-IV | 29 (12.7%) | 78 (34.2%) | |||||||||||||||||||||||||||||||||||||||||||||||||||||||||||||||||||||||||||||||||||||||||||||||||
| MVI grade, n (%) | 0.003 | ||||||||||||||||||||||||||||||||||||||||||||||||||||||||||||||||||||||||||||||||||||||||||||||||||
| M0 | 61 (26.8%) | 70 (30.7%) | |||||||||||||||||||||||||||||||||||||||||||||||||||||||||||||||||||||||||||||||||||||||||||||||||
| M1 | 13 (5.7%) | 34 (14.9%) | |||||||||||||||||||||||||||||||||||||||||||||||||||||||||||||||||||||||||||||||||||||||||||||||||
| M2 | 11 (4.8%) | 39 (17.1%) | |||||||||||||||||||||||||||||||||||||||||||||||||||||||||||||||||||||||||||||||||||||||||||||||||
| Macrovascular invasion, n (%) | 0.064 | ||||||||||||||||||||||||||||||||||||||||||||||||||||||||||||||||||||||||||||||||||||||||||||||||||
| Negative | 81 (35.5%) | 124 (54.4%) | |||||||||||||||||||||||||||||||||||||||||||||||||||||||||||||||||||||||||||||||||||||||||||||||||
| Positive | 4 (1.8%) | 19 (8.3%) | |||||||||||||||||||||||||||||||||||||||||||||||||||||||||||||||||||||||||||||||||||||||||||||||||
| Satellite nodules, n (%) | 0.915 | ||||||||||||||||||||||||||||||||||||||||||||||||||||||||||||||||||||||||||||||||||||||||||||||||||
| Absent | 79 (34.6%) | 131 (57.5%) | |||||||||||||||||||||||||||||||||||||||||||||||||||||||||||||||||||||||||||||||||||||||||||||||||
| Present | 6 (2.6%) | 12 (5.3%) | |||||||||||||||||||||||||||||||||||||||||||||||||||||||||||||||||||||||||||||||||||||||||||||||||
| Liver cirrhosis, n (%) | 1.000 | ||||||||||||||||||||||||||||||||||||||||||||||||||||||||||||||||||||||||||||||||||||||||||||||||||
| No | 11 (4.8%) | 19 (8.3%) | |||||||||||||||||||||||||||||||||||||||||||||||||||||||||||||||||||||||||||||||||||||||||||||||||
| Yes | 74 (32.5%) | 124 (54.4%) | |||||||||||||||||||||||||||||||||||||||||||||||||||||||||||||||||||||||||||||||||||||||||||||||||
| Ki67, median (IQR) | 0.2 (0.1, 0.3) | 0.2 (0.1, 0.4) | 0.033 | ||||||||||||||||||||||||||||||||||||||||||||||||||||||||||||||||||||||||||||||||||||||||||||||||
| Statistically significant p values are in bold (p < 0.05). | |||||||||||||||||||||||||||||||||||||||||||||||||||||||||||||||||||||||||||||||||||||||||||||||||||
| Note: Long-term smoking was defined as smoking at least 10 cigarettes a day for more than 10 years. | |||||||||||||||||||||||||||||||||||||||||||||||||||||||||||||||||||||||||||||||||||||||||||||||||||

Figure 1. The levels of γ-OHPdG by IHC staining in the development of HCC. (A) The levels of γ-OHPdG in the adjacent tissues, primary tumors, the recurrent and metastatic tumor tissues (20×); (B, C) Comparison of the levels of γ-OHPdG in HCC and the adjacent tissues; (D–G) The histogram plot shows γ-OHPdG levels in tumor size, Edmondson-Steiner grades I–IV, MVI grades 0-2, T stages T1a-T4 HCC patients, respectively; (H) Dot plot between γ-OHPdG levels and ki67 percentage scores; (I, J) γ-OHPdG levels between the recurrent tumors/metastatic tumors and their primary HCC tissues.*P < 0.05, **P < 0.01, ***P < 0.001 (Wilcoxon rank sum test and Kruskal-Wallis test).
The co-relationship between the levels of γ-OHPdG and HCC development
In addition to the 228 FFPE liver samples, 46 recurrent HCC and 23 metastatic HCC samples were also examined by IHC staining and scored by histological assessment as described in Materials and Methods, and the results are shown in Figure 1A. The γ-OHPdG levels in the recurrent or metastatic tumors were compared to the levels in the corresponding primary HCC. It was observed that γ-OHPdG levels were significantly higher in the recurrent or metastatic tumors, respectively (Figure 1I, 1J, P < 0.01 for both).
γ-OHPdG as a useful prognostic biomarker for HCC patients
The median follow-up time of HCC patients was 52.5 months for the present study. The average time to postoperative recurrence was 26.8 months, the average time to postoperative metastasis was 23.6 months, and the average OS was 53.6 months.
As shown in Figure 2A–2C and Supplementary Tables 1–3, higher γ-OHPdG levels (median value as the cut-off) in cancerous tissues were correlated reversely with overall survival (OS, log-rank P < 0.001), intrahepatic recurrence-free survival (RFS, log-rank P < 0.001), and metastasis-free survival (MFS, log-rank P = 0.015). Kaplan-Meier plot with log-rank analyses also indicated that higher levels of γ-OHPdG in the adjacent tissues, similar to cancerous tissues, was associated with shorter OS (P < 0.001), shorter RFS (P < 0.001) and shorter MFS (P < 0.001) as shown in Supplementary Figure 1A–1C. In addition, receiver operating characteristic (ROC) curve and area under the curve (AUC) statistical analysis were performed to evaluate the capacity of γ-OHPdG levels in carcinomatous tissues and the adjacent tissues for predicting the OS, MFS and RFS of HCC. The AUC of the ROC curve was 0.757, 0.616 and 0.579, respectively (Figure 2D–2F). Figure 2G–2I show the predictive potential of the γ-OHPdG in carcinomatous tissues using time-dependent ROC curves. And the area under the ROC curve (AUC) of the prognostic model for OS are 0.710 at 1 year, 0.760 at 3 years and 0.783 at 5 years, and an AUC of 0.769 at 1 year, 0.695 at 3 years and 0.751 at 5 years for MFS, respectively. Furthermore, the AUC of the prognostic model for RFS at 1, 3 and 5 years are 0.697, 0.733 and 0.738, respectively. Supplementary Figure 2D–2F shows the predictive potential of the γ-OHPdG in the adjacent tissues using time-dependent ROC curves. The AUC of the prognostic model for OS are 0.727 at 1 year, 0.785 at 3 years and 0.802 at 5 years, and an AUC of 0.773 at 1 year, 0.763 at 3 years and 0.759 at 5 years for MFS, respectively. Furthermore, the AUC of the prognostic model for RFS at 1, 3 and 5 years are 0.728, 0.669 and 0.727, respectively.

Figure 2. The γ-OHPdG levels and the prediction of prognosis in HCC patients. (A–C) Kaplan-Meier survival curve analysis of OS, PFS and MFS rates with high and low γ-OHPdG levels in HCC patients, respectively; (D–F) ROC curve validation of the prognostic value of the γ-OHPdG; (G–I) Time-dependent ROC curve analysis of the γ-OHPdG levels for OS, MFS and RFS.
Based on these observation, Cox proportional hazard regression analysis were implemented to identify independent predictors of OS, RFS and MFS, and the results are shown in Supplementary Tables 1–3. The prognostic factors for OS based on multivariable analyses were multinodular tumor (HR 2.045, 95% CI 1.363-3.069, P < 0.001), larger tumor diameter (HR 2.104, 95% CI 1.415-3.127, P < 0.001), grade MVI-M1 (HR 2.023, 95% CI 1.281-3.194, P = 0.003), grade MVI-M2 (HR 2.070, 95% CI 1.189-3.602, P = 0.010), MVI-TTG classification (M1,HR 2.023, 95% CI 1.281-3.194, P = 0.003;M2,HR 2.070, 95% CI 1.189-3.602, P = 0.010), positive of TBIL (HR 1.485, 95% CI 1.005-2.194, P = 0.047) and γ-OHPdG higher levels (HR 1.011, 95% CI 1.008-1.014, P < 0.001). Whereas the multivariable Cox-regression analyses of MFS indicated that the prognostic factors were liver transplantation (HR 2.337, 95% CI 1.004-5.443, P = 0.049), positive of AST (HR 5.993, 95% CI 1.352-26.561, P = 0.018), larger tumor diameter (HR 2.645, 95% CI 1.284-5.446, P = 0.008), grade MVI-M1(HR 2.763, 95% CI 1.281-5.963, P = 0.010), macrovascular invasion (HR 2.798, 95% CI 1.008-7.766, P = 0.048), higher Ki67 percentage (HR20.337, 95% CI 1.590-260.160, P = 0.021) and γ-OHPdG higher levels (HR 1.008, 95% CI 1.003-1.014, P = 0.002). Furthermore, only γ-OHPdG level in cancerous tissue served as an independent prognostic factor associated with intrahepatic recurrence-free survival (HR 1.007, 95% CI 1.004-1.009, P < 0.001).
The expression levels of γ-OHPdG in cirrhosis patients and its relationship with the time of cirrhosis advanced to HCC
Out of the 46 cirrhosis individuals, 16 patients progressed to HCC during follow-up, and the median time advanced to HCC time was 32.5 months. The presence of γ-OHPdG in cirrhosis tissues was detected with IHC as shown in Figure 3A–3D. The levels of γ-OHPdG were generally higher in cirrhosis tissues advanced to HCC (Figure 3C, 3D) except in 2 out of 16 samples where γ-OHPdG levels were extremely low, thus resulting in no significant difference between these two groups (Supplementary Figure 2). We also compared γ-OHPdG levels between these 46 cirrhosis patients and the above mentioned 228 HCC patients. The levels of γ-OHPdG in HCC tissues were significantly higher than that in cirrhosis tissues (P < 0.001) (Figure 3E). Further analysis showed that γ-OHPDG levels were reversely correlated with the time course of cirrhosis advanced to HCC (P = 0.037) (Figure 3F).

Figure 3. The γ-OHPdG levels in cirrhosis patients. (A, B) The levels of γ-OHPdG (representatives of IHC staining) in cirrhosis tissues. (C, D) γ-OHPdG IHC examination of cirrhosis tissues advanced to HCC; (E) The comparison of γ-OHPdG levels in HCC and the cirrhosis tissues; (F) Dot plotting and Spearman fitting show the correlation between γ-OHPdG levels and the time of cirrhosis advanced to HCC. *** indicates P < 0.001 (Wilcoxon rank sum test).
Discussion
There has yet to be a significant clinical improvement in the discovery of biomarkers for HCC surveillance and early diagnosis in the last few decades [29]. Thus, HCC is often diagnosed at advanced stages, leading to not only a poor prognosis, but also high mortality. Thus, exploring and identifying new biomarkers that could detect HCC earlier and predict its prognosis accurately is essential and critical.
Several biomarkers have already been proposed [30–35], but their clinical utility has not been widely accepted. It is well known that HCC is an inflammation-related cancer, and HCC risks are associated with chronic inflammation and its resultant oxidative stress [36]. Moreover, it has been proved that oxidative stress is involved in HCC migration, invasion and metastasis [37]. These findings imply that biomarkers associated with oxidative stress may serve as potential HCC prognostic indicators. Unfortunately, only a few studies on the correlation between oxidative stress markers and HCC have been reported and the findings so far remain inconclusive.
γ-OHPdG, a pro mutagenic DNA adduct derived from acrolein as a product of oxidative stress and LPO, has been involved in cancer development [19, 20]. Therefore, the present study investigated the association between γ-OHPdG levels and the HCC clinical characteristics including prognosis of HCC in Chinese patients. Our results showed that the levels of γ-OHPdG were higher in HCC cancerous tissues comparing to the ones in adjacent tissues (majority of them were cirrhosis), which is consistent with the previous study conducted by Feng et al. [26], but not with the study by Fu et al. [24] where they did not observe significant difference of γ-OHPdG levels between the two tissues. Differences in etiology might contribute to the inconsistency. HBV is the leading cause of HCC in China, and about 94% of HCC cases in this study are predominantly related to HBV infection, whereas in North America HCV, unhealthy alcohol use, and non-alcoholic steatohepatitis (NASH) are the main causes of HCC [38]. The population of study subject by Fu et al. Previous findings demonstrated that NER is the main DNA repair system for repairing cyclic 1, N2-propanodeoxyguanine DNA adducts-induced DNA damage [39]. Further studies demonstrate that the inhibition of xeroderma pigmentosum type B (XPB) and type D (XPD) helicase in patients with HBV resulted in the hepatitis B virus X protein (HBx) suppressing the NER pathway, leading to inefficient removal of DNA adducts [40]. As Feng et al. [26] speculated, HBV infection causes both DNA mutation and repair pathway disruption, thus resulting in an additive effect on HCC progression. In addition, we found that γ-OHPdG levels were significantly higher in the HCC tissues compared with that in the cirrhosis tissues, which is consistent with previous study by Coia et al. [25]. In agreement with the studies mentioned above, our results demonstrate that γ-OHPdG levels are indicative for oxidative stress, and may serve as a predictor of DNA damage-mediated hepatocarcinogenesis.
Since oxidative stress contributes to the progression of liver disease, we expected an increase in the DNA damage and oxidative stress with the increase of HCC stage, recurrence and metastasis [41]. Fu et al. [15] demonstrated that the relationship between γ-OHPdG levels in liver DNA and HCC development, and significantly decreased γ-OHPdG levels are associated with antioxidant treatment and notably decreased HCC incidence in animal models. Our present study provides evidence that γ-OHPdG levels in cancerous tissues increase as HCC progresses in regards to tumor size, grade, stage and tumor cell proliferation status as indicated by Ki67 staining, and is significantly higher in recurrent or metastatic tumors compared to the levels in the corresponding primary HCC as well. These findings suggest that γ-OHPdG may serve as a reliable indicator of the DNA damage levels for the prediction of HCC progression (recurrence and metastasis).
The above findings were also consistent with the results of survival analysis and logistic regression, which indicate higher levels of γ-OHPdG both in the carcinomatous tissues and the adjacent tissues of HCC patients are associated with shorter overall survival, shorter intrahepatic recurrence-free survival and shorter distant metastasis-free survival, suggesting that oxidative stress may be involved in HCC migration, invasion, and metastasis. Presumably, oxidative stress induced γ-OHPdG accumulation could trigger cancerous cell transformation and proliferation, resulting in distant metastasis, recurrence, and shorter overall survival. More importantly, the results of the multivariate Cox analysis demonstrated that γ-OHPdG is an independent prognostic biomarker for HCC, and the ROC curve suggests the potential value of γ-OHPdG levels in predicting HCC prognosis.
Cirrhosis is a major HCC risk factor and up to 15% of cirrhosis cases each year advanced to HCC [42, 43]. The HCC autopsy results indicated that 80–90% had underlying cirrhosis [44]. Thus, it is clinically valuable to classify and monitor the risk of liver cirrhosis in order to prevent hepatocarcinogenesis. As previous studies indicated, γ-OHPdG may lead to hepatocarcinogenesis. To evaluate the association between γ-OHPdG levels with different stages of cirrhosis, a set of 46 samples were examined. During the period of follow-up, 16 of the 46 patients advanced to HCC. Out of these 16 patients, 14 patients had higher levels of γ-OHPdG in their cirrhosis tissues compared to those without advanced to HCC. We re-sliced and stained the remaining 2 cirrhosis specimens with low γ-OHPdG levels to identify potential technical errors, tissue degradation, or specific clincopathological characteristic differences, but concluded that there was no reasonable explanation for their extremely low γ-OHPdG levels.
There are certain limitations in this study. Firstly, the immunohistochemistry staining technique used in this study is a semi-quantitative method that may be subject to observer bias. Secondly, the sample size of cirrhosis patients in our study was small and the subject follow-up periods are not long enough.
Conclusions
Our current study evaluates the prognostic value and clinical characteristics of γ-OHPdG levels in HCC and cirrhosis patients by evaluating the clinical characteristics of γ-OHPdG levels in HCC patients. The findings demonstrate that γ-OHPdG levels were upregulated in HCC specimens and positively correlated with the progression of HCC. Further analysis showed that γ-OHPdG is an independent negative predictor for OS, MFS and RFS in HCC patients. However, due to the small sample size, it should be noted that the clinical use of γ-OHPdG as an HCC diagnostic and prognostic biomarker needs further investigation with a larger prospective cohort study.
Author Contributions
Qiwei Cao and Yazhou Zhang collected patients' information and prepared the specimens; Qiwei Cao, Yuxia Cheng, Mingxin Liu and Hai Zhao performed the experiments; Qiwei Cao, Yazhou Zhang, Ruixue Tang and Junying Sun collected and analyzed the clinicopathological data; Qiwei Cao, Yazhou Zhang, Hongtao Liu, Bing Sun and Qing Sun interpreted the data; Qiwei Cao, Yazhou Zhang, Bing Sun and Sophia Xu drafted the manuscript; Bing Sun and Qing Sun designed and supervised this study; All authors have read and approved the final manuscript submitted for publication.
Acknowledgments
We would like to thank Dr Fung-Lung Chung, Department of Oncology, Lombardi Comprehensive Cancer Center, Georgetown University, Washington, DC, USA for the generosity of providing the anti-γ-OHPdG monoclonal antibody.
Conflicts of Interest
The authors declare that they have no conflicts of interest.
Ethical Statement and Consent
Informed consent was obtained from each patient who participated in the study, and this study was reviewed by respective IRB and approved by the Clinical Study Ethics Committees of the two participating medical centers.
Funding
This work was supported by the Shandong Province Major Science and Technology Innovation Project (grant 2019JZZY010108 to Qing Sun).
References
- 1. Sung H, Ferlay J, Siegel RL, Laversanne M, Soerjomataram I, Jemal A, Bray F. Global Cancer Statistics 2020: GLOBOCAN Estimates of Incidence and Mortality Worldwide for 36 Cancers in 185 Countries. CA Cancer J Clin. 2021; 71:209–49. https://doi.org/10.3322/caac.21660 [PubMed]
- 2. Zhou M, Wang H, Zeng X, Yin P, Zhu J, Chen W, Li X, Wang L, Wang L, Liu Y, Liu J, Zhang M, Qi J, et al. Mortality, morbidity, and risk factors in China and its provinces, 1990-2017: a systematic analysis for the Global Burden of Disease Study 2017. Lancet. 2019; 394:1145–58. https://doi.org/10.1016/S0140-6736(19)30427-1 [PubMed]
- 3. Petrick JL, Florio AA, Znaor A, Ruggieri D, Laversanne M, Alvarez CS, Ferlay J, Valery PC, Bray F, McGlynn KA. International trends in hepatocellular carcinoma incidence, 1978-2012. Int J Cancer. 2020; 147:317–30. https://doi.org/10.1002/ijc.32723 [PubMed]
- 4. Siegel RL, Miller KD, Jemal A. Cancer statistics, 2020. CA Cancer J Clin. 2020; 70:7–30. https://doi.org/10.3322/caac.21590 [PubMed]
- 5. Njei B, Rotman Y, Ditah I, Lim JK. Emerging trends in hepatocellular carcinoma incidence and mortality. Hepatology. 2015; 61:191–9. https://doi.org/10.1002/hep.27388 [PubMed]
- 6. Crusz SM, Balkwill FR. Inflammation and cancer: advances and new agents. Nat Rev Clin Oncol. 2015; 12:584–96. https://doi.org/10.1038/nrclinonc.2015.105 [PubMed]
- 7. Refolo MG, Messa C, Guerra V, Carr BI, D’Alessandro R. Inflammatory Mechanisms of HCC Development. Cancers (Basel). 2020; 12:641. https://doi.org/10.3390/cancers12030641 [PubMed]
- 8. Zitvogel L, Pietrocola F, Kroemer G. Nutrition, inflammation and cancer. Nat Immunol. 2017; 18:843–50. https://doi.org/10.1038/ni.3754 [PubMed]
- 9. Maki A, Kono H, Gupta M, Asakawa M, Suzuki T, Matsuda M, Fujii H, Rusyn I. Predictive power of biomarkers of oxidative stress and inflammation in patients with hepatitis C virus-associated hepatocellular carcinoma. Ann Surg Oncol. 2007; 14:1182–90. https://doi.org/10.1245/s10434-006-9049-1 [PubMed]
- 10. Shan S, You H, Niu J, Shang J, Xie W, Zhang Y, Li X, Ren H, Tang H, Ding H, Wang X, Nan Y, Dou X, et al, and CR-HepB study group, Beijing, China. Baseline Characteristics and Treatment Patterns of the Patients Recruited to the China Registry of Hepatitis B. J Clin Transl Hepatol. 2019; 7:322–8. https://doi.org/10.14218/JCTH.2019.00052 [PubMed]
- 11. Choo SP, Tan WL, Goh BKP, Tai WM, Zhu AX. Comparison of hepatocellular carcinoma in Eastern versus Western populations. Cancer. 2016; 122:3430–46. https://doi.org/10.1002/cncr.30237 [PubMed]
- 12. Bartsch H, Nair J. Oxidative stress and lipid peroxidation-derived DNA-lesions in inflammation driven carcinogenesis. Cancer Detect Prev. 2004; 28:385–91. https://doi.org/10.1016/j.cdp.2004.07.004 [PubMed]
- 13. Ito F, Sono Y, Ito T. Measurement and Clinical Significance of Lipid Peroxidation as a Biomarker of Oxidative Stress: Oxidative Stress in Diabetes, Atherosclerosis, and Chronic Inflammation. Antioxidants (Basel). 2019; 8:72. https://doi.org/10.3390/antiox8030072 [PubMed]
- 14. Mittal M, Siddiqui MR, Tran K, Reddy SP, Malik AB. Reactive oxygen species in inflammation and tissue injury. Antioxid Redox Signal. 2014; 20:1126–67. https://doi.org/10.1089/ars.2012.5149 [PubMed]
- 15. Fu Y, Silverstein S, McCutcheon JN, Dyba M, Nath RG, Aggarwal M, Coia H, Bai A, Pan J, Jiang J, Kallakury B, Wang H, Zhang YW, et al. An endogenous DNA adduct as a prognostic biomarker for hepatocarcinogenesis and its prevention by Theaphenon E in mice. Hepatology. 2018; 67:159–70. https://doi.org/10.1002/hep.29380 [PubMed]
- 16. Nath RG, Chung FL. Detection of exocyclic 1, N2-propanodeoxyguanosine adducts as common DNA lesions in rodents and humans. Proc Natl Acad Sci USA. 1994; 91:7491–5. https://doi.org/10.1073/pnas.91.16.7491 [PubMed]
- 17. Fu Y, Nath RG, Dyba M, Cruz IM, Pondicherry SR, Fernandez A, Schultz CL, Yang P, Pan J, Desai D, Krzeminski J, Amin S, Christov PP, et al. In vivo detection of a novel endogenous etheno-DNA adduct derived from arachidonic acid and the effects of antioxidants on its formation. Free Radic Biol Med. 2014; 73:12–20. https://doi.org/10.1016/j.freeradbiomed.2014.04.032 [PubMed]
- 18. Guichard C, Amaddeo G, Imbeaud S, Ladeiro Y, Pelletier L, Maad IB, Calderaro J, Bioulac-Sage P, Letexier M, Degos F, Clément B, Balabaud C, Chevet E, et al. Integrated analysis of somatic mutations and focal copy-number changes identifies key genes and pathways in hepatocellular carcinoma. Nat Genet. 2012; 44:694–8. https://doi.org/10.1038/ng.2256 [PubMed]
- 19. Yang IY, Chan G, Miller H, Huang Y, Torres MC, Johnson F, Moriya M. Mutagenesis by acrolein-derived propanodeoxyguanosine adducts in human cells. Biochemistry. 2002; 41:13826–32. https://doi.org/10.1021/bi0264723 [PubMed]
- 20. Feng Z, Hu W, Hu Y, Tang MS. Acrolein is a major cigarette-related lung cancer agent: Preferential binding at p53 mutational hotspots and inhibition of DNA repair. Proc Natl Acad Sci USA. 2006; 103:15404–9. https://doi.org/10.1073/pnas.0607031103 [PubMed]
- 21. Hu W, Feng Z, Eveleigh J, Iyer G, Pan J, Amin S, Chung FL, Tang MS. The major lipid peroxidation product, trans-4-hydroxy-2-nonenal, preferentially forms DNA adducts at codon 249 of human p53 gene, a unique mutational hotspot in hepatocellular carcinoma. Carcinogenesis. 2002; 23:1781–9. https://doi.org/10.1093/carcin/23.11.1781 [PubMed]
- 22. Wang HT, Weng MW, Chen WC, Yobin M, Pan J, Chung FL, Wu XR, Rom W, Tang MS. Effect of CpG methylation at different sequence context on acrolein- and BPDE-DNA binding and mutagenesis. Carcinogenesis. 2013; 34:220–7. https://doi.org/10.1093/carcin/bgs323 [PubMed]
- 23. Wang HT, Zhang S, Hu Y, Tang MS. Mutagenicity and sequence specificity of acrolein-DNA adducts. Chem Res Toxicol. 2009; 22:511–7. https://doi.org/10.1021/tx800369y [PubMed]
- 24. Fu Y, Chung FL. Oxidative stress and hepatocarcinogenesis. Hepatoma Res. 2018; 4:39. https://doi.org/10.20517/2394-5079.2018.29 [PubMed]
- 25. Coia H, Ma N, He AR, Kallakury B, Berry DL, Permaul E, Makambi KH, Fu Y, Chung FL. Detection of a lipid peroxidation-induced DNA adduct across liver disease stages. Hepatobiliary Surg Nutr. 2018; 7:85–97. https://doi.org/10.21037/hbsn.2017.06.01 [PubMed]
- 26. Feng YY, Yu J, Huang YH, Lin YH, Yeh CT. The lipid peroxidation derived DNA adduct γ-OHPdG levels in paraneoplastic liver tissues predict postoperative outcomes of hepatoma. J Cancer. 2021; 12:4064–74. https://doi.org/10.7150/jca.56982 [PubMed]
- 27. Cong WM, Bu H, Chen J, Dong H, Zhu YY, Feng LH, Chen J, and Guideline Committee. Practice guidelines for the pathological diagnosis of primary liver cancer: 2015 update. World J Gastroenterol. 2016; 22:9279–87. https://doi.org/10.3748/wjg.v22.i42.9279 [PubMed]
- 28. Ali A, Brown V, Denley S, Jamieson NB, Morton JP, Nixon C, Graham JS, Sansom OJ, Carter CR, McKay CJ, Duthie FR, Oien KA. Expression of KOC, S100P, mesothelin and MUC1 in pancreatico-biliary adenocarcinomas: development and utility of a potential diagnostic immunohistochemistry panel. BMC Clin Pathol. 2014; 14:35. https://doi.org/10.1186/1472-6890-14-35 [PubMed]
- 29. Piñero F, Dirchwolf M, Pessôa MG. Biomarkers in Hepatocellular Carcinoma: Diagnosis, Prognosis and Treatment Response Assessment. Cells. 2020; 9:1370. https://doi.org/10.3390/cells9061370 [PubMed]
- 30. Abou-Alfa GK, Meyer T, Cheng AL, El-Khoueiry AB, Rimassa L, Ryoo BY, Cicin I, Merle P, Chen Y, Park JW, Blanc JF, Bolondi L, Klümpen HJ, et al. Cabozantinib in Patients with Advanced and Progressing Hepatocellular Carcinoma. N Engl J Med. 2018; 379:54–63. https://doi.org/10.1056/NEJMoa1717002 [PubMed]
- 31. Cao L, Cheng H, Jiang Q, Li H, Wu Z. APEX1 is a novel diagnostic and prognostic biomarker for hepatocellular carcinoma. Aging (Albany NY). 2020; 12:4573–91. https://doi.org/10.18632/aging.102913 [PubMed]
- 32. Nagy Á, Lánczky A, Menyhárt O, Győrffy B. Validation of miRNA prognostic power in hepatocellular carcinoma using expression data of independent datasets. Sci Rep. 2018; 8:9227. https://doi.org/10.1038/s41598-018-27521-y [PubMed]
- 33. Poté N, Cauchy F, Albuquerque M, Voitot H, Belghiti J, Castera L, Puy H, Bedossa P, Paradis V. Performance of PIVKA-II for early hepatocellular carcinoma diagnosis and prediction of microvascular invasion. J Hepatol. 2015; 62:848–54. https://doi.org/10.1016/j.jhep.2014.11.005 [PubMed]
- 34. Rimassa L, Assenat E, Peck-Radosavljevic M, Pracht M, Zagonel V, Mathurin P, Rota Caremoli E, Porta C, Daniele B, Bolondi L, Mazzaferro V, Harris W, Damjanov N, et al. Tivantinib for second-line treatment of MET-high, advanced hepatocellular carcinoma (METIV-HCC): a final analysis of a phase 3, randomised, placebo-controlled study. Lancet Oncol. 2018; 19:682–93. https://doi.org/10.1016/S1470-2045(18)30146-3 [PubMed]
- 35. Zhou H, Jiang L, Wang G, Su L, Hou L, Xue X. Identification of MCM4 as a Prognostic Marker of Hepatocellular Carcinoma. Biomed Res Int. 2021; 2021:7479326. https://doi.org/10.1155/2021/7479326 [PubMed]
- 36. Setshedi M, Wands JR, Monte SM. Acetaldehyde adducts in alcoholic liver disease. Oxid Med Cell Longev. 2010; 3:178–85. https://doi.org/10.4161/oxim.3.3.12288 [PubMed]
- 37. Chung JS, Park S, Park SH, Park ER, Cha PH, Kim BY, Chung YM, Woo SR, Han CJ, Kim SB, Suh KS, Jang JJ, Lee K, et al. Overexpression of Romo1 promotes production of reactive oxygen species and invasiveness of hepatic tumor cells. Gastroenterology. 2012; 143:1084–94.e7. https://doi.org/10.1053/j.gastro.2012.06.038 [PubMed]
- 38. Llovet JM, Zucman-Rossi J, Pikarsky E, Sangro B, Schwartz M, Sherman M, Gores G. Hepatocellular carcinoma. Nat Rev Dis Primers. 2016; 2:16018. https://doi.org/10.1038/nrdp.2016.18 [PubMed]
- 39. Choudhury S, Pan J, Amin S, Chung FL, Roy R. Repair kinetics of trans-4-hydroxynonenal-induced cyclic 1,N2-propanodeoxyguanine DNA adducts by human cell nuclear extracts. Biochemistry. 2004; 43:7514–21. https://doi.org/10.1021/bi049877r [PubMed]
- 40. Mathonnet G, Lachance S, Alaoui-Jamali M, Drobetsky EA. Expression of hepatitis B virus X oncoprotein inhibits transcription-coupled nucleotide excision repair in human cells. Mutat Res. 2004; 554:305–18. https://doi.org/10.1016/j.mrfmmm.2004.05.010 [PubMed]
- 41. Cichoż-Lach H, Michalak A. Oxidative stress as a crucial factor in liver diseases. World J Gastroenterol. 2014; 20:8082–91. https://doi.org/10.3748/wjg.v20.i25.8082 [PubMed]
- 42. Guzman G, Brunt EM, Petrovic LM, Chejfec G, Layden TJ, Cotler SJ. Does nonalcoholic fatty liver disease predispose patients to hepatocellular carcinoma in the absence of cirrhosis? Arch Pathol Lab Med. 2008; 132:1761–6. https://doi.org/10.5858/132.11.1761 [PubMed]
- 43. Teufel A, Weinmann A, Centner C, Piendl A, Lohse AW, Galle PR, Kanzler S. Hepatocellular carcinoma in patients with autoimmune hepatitis. World J Gastroenterol. 2009; 15:578–82. https://doi.org/10.3748/wjg.15.578 [PubMed]
- 44. Simonetti RG, Cammà C, Fiorello F, Politi F, D’Amico G, Pagliaro L. Hepatocellular carcinoma. A worldwide problem and the major risk factors. Dig Dis Sci. 1991; 36:962–72. https://doi.org/10.1007/BF01297149 [PubMed]


