Correction|Volume 15, Issue 12|pp 5954—5955 Correction for: Catalpol enhanced physical exercise-mediated brain functional improvement in post-traumatic stress disorder model via promoting adult hippocampal neurogenesis
Lina Sun1School of Physical Education, Beijing Normal University, Beijing, China, Weiwei Zhang2Department of Anesthesiology, Shanxi Bethune Hospital, Taiyuan, China, Ruiqi Ye1School of Physical Education, Beijing Normal University, Beijing, China, Lei Liu1School of Physical Education, Beijing Normal University, Beijing, China, Lili Jiang1School of Physical Education, Beijing Normal University, Beijing, China, Chao Xi3School of Life Science, Beijing Normal University, Beijing, China
- 1School of Physical Education, Beijing Normal University, Beijing, China
- 2Department of Anesthesiology, Shanxi Bethune Hospital, Taiyuan, China
- 3School of Life Science, Beijing Normal University, Beijing, China
* Equal contribution
Received: May 19, 2023Accepted: June 29, 2023Published: June 30, 2023
Copyright: © 2023 Sun et al. This is an open access article distributed under the terms of the Creative Commons Attribution License (CC BY 3.0), which permits unrestricted use, distribution, and reproduction in any medium, provided the original author and source are credited.
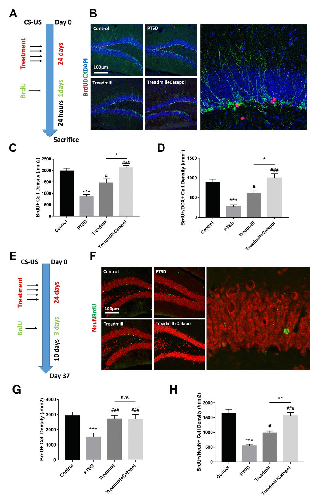
This article has been corrected: The authors found that the data used for statistical analysis of BrdU-positive cells in the DG region presented as a bar graph in Figure 5C is an accidental duplication of the bar graph in Figure 5G, which presents data used for statistical analysis of BrdU-positive cells in the DG region in a different experiment. The authors replaced the bar graph in Figure 5C with the correct data from the original corresponding experiment. This correction does not affect the article's conclusions.
Corrected Figures 5 is presented below.

Figure 5. Catalpol promoted neural differentiation without changing the survival of the immature neurons. (A, E) experimental procedure of different BrdU injection protocol. (B) DCX staining (green) coupled with BrdU (red) in DG to assess the NSCs neural differentiation. (C, D) Statistical analysis of the BrdU positive cell and BrdU/DCX dual positive cells in DG region. (F) NeuN staining (red) coupled with BrdU (green) in DG to assess the neural maturation in DG. (G, H) Statistical analysis of the BrdU positive cell and BrdU/NeuN dual positive cells in DG region. One-way ANOVA, ***p < 0.001 vs. control; #p < 0.05, ###p < 0.001.