Introduction
Epithelial ovarian cancer (EOC) has the highest mortality rate in gynecological malignant neoplasms in women [1]. The majority of the EOC patients have a poor clinical diagnosis and low 5-year overall survival rate due to unclear early symptoms and lack of effective early diagnostic measures [2]. The traditional therapeutic options exhibited subpar efficacy with high recurrence rates and chemoresistance [3]. Thus, it is essential to develop novel efficient therapeutics for EOC. Recently, with an improved understanding of the role of the immune system and the molecular mechanism underlying immune regulation, cancer immunotherapy has demonstrated major benefit in several types of solid tumors, such as melanoma, non-small-cell lung cancer, and renal-cell cancer. Also, several checkpoint inhibitors have been approved for the therapy of cancers. However, as an emerging treatment, the response rate of immunotherapy in EOC has been disappointing, and no immunotherapies have yet been approved [4].
Tumor microenvironment (TME) is a complex environment composed of tumor cells as well as various stromal cells, such as tumor-infiltrating immune cells (TIICs), endothelial cells, fibroblasts, and extracellular molecules [5]. These stromal cells are involved in the proliferation, invasion, migration, and drug resistance to improve tumorigenesis. The EOC is an immunogenic tumor. TIICs in the TME have essential effects on clinical outcome [6]. A large number of studies reported the interactions between TIICs and prognostic assessment in ovarian cancer [7, 8]. The roles of the TME have gained increasing attention in the field of cancer immunotherapy, especially the type and content of TIICs in TME [9]. The immunosuppressive TME is a major barrier for EOC immunotherapy, as evident by its intrinsic properties [4]. Thus, it is beneficial to assess the infiltration status of immune cells and explore the biomarkers that would evaluate the distribution of TIICs in the EOC. This would aid in understanding the immune microenvironment and provide novel insights for both prognosis prediction as well as therapeutic targets. Since there is rarely a prognostic model based on IRGs to systematically evaluate the tumor immune cell function and predict the overall survival of EOC patients, we conducted this bioinformatics analysis.
In the current study, based on a large-scale bioinformatic analysis of The Cancer Genome Atlas (TCGA) and the Genotype Tissue Expression (GTEx) database, we applied the CIBERSORT method to estimate the fraction of 22 immune cell types and investigate the correlation with the overall survival of EOC patients. Then, differentially expressed IRGs and transcription factors (TFs) were filtered, and a TF-regulated IRGs’ network was investigated. Furthermore, we filtered the prognostic IRGs and performed multivariate Cox regression analysis to construct a predictive risk prognostic model. According to the calculated immune-related risk score, the EOC patients could be classified into low-risk and high-risk groups, which exhibited a significant difference in immune infiltrations in the microenvironment and obviously various prognoses.
Although different patterns of immune infiltration are identified as hallmarks of various clinical outcomes of cancer, the specific IRGs in the microenvironment and their potential impact are less well-studied. Herein, we used bioinformatics to explore the differentially expressed IRGs and developed a potential TF-regulatory network. We identified a nine-gene signature; its expression could predict the prognosis of EOC. Thus, the present study provided a novel insight into the immune microenvironment of EOC and impetus to further study the genes with respect to cancer biology. These data provided a potential tool for clinical prognostication.
Results
Differential composition of tumor-infiltrated immune cells in EOC tissues
First, we constructed a CIBERSORT algorithm to estimate the proportion of 22 infiltrated immune cells in EOC samples. Samples with P>0.05 were rejected, leaving 208 OC samples eligible for further analysis. The expression data showed varied cell content of each sample showed that macrophages were mainly infiltrating immune cells in the EOC tissue (Supplementary Figure 1A). Also, the correlation among infiltrating immune cells was analyzed (Supplementary Figure 1B), indicating that the content of activated NK cells was strongly correlated with the content of CD8+ T cells, and the content of M1 macrophages was positively related to the content of follicular helper T (Tfh) cells. On the other hand, the infiltration of M2 macrophages was negatively correlated to the infiltration of a series of immune cells, including M1 macrophages, CD8+ T cells, T follicular helper cells (Tfh cells), regulatory T cells (Tregs), activated natural killer (NK) cells as well as plasma cells, which hinted for immunosuppressive effects of M2 macrophages. Next, we investigated the correlation between tumor-infiltrating immune cells and the clinical outcomes by univariate Cox regression in 193 patients with a follow-up time of>90 days. The data showed that M1 macrophages, plasma cells, as well as Tfh cells, acted as protecting cells and were associated with improved prognosis. However, abundant neutrophils indicated a poor prognosis. Thus, different immune infiltration could be a signature evaluating clinical outcomes (Supplementary Figure 1C–1F).
Differential expression profile of IRGs in EOCs
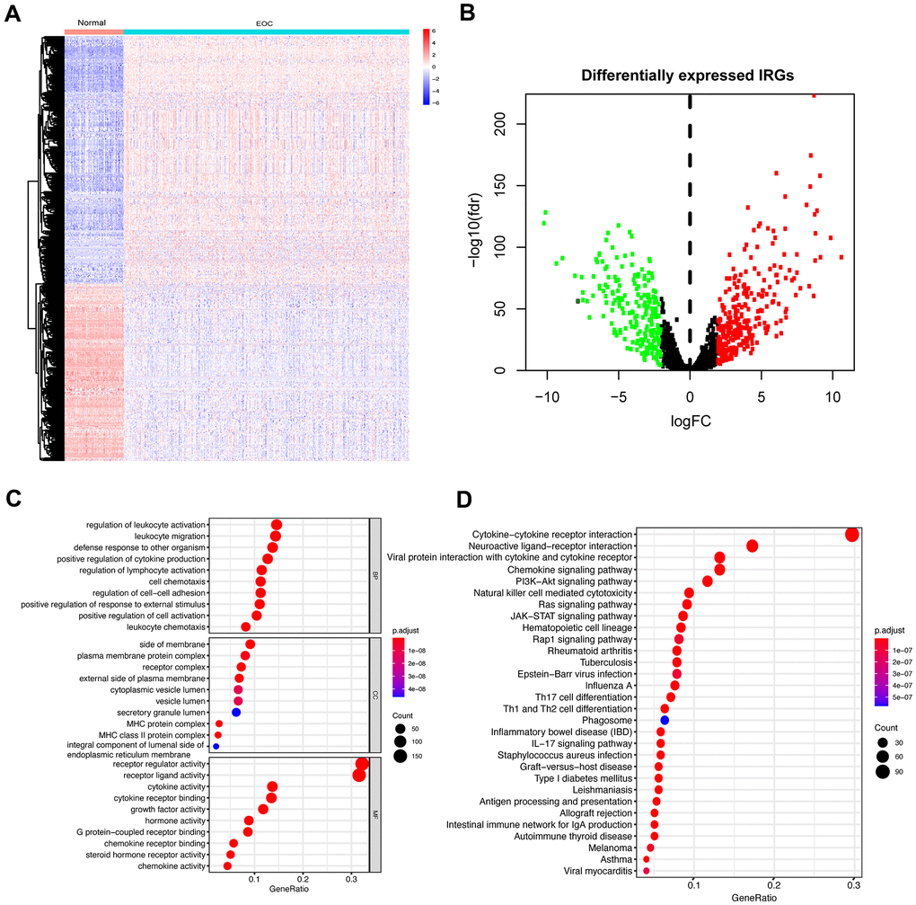
Furthermore, we investigated IRGs to reveal the immune landscape of the microenvironment. A total of 2498 IRGs were obtained from the ImmPort Database. Based on the expression profiles of ovarian tumors and normal tissues, a total of 501 IRGs (Figure 1A) were identified as DEGs in EOC samples compared to the normal samples (Supplementary Table 3). Among the differentially expressed IRGs, 292 were upregulated, and 209 were downregulated (Figure 1B).

Figure 1. Differentially expressed IRGs in EOC and functional enrichment analysis of differentially expressed IRGs. (A) Heatmap of significantly differentially expressed IRGs in EOC. The color from blue to red represents the progression from low expression to high expression. (B) Volcano plot of differentially expressed IRGs. The red dots in the plot represent upregulated genes, and green dots represent downregulated genes. Black dots represent no differentially expressed genes. (C) GO analysis. From top to bottom, the figure represents BP, CC, and MF, respectively. (D) KEGG pathways analysis. The top 30 significant pathways are screened.
To dissect the biological functions of these identified IRGs, we performed GO and KEGG analysis. Typically, the functional enrichment analysis revealed that the primary functional categories mainly enriched in these genes were related to immune and inflammatory responses. For BP, the primarily relevant processes were regulation of leukocyte activation and leukocyte migration in addition to positive regulation of cytokine production and regulation of lymphocyte activation. For CC, the side of membrane and plasma membrane protein complex were enriched terms. Receptor regulator activity, receptor-ligand activity, and cytokine activity were mainly MF categories (Figure 1C). The KEGG pathway analysis revealed that these genes were maximally involved in the cytokine-cytokine receptor interaction pathway (Figure 1D).
Identification of prognostic IRGs in EOC
We performed univariate Cox analysis to evaluate the prognostic characteristics of the differentially expressed IRGs. The survival analysis was only performed on 396 patients who were followed up for >90 days. A total of 23 genes were significantly correlated with patient OS (P<0.01) and forest plot of the hazard ratios was illustrated in Figure 2, including genes involved in antigen processing and presentation (IFI30), antimicrobials (PI3, CXCL9, CXCL10, CXCL11, CXCL13, LCN6, MMP12, S100A11, IFNB1, CCL17, CCL25, CXCR4, MIF, and JAK2), chemokine receptor (CX3CR1), cytokines (ARTN and CSPG5), cytokine receptor (IL2RG), NK cell cytotoxicity (GZMB), and T cell antigen receptor (TCR) signaling pathway (CD3D, CD3E, and CD3G). The protein expression was also explored in the human atlas protein database (Figure 3).

Figure 2. Forest plot of hazard ratios showing the differentially expressed prognostic IRGs.

Figure 3. Differential expression of prognostic IRGs in EOC in normal and EOC tissues.
Identification transcriptional regulatory network for IRGs
Subsequently, we explored the regulatory mechanism underlying the differentially expressed TFs and prognostic IRGs in tumor samples and established a TF-immune gene regulatory network. We obtained 318 TFs from the Cistrome Database, among which 76 TFs were identified as DEGs in EOC samples compared to the normal samples (Figure 4A, 4B, Supplementary Table 4). Correlation test function was utilized to test the correlations with cutoff criteria set as the correlation coefficient >0.5 and P<0.001 (Figure 4C), and a network was constructed (Figure 4D). The results revealed that forkhead box P3 (FOXP3) was regulated a large number of prognostic immunity genes. Also, MEF2C and ELL2 were TFs with a significant regulatory effect on the immunity genes, which was in agreement with the mRNA expression levels in the EOC tissue.

Figure 4. Differentially expressed TFs in EOC, and transcriptional regulatory network constructed of TFs for prognostic IRGs. (A) Heatmap of significantly differentially expressed TFs in EOC. (B) Volcano plot of differentially expressed TFs. (C) Correlations between differentially expressed TFs and 23 prognostic IRGs (P<0.05). (D) Regulatory network of TFs and the main prognostic IRGs (correlation coefficient >0.5 and P<0.05). The red circles represented upregulated expression of prognostic immune-related genes, the green circles represented downregulated expression of prognostic immune-related genes, the blue triangles represent prognosis-related TFs, and the orange lines represent positive regulatory correlations.
Differential distribution of tumor-infiltrating immune cells associated with immunity risk signature
Subsequently, we examined the correlation between the differential abundance of immune cell infiltration and the immune-related prognostic signature. The TIMER database was utilized to explore the correlation of nine immune-related signatures with infiltration of six types of immune cells in EOC tissues (Figure 7A). Next, the CIBERSORT algorithm was applied to estimate the abundance of 22 immune cells in two groups separated by the overall nine-gene signature. Subsequently, 103 samples in the low-risk group and 76 samples in the high-risk group with CIBERSORT P-value <0.05 were extracted for further analysis. The heatmap of immune cell infiltration was exhibited in Supplementary Figure 2. The violin diagrams further visualized the differential abundance of infiltrated immune cells between high- and low-risk samples (Figure 7B). The results suggested heterogeneity between two groups of samples, with extremely higher fractions of resting memory CD4 T cells, M0 macrophages, M2 macrophages, and neutrophils in samples from patients with a high immune-related risk score, while plasma cells, CD8 T cells, activated memory CD4 T cells, Tfh cells, activated NK cells, and M1 macrophages existed abundantly in samples from the low-risk group.

Figure 7. The varied proportions of immune cells based on 9 immune-related prognostic signatures. (A) The correlations of 9 signatures and 6 subtypes of immune cells. (B) The relative percentage of 22 subtypes of immune cells in high-risk and low-risk groups.
Discussion
EOC is one of the most malignant cancers of the female reproductive system worldwide, with the highest morbidity and lethality rate. Therefore, precise prognostic strategies and effective new treatments are an urgent requirement for EOC patients. The immune cell infiltrations in TME play critical roles in the biological behavior of cancer, while immunotherapy has demonstrated major benefits in other types of cancers that have been disappointing in EOC [12]. The diversity of immune cells is one reason that leads to different prognoses and various effects towards immunotherapy. Thus, it is important to explore unique immune infiltration patterns and biomarkers of each EOC patient and develop tailored immunotherapy. Currently, the common strategy to identify the immune cell infiltration in the microenvironment is immunohistochemistry, with limitations, such as the limited markers of each type of cell. Recent studies have explicated the immune-related biomarkers of EOC and constructed models based on immune/stromal scores or immune-related gene pairs in order to elucidate the EOC immune microenvironment [13–15]. The current study focused on the construction of the prognosis model, and comprehensively explored the immune landscape of each EOC patient. Next, we compared the transcriptional expression profiles in EOC tissues and normal tissues to further explore the molecular mechanisms and derived a series of immune-related DEGs. The immune response and cancer-related pathway were the main functions of these genes. We also described the function of these differentially expressed IRGs and a TF regulatory network of these key IRGs. Next, we constructed a nine-gene signature, a simplified model that could be applied to estimate the immune status and predict prognosis. The current data showed that the immune infiltration in the low- and high-risk groups based on this nine-gene signature was significant, with protective immune cells in the microenvironment of patients in the low-risk group and harmful infiltrating immune cells in tissues in the high-risk group, and the clinical outcomes of patients with different risk score varied. Therefore, the nine-gene signature was an independent prognostic signature and could be utilized as guidance on prognosis and cancer therapy.
Ovarian cancer is a highly heterogeneous disease, and different cells of origin, including fallopian tube, peritoneum, or endometrial tissue, have been reported. Some benign diseases induce malignant epithelial ovarian tumors, such as ovarian endometriosis [16], due to altered local and systemic immunity. This indicated that the association between in situ immune microenvironments is a vital factor of ovarian tumor initiation and progression. A recent study reported that chronic inflammation in endometriosis promoted endometriosis-associated ovarian cancer, and a large proportion of endometriosis cases had a cancer-like immune gene signature [17]. As a typical feature of endometriosis, inflammation greatly modulated the progression of endometriosis and endometriosis-associated ovarian cancer. The immune system is also important for ovarian cancer clinical outcome. Therefore, the exploration of immune infiltration and immune-related signature could be used as a robust model.
Accumulating evidence established the prognostic value of IRGs in various types of cancer [18–20]. In the current study, a group of nine genes (PI3, CXCL10, CXCL11, LCN6, CCL17, CCL25, MIF, CX3CR1, and CSPG5) was used in the classifier which predicted the prognosis in EOC. Reportedly, these IRGs had correlations with patients’ OS. The peptidase inhibitor 3 (PI3)/elafin, a serine protease inhibitor with anti-microbial, anti-inflammatory, and immune-modulatory properties, was a key endogenous microbicide at female reproductive tract mucosal surfaces [21]. It could directly regulate the biological behavior of cancer cells as well as the immune microenvironment [22]. Recent studies identified PI3 as a biomarker of poor outcome of ovarian cancer and indicated recurrence [23]. Both CXCL10 and CXCL11 are ligands of CXCR3, with CXCL10 as a key driver chemokine [24]. This axis has been identified as an independent prognostic marker as well as a promising therapeutic target [25]. In addition, the axis regulates the proliferation and metastasis of cancer cells. By paracrine mechanisms, the activation of this axis could modulate the migration, differentiation, and activation of immune cells, including T cells, monocytes, dendritic cells, and NK cells [26]. Some studies also reported a strong crosslink between the PD-1/PDL-1 axis and other immune-related pathways [27, 28], and the function of promoting tumor progression [29–31]. CCL17 and CCL25 are both members of the CC chemokine family, in which CCL17 is released by macrophages, neutrophils, or dendritic cells. It is a high-affinity ligand of CCR4 and related to immunosuppression in the tumor microenvironment, especially by promoting the infiltration of regulatory T cells [32–35]. CCL25 is the specific ligand of CCR9, and both were highly expressed in various types of cancer and activate multiple signaling pathways, especially the pathways related to drug resistance as well as metastasis, thus related to poor prognosis [36–40]. The prevalence of certain cytokines linked endometriosis and ovarian cancer [16], and the CC-chemokine ligands and CXC-chemokine ligands are the two major classes of chemokines [41], indicating that these chemokines may be identified as biomarkers for prognosis. Furthermore, CX3CR1 is a major chemokine receptor in cytokines and chemokine networks preceding by macrophages in TME, followed by activating multiple downstream pathways: MAPK, PI3K, and JAK-STAT [40]. MIF is a key immunosuppressive cytokine produced by various cells and tissues that promote tumor progression mediated by macrophages in ovarian cancer and other cancer entities [42, 43]. The expression of PDL-1 was regulated, and MIF also facilitated the tumor cells’ escape immune surveillance [43]. Further, LCN6, a member of lipocalin protein family, participates in the regulation of cellular functions, such as cell homeostasis, substance transport, and immune response, and CSPG5 is a proteoglycan with an EGF-like module that may function as a growth and differentiation factor of neurons; these factors have not been previously reported to be related with ovarian cancer prognosis, and could serve as novel biomarkers [44–47]. Furthermore, the imbalance in gene expression plays a critical role in the immune microenvironment compared to that of the individual gene.
TFs are essential regulators of gene expression patterns, which in turn, regulate multiple BPs. Herein, we identified FoxP3 as the major TF involved in the regulation of IRGs and modulation of immune landscapes. FoxP3 is an essential regulator in immune system development and function. A recent study demonstrated FoxP3 as a marker of CD4+CD25+ Treg cells and illustrated its predominant role in the development and function of Tregs [48]. The negative regulation of cytokine genes facilitates FoxP3-mediated suppression of the immune response and induced immune tolerance [49]. In tumor immunity, FoxP3+ Treg cells are also related to immune escape. Several studies have reported the correlation between the high density of FoxP3+ Treg cell infiltration and poor prognosis [50–52]. Another study encompassing 104 EOC patients reported that FoxP3+ Treg cells suppressed tumor-specific T cells and induced the growth of tumors in vivo. Also, a high density of infiltrations of FoxP3+ Treg cells is a marker of reduced prognosis [53]. MEF2C and ELL2 were two other critical TFs that regulated the IRGs in the immune microenvironment, related to the development and function of plasma cells and other cells [54]. Rather than a single TF, these complicated regulatory networks regulate the complex community of the EOC immune microenvironment.
Emerging evidence suggested that the heterogeneity of immune cell composition, both innate and adaptive immune systems, plays a crucial role in the prognosis and treatment response of cancer patients [55, 56]. Differential immune infiltration responses lead to tumor rejection or progression. The recurrence after surgery and first-line chemotherapy is one of the major problems regarding ovarian cancers. In this scenario, reduced immunosurveillance is also one of the leading factors for ovarian cancer’s inherent chemoresistance [57–59]. The immune microenvironment influences the effect of chemotherapy. In turn, the chemotherapy drugs modulate the immune cell infiltrations by boosting tumor immunogenicity [60]. For instance, a series of germline or somatic mutations in BRCA1 or BRCA2 could exhibit various immune responses towards chemotherapy. Lo et al. reported that the platinum- and taxane-based chemotherapy showed a differential immune response in patients with the heterogeneous immune microenvironment, which could enhance antitumor immunity [61]. These studies also triggered an interest in the role of immune infiltration in the effect of chemotherapy. Therefore, in this study, we explored immune cell infiltration in the EOC microenvironment. Our results showed that M1 polarized macrophages, along with plasma cells and Tfh cells, were negatively related to the prognosis of EOC patients. On the other hand, a high density of neutrophils was a biomarker of poor prognosis, which indicated that the immune cells in TME were greatly related to clinical outcomes. Furthermore, 22 TIICs exhibited distinct infiltration patterns in the high-risk score group compared to the low-risk score group based on our nine-gene prognostic signature. The results identified macrophages as infiltrated immune cells with the highest proportion in cancer tissues, especially the M2 subtype. Macrophages are critical mediators in maintaining tissue homeostasis [62]. Substantial evidence indicated that the presence of tumor-associated macrophages is correlated with a poor prognosis [63]. A typical activation status described the classical (M1) and alternative (M2) polarization of macrophage, and M2 polarized macrophages are abundant in tumor tissues exhibiting poor prognosis. Furthermore, the control of other immune cells in the microenvironment, regulation of vascular structure or ECM, or direct regulation of tumor cell function revealed that M2 macrophages are significant regulators of the microenvironment that promote the malignant behavior of tumors [62]. These results demonstrated that M1 polarization of macrophages was lower and that of M2 macrophages was increased, with lower M0 macrophages—the inactivated subtype with neither inflammatory nor tumor-related function—in the high-risk group. Additionally, activated NK cells, the innate cytotoxic lymphocytes which surveil and eliminate cancer, effectuate a remarkably low infiltration in the high-risk group [64]. Previous evidence indicated that NK cells produce and release a variety of cytokines and chemokines to regulate immune responses [65, 66]. For example, dendritic cells are recruited, T cell response is regulated, and antitumor cell cytotoxicity is exerted; thus, the immunotherapy based on NK cells is also under intensive focus [67–69]. Additionally, as key mediators eliminating tumor cells and important targets for immune modulation in immunotherapy of tumor, T cells infiltrates were classified into two groups. The densities of most T cells decreased in high-risk group, whereas those of the CD4+ resting memory cells were higher [70]. Tfh cell is also a critical immune regulator in several solid tumors, which induced diminished immunosuppression that was positively correlated with favorable survival in breast cancer and colorectal cancer [71, 72]. Since the role of Tfh cells in EOC is unknown, we proposed a protective role of the cells in EOC microenvironment. Plasma cells have been considered to be predictors of a favorable clinical outcome in several solid tumors, which showed a higher fraction in the low-risk group patients [73]. Kroeger et al. reported that the plasma cells were associated with CD8+ tumor-infiltrating lymphocyte responses in EOC and facilitated antitumor immune responses [74]. Consistent with these findings, our results also identified the protective role of plasma cells in EOC tissues, with lesser infiltration in high-risk group patients.
In this study, multiple IRGs were identified, and a novel classifier based on IRGs was established, with CIBERSORT algorithms used to identify the immune infiltration. Our results provided preliminary insight into the role of immune infiltrations in EOC and provided ideas for further diagnosis, evaluation, and even targeted therapy. Nevertheless, the present study has some limitations. First, the biological functions and molecular functions of the classifier genes need further verification using in vitro and vivo experiments, especially on the correlation with immune infiltration and prognosis. Second, as a retrospective study, the results need to be substantiated further in other cohorts and verified by a prospective study.
In conclusion, we provided a comprehensive insight into TME and constructed a risk model utilizing the expression profile of 9 IRGs and clinical data acquired from the TCGA database to predict the prognosis of patients with EOC. The expression of each biomarker is related to the components in TME and affects the outcomes of patients. However, further prospective studies are required to explore the mechanism and verify future applicability.
Materials and Methods
Data source and analysis
The gene expression profiles (TOIL RSEM expected count and fragments per kilobase million (FPKM)) of ovarian cancer samples from TCGA database (https://xenabrowser.net/datapages/) and normal ovarian tissue from GTEx database (https://www.gtexportal.org/home/) processed by the Toil pipeline were acquired from the UCSC Xena platform (https://xenabrowser.net/datapages/). After batch effects had been removed, we further extracted data by Perl script [75] (Perl software, version 5.24.3). Also, the clinical information, including age, tumor grade, tumor stage, and survival time, was collected from UCSC Xena website.
In addition, a list of IRGs containing a total of 2498 genes was obtained from the Immunology Database and Analysis Portal (ImmPort database, https://immport.niaid.nih.gov/home), which includes 17 immune categories based on various molecular functions in immune pathways (Supplementary Table 1) [76]. These IRGs were applied to select the related genes to construct the immune-related risk model. Furthermore, a total of 318 TFs were obtained from the Cistrome Cancer database (http://cistrome.org/CistromeCancer/CancerTarget/), a valuable data source to the cancer gene regulation community (Supplementary Table 2) [77].
Evaluation of immune cell infiltration
The TIICs in EOC samples from the TCGA cohort and normal ovarian tissue from GTEx database were calculated using the CIBERSORT deconvolution algorithm [78]. CIBERSORT used the leukocyte gene signature matrix (LM22), which includes a set of barcode gene expression signature matrix of 547 marker genes for quantifying 22 TIICs (https://cibersortx.stanford.edu/) [79]. In order to improve the accuracy of the CIBERSORT algorithm, P-value and root mean squared error were enumerated for each sample. The default signature matrix was set to 100 permutations. Thus, only samples with a CIBERSORT P<0.05 were considered to be efficient, and hence, selected for subsequent analysis. Next, we analyzed a proportion matrix for the 22 TIICs in EOC tissues based on the high- and low-risk score groups of tumor tissues. Furthermore, the correlation between each prognostic IRGs and TIICs was also estimated according to the TIMER database (https://cistrome.shinyapps.io/timer/) [80].
Differential expression analyses
The limma package in R was applied to identify differentially expressed genes (DEGs) between tumor and normal tissues [81]. The genes with logFC (log fold change) | ≥2 and false discovery rate (FDR) <0.05 were considered as the cutoff values to filter DEGs. Then, differentially expressed IRGs and TFs were extracted from DEGs. We found that 501 differentially expressed IRGs (292 upregulated genes and 209 downregulated genes) and 76 TFs (41 upregulated TFs and 35 downregulated TFs) were selected. Heatmaps were generated using pheatmap package, and volcano plots were constructed in R software.
To further understand the function of DEGs in EOC, we performed enrichment analyses through Kyoto Encyclopedia of Genes and Genomes (KEGG) and Gene Ontology (GO) databases, including biological process (BP), molecular function (MF), and cellular component (CC) [82, 83]. All the analyses were performed using the cluster Profiler package in R software [84].
TF regulatory network of the differentially expressed IRGs
Differentially expressed IRGs were significantly associated with the prognosis of EOC patients and were identified as prognostic IRGs by univariate Cox analysis. Since TFs directly regulate gene expression, it is essential to explore their potential in regulating the prognostic IRGs. Herein, we investigated the potential inner TF regulatory network by selecting clinically relevant TFs from the cistrome project and explored the correlation via univariate COX regression. The Cytoscape (version 3.7.2) was used to construct and visualize the regulatory network, including TFs and IRGs [85].
Construction of an immune prognostic model
An immune-related gene prognostic model was developed using the TCGA and ImmPort dataset [86]. A total of 23 candidate IRGs were further filtered by univariate Cox regression, and P-value <0.01 indicated statistical significance. Furthermore, 9 immune-related genes were ultimately selected for a risk prognosis model through multivariate Cox regression analysis. The expression of candidate IRGs on the translational level was explored using The Human Protein Atlas (HPA) Database (http://www.proteinatlas.org). The risk scores were acquired according to the computational formula encompassing related gene expression and regression coefficient. The EOC patients were divided into high-risk and low-risk groups according to the median risk score to perform subsequent analysis. The receiver operating characteristic (ROC) curve was generated using the R package “survival ROC” to evaluate the accuracy of the prognostic prediction model.
Survival analysis
The survival time data of 396 patients followed for >90 days were collected from UCSC Xena website. The Kaplan–Meier (KM) survival analysis demonstrated the overall survival (OS) of patients with different risk groups of heterogeneous TIICs, which were stratified by our immune-related signature. The R package called “survival” was used to perform the survival analysis.
Statistical analysis
R software (R version 3.6.0) was used to perform all statistical analyses, and P<0.05 was considered statistically significant without special instructions. KM curves and log-rank tests were used to analyze the survival data. The univariate Cox regression analysis was used to identify the survival of patients diagnosed with OC, while multivariate Cox regression analysis was used to identify independent prognostic factors.
Supplementary Materials
Author Contributions
T.S. designed the experiments and performed most of the experiments and data analysis. P.P.Z. collected data and participated in manuscript preparation. F.J.Z. and S.Z. managed funding, participated in study design and manuscript preparation.
Acknowledgments
The authors would like to acknowledge all the members in Prof. Zhi-Gang Zhang’s laboratory for help with this study. We thank Qin Yang, Li-peng Hu, Qing Li, Chun-jie Xu for technical support.
Conflicts of Interest
The authors declare that they have no conflicts of interest.
Funding
This study was supported by the National Natural Science Foundation of China (ID 81672564 to Shu Zhang).
References
- 1. Siegel RL, Miller KD, Jemal A. Cancer statistics, 2018. CA Cancer J Clin. 2018; 68:7–30. https://doi.org/10.3322/caac.21442 [PubMed]
- 2. Lheureux S, Braunstein M, Oza AM. Epithelial ovarian cancer: evolution of management in the era of precision medicine. CA Cancer J Clin. 2019; 69:280–304. https://doi.org/10.3322/caac.21559 [PubMed]
- 3. Chen GM, Kannan L, Geistlinger L, Kofia V, Safikhani Z, Gendoo DM, Parmigiani G, Birrer M, Haibe-Kains B, Waldron L. Consensus on molecular subtypes of high-grade serous ovarian carcinoma. Clin Cancer Res. 2018; 24:5037–47. https://doi.org/10.1158/1078-0432.CCR-18-0784 [PubMed]
- 4. Odunsi K. Immunotherapy in ovarian cancer. Ann Oncol. 2017; 28:viii1–i7. https://doi.org/10.1093/annonc/mdx444 [PubMed]
- 5. Hanahan D, Coussens LM. Accessories to the crime: functions of cells recruited to the tumor microenvironment. Cancer Cell. 2012; 21:309–22. https://doi.org/10.1016/j.ccr.2012.02.022 [PubMed]
- 6. Yoshihara K, Shahmoradgoli M, Martínez E, Vegesna R, Kim H, Torres-Garcia W, Treviño V, Shen H, Laird PW, Levine DA, Carter SL, Getz G, Stemke-Hale K, et al. Inferring tumour purity and stromal and immune cell admixture from expression data. Nat Commun. 2013; 4:2612. https://doi.org/10.1038/ncomms3612 [PubMed]
- 7. Yang L, Wang S, Zhang Q, Pan Y, Lv Y, Chen X, Zuo Y, Hao D. Clinical significance of the immune microenvironment in ovarian cancer patients. Mol Omics. 2018; 14:341–51. https://doi.org/10.1039/C8MO00128F [PubMed]
- 8. Yoshihara K, Tsunoda T, Shigemizu D, Fujiwara H, Hatae M, Fujiwara H, Masuzaki H, Katabuchi H, Kawakami Y, Okamoto A, Nogawa T, Matsumura N, Udagawa Y, et al, and Japanese Serous Ovarian Cancer Study Group. High-risk ovarian cancer based on 126-gene expression signature is uniquely characterized by downregulation of antigen presentation pathway. Clin Cancer Res. 2012; 18:1374–85. https://doi.org/10.1158/1078-0432.CCR-11-2725 [PubMed]
- 9. Fidler IJ. The pathogenesis of cancer metastasis: the ‘seed and soil’ hypothesis revisited. Nat Rev Cancer. 2003; 3:453–58. https://doi.org/10.1038/nrc1098 [PubMed]
- 10. Cancer Genome Atlas Research Network. Integrated genomic analyses of ovarian carcinoma. Nature. 2011; 474:609–15. https://doi.org/10.1038/nature10166 [PubMed]
- 11. Konecny GE, Wang C, Hamidi H, Winterhoff B, Kalli KR, Dering J, Ginther C, Chen HW, Dowdy S, Cliby W, Gostout B, Podratz KC, Keeney G, et al. Prognostic and therapeutic relevance of molecular subtypes in high-grade serous ovarian cancer. J Natl Cancer Inst. 2014; 106:dju249. https://doi.org/10.1093/jnci/dju249 [PubMed]
- 12. Kandalaft LE, Odunsi K, Coukos G. Immunotherapy in ovarian cancer: are we there yet? J Clin Oncol. 2019; 37:2460–71. https://doi.org/10.1200/JCO.19.00508 [PubMed]
- 13. Shen S, Wang G, Zhang R, Zhao Y, Yu H, Wei Y, Chen F. Development and validation of an immune gene-set based Prognostic signature in ovarian cancer. EBioMedicine. 2019; 40:318–26. https://doi.org/10.1016/j.ebiom.2018.12.054 [PubMed]
- 14. Nakamura M, Bax HJ, Scotto D, Souri EA, Sollie S, Harris RJ, Hammar N, Walldius G, Winship A, Ghosh S, Montes A, Spicer JF, Van Hemelrijck M, et al. Immune mediator expression signatures are associated with improved outcome in ovarian carcinoma. Oncoimmunology. 2019; 8:e1593811. https://doi.org/10.1080/2162402X.2019.1593811 [PubMed]
- 15. Ding Q, Dong S, Wang R, Zhang K, Wang H, Zhou X, Wang J, Wong K, Long Y, Zhu S, Wang W, Ren H, Zeng Y. A nine-gene signature related to tumor microenvironment predicts overall survival with ovarian cancer. Aging (Albany NY). 2020; 12:4879–95. https://doi.org/10.18632/aging.102914 [PubMed]
- 16. Králíčková M, Laganà AS, Ghezzi F, Vetvicka V. Endometriosis and risk of ovarian cancer: what do we know? Arch Gynecol Obstet. 2020; 301:1–10. https://doi.org/10.1007/s00404-019-05358-8 [PubMed]
- 17. Edwards RP, Huang X, Vlad AM. Chronic inflammation in endometriosis and endometriosis-associated ovarian cancer: new roles for the “old” complement pathway. Oncoimmunology. 2015; 4:e1002732. https://doi.org/10.1080/2162402X.2014.1002732 [PubMed]
- 18. Patel VN, Gokulrangan G, Chowdhury SA, Chen Y, Sloan AE, Koyutürk M, Barnholtz-Sloan J, Chance MR. Network signatures of survival in glioblastoma multiforme. PLoS Comput Biol. 2013; 9:e1003237. https://doi.org/10.1371/journal.pcbi.1003237 [PubMed]
- 19. Ding G, Zhou L, Shen T, Cao L. IFN-γ induces the upregulation of RFXAP via inhibition of miR-212-3p in pancreatic cancer cells: A novel mechanism for IFN-γ response. Oncol Lett. 2018; 15:3760–65. https://doi.org/10.3892/ol.2018.7777 [PubMed]
- 20. Zhang M, Wang X, Chen X, Zhang Q, Hong J. Novel Immune-Related Gene Signature for Risk Stratification and Prognosis of Survival in Lower-Grade Glioma. Front Genet. 2020; 11:363. https://doi.org/10.3389/fgene.2020.00363 [PubMed]
- 21. Ghosh M, Shen Z, Fahey JV, Cu-Uvin S, Mayer K, Wira CR. Trappin-2/Elafin: a novel innate anti-human immunodeficiency virus-1 molecule of the human female reproductive tract. Immunology. 2010; 129:207–19. https://doi.org/10.1111/j.1365-2567.2009.03165.x [PubMed]
- 22. Wei H, Hellström KE, Hellström I. Elafin selectively regulates the sensitivity of ovarian cancer cells to genotoxic drug-induced apoptosis. Gynecol Oncol. 2012; 125:727–33. https://doi.org/10.1016/j.ygyno.2012.03.018 [PubMed]
- 23. Caruso JA, Karakas C, Zhang J, Yi M, Albarracin C, Sahin A, Bondy M, Liu J, Hunt KK, Keyomarsi K. Elafin is downregulated during breast and ovarian tumorigenesis but its residual expression predicts recurrence. Breast Cancer Res. 2014; 16:3417. https://doi.org/10.1186/s13058-014-0497-4 [PubMed]
- 24. Karin N, Razon H. Chemokines beyond chemo-attraction: CXCL10 and its significant role in cancer and autoimmunity. Cytokine. 2018; 109:24–28. https://doi.org/10.1016/j.cyto.2018.02.012 [PubMed]
- 25. Bronger H, Singer J, Windmüller C, Reuning U, Zech D, Delbridge C, Dorn J, Kiechle M, Schmalfeldt B, Schmitt M, Avril S. CXCL9 and CXCL10 predict survival and are regulated by cyclooxygenase inhibition in advanced serous ovarian cancer. Br J Cancer. 2016; 115:553–63. https://doi.org/10.1038/bjc.2016.172 [PubMed]
- 26. Tokunaga R, Zhang W, Naseem M, Puccini A, Berger MD, Soni S, McSkane M, Baba H, Lenz HJ. CXCL9, CXCL10, CXCL11/CXCR3 axis for immune activation - A target for novel cancer therapy. Cancer Treat Rev. 2018; 63:40–47. https://doi.org/10.1016/j.ctrv.2017.11.007 [PubMed]
- 27. Peng W, Liu C, Xu C, Lou Y, Chen J, Yang Y, Yagita H, Overwijk WW, Lizée G, Radvanyi L, Hwu P. PD-1 blockade enhances T-cell migration to tumors by elevating IFN-γ inducible chemokines. Cancer Res. 2012; 72:5209–18. https://doi.org/10.1158/0008-5472.CAN-12-1187 [PubMed]
- 28. Chheda ZS, Sharma RK, Jala VR, Luster AD, Haribabu B. Chemoattractant receptors BLT1 and CXCR3 regulate antitumor immunity by facilitating CD8+ T cell migration into tumors. J Immunol. 2016; 197:2016–26. https://doi.org/10.4049/jimmunol.1502376 [PubMed]
- 29. Lin HH, Liao CJ, Lee YC, Hu KH, Meng HW, Chu ST. Lipocalin-2-induced cytokine production enhances endometrial carcinoma cell survival and migration. Int J Biol Sci. 2011; 7:74–86. https://doi.org/10.7150/ijbs.7.74 [PubMed]
- 30. Shi H, Gu Y, Yang J, Xu L, Mi W, Yu W. Lipocalin 2 promotes lung metastasis of murine breast cancer cells. J Exp Clin Cancer Res. 2008; 27:83. https://doi.org/10.1186/1756-9966-27-83 [PubMed]
- 31. Yang J, Bielenberg DR, Rodig SJ, Doiron R, Clifton MC, Kung AL, Strong RK, Zurakowski D, Moses MA. Lipocalin 2 promotes breast cancer progression. Proc Natl Acad Sci USA. 2009; 106:3913–18. https://doi.org/10.1073/pnas.0810617106 [PubMed]
- 32. Maolake A, Izumi K, Shigehara K, Natsagdorj A, Iwamoto H, Kadomoto S, Takezawa Y, Machioka K, Narimoto K, Namiki M, Lin WJ, Wufuer G, Mizokami A. Tumor-associated macrophages promote prostate cancer migration through activation of the CCL22-CCR4 axis. Oncotarget. 2017; 8:9739–51. https://doi.org/10.18632/oncotarget.14185 [PubMed]
- 33. Hefetz-Sela S, Stein I, Klieger Y, Porat R, Sade-Feldman M, Zreik F, Nagler A, Pappo O, Quagliata L, Dazert E, Eferl R, Terracciano L, Wagner EF, et al. Acquisition of an immunosuppressive protumorigenic macrophage phenotype depending on c-Jun phosphorylation. Proc Natl Acad Sci USA. 2014; 111:17582–87. https://doi.org/10.1073/pnas.1409700111 [PubMed]
- 34. Mantovani A, Sozzani S, Locati M, Allavena P, Sica A. Macrophage polarization: tumor-associated macrophages as a paradigm for polarized M2 mononuclear phagocytes. Trends Immunol. 2002; 23:549–55. https://doi.org/10.1016/S1471-4906(02)02302-5 [PubMed]
- 35. Clarke TK, Crist RC, Doyle GA, Weiss AR, Brandt H, Crawford S, Crow S, Fichter MM, Halmi KA, Johnson C, Kaplan AS, La Via M, Mitchell JE, et al. Characterization of genetic variation in the VGLL4 gene in anorexia nervosa. Psychiatr Genet. 2014; 24:183–84. https://doi.org/10.1097/YPG.0000000000000040 [PubMed]
- 36. Tu Z, Xiao R, Xiong J, Tembo KM, Deng X, Xiong M, Liu P, Wang M, Zhang Q. CCR9 in cancer: oncogenic role and therapeutic targeting. J Hematol Oncol. 2016; 9:10. https://doi.org/10.1186/s13045-016-0236-7 [PubMed]
- 37. Gupta P, Sharma PK, Mir H, Singh R, Singh N, Kloecker GH, Lillard JW
Jr , Singh S. CCR9/CCL25 expression in non-small cell lung cancer correlates with aggressive disease and mediates key steps of metastasis. Oncotarget. 2014; 5:10170–79. https://doi.org/10.18632/oncotarget.2526 [PubMed] - 38. Li B, Wang Z, Zhong Y, Lan J, Li X, Lin H. CCR9-CCL25 interaction suppresses apoptosis of lung cancer cells by activating the PI3K/Akt pathway. Med Oncol. 2015; 32:66. https://doi.org/10.1007/s12032-015-0531-0 [PubMed]
- 39. Johnson-Holiday C, Singh R, Johnson EL, Grizzle WE, Lillard JW
Jr , Singh S. CCR9-CCL25 interactions promote cisplatin resistance in breast cancer cell through Akt activation in a PI3K-dependent and FAK-independent fashion. World J Surg Oncol. 2011; 9:46. https://doi.org/10.1186/1477-7819-9-46 [PubMed] - 40. Johnson EL, Singh R, Singh S, Johnson-Holiday CM, Grizzle WE, Partridge EE, Lillard JW
Jr . CCL25-CCR9 interaction modulates ovarian cancer cell migration, metalloproteinase expression, and invasion. World J Surg Oncol. 2010; 8:62. https://doi.org/10.1186/1477-7819-8-62 [PubMed] - 41. Zondervan KT, Becker CM, Koga K, Missmer SA, Taylor RN, Viganò P. Endometriosis. Nat Rev Dis Primers. 2018; 4:9. https://doi.org/10.1038/s41572-018-0008-5 [PubMed]
- 42. Hagemann T, Robinson SC, Thompson RG, Charles K, Kulbe H, Balkwill FR. Ovarian cancer cell-derived migration inhibitory factor enhances tumor growth, progression, and angiogenesis. Mol Cancer Ther. 2007; 6:1993–2002. https://doi.org/10.1158/1535-7163.MCT-07-0118 [PubMed]
- 43. Imaoka M, Tanese K, Masugi Y, Hayashi M, Sakamoto M. Macrophage migration inhibitory factor-CD74 interaction regulates the expression of programmed cell death ligand 1 in melanoma cells. Cancer Sci. 2019; 110:2273–83. https://doi.org/10.1111/cas.14038 [PubMed]
- 44. Flower DR. The lipocalin protein family: structure and function. Biochem J. 1996; 318:1–14. https://doi.org/10.1042/bj3180001 [PubMed]
- 45. Chassaing B, Srinivasan G, Delgado MA, Young AN, Gewirtz AT, Vijay-Kumar M. Fecal lipocalin 2, a sensitive and broadly dynamic non-invasive biomarker for intestinal inflammation. PLoS One. 2012; 7:e44328. https://doi.org/10.1371/journal.pone.0044328 [PubMed]
- 46. Rehwald C, Schnetz M, Urbschat A, Mertens C, Meier JK, Bauer R, Baer P, Winslow S, Roos FC, Zwicker K, Huard A, Weigert A, Brüne B, Jung M. The iron load of lipocalin-2 (LCN-2) defines its pro-tumour function in clear-cell renal cell carcinoma. Br J Cancer. 2020; 122:421–33. https://doi.org/10.1038/s41416-019-0655-7 [PubMed]
- 47. Shuo T, Aono S, Nakanishi K, Tokita Y, Kuroda Y, Ida M, Matsui F, Maruyama H, Kaji T, Oohira A. Ectodomain shedding of neuroglycan C, a brain-specific chondroitin sulfate proteoglycan, by TIMP-2- and TIMP-3-sensitive proteolysis. J Neurochem. 2007; 102:1561–68. https://doi.org/10.1111/j.1471-4159.2007.04658.x [PubMed]
- 48. Wing JB, Tanaka A, Sakaguchi S. Human FOXP3+ regulatory T cell heterogeneity and function in autoimmunity and cancer. Immunity. 2019; 50:302–16. https://doi.org/10.1016/j.immuni.2019.01.020 [PubMed]
- 49. Ziegler SF. FOXP3: of mice and men. Annu Rev Immunol. 2006; 24:209–26. https://doi.org/10.1146/annurev.immunol.24.021605.090547 [PubMed]
- 50. Shah W, Yan X, Jing L, Zhou Y, Chen H, Wang Y. A reversed CD4/CD8 ratio of tumor-infiltrating lymphocytes and a high percentage of CD4(+)FOXP3(+) regulatory T cells are significantly associated with clinical outcome in squamous cell carcinoma of the cervix. Cell Mol Immunol. 2011; 8:59–66. https://doi.org/10.1038/cmi.2010.56 [PubMed]
- 51. Siddiqui SA, Frigola X, Bonne-Annee S, Mercader M, Kuntz SM, Krambeck AE, Sengupta S, Dong H, Cheville JC, Lohse CM, Krco CJ, Webster WS, Leibovich BC, et al. Tumor-infiltrating Foxp3-CD4+CD25+ T cells predict poor survival in renal cell carcinoma. Clin Cancer Res. 2007; 13:2075–81. https://doi.org/10.1158/1078-0432.CCR-06-2139 [PubMed]
- 52. Li JF, Chu YW, Wang GM, Zhu TY, Rong RM, Hou J, Xu M. The prognostic value of peritumoral regulatory T cells and its correlation with intratumoral cyclooxygenase-2 expression in clear cell renal cell carcinoma. BJU Int. 2009; 103:399–405. https://doi.org/10.1111/j.1464-410X.2008.08151.x [PubMed]
- 53. Curiel TJ, Coukos G, Zou L, Alvarez X, Cheng P, Mottram P, Evdemon-Hogan M, Conejo-Garcia JR, Zhang L, Burow M, Zhu Y, Wei S, Kryczek I, et al. Specific recruitment of regulatory T cells in ovarian carcinoma fosters immune privilege and predicts reduced survival. Nat Med. 2004; 10:942–49. https://doi.org/10.1038/nm1093 [PubMed]
- 54. Martincic K, Alkan SA, Cheatle A, Borghesi L, Milcarek C. Transcription elongation factor ELL2 directs immunoglobulin secretion in plasma cells by stimulating altered RNA processing. Nat Immunol. 2009; 10:1102–09. https://doi.org/10.1038/ni.1786 [PubMed]
- 55. Fortis SP, Mahaira LG, Anastasopoulou EA, Voutsas IF, Perez SA, Baxevanis CN. Immune profiling of melanoma tumors reflecting aggressiveness in a preclinical model. Cancer Immunol Immunother. 2017; 66:1631–42. https://doi.org/10.1007/s00262-017-2056-1 [PubMed]
- 56. Bense RD, Sotiriou C, Piccart-Gebhart MJ, Haanen JB, van Vugt MA, de Vries EG, Schröder CP, Fehrmann RS. Relevance of tumor-infiltrating immune cell composition and functionality for disease outcome in breast cancer. J Natl Cancer Inst. 2016; 109:djw192. https://doi.org/10.1093/jnci/djw192 [PubMed]
- 57. Laganà AS, Sofo V, Vitale SG, Triolo O. Epithelial ovarian cancer inherent resistance: may the pleiotropic interaction between reduced immunosurveillance and drug-resistant cells play a key role? Gynecol Oncol Rep. 2016; 18:57–58. https://doi.org/10.1016/j.gore.2016.09.004 [PubMed]
- 58. Laganà AS, Colonese F, Colonese E, Sofo V, Salmeri FM, Granese R, Chiofalo B, Ciancimino L, Triolo O. Cytogenetic analysis of epithelial ovarian cancer’s stem cells: an overview on new diagnostic and therapeutic perspectives. Eur J Gynaecol Oncol. 2015; 36:495–505. https://doi.org/10.1155/2015/986281 [PubMed]
- 59. Barra F, Laganà AS, Ghezzi F, Casarin J, Ferrero S. Nintedanib for advanced epithelial ovarian cancer: a change of perspective? summary of evidence from a systematic review. Gynecol Obstet Invest. 2019; 84:107–17. https://doi.org/10.1159/000493361 [PubMed]
- 60. Grabosch S, Bulatovic M, Zeng F, Ma T, Zhang L, Ross M, Brozick J, Fang Y, Tseng G, Kim E, Gambotto A, Elishaev E, Edwards RP, Vlad AM. Cisplatin-induced immune modulation in ovarian cancer mouse models with distinct inflammation profiles. Oncogene. 2019; 38:2380–93. https://doi.org/10.1038/s41388-018-0581-9 [PubMed]
- 61. Lo CS, Sanii S, Kroeger DR, Milne K, Talhouk A, Chiu DS, Rahimi K, Shaw PA, Clarke BA, Nelson BH. Neoadjuvant chemotherapy of ovarian cancer results in three patterns of tumor-infiltrating lymphocyte response with distinct implications for immunotherapy. Clin Cancer Res. 2017; 23:925–34. https://doi.org/10.1158/1078-0432.CCR-16-1433 [PubMed]
- 62. DeNardo DG, Ruffell B. Macrophages as regulators of tumour immunity and immunotherapy. Nat Rev Immunol. 2019; 19:369–82. https://doi.org/10.1038/s41577-019-0127-6 [PubMed]
- 63. Cassetta L, Pollard JW. Targeting macrophages: therapeutic approaches in cancer. Nat Rev Drug Discov. 2018; 17:887–904. https://doi.org/10.1038/nrd.2018.169 [PubMed]
- 64. Morvan MG, Lanier LL. NK cells and cancer: you can teach innate cells new tricks. Nat Rev Cancer. 2016; 16:7–19. https://doi.org/10.1038/nrc.2015.5 [PubMed]
- 65. Hodgins JJ, Khan ST, Park MM, Auer RC, Ardolino M. Killers 2.0: NK cell therapies at the forefront of cancer control. J Clin Invest. 2019; 129:3499–510. https://doi.org/10.1172/JCI129338 [PubMed]
- 66. Chiossone L, Dumas PY, Vienne M, Vivier E. Natural killer cells and other innate lymphoid cells in cancer. Nat Rev Immunol. 2018; 18:671–88. https://doi.org/10.1038/s41577-018-0061-z [PubMed]
- 67. Böttcher JP, Bonavita E, Chakravarty P, Blees H, Cabeza-Cabrerizo M, Sammicheli S, Rogers NC, Sahai E, Zelenay S, Reis E Sousa C. NK Cells Stimulate Recruitment of cDC1 into the Tumor Microenvironment Promoting Cancer Immune Control. Cell. 2018; 172:1022–37.e14. https://doi.org/10.1016/j.cell.2018.01.004 [PubMed]
- 68. Pallmer K, Oxenius A. Recognition and regulation of T cells by NK cells. Front Immunol. 2016; 7:251. https://doi.org/10.3389/fimmu.2016.00251 [PubMed]
- 69. Ferlazzo G, Moretta L. Dendritic cell editing by natural killer cells. Crit Rev Oncog. 2014; 19:67–75. https://doi.org/10.1615/CritRevOncog.2014010827 [PubMed]
- 70. Kishton RJ, Sukumar M, Restifo NP. Metabolic regulation of T cell longevity and function in tumor immunotherapy. Cell Metab. 2017; 26:94–109. https://doi.org/10.1016/j.cmet.2017.06.016 [PubMed]
- 71. Gu-Trantien C, Loi S, Garaud S, Equeter C, Libin M, de Wind A, Ravoet M, Le Buanec H, Sibille C, Manfouo-Foutsop G, Veys I, Haibe-Kains B, Singhal SK, et al. CD4+ follicular helper T cell infiltration predicts breast cancer survival. J Clin Invest. 2013; 123:2873–92. https://doi.org/10.1172/JCI67428 [PubMed]
- 72. Wang Z, Wang Z, Diao Y, Qian X, Zhu N, Dong W. Circulating follicular helper T cells in Crohn’s disease (CD) and CD-associated colorectal cancer. Tumour Biol. 2014; 35:9355–59. https://doi.org/10.1007/s13277-014-2208-2 [PubMed]
- 73. Yeong J, Lim JC, Lee B, Li H, Chia N, Ong CC, Lye WK, Putti TC, Dent R, Lim E, Thike AA, Tan PH, Iqbal J. High Densities of Tumor-Associated Plasma Cells Predict Improved Prognosis in Triple Negative Breast Cancer. Front Immunol. 2018; 9:1209. https://doi.org/10.3389/fimmu.2018.01209 [PubMed]
- 74. Kroeger DR, Milne K, Nelson BH. Tumor-infiltrating plasma cells are associated with tertiary lymphoid structures, cytolytic T-cell responses, and superior prognosis in ovarian cancer. Clin Cancer Res. 2016; 22:3005–15. https://doi.org/10.1158/1078-0432.CCR-15-2762 [PubMed]
- 75. Vivian J, Rao AA, Nothaft FA, Ketchum C, Armstrong J, Novak A, Pfeil J, Narkizian J, Deran AD, Musselman-Brown A, Schmidt H, Amstutz P, Craft B, et al. Toil enables reproducible, open source, big biomedical data analyses. Nat Biotechnol. 2017; 35:314–16. https://doi.org/10.1038/nbt.3772 [PubMed]
- 76. Bhattacharya S, Andorf S, Gomes L, Dunn P, Schaefer H, Pontius J, Berger P, Desborough V, Smith T, Campbell J, Thomson E, Monteiro R, Guimaraes P, et al. ImmPort: disseminating data to the public for the future of immunology. Immunol Res. 2014; 58:234–39. https://doi.org/10.1007/s12026-014-8516-1 [PubMed]
- 77. Mei S, Meyer CA, Zheng R, Qin Q, Wu Q, Jiang P, Li B, Shi X, Wang B, Fan J, Shih C, Brown M, Zang C, Liu XS. Cistrome cancer: a web resource for integrative gene regulation modeling in cancer. Cancer Res. 2017; 77:e19–22. https://doi.org/10.1158/0008-5472.CAN-17-0327 [PubMed]
- 78. Newman AM, Liu CL, Green MR, Gentles AJ, Feng W, Xu Y, Hoang CD, Diehn M, Alizadeh AA. Robust enumeration of cell subsets from tissue expression profiles. Nat Methods. 2015; 12:453–57. https://doi.org/10.1038/nmeth.3337 [PubMed]
- 79. Chen B, Khodadoust MS, Liu CL, Newman AM, Alizadeh AA. Profiling tumor infiltrating immune cells with CIBERSORT. Methods Mol Biol. 2018; 1711:243–59. https://doi.org/10.1007/978-1-4939-7493-1_12 [PubMed]
- 80. Li T, Fan J, Wang B, Traugh N, Chen Q, Liu JS, Li B, Liu XS. TIMER: a web server for comprehensive analysis of tumor-infiltrating immune cells. Cancer Res. 2017; 77:e108–10. https://doi.org/10.1158/0008-5472.CAN-17-0307 [PubMed]
- 81. Ritchie ME, Phipson B, Wu D, Hu Y, Law CW, Shi W, Smyth GK. limma powers differential expression analyses for RNA-sequencing and microarray studies. Nucleic Acids Res. 2015; 43:e47. https://doi.org/10.1093/nar/gkv007 [PubMed]
- 82. Gene Ontology Consortium. The gene ontology (GO) project in 2006. Nucleic Acids Res. 2006; 34:D322–26. https://doi.org/10.1093/nar/gkj021 [PubMed]
- 83. Kanehisa M, Furumichi M, Tanabe M, Sato Y, Morishima K. KEGG: new perspectives on genomes, pathways, diseases and drugs. Nucleic Acids Res. 2017; 45:D353–61. https://doi.org/10.1093/nar/gkw1092 [PubMed]
- 84. Yu G, Wang LG, Han Y, He QY. clusterProfiler: an R package for comparing biological themes among gene clusters. OMICS. 2012; 16:284–87. https://doi.org/10.1089/omi.2011.0118 [PubMed]
- 85. Shannon P, Markiel A, Ozier O, Baliga NS, Wang JT, Ramage D, Amin N, Schwikowski B, Ideker T. Cytoscape: a software environment for integrated models of biomolecular interaction networks. Genome Res. 2003; 13:2498–504. https://doi.org/10.1101/gr.1239303 [PubMed]
- 86. Friedman J, Hastie T, Tibshirani R. Regularization paths for generalized linear models via coordinate descent. J Stat Softw. 2010; 33:1–22. https://doi.org/10.18637/jss.v033.i01 [PubMed]




