Introduction
Background
Esophageal cancer (EC) is one of the most common digestive tract tumors, the mortality and morbidity stated as the 6th and 7th in the world, respectively [1]. Esophageal squamous cell carcinoma (ESCC) is the main subtype of EC, accounting for nearly 80% of EC patients and the 5-year survival rate of most ESCC patients present with advanced disease is among 5–20% [2]. There has been a change in the incidence rate over the past few decades. ESCC is not only frequently seen in developing countries, but has had a dramatic increase in the western world, just in the United States with 16,940 new cases and 15,690 deaths every year [3]. There is a clinical concern about ESCC that poor 5-year overall survival rates are associated with this malignancy despite the advance in management and treatment [4, 5]. Lymph node metastasis (LNM) is one of the clinical risk factors that contributed the most to poor prognosis [6, 7]. ESCC patients with LNM have more chance to progress to loco-regional and distant recurrence which leads to a worse prognosis [8, 9]. The overall 5-year survival rates of ESCC patients with LNM would drop from 70–92% to 18–47% after surgery [6, 10–12]. The clinical decision of esophagectomy is heavily based on the status of LNM [7, 13]. Meanwhile, knowledge of LNM status is essential to decide whether ESCC patients can be cured with endoscopic resection alone without the need of other therapies [7, 14]. Hence, accurate discrimination of the patients with LNM from those without LNM for determining clinical strategies and prognostic outcomes is crucial. Until now, a gold standard modality of the LNM diagnosis strategy barely exists. Approximately 40% of patients are unable to detect the micro-metastases by the non-invasive conventional imaging techniques, which leads to a poor prognosis [15, 16]. There is a need to study the molecular biomarkers for detecting LNM status.
Rationale and knowledge gap
MicroRNAs (miRNAs), showing an emerging direction of untraditional diagnosis, are giving innovative insights into the detection of cancer. Many efforts have been made to evaluate miRNAs to detect tumors in their early stage, such as for non-small-cell lung cancer, colorectal cancer, and ESCC [17–20]. Meanwhile, some models were established based on the miRNAs to predict the probability of LNM for cancer patients [21–23]. Until now, no such model had been established to detect the probability of LNM for ESCC patients.
The least absolute shrinkage and selection operator (LASSO) is one type of regression that selects a reduced group of the covariates to establish the classification model [24]. Support vector machines (SVMs) are one of the supervised learning models which analyze data for classification and ensure accuracy [25]. Adaptive Boosting (AdaBoost), is an algorithm to evaluate performance as well as rank the importance of factors in the classifier [26]. The classifier constructed by LASSO and verified by SVM and AdaBoost is reliable as a statistical predictive model that accurately classifies the probability of clinical events [27, 28].
Objective
In the present study, we aimed to identify the miRNAs entered into a classifier that can be used to discriminate the ESCC patients with LNM from the patients without LNM by LASSO. Then the accuracy and reliability of the classifier were evaluated by SVM and AdaBoost. Furthermore, the factors in the model were ranked according to the contribution to the classification function by AdaBoost. The target genes of miRNA have been predicted by 3 prediction websites, and further pathway analyses that these target genes may be involved in were carried out by Gene Ontology (GO) and Kyoto Encyclopedia of Genes and Genomes (KEGG). Meanwhile, the function of over-expressed miRNA on proliferation and migration of TE-1 (ESCC cell) was explored.
Materials and Methods
Collection and preparation of the data
93 ESCC tissue samples with the corresponding clinical information were downloaded from The Cancer Genome Atlas (TCGA) data portal (https://portal.gdc.cancer.gov/; IlluminaHiseq platform) as a discovery group to establish the classifier that was applied to discriminate the ESCC patients with LNM from the ones without LNM and GSE43732 including miRNA expression profiles of 119 ESCC frozen tumor tissue samples with clinical information from National Center for Biotechnology Information (NCBI) Gene Expression Omnibus (GEO) based on Agilent-038166cbc_human_ miR18.0 platform (https://www.ncbi.nlm.nih.gov/geo/query/acc.cgi?acc=GSE43732) as a validation set to verify the classifier.
miRNA-expression data of TCGA set and GSE43732 set were normalized and log2-transformed for the high and low expression of miRNAs, applying log-rank p < 0.05 as the cutoff.
Screening for DE-miRNAs
From the TCGA database, 38 ESCC patients with LNM formed the experimental set and 55 ESCC patients without node metastasis formed the control set. After the normalization of miRNA expression data, differential expression analysis was performed between the 2 groups by the “limma” package in R 4.0.3. The miRNAs with p < 0.05, |log2FC|>1, and false discovery rate (FDR) q < 0.1 were identified as significant DE-miRNAs.
Construction of the classifier
The LASSO regression was applied to identify DE-miRNAs for establishing the classifier within the TCGA set by glmnet package of R. Discrimination capability of the classifier was evaluated by area under the ROC curve (AUROC).
Verification of the classifier
SVM and AdaBoost were to verify the classifier by R package of the e1071 and adabag. The efficacy and accuracy of the classifier were evaluated by kappa, accuracy, sensitivity, specificity, positive predictive value (PPV), and negative predictive value (NPV) in the TCGA database (n = 93) and GSE43732 dataset (n = 119). Furthermore, all factors in the classifier were given the sort order by Adaboost.
Function analysis
Target genes of the ranked miRNA were predicted using miRDB (http://mirdb.org/), tarbase (https://ngdc.cncb.ac.cn/databasecommons/), and TargetScan (https://www.targetscan.org/) and overlapped target genes were obtained by taking the intersection through the website of Venn (http://bioinformatics.psb.ugent.be/webtools/Venn/). For the predicted targeted genes, gene ontology (GO) function and Kyoto Encyclopedia of Genes and Genomes (KEGG) pathway enrichment analyses were performed by the data from the database for annotation, visualization, and integrated discovery (DAVID) and the “tidy” package in R 4.1.3.
Cell culture and transfection
The human esophageal cancer cell line TE-1 was purchased from the Cancer Institute (Chinese Academy of Medical Sciences, Beijing, China). TE-1 cells were cultured in a DMEM medium containing 10% fetal bovine serum, 37°C, and a 5% CO2 incubator in the closed culture. TE-1 cells were transfected with miR-224-5p mimics and negative controls (NCs) (GenePharma, Suzhou, China). The sequence of sense miR was 5′-UCAAGUCACUAGUGGUUCCGUUUAG-3′ and antisense was 5′-AAACGGAACCACUAGUGACUUGAUU-3′. GP-Transfected mate (GenePharma, Suzhou, China) as the cell transfection reagent was transfected with miRNA using the manufacturer’s instructions.
Cell proliferation assay
TE-1 cells were seeded in the 6-well plate first, 24 h after transfection, and the cells were reseeded to a 96-well plate at a density of 6 × 103 cells per well. A Cell Counting Kit-8 assay (CCK-8) was performed at 0 h, 24 h, 48 h, and 72 h, respectively. The absorbance of the 450 nm laser was measured after a 2 h incubation of cells with CCK-8. Each group had 3 repeats and the experiments were performed in triplicate.
Wound healing assay
In 6-well plates, transfected cells were cultured (1 × 106 cells/well). Before a scratch was made with the 20 µL pipette tip, cells were starved for 24 hours in a serum-free medium after it reached 90%. At 0 h, 12 h, and 24 h, photos were taken (Olympus, Tokyo, Japan) and the relative cell migration rate was calculated based on the filled wounded area.
Statistical analysis
Data are expressed as the mean ± standard deviation (SD) from three independent replicates. The student’s t-test was used to compare the two groups of samples. The log-rank test was used to define the subgroups based on the expression of miRNAs. All statistical analyses were performed using R software (version 4.1.3) and pictured by GraphPad Prism version 5.0. p < 0.05 by 2 sides was regarded as statistically significant.
Results
Identification of DE-miRNAs
The overall study design was depicted in Figure 1. A total of 43 DE-miRNAs between the LNM + (n = 38) and LNM − (n = 55) samples were acquired, consisting of 20 down-regulated miRNAs and 23 up-regulated miRNAs in the patients with LNM compared to the ones without LNM. The volcano map indicated that the expression of these DE-miRNAs was significantly different between the 2 groups (Figure 2).

Destruction of a classifier by LASSO
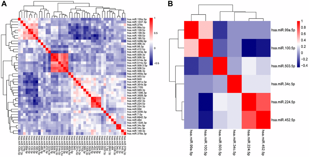
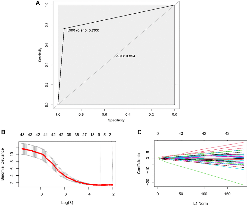
By the TCGA dataset, LASSO regression was applied to filter the optimal combination. With a min lambda of 0.048 obtained by performing 1000 cross-validations, 6 miRNAs (AUROC = 0.854) among 43 DE-miRNAs consisted the classification model which were miR-224-5p, miR-99a-5p, miR-100-5p, miR-34c-5p, miR-503-5p, and miR-452-5p (Figures 3A, 3B and 4A–4C).


Verification of the classifier by SVM and Adaboost
The constructed classifier was verified by SVM and Adaboost on both the TCGA dataset (training set) and GSE43732 (validation set). Based on the SVM algorithm, the model could discriminate the patients with LNM from those without LNM in both datasets. This is evident by AUROC in the TCGA set of 0.823, and in the GSE43732 set of 0.897 (Figure 5A, 5B). As Table 1 shows, the classifier reliably distinguished the two groups as evident by: kappa (0.719); accuracy (0.838); sensitivity (0.909); specificity (0.736); PPV (0.833); and NPV (0.848).

Table 1. The validation of the classifier by SVM and Adaboost.
| Index | Discovery cohort | Validation cohort | |||||||||||||||||||||||||||||||||||||||||||||||||||||||||||||||||||||||||||||||||||||||||||||||||
| SVM | AdaBoost | SVM | AdaBoost | ||||||||||||||||||||||||||||||||||||||||||||||||||||||||||||||||||||||||||||||||||||||||||||||||
| Kappa | 0.719 | 0.906 | 0.796 | 0.904 | |||||||||||||||||||||||||||||||||||||||||||||||||||||||||||||||||||||||||||||||||||||||||||||||
| Accuracy | 0.838 | 0.896 | 0.899 | 0.963 | |||||||||||||||||||||||||||||||||||||||||||||||||||||||||||||||||||||||||||||||||||||||||||||||
| Sensitivity | 0.909 | 0.854 | 0.870 | 0.881 | |||||||||||||||||||||||||||||||||||||||||||||||||||||||||||||||||||||||||||||||||||||||||||||||
| Specificity | 0.736 | 0.836 | 0.923 | 0.815 | |||||||||||||||||||||||||||||||||||||||||||||||||||||||||||||||||||||||||||||||||||||||||||||||
| Pos Pred Value | 0.833 | 0.824 | 0.903 | 0.884 | |||||||||||||||||||||||||||||||||||||||||||||||||||||||||||||||||||||||||||||||||||||||||||||||
| Neg Pred Value | 0.848 | 0.878 | 0.895 | 0.854 | |||||||||||||||||||||||||||||||||||||||||||||||||||||||||||||||||||||||||||||||||||||||||||||||
| p-Value (Acc > NIR) | <0.001 | <0.001 | <0.001 | <0.001 | |||||||||||||||||||||||||||||||||||||||||||||||||||||||||||||||||||||||||||||||||||||||||||||||
| Discovery cohort: TCGA dataset; Validation cohort: GSE43732 dataset. | |||||||||||||||||||||||||||||||||||||||||||||||||||||||||||||||||||||||||||||||||||||||||||||||||||
From Adaboost, the classifier was with favorable accuracy (accuracy = 0.896, 0.963 in TCGA and GSE43732) and reliability (kappa = 0.906, 0.904 in 2 sets) as well, more details were shown in Table 1.
Ranking the importance of factors in the classifier by Adaboost
The factors in the classifier were ranked by the AdaBoost algorithm on both the TCGA dataset and the GSE43732 set. In the TCGA set, miR-224-5p was the most significant one for discriminating the patients with LNM from the ones without LNM, followed by miR-99a-5p, miR-100-5p, miR-34c-5p, miR-503-5p, and miR-452-5p (Figure 6A). For the GSE43732 group, miR-224-5p contributes more to classify the patients into 2 groups than other miRNAs, miR-99a-5p, miR-100-5p, miR-452-5p, miR-34c-5p, and miR-503 (Figure 6B).
Function analysis by KEGG and GO
KEGG pathway analysis revealed that the most enriched pathways for miR-224-5p target genes were the PI3K-Akt signaling pathway, human papillomavirus infection, and proteoglycans in cancer (Figure 7A). According to the GO analysis, they were engaged in protein binding, nucleus, and membrane formation (Figure 7B).
Cell proliferation and migration assay
Over-expressed miR-224-5p significantly promoted TE-1 cell proliferation compared to the NC group (Figure 8A). In addition, the wound healing assay showed that the miR-224-5p mimic group had an enhanced TE-1 cell migration rate (Figure 8B). Taken together, these results suggest that miR-224-5p may act as an oncogene to promote ESCC progression.

Discussion
Key findings
In this study, we used 2 nationwide cohorts of ESCC patients to develop and validate a classifier consisting of 6-miRNA to discriminate the patients with LNM and without LNM. The present classifier successfully stratified patients into the group with LNM and without LNM in both the discovery cohort and the validation cohort as evidenced by values of C-index, AUROC, accuracy, kappa, sensitivity, specificity, PPV, and NPV. Furthermore, the largest contributor to the present classifier is miR-224-5p which might play a positive role in ESCC cell proliferation and migration.
Limitations
In the present study, some limitations should be considered. Even though the external validation cohort was available, the patients were from United States rather than from other countries; the population in other countries are needed to validate the classifier. Moreover, the demographic factors, such as alcohol and smoking, which are well-known risk factors, were not analyzed in the present study through the classifier with favorable discrimination usage. Furthermore, miR-503-5p as one of the contributors was identified by LASSO in TCGA, however, in GSE43732, only miR-503 was available. Even though miR-503-5p belongs to the miR-503 cluster, there is a need to verify it in the other validation group. The samples and clinical information of ESCC patients from Affiliated Hospital of Chifeng University and Chifeng Oncology Hospital were collected to overcome these limitations.
Comparison with similar researches
miRNAs have emerged as vital biomarkers due to their tumor and tissue specificity, their ability to resist RNase-mediated degradation (possibly due to their short length), and their intact expression in tissues as well as in bodily fluids (including blood samples). There was a study based on the miRNA signatures to build a classifier to detect LNM for T1b gastric cancer (GC) patients [29]. In that study, different miRNAs were analyzed between patients with LNM and without LNM, then the LASSO regression model was used to select miRNAs to establish the classifier. As the AUROC value reaching to 0.843, the classifier might have favorable discrimination usage based on the LASSO regression analysis. However, in that study, only the LASSO regression was applied to build and validate the model. In the present study, to ensure the accuracy and reliability of the classifier, the DE-miRNAs were analyzed between ESCC patients with LNM (+) and LNM (−) firstly, then the LASSO algorithm was applied to build the classifier by filtering among the 43 DE-miRNAs, followed by SVM and AdaBoost serving as the validation algorithms to verify the discrimination usage of the 6-miRNAs classifier. Finally, with all these algorithms, a precise and reliable classifier based on miR-224-5p, miR-100-5p, miR-99a-5p, miR-452-5p, miR-34c-5p, and miR-503 was established.
Explanations of findings
The exertion-type of miR-224-5p mostly depends on the tissues or organs. For example, it acts as an oncogene in gastric cancer [30]; whereas it displays a tumor-suppressive role in prostate cancer and lung cancer [31, 32]. Moreover, miR-224-5p performed a positive role in radiotherapy and chemotherapy resistance in laryngeal carcinoma [33]. Zang et al. pointed out that up-regulated miR-224-5p was related to the higher probability of LNM in papillary thyroid carcinoma [34] and predicted the less favorable event-free survival (EFS) in ovarian cancer [35]. From the Adaboost, miR-224-5p is the top contributor to different ESCC patients with LNM from the ones without LNM. Besides that, it promoted ESCC cell proliferation, migration, and invasion in vitro. To explore its functional roles on ESCC, we predicted the target genes of miR-224-5p and analyzed the signaling pathways as well as possible biological processes which were involved in these target genes. KEGG and GO showed that they might be functionally related to the PI3K-Akt signaling pathway, human papillomavirus, and proteoglycans in cancer. Several studies verified that ESCC contributed to the abnormal activation of the PI3K-Akt signaling pathway [36–39]. The human papillomavirus (HPV) might relate to the incidence of ESCC, especially, infection by HPV16 and 18 which are associated with higher ESCC incidence risk compared to other HPV types. HPV16 infection promotes the invasion and migration of ESCC through mediating tumor-associated macrophages. The proteoglycans were associated with the promotion of ESCC progression. Nevertheless, cell functional research is needed to confirm the findings of our study.
miR-99a-5p was decreased, expressed in several tumors, such as ESCC, breast cancer, bladder cancer, etc. [40–42]. The down-regulation of miR-99a-5p was related to a poor prognosis for ESCC patients [40]. miR-452-5p expression was related to TNM staging, and patients who had high expression of it might have a poorer prognosis time in colorectal cancer [43]. miR-503 was illustrated as performing the restraining role in different tumor tissues, which was also related to the tumor size, stage, metastasis status, and prognosis [44]. miR-100-5p acted as an accelerator to cardiac hypertrophy, heart failure, and human articular chondrocytes through several pathways [45–47]. Several studies focused on cancer showed the function of miR-34c-5p as a tumor suppressor [48, 49]. Besides that, Kaiyou Fu, et al. illustrated that miR-34c-3p and miR-34c-5p might serve as biomarkers for detecting the LNM in endometrial cancer.
Implications and actions needed
The classifier had good performance on discriminating the ESCC patients with LNM from the ones without LNM. The onco-role of hub miRNA (miRNA-224-5p) in the model was explored only by the in vitro experiments, the in vivo ones were not carried out. Further studies are urged to clarify underlying functions.
Conclusion
The classifier consisting of these 6 miRNAs was established and validated; it can be applied to discriminate the ESCC patients with LNM from the ones without LNM with favorable accuracy and reliability. The classifier provided significant diagnostic value to existing diagnosis strategies and may assist in more individualized diagnosis for these patients.
Author Contributions
All authors contributed to the study conception and design. Material preparation, data collection and analysis were performed by Mengmeng Li and Jia Yu. The first draft of the manuscript was written by Feng Wei and Shufeng Bi. The final draft was written by Jia Yu. All authors read and approved the final manuscript.
Acknowledgments
The authors would like to express their gratitude to Xuemei Wang for assistance with data analysis and comments that improved the manuscript substantially.
Conflicts of Interest
The authors declare no conflicts of interest related to this study.
Ethical Statement
All the processes of the study were under the approval of the ethics boards in Chifeng Center for Disease Control and Prevention (Permit Number: 2022zr-003).
Funding
No funding was used for this paper.
References
- 1. Bray F, Ferlay J, Soerjomataram I, Siegel RL, Torre LA, Jemal A. Global cancer statistics 2018: GLOBOCAN estimates of incidence and mortality worldwide for 36 cancers in 185 countries. CA Cancer J Clin. 2018; 68:394–424. https://doi.org/10.3322/caac.21492 [PubMed]
- 2. Taylor PR, Abnet CC, Dawsey SM. Squamous dysplasia--the precursor lesion for esophageal squamous cell carcinoma. Cancer Epidemiol Biomarkers Prev. 2013; 22:540–52. https://doi.org/10.1158/1055-9965.EPI-12-1347 [PubMed]
- 3. Wang SM, Katki HA, Graubard BI, Kahle LL, Chaturvedi A, Matthews CE, Freedman ND, Abnet CC. Population Attributable Risks of Subtypes of Esophageal and Gastric Cancers in the United States. Am J Gastroenterol. 2021; 116:1844–52. https://doi.org/10.14309/ajg.0000000000001355 [PubMed]
- 4. Peng L, Linghu R, Chen D, Yang J, Kou X, Wang XZ, Hu Y, Jiang YZ, Yang J. Inhibition of glutathione metabolism attenuates esophageal cancer progression. Exp Mol Med. 2017; 49:e318. https://doi.org/10.1038/emm.2017.15 [PubMed]
- 5. Yang YX, Zheng YZ, Gao TT, Liu SL, Xi M, Liu MZ, Wang JY, Qi SN, Yang Y, Zhao L. Progression-free survival at 3 years is a reliable surrogate for 5-year overall survival for patients suffering from locally advanced esophageal squamous cell carcinoma. Cancer Med. 2022; 11:3751–60. https://doi.org/10.1002/cam4.4751 [PubMed]
- 6. Allemani C, Matsuda T, Di Carlo V, Harewood R, Matz M, Nikšić M, Bonaventure A, Valkov M, Johnson CJ, Estève J, Ogunbiyi OJ, Azevedo E Silva G, Chen WQ, et al, and CONCORD Working Group. Global surveillance of trends in cancer survival 2000-14 (CONCORD-3): analysis of individual records for 37 513 025 patients diagnosed with one of 18 cancers from 322 population-based registries in 71 countries. Lancet. 2018; 391:1023–75. https://doi.org/10.1016/S0140-6736(17)33326-3 [PubMed]
- 7. Sun ZG, Wang Z. Clinical study on lymph node metastatic recurrence in patients with N0 esophageal squamous cell cancer. Dis Esophagus. 2011; 24:182–8. https://doi.org/10.1111/j.1442-2050.2010.01125.x [PubMed]
- 8. Chen WH, Huang YL, Chao YK, Yeh CJ, Chang HK, Tseng CK, Liu YH. Prognostic significance of lymphovascular invasion in patients with esophageal squamous cell carcinoma treated with neoadjuvant chemoradiotherapy. Ann Surg Oncol. 2015; 22:338–43. https://doi.org/10.1245/s10434-014-3881-5 [PubMed]
- 9. Lin G, Liu H, Li J. Pattern of recurrence and prognostic factors in patients with pT1-3 N0 esophageal squamous cell carcinoma after surgery: analysis of a single center experience. J Cardiothorac Surg. 2019; 14:58. https://doi.org/10.1186/s13019-019-0883-1 [PubMed]
- 10. Chen C, Chen J, Luo T, Wang S, Guo H, Zeng C, Wu Y, Liu W, Huang R, Zhai T, Chen Z, Li D. Late Toxicities, Failure Patterns, Local Tumor Control, and Survival of Esophageal Squamous Cell Carcinoma Patients After Chemoradiotherapy With a Simultaneous Integrated Boost: A 5-Year Phase II Study. Front Oncol. 2021; 11:738936. https://doi.org/10.3389/fonc.2021.738936 [PubMed]
- 11. Deng X, He W, Jiang Y, Deng S, Mao T, Leng X, Luo Q, Zheng K, Han Y. The impact of adjuvant therapy on survival for node-negative esophageal squamous cell carcinoma: a propensity score-matched analysis. Ann Transl Med. 2021; 9:998. https://doi.org/10.21037/atm-21-2539 [PubMed]
- 12. He M, Qi Z, Qiu R, Hu Y, Li J, Li Y, Wang Y. Correlates of Long-Term Survival of Patients with pN+ Esophageal Squamous Cell Carcinoma after Esophagectomy. J Oncol. 2021; 2021:6675691. https://doi.org/10.1155/2021/6675691 [PubMed]
- 13. Liu X, Wu L, Zhang D, Lin P, Long H, Zhang L, Ma G. Prognostic impact of lymph node metastasis along the left gastric artery in esophageal squamous cell carcinoma. J Cardiothorac Surg. 2021; 16:124. https://doi.org/10.1186/s13019-021-01466-2 [PubMed]
- 14. Chu L, Liu S, Guo T, Zou L, Li B, Ni J, Yang X, Chu X, Liang F, Li Y, Sun Y, Li Q, Yin F, et al. Is Performance of Fluorine-18-fluorodeoxyglucose Positron Emission Tomography/Computed tomography (CT) or Contrast-enhanced CT Efficient Enough to Guide the Hilar Lymph Node Staging for Patients with Esophageal Squamous Cell Carcinoma? Front Oncol. 2022; 12:814238. https://doi.org/10.3389/fonc.2022.814238 [PubMed]
- 15. Kang N, Fang Y, Zhu H, Shi Z, Chen L, Lu Y, Wang H, Lu J, Liu W, Hu K. Prognostic Value of CT Imaging-Based Tumor Volume in Patients With Non-Surgical Esophageal Squamous Cell Carcinoma. Front Oncol. 2021; 10:602681. https://doi.org/10.3389/fonc.2020.602681 [PubMed]
- 16. Lee TS, Song IH, Shin JI, Park YS, Kim JY, Kim KI, Lee YJ, Kang JH. PET Imaging Biomarkers of Anti-EGFR Immunotherapy in Esophageal Squamous Cell Carcinoma Models. Cells. 2018; 7:187. https://doi.org/10.3390/cells7110187 [PubMed]
- 17. Miyoshi J, Zhu Z, Luo A, Toden S, Zhou X, Izumi D, Kanda M, Takayama T, Parker IM, Wang M, Gao F, Zaidi AH, Baba H, et al. A microRNA-based liquid biopsy signature for the early detection of esophageal squamous cell carcinoma: a retrospective, prospective and multicenter study. Mol Cancer. 2022; 21:44. https://doi.org/10.1186/s12943-022-01507-x [PubMed]
- 18. Bagheri A, Khorshid HRK, Tavallaie M, Mowla SJ, Sherafatian M, Rashidi M, Zargari M, Boroujeni ME, Hosseini SM. A panel of noncoding RNAs in non-small-cell lung cancer. J Cell Biochem. 2019; 120:8280–90. https://doi.org/10.1002/jcb.28111 [PubMed]
- 19. Banwait JK, Bastola DR. Contribution of bioinformatics prediction in microRNA-based cancer therapeutics. Adv Drug Deliv Rev. 2015; 81:94–103. https://doi.org/10.1016/j.addr.2014.10.030 [PubMed]
- 20. Herreros-Villanueva M, Duran-Sanchon S, Martín AC, Pérez-Palacios R, Vila-Navarro E, Marcuello M, Diaz-Centeno M, Cubiella J, Diez MS, Bujanda L, Lanas A, Jover R, Hernández V, et al. Plasma MicroRNA Signature Validation for Early Detection of Colorectal Cancer. Clin Transl Gastroenterol. 2019; 10:e00003. https://doi.org/10.14309/ctg.0000000000000003 [PubMed]
- 21. Chen X, Wang YW, Zhu WJ, Li Y, Liu L, Yin G, Gao P. A 4-microRNA signature predicts lymph node metastasis and prognosis in breast cancer. Hum Pathol. 2018; 76:122–32. https://doi.org/10.1016/j.humpath.2018.03.010 [PubMed]
- 22. Fu K, Li Y, Song J, Cai W, Wu W, Ye X, Xu J. Identification of a MicroRNA Signature Associated With Lymph Node Metastasis in Endometrial Endometrioid Cancer. Front Genet. 2021; 12:650102. https://doi.org/10.3389/fgene.2021.650102 [PubMed]
- 23. Wada Y, Shimada M, Murano T, Takamaru H, Morine Y, Ikemoto T, Saito Y, Balaguer F, Bujanda L, Pellise M, Kato K, Saito Y, Ikematsu H, Goel A. A Liquid Biopsy Assay for Noninvasive Identification of Lymph Node Metastases in T1 Colorectal Cancer. Gastroenterology. 2021; 161:151–62.e1. https://doi.org/10.1053/j.gastro.2021.03.062 [PubMed]
- 24. Friedman J, Hastie T, Tibshirani R. Sparse inverse covariance estimation with the graphical lasso. Biostatistics. 2008; 9:432–41. https://doi.org/10.1093/biostatistics/kxm045 [PubMed]
- 25. Kourou K, Exarchos TP, Exarchos KP, Karamouzis MV, Fotiadis DI. Machine learning applications in cancer prognosis and prediction. Comput Struct Biotechnol J. 2014; 13:8–17. https://doi.org/10.1016/j.csbj.2014.11.005 [PubMed]
- 26. Zhang PB, Yang ZX. A Novel AdaBoost Framework With Robust Threshold and Structural Optimization. IEEE Trans Cybern. 2018; 48:64–76. https://doi.org/10.1109/TCYB.2016.2623900 [PubMed]
- 27. Qian Z, Zhang L, Hu J, Chen S, Chen H, Shen H, Zheng F, Zang Y, Chen X. Machine Learning-Based Analysis of Magnetic Resonance Radiomics for the Classification of Gliosarcoma and Glioblastoma. Front Oncol. 2021; 11:699789. https://doi.org/10.3389/fonc.2021.699789 [PubMed]
- 28. Wang W, Cheng Y, Ren Y, Zhang Z, Geng H. Prediction of Chlorophyll Content in Multi-Temporal Winter Wheat Based on Multispectral and Machine Learning. Front Plant Sci. 2022; 13:896408. https://doi.org/10.3389/fpls.2022.896408 [PubMed]
- 29. Ma M, Lu S, Liu Y, Kong P, Long Z, Wan P, Zhang Y, Wang Y, Xu D. Identification and external validation of a novel miRNA signature for lymph node metastasis prediction in submucosal-invasive gastric cancer patients. Cancer Med. 2019; 8:6315–25. https://doi.org/10.1002/cam4.2530 [PubMed]
- 30. Fang X, Dong Y, Yang R, Wei L. LINC00619 restricts gastric cancer progression by preventing microRNA-224-5p-mediated inhibition of OPCML. Arch Biochem Biophys. 2020; 689:108390. https://doi.org/10.1016/j.abb.2020.108390 [PubMed]
- 31. Rana S, Valbuena GN, Curry E, Bevan CL, Keun HC. MicroRNAs as biomarkers for prostate cancer prognosis: a systematic review and a systematic reanalysis of public data. Br J Cancer. 2022; 126:502–13. https://doi.org/10.1038/s41416-021-01677-3 [PubMed]
- 32. Zhou J, Wang H, Sun Q, Liu X, Wu Z, Wang X, Fang W, Ma Z. miR-224-5p-enriched exosomes promote tumorigenesis by directly targeting androgen receptor in non-small cell lung cancer. Mol Ther Nucleic Acids. 2021; 23:1217–28. https://doi.org/10.1016/j.omtn.2021.01.028 [PubMed]
- 33. Gasiulė S, Dreize N, Kaupinis A, Ražanskas R, Čiupas L, Stankevičius V, Kapustina Ž, Laurinavičius A, Valius M, Vilkaitis G. Molecular Insights into miRNA-Driven Resistance to 5-Fluorouracil and Oxaliplatin Chemotherapy: miR-23b Modulates the Epithelial–Mesenchymal Transition of Colorectal Cancer Cells. J Clin Med. 2019; 8:2115. https://doi.org/10.3390/jcm8122115 [PubMed]
- 34. Zang CS, Huang HT, Qiu J, Sun J, Ge RF, Jiang LW. MiR-224-5p targets EGR2 to promote the development of papillary thyroid carcinoma. Eur Rev Med Pharmacol Sci. 2020; 24:4890–900. https://doi.org/10.26355/eurrev_202005_21178 [PubMed]
- 35. Krasniqi E, Sacconi A, Marinelli D, Pizzuti L, Mazzotta M, Sergi D, Capomolla E, Donzelli S, Carosi M, Bagnato A, Gamucci T, Tomao S, Natoli C, et al. MicroRNA-based signatures impacting clinical course and biology of ovarian cancer: a miRNOmics study. Biomark Res. 2021; 9:57. https://doi.org/10.1186/s40364-021-00289-6 [PubMed]
- 36. Maehama T, Nishio M, Otani J, Mak TW, Suzuki A. The role of Hippo-YAP signaling in squamous cell carcinomas. Cancer Sci. 2021; 112:51–60. https://doi.org/10.1111/cas.14725 [PubMed]
- 37. Zhou X, Li Y, Wang W, Wang S, Hou J, Zhang A, Lv B, Gao C, Yan Z, Pang D, Lu K, Ahmad NH, Wang L, et al. Regulation of Hippo/YAP signaling and Esophageal Squamous Carcinoma progression by an E3 ubiquitin ligase PARK2. Theranostics. 2020; 10:9443–57. https://doi.org/10.7150/thno.46078 [PubMed]
- 38. Kim SM, Ye S, Rah SY, Park BH, Wang H, Kim JR, Kim SH, Jang KY, Lee KB. RhBMP-2 Activates Hippo Signaling through RASSF1 in Esophageal Cancer Cells. Sci Rep. 2016; 6:26821. https://doi.org/10.1038/srep26821 [PubMed]
- 39. Zhang A, Wang W, Chen Z, Pang D, Zhou X, Lu K, Hou J, Wang S, Gao C, Lv B, Yan Z, Chen Z, Zhu J, et al. SHARPIN Inhibits Esophageal Squamous Cell Carcinoma Progression by Modulating Hippo Signaling. Neoplasia. 2020; 22:76–85. https://doi.org/10.1016/j.neo.2019.12.001 [PubMed]
- 40. Liu Z, Wu K, Gu S, Wang W, Xie S, Lu T, Li L, Dong C, Wang X, Zhou Y. A methyltransferase-like 14/miR-99a-5p/tribble 2 positive feedback circuit promotes cancer stem cell persistence and radioresistance via histone deacetylase 2-mediated epigenetic modulation in esophageal squamous cell carcinoma. Clin Transl Med. 2021; 11:e545. https://doi.org/10.1002/ctm2.545 [PubMed]
- 41. Qin H, Liu W. MicroRNA-99a-5p suppresses breast cancer progression and cell-cycle pathway through downregulating CDC25A. J Cell Physiol. 2019; 234:3526–37. https://doi.org/10.1002/jcp.26906 [PubMed]
- 42. Liu Y, Li B, Yang X, Zhang C. MiR-99a-5p inhibits bladder cancer cell proliferation by directly targeting mammalian target of rapamycin and predicts patient survival. J Cell Biochem. 2019; 120:19330–7. https://doi.org/10.1002/jcb.27318 [PubMed]
- 43. Yan J, Wei R, Li H, Dou Y, Wang J. miR-452-5p and miR-215-5p expression levels in colorectal cancer tissues and their relationship with clinicopathological features. Oncol Lett. 2020; 20:2955–61. https://doi.org/10.3892/ol.2020.11845 [PubMed]
- 44. Gupta G, Chellappan DK, de Jesus Andreoli Pinto T, Hansbro PM, Bebawy M, Dua K. Tumor suppressor role of miR-503. Panminerva Med. 2018; 60:17–24. https://doi.org/10.23736/S0031-0808.17.03386-9 [PubMed]
- 45. Li X, Wang Y, Cai Z, Zhou Q, Li L, Fu P. Exosomes from human umbilical cord mesenchymal stem cells inhibit ROS production and cell apoptosis in human articular chondrocytes via the miR-100-5p/NOX4 axis. Cell Biol Int. 2021; 45:2096–106. https://doi.org/10.1002/cbin.11657 [PubMed]
- 46. Zeng J, Wang L, Zhao J, Zheng Z, Peng J, Zhang W, Wen T, Nie J, Ding L, Yi D. MiR-100-5p regulates cardiac hypertrophy through activation of autophagy by targeting mTOR. Hum Cell. 2021; 34:1388–97. https://doi.org/10.1007/s13577-021-00566-4 [PubMed]
- 47. Zhong Z, Tian Y, Luo X, Zou J, Wu L, Tian J. Extracellular Vesicles Derived From Human Umbilical Cord Mesenchymal Stem Cells Protect Against DOX-Induced Heart Failure Through the miR-100-5p/NOX4 Pathway. Front Bioeng Biotechnol. 2021; 9:703241. https://doi.org/10.3389/fbioe.2021.703241 [PubMed]
- 48. Shen Y, Sun C, Zhao B, Guo H, Li J, Xia Y, Liu M, Piao S, Saiyin W. miR-34c-5p mediates the cellular malignant behaviors of oral squamous cell carcinoma through targeted binding of TRIM29. Ann Transl Med. 2021; 9:1537. https://doi.org/10.21037/atm-21-4679 [PubMed]
- 49. Shen Z, Sun S. CircPTCH1 Promotes Migration in Lung Cancer by Regulating MYCN Expression Through miR-34c-5p. Onco Targets Ther. 2021; 14:4779–89. https://doi.org/10.2147/OTT.S324015 [PubMed]





