Introduction
Cancer is a leading cause of death in the world and has an important burden on the quality of life for patients [1–3]. Unluckily, the morbidity and mortality of cancer are increasing rapidly in most countries including North America and Europe [4, 5], and the current medical conditions cannot fully cure it yet. By 2020, the number of new cases and deaths from cancer worldwide will respectively increase to 19.3 million and 10 million [6]. The cases of global cancer are expected to reach 28.4 million in 2040, an increase of 47% over 2020 [7, 8]. As a result, cancer has become a growing burden on the whole society.
In contrast to well-differentiated normal cells that rely on pyruvate oxidation to produce energy for physiological function, tumor cells that rapidly proliferate rely on glycolysis for energy, a metabolic reprogramming known as the Warburg effect [9–12]. Even if there is enough oxygen, glycolysis can quickly provide energy supply for tumor cells and macromolecules, which forms an acidic environment that facilitates tumor cell metastasis [13–15]. Lactate dehydrogenase A (LDHA) is a critical enzyme involved in the glycolysis that converts pyruvate to lactic acid [16]. LDHA has diversified biological roles in cancer progression, such as inducing proliferation, promoting invasion, resulting in tumor metastasis, etc. [17–19]. Additionally, it was able to reduce the pH through lactic acid enrichment, which impacted tumor immune surveillance [20]. Recent studies have shown that LDHA drives the recruitment of immunosuppressive cells and induces the transformation of tumor-associated macrophages [21, 22], highlighting its unnoticed function in the immune system. Therefore, further study of the biological functions of LDHA and exploration of its potential molecular functions in cancer genesis and progression will help to deepen the understanding of tumors at the molecular level and provide an effective theoretical basis for the future study of new tumor therapeutic approaches.
Pan-cancer research facilitates a multifaceted understanding of the molecular variability in different cancers and is of great significance in identifying biomarkers for early cancer detection and targeted therapy [23–25]. Based on the databases such as TCGA (The Cancer Genome Atlas), multiple studies have analyzed thirty-three common tumors through multi-omics methods, providing unprecedented opportunities to discover the molecular mechanisms of different cancer types [26]. On account of the rapid progress in bioinformatics technology, the identification of cancer biomolecular markers and their functions have become a hot topic in current research [27]. This article focuses on identifying whether LDHA can be a potential marker of cancer, which is important for future clinical treatment of tumors and efficacy monitoring.
In our study, we analyzed the link of LDHA expression with tumor prognosis or the immune system based on a series of databases. Furthermore, we also revealed an association of LDHA expression with chemotherapy drug sensitivity in pan-cancer. Our study highlights the impact of LDHA expression on different aspects of pan-cancer in humans, providing possible theoretical knowledge for the effective treatment of malignant tumors, and LDHA has the potential to be used as a marker for cancer therapy.
Results
The expression pattern of LDHA across human cancers
Initially, we analyzed the expression pattern of LDHA in various tissues. We observed that LDHA is expressed in brain, respiratory system, endocrine tissue, proximal digestive tract, gastrointestinal tract, liver, pancreas, gallbladder, bladder, kidney, male tissue (mainly in prostate and seminal vesicle), female tissue (mainly in uterus), muscle, soft tissue, skin, and lymphatic tissue (Figure 1A). Combining the data from TCGA database, we compared LDHA expression in cancerous tissue of thirty-three tumor types, the full name and abbreviation of tumor were shown in Table 1. LDHA is widely overexpressed in BRCA, COAD, ESCA, HNSC, KIRC, KIRP, LUAD, LUSC, PRAD, READ, STAD, and UCEC (Figure 1B). Considering the lack of corresponding normal controls for some tumors in the TCGA database, we analyzed the LDHA expression in TCGA and GTEx (Genotype-Tissue Expression) database in depth. The results suggested that LDHA expression was also significantly up-regulated in CESC, COAD, DLBC, GBM, KIRC, LUAD, LUSC, OV, PAAD, READ, STAD, TGCT, UCEC and UCS (Figure 1C). Additionally, we found a significant correlation between the expression of LDHA and the pathological stage of patients (Figure 1D), and its expression level was higher in metastatic tumors than in primary tumors, such as in BRCA, COAD, KIRC, LUAD, PAAD, and PRAD (Figure 1E). Using the HPA (https://www.proteinatlas.org/) database, we analyzed the protein expression in human tissues and found that LDHA was more powerfully expressed in tumor tissues than in adjacent normal tissues, images available from online-database (https://www.proteinatlas.org/search/LDHA) (Figure 1F). This finding is in agreement with data from the TCGA and GTEx database. LDHA protein expression was higher in COAD, BRCA, KIRC, LUAD, LUSC, PRAD, GBM, HNSC, STAD, PAAD, TGCT and CESC tumor tissues than in their adjacent normal tissues.
Table 1. Pan-cancer data acquired from TCGA database.
| Abbreviation | Full name | Tumor samples | Normal samples |
| ACC | Adrenocortical carcinoma | 79 | 0 |
| BLCA | Bladder urothelial carcinoma | 408 | 19 |
| BRCA | Breast invasive carcinoma | 1091 | 113 |
| CESC | Cervical squamous cell carcinoma and endocervical adenocarcinoma | 304 | 3 |
| CHOL | Cholangiocarcinoma | 36 | 9 |
| COAD | Colon adenocarcinoma | 456 | 41 |
| DLBC | Lymphoid neoplasm diffuse large B-cell lymphoma | ||
| ESCA | Esophageal carcinoma | 161 | 11 |
| GBM | Glioblastoma multiforme | 161 | 5 |
| HNSC | Head and neck squamous cell carcinoma | 500 | 44 |
| KICH | Kidney chromophobe | 65 | 24 |
| KIRC | Kidney renal clear cell carcinoma | 534 | 72 |
| KIRP | Kidney renal papillary cell carcinoma | 288 | 32 |
| LAML | Acute myeloid leukemia | ||
| LGG | Brain lower grade glioma | 511 | 0 |
| LIHC | Liver hepatocellular carcinoma | 371 | 50 |
| LUAD | Lung adenocarcinoma | 513 | 59 |
| LUSC | Lung squamous cell carcinoma | 501 | 49 |
| MESO | Mesothelioma | 86 | 0 |
| OV | Ovarian serous cystadenocarcinoma | 376 | 0 |
| PAAD | Pancreatic adenocarcinoma | 177 | 4 |
| PCPG | Pheochromocytoma and paraganglioma | 179 | 3 |
| PRAD | Prostate adenocarcinoma | 495 | 52 |
| READ | Rectum adenocarcinoma | 166 | 10 |
| SARC | Sarcoma | 259 | 2 |
| SKCM | Skin cutaneous melanoma | 468 | 1 |
| STAD | Stomach adenocarcinoma | 375 | 32 |
| TGCT | Testicular germ cell tumors | 150 | 0 |
| THCA | Thyroid carcinoma | 502 | 58 |
| THYM | Thymoma | 119 | 2 |
| UCEC | Uterine corpus endometrial carcinoma | 543 | 35 |
| UCS | Uterine carcinosarcoma | 56 | 0 |
| UVM | Uveal melanoma | 80 | 0 |

Figure 1. Expression pattern of LDHA in pan-cancer. (A) Summary of mRNA and protein expression. (B) The expression level of LDHA in tumor and normal tissues via TIMER 2.0. (C) LDHA expression status in different types of cancers from TCGA and GTEx data. (D) The expression of LDHA in different types of cancers (LIHC, LUAD, PAAD, TGCT, THCA) was analyzed according to pathological stage (stage I, stage II, stage III, and stage IV). (E) Differences in LDHA expression between normal, tumor, and metastatic tissues among BRCA, COAD, KIRC, LUAD, PAAD, and PRAD. (F) Based on the HPA (https://www.proteinatlas.org/) database, representative immunohistochemical staining of LDHA in normal and tumor tissues of different cancer types. The p < 0.05 was considered to be statistically significant. *p < 0.05, **p < 0.01, ***p < 0.001.
Prognostic value of LDHA expression in pan-cancer data
After that, we accessed the prognostic significance of LDHA expression in overall survival for pan-cancer in thirty-three cancer types (Figure 2A). We found that in ACC (p=0.024), CESC (p=0.025), LGG (p=0.00054), LIHC (p=0.0071), LUAD (p=3e-05), and PAAD (p=2e-04), the expression of LDHA was higher with poorer OS (Figure 2B). Besides, we also accessed the prognostic significance of LDHA expression in disease-free survival (DFS) for pan-cancer in thirty-three cancer types (Figure 2C). The results showed that higher LDHA expression was correlated with a shorter DFS time in ACC (p=0.00082), LGG (p=0.018), LUSC (p=0.041), PAAD (p=0.00064) and SARC (p=0.019) (Figure 2D). To further evaluate the association between LDHA expression and cancer prognosis, univariate Cox regression analysis was performed. Based on the results, it was concluded that LDHA expression was associated with the prognosis of a variety of tumors, including overall survival (OS) (Figure 3A), disease-specific survival (DSS) (Figure 3B), disease-free interval (DFI) (Figure 3C), and progression-free interval (PFI) (Figure 3D). Simultaneously, we also explored the correlation between differential expression of LDHA and various tumor outcomes. The analysis concluded that LDHA was a detrimental prognostic (OS, DSS, DFI, and PFI) factor in ACC, LIHC, LUAD, and PAAD (Table 2).
Table 2. The association between high expression of LDHA and prognosis of pan-cancer in TCGA database.
| Role | OS | DSS | DFI | PFI | |||||||||||||||||||||||||||||||||||||||||||||||||||||||||||||||||||||||||||||||||||||||||||||||
| Protective | KIRC, PRAD | KIRC | OV | ||||||||||||||||||||||||||||||||||||||||||||||||||||||||||||||||||||||||||||||||||||||||||||||||
| Detrimental | ACC, CESC, GBM, HNSC, KICH, LAML, LGG, LIHC, LUAD, PAAD, READ | ACC, CESC, GBM, HNSC, KICH, KIRP, LGG, LIHC, LUAD, PAAD, PRAD | ACC, LIHC, LUAD, PAAD, PCPG | ACC, CESC, KICH, KIRP, LGG, LIHC, LUAD, PAAD, PCPG, PRAD, THYM | |||||||||||||||||||||||||||||||||||||||||||||||||||||||||||||||||||||||||||||||||||||||||||||||
| Annotation: OS, overall survival; DSS, Disease special survival; DFI, Disease free interval; PFI, Progression free interval. | |||||||||||||||||||||||||||||||||||||||||||||||||||||||||||||||||||||||||||||||||||||||||||||||||||

Figure 2. Correlation between LDHA expression and overall survival and disease-free survival in patients with different cancer types. (A) Using GEPIA2 to construct an overall survival (OS) map of LDHA expression. (B) Kaplan–Meier survival curves (OS) of patients with high or low LDHA expression in multiple human cancers (ACC, CESC, KIRC, LGG, LIHC, LUAD, PAAD, READ). (C) Using GEPIA2 to construct a disease-free survival (DFS) map of LDHA expression. (D) Kaplan–Meier survival curves (DFS) of patients with high or low LDHA expression in multiple human cancers (ACC, LGG, LUSC, PAAD, READ, SARC). The expression of LDHA was distinguished by different color lines. Red lines indicated high expression, and blue lines indicated low expression.

Figure 3. Univariate Cox regression analysis of the correlation between LDHA expression and prognosis in 33 different tumors. (A) Univariate Cox regression analysis of the correlation between LDHA expression and OS in different cancer types. (B) Univariate Cox regression analysis of the correlation of LDHA expression with DSS in different cancer types. (C) Univariate Cox regression analysis of the correlation between LDHA expression and DFI in different cancer types. (D) Univariate Cox regression analysis of the correlation of LDHA expression with PFI in different cancer types. The red words and black dots indicate that the gene is a risk factor in the corresponding tumor.
The links of LDHA expression to immune cell infiltration
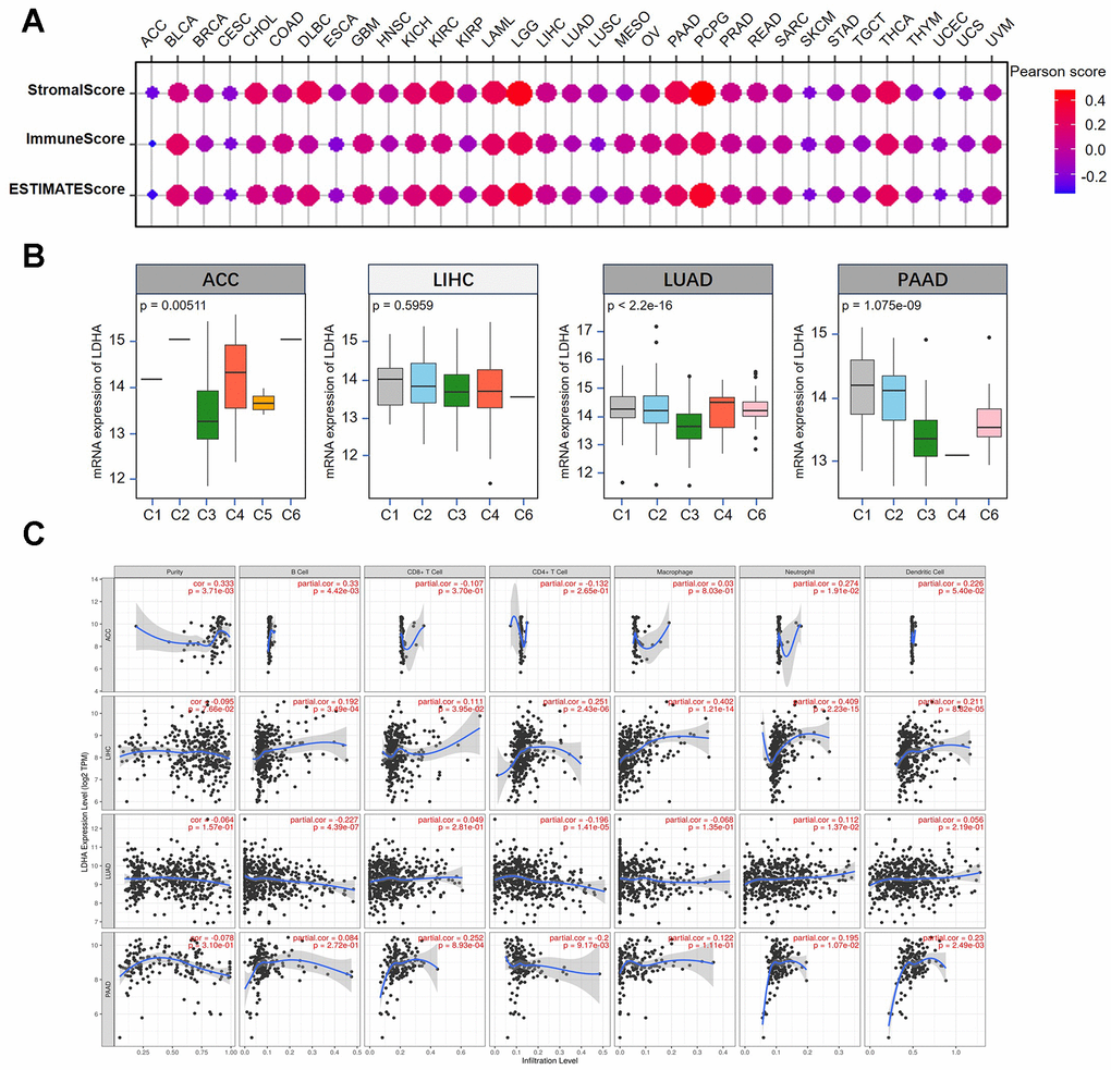
Stromal cells, fibroblasts and immune cells play important roles in regulating the TME during tumor progression [28]. To further explore the relationship between LDHA expression and TME, we utilized the ESTIMATE algorithm that was presented as a matrix and immune score. Statistical data showed that LDHA expression was significantly positively or negatively correlated with stromal score, immune score and ESTIMATE score (Figure 4A). Additionally, we observed a significant correlation of LDHA expression with the immune infiltration subtypes of ACC (p=0.00511), LUAD (p<2.2e-16), and PAAD (p=1.075e-09) (Figure 4B).

Figure 4. Correlation between LDHA expression and tumor microenvironment in different types of cancers. (A) The correlation of LDHA expression with stromal score, immune score and ESTIMATE score. (B) The relationship between LDHA expression and immune infiltration subtypes multiple human cancers (ACC, LIHC, LUAD, PAAD). (C) The correlations of LDHA expression with immune cell infiltration in ACC, LIHC, LUAD, and PAAD.
Furthermore, we investigated the correlation between immune cell infiltration and LDHA expression. As shown in Figure 4C, LDHA expression had a positive correlation with tumor purity, B cells and neutrophils in ACC. In LIHC, LDHA expression was positively linked to the presence of B cells, CD8+ T cells, CD4+ T cells, macrophages, neutrophils, and dendritic cells. When analyzing immune cell infiltration, we also found that LDHA expression was positively related to the presence of B-cells, CD4+ T cells and neutrophils in LUAD. Additionally, we also found that LDHA expression has a positive correlation with CD8+ T cells, CD4+ T cells, neutrophils, and dendritic cells in PAAD. To investigate the potential mechanism of LDHA affecting TME, we refined single-cell RNA-seq (scRNA) sequencing to explore its response in various immune cells. The scRNA datasets were obtained from public online database (http://tisch1.comp-genomics.org), including LIHC (Figure 5A), NSCLC (Figure 5B), and PAAD (Figure 5C). Our analysis showed that its expression is mainly in monocytes/macrophages, especially in LIHC (Figure 5D), NSCLC (non-small cell lung cancer) (Figure 5E), and PAAD (Figure 5F).

Figure 5. LDHA expression at the single-cell level. (A–C) UMAP plots showing cell clusters in different cell types of multiple cancers, including LIHC, NSCLC, and PAAD. (D–F) The expression levels of LDHA in different cell types in different types of human cancers, including LIHC, NSCLC, and PAAD.
We previously showed that LDHA was a detrimental prognostic (OS, DSS, DFI, and PFI) factor in ACC, LIHC, LUAD, and PAAD. Subsequently, we concentrate on the correlation between LDHA expression and immune invasion in these 4 tumors (Figure 6). Based on the results, it can be concluded that LDHA expression had a significant negative correlation with stromal score (Figure 6A), immune score (Figure 6B) and ESTIMATE score (Figure 6C) in ACC. However, we did not observe a similar association in LIHC (Figure 6D–6F) and LUAD (Figure 6G–6I). In contrast, LDHA expression has a positive association with the stromal score (Figure 6J), immune scores (Figure 6K) and ESTIMATE score (Figure 6L) in PAAD. Taken together, these findings suggest that LDHA is strongly associated with tumor immune cell infiltration.

Figure 6. Correlation analysis of LDHA expression with TME in multiple cancers. The correlation of LDHA expression with stromal score, immune score, and ESTIMATE score in ACC (A–C), LIHC (D–F), LUAD (G–I), and PAAD (J–L). Gray brown background indicates no significant correlation between the gene expression and the corresponding index (p >0.05). Light background indicates that the gene is significantly correlated with the corresponding index (p <0.05). R represents correlation value, R >0 means positive correlation, R <0 means negative correlation.
The correlation of LDHA expression with stemness score
The previous results suggested LDHA expression is relevant to prognosis and immune cell infiltration in some human cancers. To further analyze the biological roles of LDHA expression in tumor stemness, the correlation analysis was performed. We observed that LDHA expression was positively or negatively correlated with DNAss and RNAss (Figure 7A). Similarly, we further investigated the hidden relationship among LDHA expression and stemness score in ACC, LIHC, LUAD, and PAAD (Figure 7B–7E). We observed that LDHA expression was remarkably positively correlated with RNAss in ACC (Figure 7F) and LUAD (Figure 7H). These findings mean that LDHA is strongly related to tumor stemness, especially in ACC and LUAD.

Figure 7. Association of LDHA expression with stemness score in pan-cancer. (A) The correlation of LDHA expression with DNAss and RNAss. (B–E) LDHA expression correlated with DNAss in ACC, LIHC, LUAD, and PAAD. (F–I) The expression of LDHA correlated with RNAss in ACC, LIHC, LUAD, and PAAD. Gray brown background indicates no significance between the gene expression and the corresponding index (p >0.05). Light background indicates that the gene is significantly correlated with the corresponding index (p <0.05). R represents correlation value, R >0 means positive correlation, R <0 means negative correlation.
Effect of LDHA expression on cancer chemotherapy sensitivity
Improving drug sensitivity is not only a major strategy for cancer treatment, but also an essential option to prevent tumor cells from developing drug tolerance [29]. Therefore, we further analyzed that the correlation of LDHA expression with the sensitivity of 60 human cancer cell lines (NCI-60) to more than 200 chemotherapeutic drugs. The results showed that LDHA expression was significantly positively correlated with the drug sensitivity of 6-THIOGUANINE, Allopurinol, 6-MERCAPTOPURINE, BMS-777607, AMG-458, Lestaurtinib, JNJ-28312141, and ARQ-680 (Figure 8A–8H). Conversely, LDHA expression had a significant negative correlation with drug sensitivity of AZD-1208, Sabutoclax, Selinexor and Salinomycin (Figure 8I–8L). These findings indicate that LDHA expression is strongly related to the sensitivity of some chemotherapy drugs, which has significant implications for cancer therapeutic research targeting the LDHA gene in the future.

Figure 8. Relationship between LDHA expression and drug sensitivity. LDHA expression was positively correlated with drug sensitivity of 6-THIOGUANINE (A), Allopurinol (B), 6-MERCAPTOPURINE (C), BMS-777607 (D), AMG-458 (E), Lestaurtinib (F), JNJ-28312141 (G), and ARQ-680 (H), but negatively correlated with the drug sensitivity of AZD-1208 (I), Sabutoclax (J), Selinexor (K), Salinomycin (L). R represents correlation value, R >0 means positive correlation, R <0 means negative correlation. The p < 0.05 was considered to be statistically significant.
LDHA genetic alterations across cancers
Using the cBioPortal database, we attempted to study the genetic alterations of LDHA in a wide range of cancers. The results showed that LDHA amplification patterns exhibited in most cancer types, particularly in UCEC (Figure 9A). In addition, we found missense mutations, amplifications and deep deletions to be the major mutations in the LDHA gene (Figure 9B). We also presented the integrated data on mutations with important domains of LDHA in different cancer contexts, which are the higher frequency (Figure 9C). Based on the above, we further analyzed whether the alteration of LDHA affected the prognosis of different malignant tumors. Our analysis showed that in pan-cancer, LDHA mutation status was significantly correlated with OS (Figure 9D), PFS (Figure 9E), and DFS (Figure 9F), but not DSS (Figure 9G). These findings indicate that LDHA genetic alteration is related to poor prognosis in human cancers.

Figure 9. Analysis of LDHA genetic alterations in different types of cancers. (A) The frequency of LDHA mutations with mutation type across TCGA cancers by cBioPortal. (B) Oncoprint of LDHA gene alterations in cancer cohorts. (C) Mutation sites of the LDHA in TCGA samples. (D–G) The associations of pan-cancer LDHA mutation status with OS, DSS, DFS and PFS by cBioPortal. (H) The association of LDHA expression with TMB in pan-cancer. (I) The association of LDHA expression with MSI in pan-cancer.
Tumor mutational burden (TMB), neoantigens, and microsatellite instability (MSI) in the TME are closely associated with anti-tumor immunity and may predict the effectiveness of cancer immunotherapy [30]. Consequently, we discussed the association of LDHA expression with TMB and MSI in pan-cancer. The findings suggested that the expression of LDHA was strongly positively correlated with the TMB of UCS, STAD, and KICH, but negatively correlated with KIRP and CHOL (Figure 9H). Additionally, we observed that LDHA expression had a positive correlation with the MSI of STAD, UCEC, UVM, SARC, and TGCT, but negatively in CHOL (Figure 9I). Combing with the previous findings, we concluded that LDHA may play a role in monitoring anti-tumor immunotherapy by modulating TME composition and immune responses.
Effect of LDHA on epithelial-mesenchymal transition (EMT) in lung cancer
After a series of data analysis, we initially grasped the significance of different expressions of LDHA on human tumors. To further confirm the biological role of LDHA, we chose the human lung adenocarcinoma cell line NCI-H441 to conduct the experiment. We primarily transfected shRNA plasmid targeting LDHA to knock down endogenous LDHA in cells (Figure 10A, 10B). The wound healing assay showed that down-regulation of LDHA significantly decreased cell migration (Figure 10C). We also found that LDHA knockdown inhibited NCI-H441 cell proliferation (Figure 10D, 10E). To further explore the effects of LDHA expression on cell invasion and migration, transwell assay was performed (Figure 10F). Quantitative analysis showed that down-regulation of LDHA repressed cell invasion (Figure 10G) and migration (Figure 10H). After comprehensive analysis, we concluded that knockdown of LDHA inhibited the invasion and migration of NCI-H441 cells.

Figure 10. Knockdown of LDHA inhibited proliferation and migration of LUAD. (A, B) Knockdown of LDHA was verified by RT-qPCR and western blot in NCI-H441 cells. (C) Microscopic observations were recorded at 0, 12, and 24 h after scratching the surface of a confluent layer of the indicated NCI-H441 cells. (D, E) MTT assay suggested that knockdown of LDHA inhibited the proliferation of NCI-H441 cells. (F) The effects of LDHA on cell migration and invasion were examined by transwell assays in NCI-H441 cells. (G) Quantitative analysis of cell migration in NCI-H441 cells. (H) Quantitative analysis of cell invasion in NCI-H441 cells. *p < 0.05, **p < 0.01, ***p < 0.001.
Discussion
Here, we analyzed in depth the expression level of LDHA based on several databases and dissected the associations of its expression with prognosis, immune infiltration, TME and TMB. Additionally, we also evaluated the potential contribution of LDHA to drug resistance for immunotherapy of cancers. We revealed the association between LDHA expression and tumor metastasis. These findings mainly demonstrate the biological roles of LDHA in human tumors occurrence and development, inspiring a theoretical basis for further exploration of its function in cancer therapy.
As a critical enzyme of the Warburg effect, LDHA is conducive to the linkage of the various steps of glycolysis and accelerates the conversion of glucose to lactate [31]. Previous studies suggested that increased lactate secretion can affect enzymes and co-enzyme function, with negative effects on cell metabolism providing energy and materials for tumor cells [32]. In addition, LDHA promotes the proliferation of tumor cells by increasing lactic acid production [33]. Inhibition of LDHA expression induces apoptosis in a variety of tumor cells, such as breast, liver, gastric and colorectal cancers [34]. This implies that targeted disruption of LDHA and its associated signaling pathways may provide a pathway to inhibit tumor progression. According to current study, we reveled that LDHA expression were dramatically upregulated in 14 tumor tissues compared to normal tissues. This suggests that LDHA plays important roles in the occurrence and pullulate of tumors.
It has been proved that cancer cells can increase the aerobic glycolysis rate by highly expressing LDHA, so that they can still obtain sufficient energy supply for their survival even in the adverse environment of hypoxia, and create an acidic environment conducive to malignant cells, causing immunosuppression, which also promotes tumor resistance [35]. For example, a high glycolytic state is correlated with a poor prognosis in colorectal cancer patients treated with first-line chemotherapy plus bevacizumab [36]. On the contrary, targeted inhibition of METTL3/LDHA axis can improve the sensitivity of colorectal cancer cells to 5-FU in vivo and in vitro [37]. Patients with metastatic gastric glands that have high mRNA expression of LDHA and other core enzymes in their primary tumors after second-line paclitaxel-ramucirumab treatment, patients with high LDHA expression have lower overall survival and progression-free survival than patients with low expression [38]. Up-regulation of LDHA expression activates the glycolytic pathway and also enhances the resistance of breast cancer cells to aromatase agents [39]. Here, a multifaceted bioinformatics analysis was conducted to investigate the correlation of LDHA expression patterns in various cancers with the corresponding tumor prognosis and stage, and we reveled that the prospect of LDHA in cancer diagnosis is worthy of expectation. We also analyzed the potential correlation between LDHA expression and drug sensitivity in human cancer cell lines. Expression of LDHA was positively correlated with the drug sensitivity of 6-THIOGUANINE, Allopurinol, 6-MERCAPTOPURINE, BMS-777607, AMG-458, Lestaurtinib, JNJ-28312141, and ARQ-680, while negatively correlated with AZD-1208, Sabutoclax, Selinexor, Salinomycin. These findings and current results provide sufficient evidence that LDHA expression is strongly associated with sensitivity to multiple chemotherapy agents. This provides an important reference for the prognostic monitoring of cancer, and also makes a potential contribution to the future research on cancer treatment targeting LDHA.
The genetic characteristics and phenotypes of gene expression in pan-cancer tissues are closely related to the activation status of their specific signaling pathways [40]. Under some circumstances, tumors count on these properties for their invasion, infiltration and metastasis [41, 42]. In this study, we found that LDHA expression was correlated with cancer stage, metastasis, invasion, immune regulation, etc., suggesting that it may be an independent predictor of tumor. To validate the accuracy of the analysis, we improved the transwell assay and scratch test of LDHA in tumor cells, and found that high LDHA expression promoted the proliferation, migration and invasion of lung cancer cell line NCI-H441. Furthermore, we also found that LDHA was mutated in most types of tumors. Among them, UCEC and STED had the highest mutation rate, suggesting that we should pay more attention to the connection between LDHA gene mutations and their associated cancer advancement.
Briefly, we found significant variations in LDHA expression between tumor and para-cancerous by pan-cancer analysis, and revealed the relevance of its expression to clinical prognosis. LDHA expression showed tumor heterogeneity, and it has the potential to be an independent prognostic factor for many tumors. The expression of LDHA were positively correlated with immune-related expression levels in multiple type of tumors. Furthermore, we also revealed the link of LDHA expression with immune subtypes, tumor stemness and drug resistance. These findings will help to further elucidate the mechanism of action of LDHA in cancer progression and provide broad strategies for treatment options in cancer patients.
Materials and Methods
Data mining
We mined the RNAseq (HTSeq-FPKM) datasets for thirty-three types of human cancer, as well as clinical data, relevant immune subtypes data and stemness score data from the TCGA database (https://portal.gdc.cancer.gov/). The main information on thirty-three types of human tumors is presented in Table 1. In summary, we also searched for immunohistochemical images of LDHA through the Human Protein Atlas database, image available from online database (https://www.proteinatlas.org/search/LDHA). R version 4.3.0 has been used for data analysis.
Expression analysis of LDHA in pan-cancer
Using an online database (TIMER, http://timer.cistrome.org/), we compared the expression of LDHA in human pan-cancers. The expression pattern of LDHA was analyzed by using Wilcoxon rank-sum test, and visualized by R-packages “ggplot2”. GEPIA2 is a cancer data access website based primarily on the TCGA and GTEx programs [43]. Subsequently, we also elucidated the variation of LDHA in normal tissues and corresponding malignant tissues in patients with different cancer types, as well as determined the relevance of its expression with the pathological tumor stages based on the GEPIA2 database. Using TNM plotter (https://tnmplot.com/analysis/), we investigated the differences of LDHA expression in normal tissues, tumor tissues, and metastatic tissues.
Survival prognosis and Cox regression analysis in pan-cancer
Using GEPIA2, we obtained OS data, DFS data and survival curves. Then, the median expression level of LDHA was opted for the intergroup threshold. The survival curve is compared with Log-rank, and the hazard ratio (HR) is displayed. A log rank p < 0.05 was recognized as statistically significant. The “COX Univariate Regression” module was used to study the association between gene expression and clinical prognosis in human malignant tumors, including OS, DSS, DFI, and PFI. Forest plots were constructed using the R package “forestplot” and the relationship between LDHA expression and survival of tumor patients was assessed using hazard ratios (HR), HR <1 represented low risk and HR >1 represented high risk. Log-rank p <0.05 was considered statistically significant.
Tumor microenvironment correlation analysis
The “ESTIMATE algorithm” was performed to analyze the correlation between gene expression and TME in human cancers by calculating stromal score and immune score [44]. Then, we used Pearson correlation coefficient to determine the association between TME and genes expression. R-packages “cor. Test”, “ggpubr” and “limma” were performed to visualize the results analysis. R represented the correlation coefficient, with R > 0 indicating a positive correlation and R < 0 indicating a negative correlation. p < 0.05 is defined as statistically significant.
Immune infiltration subtype and stemness score in pan-cancer
From the UCSC database, the immune subtypes datasets were downloaded to perform immune infiltration subtype analysis. It includes six different immune subtypes from C1 to C6 [45]. The R-packages “limma” and “reshape2” were used for data processing and analysis. The visual result presentation was performed using R-packages “ggplots”, and “Wilcox. test” was used for significant difference. Correlations between gene expression and stemness scores were revealed by using R-packages “cor. Test”, “ggpubr” and “limma”, including DNA stemness score (DNAss) and RNA stemness score (RNAss). R represented the correlation coefficient, R >0 is a positive correlation and R <0 is a negative correlation. p < 0.05 was recognized as statistically significant.
Immune cell and single-cell sequencing analysis
Using the TIMER database (https://cistrome.shinyapps.io/timer/), we obtained the RNA-Seq expression profiling data to analyze immune cell infiltration in tumor tissues, including B cell, CD4+ T cell, CD8+ T cell, macrophages, neutrophils and dendritic cells. The relevance of gene expression with immune cell infiltration was performed in multiple cancers for analysis. The statistical significance of R and P was defined as described above. R represented the correlation coefficient, R >0 was positive correlation, R <0 was negative correlation. The p < 0.05 was considered to be statistically significant. For single-cell sequencing analysis, we used interactive single-cell transcriptome visualization to break down the association of gene expression with the TME via a combined web resource called the Single-Cell Center for Tumor Immunity (TISCH, http://tisch.comp-genomics.org/) [46]. Expression of LDHA at the single-cell level in the LIHC_GSE140228, NSCLC_GSE131907, and PAAD_GSE111672 datasets was visualized with the “dataset” module. The image available from the online website of the public database (http://tisch1.comp-genomics.org/gallery/?cancer=LIHC&cancer=PAAD&cancer=NSCLC&species=). The analysis of the target gene is performed in the “Compare” module.
Drug sensitivity analysis
From the CellMiner™ database (http://discover.nci.nih.gov/cellminer), we obtained the RNAseq expression data in 60 different humanized cancer cell lines (NCI-60) and drug sensitivity data [47]. The relevance of gene expression to drug resistance was further explored using Pearson correlation analysis. The visual analysis was performed by using R-package “ggplot2”. R represented the correlation coefficient, R >0 respected positive correlation, R <0 respected negative correlation. The p < 0.05 was viewed as statistically significant.
Genetic alteration analysis in pan-cancer
Considering the integration of genetic alterations data in pan-cancer, we explored LDHA changes in human cancer based on an online database (https://www.cbioportal.org/). The gene alteration landscape in cancer was observed through the “Cancer Type Summary” module, and then the generate site plot was generated in the “Mutation” module [48]. Patients were grouped according to whether LDHA was altered or not, and the survival curve was constructed through the “Compare/survival” module to probe into the relationship under LDHA and clinical outcomes of pan-cancer patients. The p < 0.05 was recognized as statistically significant.
Cell culture, plasmids and transfection assay
The humanized lung adenocarcinoma cell lines NCI-H441 was purchased from the Changchun Veterinary Research Institute (Changchun, China). The cells were cultured in Roswell Park Memorial Institute 1640 (RPMI-1640) medium containing 10% fetal bovine serum (Gibco; USA) with 100 μg/mL penicillin and 100 μg/mL streptomycin, and maintained in a humidified atmosphere with 5% CO2 at 37° C. The shRNA plasmids targeting LDHA transcript (target sequence: 5′-CCCAAAAACCGTGTTATTGGAAGC-3′) was obtained using lentiviral vector backbone. The cells were transfected plasmids with Attractene Transfection Reagent (301005, Qiagen, The Netherlands).
Cell viability assay
Cell viability was examined using MTT assay. Transfected NCI-H441 cells were plated into 96-well plates at a density of 2×103 cells/well. After incubation for 48 h, adding 10 μL MTT (5 mg/mL, Sigma Chemicals Co., USA) per well and incubated for 4 h. After the absorbance values (OD) at 570 nm were measured, 100 μL DMSO per well was added and incubated at 37° C for 10 min in the dark. The cell viability was analyzed according to the OD value.
Wound healing assay
The cells were plated into 6-well plates at a density of 6 × 106 cells/well, empty vector plasmid and shLDHA plasmid were transfected separately on the next day. Then, the transfected NCI-H441 cells were scraped and the suspension was rinsed with PBS. At 0, 12h and 24h after incubation, the cell migration images were acquired from an inverted microscope.
Transwell assay
For the migration experiment, 5 × 104 NCI-H441 cells were suspended in 200 μL serum-free medium and seeded in the upper chamber of the transwell. Subsequently, 500 μL RPMI-1640 medium containing 20% serum was added to the lower chamber. For the invasion assay, the Matrigel was diluted with serum-free medium 1:8 before inoculation, then coated the upper chamber and the other steps were followed for the migration assay. After culturing the cells for 48 hours, the cells were fixed and stained by first passing them through the bottom of the lower chamber, and then photographing and counting were completed.
Statistical analysis
The experiments data were analyzed using GraphPad Prism 8.0 software. The data were presented as the mean ± standard deviation (Mean ± SD) from at least three separate experiments. The student’s t-test was used to analyze paired samples, and the ANOVA analysis was performed to detect unpaired samples. The p < 0.05 was considered to be statistically significant. *p < 0.05, **p< 0.01, ***p< 0.0001.
Data availability
All data included in this study are available by contacting the corresponding authors.
Author Contributions
Conceptualization: Zhang Q, Lv C; Methodology: Mei Z, Luo Y; Software: Qian B, Zhang Q; Validation: Luo Y, Lv C; Formal analysis: Zhang Q, Lv C, Wan R, Guo K; Data curation: Luo Y, Jiang Y, Xu C; Resources: Zhang Q; Writing-original draft: Qian B, Mei Z, Zou X; Writing-review and editing: Mei Z, Lv C; Project administration: Lv C.
Acknowledgments
We sincerely thank the online databases of TCGA, GEPIA2, Kaplan-Meier Plotter, CellMiner™, cBioPortal and TNMplot for the availability of the data.
Conflicts of Interest
The authors declare no conflicts of interest.
Ethical Statement and Consent
This study was approved by the Ethics Committee of Southwest Medical University (Ethics Approval No. 2022-1117-079). Each participant had signed informed consent prior to participation.
Funding
This research was supported by grants from Doctoral Research Start-Up Fund of Southwest Medical University (Serial number: 00170049/41).
References
- 1. Chen W, Zheng R, Zhang S, Zeng H, Xia C, Zuo T, Yang Z, Zou X, He J. Cancer incidence and mortality in China, 2013. Cancer Lett. 2017; 401:63–71. https://doi.org/10.1016/j.canlet.2017.04.024 [PubMed]
- 2. Wang M, Sperrin M, Rutter MK, Renehan AG. Cancer is becoming the leading cause of death in diabetes. Lancet. 2023; 401:1849. https://doi.org/10.1016/S0140-6736(23)00445-2 [PubMed]
- 3. Maomao C, He L, Dianqin S, Siyi H, Xinxin Y, Fan Y, Shaoli Z, Changfa X, Lin L, Ji P, Wanqing C. Current cancer burden in China: epidemiology, etiology, and prevention. Cancer Biol Med. 2022; 19:1121–38. https://doi.org/10.20892/j.issn.2095-3941.2022.0231 [PubMed]
- 4. Richardson DB, Rage E, Demers PA, Do MT, DeBono N, Fenske N, Deffner V, Kreuzer M, Samet J, Wiggins C, Schubauer-Berigan MK, Kelly-Reif K, Tomasek L, et al. Mortality among uranium miners in North America and Europe: the Pooled Uranium Miners Analysis (PUMA). Int J Epidemiol. 2021; 50:633–43. https://doi.org/10.1093/ije/dyaa195 [PubMed]
- 5. Barco S, Valerio L, Ageno W, Cohen AT, Goldhaber SZ, Hunt BJ, Iorio A, Jimenez D, Klok FA, Kucher N, Mahmoudpour SH, Middeldorp S, Münzel T, et al. Age-sex specific pulmonary embolism-related mortality in the USA and Canada, 2000-18: an analysis of the WHO Mortality Database and of the CDC Multiple Cause of Death database. Lancet Respir Med. 2021; 9:33–42. https://doi.org/10.1016/S2213-2600(20)30417-3 [PubMed]
- 6. Sung H, Ferlay J, Siegel RL, Laversanne M, Soerjomataram I, Jemal A, Bray F. Global Cancer Statistics 2020: GLOBOCAN Estimates of Incidence and Mortality Worldwide for 36 Cancers in 185 Countries. CA Cancer J Clin. 2021; 71:209–49. https://doi.org/10.3322/caac.21660 [PubMed]
- 7. Arnold M, Sierra MS, Laversanne M, Soerjomataram I, Jemal A, Bray F. Global patterns and trends in colorectal cancer incidence and mortality. Gut. 2017; 66:683–91. https://doi.org/10.1136/gutjnl-2015-310912 [PubMed]
- 8. El-Seedi HR, Yosri N, El-Aarag B, Mahmoud SH, Zayed A, Du M, Saeed A, Musharraf SG, El-Garawani IM, Habib MR, Tahir HE, Hegab MM, Zou X, et al. Chemistry and the Potential Antiviral, Anticancer, and Anti-Inflammatory Activities of Cardiotonic Steroids Derived from Toads. Molecules. 2022; 27:6586. https://doi.org/10.3390/molecules27196586 [PubMed]
- 9. Schwartz L, Supuran CT, Alfarouk KO. The Warburg Effect and the Hallmarks of Cancer. Anticancer Agents Med Chem. 2017; 17:164–70. https://doi.org/10.2174/1871520616666161031143301 [PubMed]
- 10. Lebelo MT, Joubert AM, Visagie MH. Warburg effect and its role in tumourigenesis. Arch Pharm Res. 2019; 42:833–47. https://doi.org/10.1007/s12272-019-01185-2 [PubMed]
- 11. Vaupel P, Multhoff G. Revisiting the Warburg effect: historical dogma versus current understanding. J Physiol. 2021; 599:1745–57. https://doi.org/10.1113/JP278810 [PubMed]
- 12. Martins Pinto M, Paumard P, Bouchez C, Ransac S, Duvezin-Caubet S, Mazat JP, Rigoulet M, Devin A. The Warburg effect and mitochondrial oxidative phosphorylation: Friends or foes? Biochim Biophys Acta Bioenerg. 2023; 1864:148931. https://doi.org/10.1016/j.bbabio.2022.148931 [PubMed]
- 13. Roma-Rodrigues C, Mendes R, Baptista PV, Fernandes AR. Targeting Tumor Microenvironment for Cancer Therapy. Int J Mol Sci. 2019; 20:840. https://doi.org/10.3390/ijms20040840 [PubMed]
- 14. Abdel-Wahab AF, Mahmoud W, Al-Harizy RM. Targeting glucose metabolism to suppress cancer progression: prospective of anti-glycolytic cancer therapy. Pharmacol Res. 2019; 150:104511. https://doi.org/10.1016/j.phrs.2019.104511 [PubMed]
- 15. Zhong X, He X, Wang Y, Hu Z, Huang H, Zhao S, Wei P, Li D. Warburg effect in colorectal cancer: the emerging roles in tumor microenvironment and therapeutic implications. J Hematol Oncol. 2022; 15:160. https://doi.org/10.1186/s13045-022-01358-5 [PubMed]
- 16. Sharma D, Singh M, Rani R. Role of LDH in tumor glycolysis: Regulation of LDHA by small molecules for cancer therapeutics. Semin Cancer Biol. 2022; 87:184–95. https://doi.org/10.1016/j.semcancer.2022.11.007 [PubMed]
- 17. Nian F, Qian Y, Xu F, Yang M, Wang H, Zhang Z. LDHA promotes osteoblast differentiation through histone lactylation. Biochem Biophys Res Commun. 2022; 615:31–5. https://doi.org/10.1016/j.bbrc.2022.05.028 [PubMed]
- 18. Jin L, Chun J, Pan C, Alesi GN, Li D, Magliocca KR, Kang Y, Chen ZG, Shin DM, Khuri FR, Fan J, Kang S. Phosphorylation-mediated activation of LDHA promotes cancer cell invasion and tumour metastasis. Oncogene. 2017; 36:3797–806. https://doi.org/10.1038/onc.2017.6 [PubMed]
- 19. Jiang Y, Li F, Gao B, Ma M, Chen M, Wu Y, Zhang W, Sun Y, Liu S, Shen H. KDM6B-mediated histone demethylation of LDHA promotes lung metastasis of osteosarcoma. Theranostics. 2021; 11:3868–81. https://doi.org/10.7150/thno.53347 [PubMed]
- 20. Brand A, Singer K, Koehl GE, Kolitzus M, Schoenhammer G, Thiel A, Matos C, Bruss C, Klobuch S, Peter K, Kastenberger M, Bogdan C, Schleicher U, et al. LDHA-Associated Lactic Acid Production Blunts Tumor Immunosurveillance by T and NK Cells. Cell Metab. 2016; 24:657–71. https://doi.org/10.1016/j.cmet.2016.08.011 [PubMed]
- 21. Wang S, Ma L, Wang Z, He H, Chen H, Duan Z, Li Y, Si Q, Chuang TH, Chen C, Luo Y. Lactate Dehydrogenase-A (LDH-A) Preserves Cancer Stemness and Recruitment of Tumor-Associated Macrophages to Promote Breast Cancer Progression. Front Oncol. 2021; 11:654452. https://doi.org/10.3389/fonc.2021.654452 [PubMed]
- 22. Chen Y, Wu G, Li M, Hesse M, Ma Y, Chen W, Huang H, Liu Y, Xu W, Tang Y, Zheng H, Li C, Lin Z, et al. LDHA-mediated metabolic reprogramming promoted cardiomyocyte proliferation by alleviating ROS and inducing M2 macrophage polarization. Redox Biol. 2022; 56:102446. https://doi.org/10.1016/j.redox.2022.102446 [PubMed]
- 23. Ma X, Liu Y, Liu Y, Alexandrov LB, Edmonson MN, Gawad C, Zhou X, Li Y, Rusch MC, Easton J, Huether R, Gonzalez-Pena V, Wilkinson MR, et al. Pan-cancer genome and transcriptome analyses of 1,699 paediatric leukaemias and solid tumours. Nature. 2018; 555:371–6. https://doi.org/10.1038/nature25795 [PubMed]
- 24. Berger AC, Korkut A, Kanchi RS, Hegde AM, Lenoir W, Liu W, Liu Y, Fan H, Shen H, Ravikumar V, Rao A, Schultz A, Li X, et al, and Cancer Genome Atlas Research Network. A Comprehensive Pan-Cancer Molecular Study of Gynecologic and Breast Cancers. Cancer Cell. 2018; 33:690–705.e9. https://doi.org/10.1016/j.ccell.2018.03.014 [PubMed]
- 25. Cheng S, Li Z, Gao R, Xing B, Gao Y, Yang Y, Qin S, Zhang L, Ouyang H, Du P, Jiang L, Zhang B, Yang Y, et al. A pan-cancer single-cell transcriptional atlas of tumor infiltrating myeloid cells. Cell. 2021; 184:792–809.e23. https://doi.org/10.1016/j.cell.2021.01.010 [PubMed]
- 26. Vandereyken K, Sifrim A, Thienpont B, Voet T. Methods and applications for single-cell and spatial multi-omics. Nat Rev Genet. 2023; 24:494–515. https://doi.org/10.1038/s41576-023-00580-2 [PubMed]
- 27. Jia D, Li S, Li D, Xue H, Yang D, Liu Y. Mining TCGA database for genes of prognostic value in glioblastoma microenvironment. Aging (Albany NY). 2018; 10:592–605. https://doi.org/10.18632/aging.101415 [PubMed]
- 28. Mao X, Xu J, Wang W, Liang C, Hua J, Liu J, Zhang B, Meng Q, Yu X, Shi S. Crosstalk between cancer-associated fibroblasts and immune cells in the tumor microenvironment: new findings and future perspectives. Mol Cancer. 2021; 20:131. https://doi.org/10.1186/s12943-021-01428-1 [PubMed]
- 29. Samal BR, Loers JU, Vermeirssen V, De Preter K. Opportunities and challenges in interpretable deep learning for drug sensitivity prediction of cancer cells. Front Bioinform. 2022; 2:1036963. https://doi.org/10.3389/fbinf.2022.1036963 [PubMed]
- 30. Jiang M, Jia K, Wang L, Li W, Chen B, Liu Y, Wang H, Zhao S, He Y, Zhou C. Alterations of DNA damage response pathway: Biomarker and therapeutic strategy for cancer immunotherapy. Acta Pharm Sin B. 2021; 11:2983–94. https://doi.org/10.1016/j.apsb.2021.01.003 [PubMed]
- 31. Sheppard S, Santosa EK, Lau CM, Violante S, Giovanelli P, Kim H, Cross JR, Li MO, Sun JC. Lactate dehydrogenase A-dependent aerobic glycolysis promotes natural killer cell anti-viral and anti-tumor function. Cell Rep. 2021; 35:109210. https://doi.org/10.1016/j.celrep.2021.109210 [PubMed]
- 32. Gill KS, Fernandes P, O’Donovan TR, McKenna SL, Doddakula KK, Power DG, Soden DM, Forde PF. Glycolysis inhibition as a cancer treatment and its role in an anti-tumour immune response. Biochim Biophys Acta. 2016; 1866:87–105. https://doi.org/10.1016/j.bbcan.2016.06.005 [PubMed]
- 33. Li M, Jin R, Wang W, Zhang T, Sang J, Li N, Han Q, Zhao W, Li C, Liu Z. STAT3 regulates glycolysis via targeting hexokinase 2 in hepatocellular carcinoma cells. Oncotarget. 2017; 8:24777–84. https://doi.org/10.18632/oncotarget.15801 [PubMed]
- 34. Davis SM, Collier LA, Foran EA, Leonardo CC, Ajmo CT
Jr , Pennypacker KR. Neuroprotective activity of leukemia inhibitory factor is relayed through myeloid zinc finger-1 in a rat model of stroke. Metab Brain Dis. 2019; 34:631–40. https://doi.org/10.1007/s11011-018-0376-2 [PubMed] - 35. Feng J, Li J, Wu L, Yu Q, Ji J, Wu J, Dai W, Guo C. Emerging roles and the regulation of aerobic glycolysis in hepatocellular carcinoma. J Exp Clin Cancer Res. 2020; 39:126. https://doi.org/10.1186/s13046-020-01629-4 [PubMed]
- 36. Vaupel P, Schmidberger H, Mayer A. The Warburg effect: essential part of metabolic reprogramming and central contributor to cancer progression. Int J Radiat Biol. 2019; 95:912–9. https://doi.org/10.1080/09553002.2019.1589653 [PubMed]
- 37. Zhang K, Zhang T, Yang Y, Tu W, Huang H, Wang Y, Chen Y, Pan K, Chen Z. N6-methyladenosine-mediated LDHA induction potentiates chemoresistance of colorectal cancer cells through metabolic reprogramming. Theranostics. 2022; 12:4802–17. https://doi.org/10.7150/thno.73746 [PubMed]
- 38. Ruzzo A, Graziano F, Bagaloni I, Di Bartolomeo M, Prisciandaro M, Aprile G, Ongaro E, Vincenzi B, Perrone G, Santini D, Fornaro L, Vivaldi C, Tomasello G, et al. Glycolytic competence in gastric adenocarcinomas negatively impacts survival outcomes of patients treated with salvage paclitaxel-ramucirumab. Gastric Cancer. 2020; 23:1064–74. https://doi.org/10.1007/s10120-020-01078-0 [PubMed]
- 39. Chen X, Luo R, Zhang Y, Ye S, Zeng X, Liu J, Huang D, Liu Y, Liu Q, Luo ML, Song E. Long noncoding RNA DIO3OS induces glycolytic-dominant metabolic reprogramming to promote aromatase inhibitor resistance in breast cancer. Nat Commun. 2022; 13:7160. https://doi.org/10.1038/s41467-022-34702-x [PubMed]
- 40. MacConaill LE, Van Hummelen P, Meyerson M, Hahn WC. Clinical implementation of comprehensive strategies to characterize cancer genomes: opportunities and challenges. Cancer Discov. 2011; 1:297–311. https://doi.org/10.1158/2159-8290.CD-11-0110 [PubMed]
- 41. Zoeller EL, Pedro B, Konen J, Dwivedi B, Rupji M, Sundararaman N, Wang L, Horton JR, Zhong C, Barwick BG, Cheng X, Martinez ED, Torres MP, et al. Genetic heterogeneity within collective invasion packs drives leader and follower cell phenotypes. J Cell Sci. 2019; 132:jcs231514. https://doi.org/10.1242/jcs.231514 [PubMed]
- 42. Haffner MC, Zwart W, Roudier MP, True LD, Nelson WG, Epstein JI, De Marzo AM, Nelson PS, Yegnasubramanian S. Genomic and phenotypic heterogeneity in prostate cancer. Nat Rev Urol. 2021; 18:79–92. https://doi.org/10.1038/s41585-020-00400-w [PubMed]
- 43. Tang Z, Kang B, Li C, Chen T, Zhang Z. GEPIA2: an enhanced web server for large-scale expression profiling and interactive analysis. Nucleic Acids Res. 2019; 47:W556–60. https://doi.org/10.1093/nar/gkz430 [PubMed]
- 44. Li T, Fu J, Zeng Z, Cohen D, Li J, Chen Q, Li B, Liu XS. TIMER2.0 for analysis of tumor-infiltrating immune cells. Nucleic Acids Res. 2020; 48:W509–14. https://doi.org/10.1093/nar/gkaa407 [PubMed]
- 45. Zhao Z, Ding Y, Tran LJ, Chai G, Lin L. Innovative breakthroughs facilitated by single-cell multi-omics: manipulating natural killer cell functionality correlates with a novel subcategory of melanoma cells. Front Immunol. 2023; 14:1196892. https://doi.org/10.3389/fimmu.2023.1196892 [PubMed]
- 46. Sun D, Wang J, Han Y, Dong X, Ge J, Zheng R, Shi X, Wang B, Li Z, Ren P, Sun L, Yan Y, Zhang P, et al. TISCH: a comprehensive web resource enabling interactive single-cell transcriptome visualization of tumor microenvironment. Nucleic Acids Res. 2021; 49:D1420–30. https://doi.org/10.1093/nar/gkaa1020 [PubMed]
- 47. Sankaran H, Negi S, McShane LM, Zhao Y, Krushkal J. Pharmacogenomics of in vitro response of the NCI-60 cancer cell line panel to Indian natural products. BMC Cancer. 2022; 22:512. https://doi.org/10.1186/s12885-022-09580-7 [PubMed]
- 48. Wu P, Heins ZJ, Muller JT, Katsnelson L, de Bruijn I, Abeshouse AA, Schultz N, Fenyö D, Gao J. Integration and Analysis of CPTAC Proteomics Data in the Context of Cancer Genomics in the cBioPortal. Mol Cell Proteomics. 2019; 18:1893–8. https://doi.org/10.1074/mcp.TIR119.001673 [PubMed]



