This article has been corrected: The authors found an error in Figure 5G, which depicts transwell migration assays assessing the effects of miR-15a-3p inhibition on HUVEC cells. The central panel, illustrating migration of HUVECs treated with exosomes derived from DFU individuals (Dia-Exos), was replaced with the appropriate image from the original set of experiments. This inadvertent error does not in any way compromise the validity or integrity of the study’s findings. The authors take full responsibility for this oversight and sincerely apologize for any inconvenience caused.
The corrected Figure 5 is presented below.

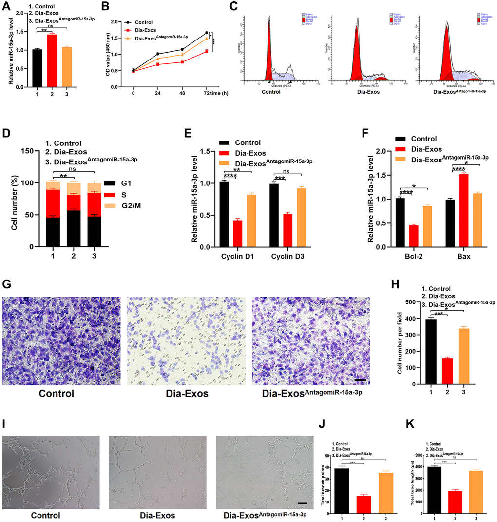
Figure 5. Inhibition of miR-15a-3p partially reversed the impaired functionality of HUVECs treated with Dia-Exos. (A) MiR-15a-3p levels in the three groups were measured using qRT-PCR. (B) CCK-8 assay results of the three groups. (C, D) Flow cytometry was used to quantify the cell cycle distribution in treated cells. (E) The qRT-PCR results of the proliferation-related genes Cyclin D1 and Cyclin D3. (F) The apoptosis-related genes Bcl-2 and Bax were assessed using qRT-PCR. (G, H) A Transwell migration assay was used to assess the effects of miR-15a-3p inhibition on HUVEC migration; scale bar: 100 μm. (I–K) A tube formation assay was used to assess the effects of miR-15a-3p inhibition on HUVEC angiogenesis; scale bar: 200 μm. Data are the means ± SDs of three independent experiments. *p < 0.05, **p < 0.01, ***p < 0.001.


