Introduction
Glioma is a frequent tumor that is the leading reason of cancer associated deaths and prone to chemo-resistance as one of the primary causes of treatment outcomes [1, 2]. Pyroptosis, an inflammatory cell death pathway, not only enhances the sensitivity of chemotherapy to tumors, but also efficiently induces anti-tumor immune activity in the body [3, 4]. Notably, pyroptosis may be a powerful weapon tool in the treatment of many chemo-resistant tumors, especially glioma. Due to the absence of efficient drugs for clinical treatment of gliomas, novel druggable targets are strongly needed. Therefore, pyroptosis is considered to be a “key player” in glioma, and is an effective tumor-killing process that can be targeted. Nevertheless, the regulatory mechanism and clinical significance of pyroptosis in tumors such as glioma are still confusing and need further investigation.
Previous researches have emphasized the effect of protein-coding genes in pyroptosis and confirmed a number of genes that affect pyroptosis sensitivity, including Gasdermins and Casp genes [2, 5]. Nevertheless, there are few reports on whether and how non-coding RNA regulate pyroptosis [6, 7]. Long non-coding RNAs (lncRNAs) are non-coding RNAs of more than 200 nucleotides [8]. Abundant studies have revealed that lncRNAs regulate the bio-behavior of glioma [9–11]. Several studies have demonstrated that lncRNAs modulate pyroptosis through a competitive endogenous RNA mechanism, acting as sponges on particular micro RNAs and attenuating inhibition of targeted mRNAs [7, 12, 13]. Additional findings have revealed that lncRNAs could also influence pyroptosis by directly binding to proteins or suppressing the translational process, suggesting the diverse effects of lncRNAs in the regulation of pyroptosis.
Thus, the validation of pyroptosis associated lncRNAs (PRLs) is essential to unravel the underlying mechanism of gliomagenesis and identify new therapeutic targets. In this study, PRLs were identified and a prognostic model according to PRLs matrix was constructed, which possessed high-level diagnostic precision and was associated with immune microenvironment and the mutation landscape.
Results
Identification of prognostically significant PRLs in glioma patient samples
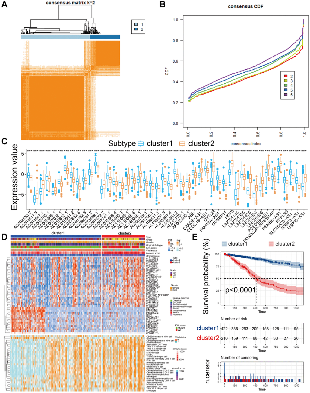
Graphical abstract showed the overview of this study. We evaluated 14391 lncRNAs by performing the RNA-seq of the glioma patient samples from the Cancer Genome Atlas (TCGA). We also took 11 pyroptosis related genes from the previous literatures. Then we identified 46 PRLs by carrying out Pearson correlation between the lncRNAs and the PRLs applying |R|>0.7 and P < 0.05 as the selective standards (Figure 1A, Supplementary Table 1). These were AC002553.2, AC004817.3, AC004847.1, AC005785.1, AC006369.1, AC007038.1, AC015813.1, AC015961.2, AC027682.4, AC040162.3, AC069281.2, AC073869.1, AC087672.2, AC087741.1, AC092809.4, AC109460.3, AC116049.1, AC135048.4, AC145098.1, AL008729.1, AL031705.1, AL109811.1, AL138831.3, AL355987.4, AL450384.2, AL512770.1, AP002490.1, ARHGAP27P1-BPTFP1-KPNA2P3 (ABK), CARD8-AS1, CCDC18-AS1, CYTOR, FAM13A-AS1, GUSBP11, HCP5, LINC01146, LINC01355, LINC01426, LINC01504, LINC01506, PCED1B-AS1, PDXDC2P-NPIPB14P, PSMB8-AS1, RFPL3S, SLC25A25-AS1, SSBP3-AS1, USP30-AS1. Moreover, we examined the correlation between the expression patterns of these regulators and molecular features. All PRLs were clearly distinguished in tumor grading (Figure 1B). Of the 46 PRLs, 44 revealed significant differences in groups of molecular subtypes, while AC005785.1, and PDXDC2P-NPIPB14P did not (Figure 1C). Of the 46 PRLs, 38 showed significant differences between tumor and normal tissues, while AC006369.1, AC007038.1, AC116049.1, AL008729.1, AL031705.1, AL138831.3, LINC01506 and SSBP3-AS1 did not (Figure 1D). These findings also correspond to the poor prognosis of cluster2 as shown in Figure 2E. Taken together, these results suggested that cross-talk among the PRLs plays an important role in the development of glioma.

Figure 1. Construction and validation of the 46 pyroptosis-related lncRNA (PRLs) signature in Glioma patients. (A) Correlations between PRLs and pyroptosis regulator for glioma (Pearson test). (B) The expression of 46 PRLs among grades in glioma. (C) The expression of 46 PRLs between molecular subtypes. (D) The expression of 46 PRLs between normal tissues and glioma tissues. *p < 0.05, **p < 0.01, ***p < 0.001.
Identification of PRLs pattern in glioma
To conduct further studies on the expression features of PRLs in glioma, we classified glioma patients using a consensus clustering algorithm the expression profiles of 46 PRLs. We chose k = 2 for stable clustering of PRLs according to their cumulative distribution functions. Subsequently, we applied two modulation patterns by using the unsupervised clustering method, containing 484 cases in PRLs cluster 1 and 214 cases in PRLs cluster 2 (Figure 2A, 2B). Cluster 1 has a higher survival advantage than cluster 2 (Figure 2E). We further proceeded heatmap and quantitative analysis of the expression values of the 46 PRLs. Among the 46 PRLs, 14 PRLs in cluster 2 were significantly higher than in cluster 1, and the remaining 32 PRLs which were the reverse (Figure 2C, 2D, Supplementary Table 2). Then, we calculated the distribution of grades, IDH and 1p19q in the two clustering groups respectively, and found that G4, IDHwt, and non-codel accounted for a high proportion of cluster 2 (Figure 3A–3C). The strong relationship between our PRLs subgroups and clinical features further demonstrates the precision and robustness of our identification of PRLs patterns in glioma.

Figure 2. Subgroups of glioma related by PRLs. (A) The consensus score matrix of all samples in TCGA cohorts at k = 2. (B) Consensus clustering cumulative distribution function (CDF) for k = 2–6 in TCGA cohort. (C) The expression of 46 PRLs between two cluster groups. (D) The heatmap for 46 PRLs and 22 kinds of immune cells. (E) KM curves for the two cluster groups (Log-rank test, p = 0.0001).

Figure 3. The proportion of patients with grades, IDH1 mutation type, and 1p19q codel status in the high or low-risk groups in the TCGA cohort. (A) The proportion of patients with grades mutation type in the high or low-risk groups. (B) The proportion of patients with IDH1 mutation type in the high or low-risk groups. (C) The proportion of patients with 1p19q codel status in the high or low-risk groups. (D) The expression value of 8 lncRNA in glioma tissues and normal brain tissues.
The immune landscape of PRLs groups
The interplay between PRLs groups and the immune system relies on a complicated cellular cross-talk involving PRLs and immune cells [14]. Therefore, we assessed the immune status of gliomas by ssGSEA base on the infiltration of immune cells in the tumor organization, and classified glioma samples into two subgroups by consensual clustering. The results showed that we differentiated immune cell infiltration between the two cluster groups and there was significant enrichment of immune cell infiltration observed in cluster2 group, the risk score gradually increased with tumor grades (Figure 2D, Supplementary Figures 1B and 3B). Immune checkpoints (ICPs) are crucial for cancer immunotherapy, and a number of ICPs agonists and antagonists being evaluated in clinical oncology [15–17], we further performed their expression profile in distinct subtypes. Except for TNFRSF25, TNFSF18, TNFSF9, and VSIR, all the ICPs were overexpressed in the TCGA cohort high immunity group (Supplementary Figure 1A). Thus, patients in cluster2 may have a stronger immune response to tumorigenesis and tumor progression and therefore may benefit more from immune checkpoint inhibitors therapy than patients in cluster1. Then, we quantitatively analyzed the ESTIMATEscores of the two clusters and found that the Immunescore and Stromalscore of cluster 2 were significantly higher than that of cluster 1, and the tumor purity was just the contrary (Supplementary Figure 1C). The above results confirm the high immune status of cluster2 and the low immune status of cluster1.
The mutation landscape of PRLs groups
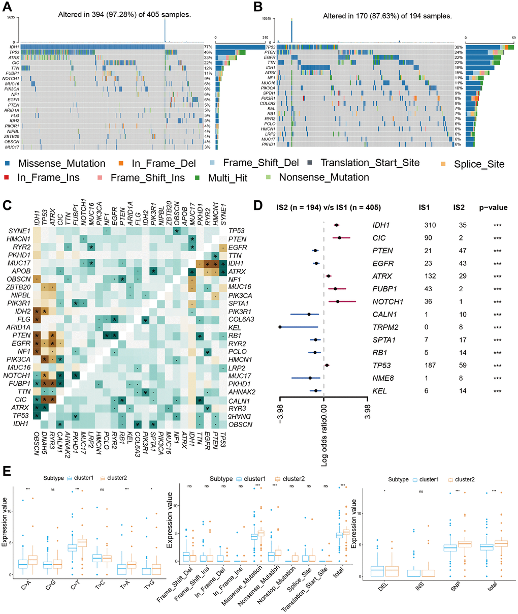
Related papers indicate that immunity state may also contact with mutation [18]. Greater tumor mutational burden (TMB) and somatic mutation rates are linked to stronger cancer immunity [19]. We performed variation rate analysis in both groups in order to investigate whether immune infiltration status was associated with mutation rate. Among the two subtypes, cluster1 had the higher mutation rate (97.28%) than that in cluster2 (87.63%) (Figure 4A, 4B). The IDH1 mutation was higher in cluster1 (77%) than cluster2 (18%), IDH1 mutation dramatically indicated the outcome of glioma patients, so the distinction in IDH1 mutation between two cluster subtypes may be one of the reasons that contribute to the survival of patients [20]. This finding is in agreement with the results of the survival analysis of the two clusters in Figure 2E. In addition, we explored the landscape of co-occurrence using the top first 25 mutation genes with the comet algorithm. Twelve pairs of cases (IDH1-IDH2, IDH1-FLG, IDH1-PTEN, IDH1-EGFR, IDH1-NF1, PIK3CA-TP53, FUBP1-TP53, FUBP1-ATRX, CIC-TP53, CIC-ATRX, IDH1-EGFR, IDH1-PTEN) compared with prevalent mutually exclusive mutations showed mutually exclusive mutations, indicating that they may have superfluous impact in the common pathway and a selected advantage of retaining the mutation copy between them (Figure 4C). After checking transcriptional changes in the two subgroups mentioned above, the presence of genomic level distinction between the two subgroups was further investigated. Somatic mutations, comprising single nucleotide polymorphisms (SNP), single nucleotide variants, insertions, and deletions, were computed and shown applying the “maftools” algorithm [21]. The SNPs and Total in cluster2 group were also exceeded by those in cluster1 group, while the major portion of genomic variants were missense mutations (60%) in the two subgroups. As for SNVs, all samples were examined, and C>T was the prevalent type in both groups. For most of the types of SNV (C>A, C>T, T>A, T>G), the mutation number was clearly higher in the cluster2 group than in cluster1 group (Figure 4E). Moreover, the samples in the cluster1 subgroup have a remarkably higher level of variant allele fractions (VAFs) than those in the cluster2 subgroup (Supplementary Figure 2B), which had been thought to be linked to cancer progression and worse results, supporting the discovery of relatively superior tumor purity and inferior heterogeneity in the cluster1 samples. This finding echoes the answer we got in Figure 4C. The proportion between transversion and transition in all SNVs were roughly 3:1 and maintained stabilized in both subgroups (Supplementary Figure 2A). More interesting is that several genes had distinct mutation rates between the two subgroups. In terms of outcomes, the top 10 genes were shown in Figure 4D. Furthermore, IDH1 is another classic example demonstrating the distinct mutation sites between two subgroups (Supplementary Figure 2C) and the plausible chain reaction of the variance in prognostic effect. Eventually, we evaluated driver gene for the two subtypes, and the findings indicated that the dominant driver genes of cluster1 subgroup were IDH1, IDH2, and KRT15, meanwhile, the driver gene of cluster2 subgroup was IDH1 (Supplementary Figure 2D). With removing germline CNV, remarkable gains and losses were observed for each cohort with a threshold FDR < 0.05. Through comparison, we detected more regional alterations in the cluster1 subgroup (Figure 5A, 5B, Supplementary Table 3). By computing the frequency of each CNV in all patients, we discovered that 7q gain and 10p loss were the most common CNVs in cluster1 subgroup; whereas 1p loss, 7q gain and 19p loss were also among the most common changes occurred in cluster2 subgroup (Figure 5C, 5D, Supplementary Table 4). We found significant differences between two subgroups in most mutation features, further demonstrating the accuracy of grouping by PRLs in predicting mutational features.

Figure 4. The mutation landscape of two cluster groups. (A, B) Waterfall diagram displays the mutation landscape of the top 20 most commonly mutation genes. (C) The heatmap analyzes the mutual co-occurrence and exclusion mutations of the top 25 commonly mutation genes. (D) The forest plot shows the top 10 most distinctively mutation genes between the two groups. (E) Boxplots displaying the comparisons of mutation frequencies of each mutation type classified by effects, SNV, DEL, INS, and SNP.

Figure 5. Comprehensive analyses of copy number variation between two cluster groups. (A, B) Detection and comparison of the percentage of significant scores between the two groups. (C, D) Detection and comparison of the percentage of significant gains and losses between the two groups.
The relationship between riskscore and clinical traits
We ordered the samples on the basis of their riskscore (rank low to high riskscore) and examined whether any demographic/molecular/clinical characteristics were associated with PRLPM in two public cohorts (Supplementary Figures 4A and 3A, Supplementary Table 6). We further quantitatively analyzed the relevance between risk scores and molecular/clinical traits. In the TCGA cohort, the results revealed that the PRLPM riskscore gradually increased with increasing grade, with lower PRLPM riskscore in patients with IDH1mut than that in IDH1wt patients and significantly higher PRLPM riskscore in 1p19q non-codel patients than that in 1p19q codel patients (Supplementary Figure 4B–4D). In the CGGA, the findings revealed that the PRLPM riskscore gradually increased with increasing grade, with lower PRLPM riskscore in patients with IDH1mut than that in IDH1wt patients and significantly higher PRLPM riskscore in recurrent and secondary patients than that in primary patients (Supplementary Figure 3B–3D). The proportion of tumor grading within the two subgroups showed that G4 and G3 were only found in the high-risk group. The proportion of IDH1mut in both subgroups revealed that IDH1mut was in predominant in the low-risk group. The rate of 1p19q codel was considerably higher in the low-risk than in the high-risk group (Supplementary Figure 4E–4G). These results demonstrate that PRLPM riskscores can respond to the demographic/molecular/clinical feature of glioma.
The relationship between riskscore and tumor stemness indices
Stems differed between PRLPM groups; specifically, the dedifferentiated phenotype was significant in the high-risk group, while the differentiated phenotype was significant in the low risk group (Supplementary Figure 5A, 5B). Then, we calculated the TMB and found that the TMB in the high-risk group was obviously higher than that in the low-risk group. Moreover, mRNAsi, EREG-mDNAsi, mDNAsi, EREG-mRNAsi, ENHsi, TMB, and DMPsi were actively and significantly related to the PRLPM riskscore, and the relevance were significant at 0.45, 0.49, 0.5, 0.018, 0.5, 0.45, 0.39, respectively (Supplementary Figures 5C–5H, 6C, Supplementary Table 7). Considering that the PRLs characterized an immune activation phenotype of glioma, we applied the algorithms to evaluate the effectiveness of the PRLs signatures in forecasting ICB responsiveness in glioma and used SubMap to compare the prediction results [22, 23]. Consequently, our PRLs had comparable performance in predicting the glioma response to anti-PD1 and anti-CTLA4 treatments (Supplementary Figure 6D), indicating that stratification based on PRLs has the possible to recognize ICB reactors. In conclusion, there were distinct differences in the extent of tumor differentiation, and TMB, between the PRLPM groups.
Comparison of differentially expressed genes and sensitivity to chemotherapeutic agents in high and low-risk groups
We examined the differential analysis for the both groups. Enrichment analysis was performed to forecast the potential functions of differentially expressed genes (DEGs) between high and low-risk groups, and as expected, the DEGs were concentrated in carcinogenic and immune pathways, for example neutrophil degranulation, neutrophil activation involved in immune response, wnt signaling pathway, p53 signaling pathway, Apoptosis, HALLMARK_APOPTOSIS, PI3K_AKT_MTOR_SIGNALING, HALLMARK_COMPLEMENT (Supplementary Figure 7A–7D).
Different PRLPM subgroups should guide clinical therapy. Therefore, we made a comparison of the sensitivity of 30 anticancer drugs between the both groups to identify potential glioma treatment approaches. A total of 22 chemotherapy drugs had remarkably distinct IC50 estimates between two groups (Supplementary Figure 6A). Patients in the low-risk group may be sensitive to these drugs. In this context, these agents have the potential to be used in the future for the treatment of low-risk PRLPM. Moreover, we find that the TMB in high-risk group was obviously higher than low-risk group (Supplementary Figure 6B). This result indicated high risk had better therapeutic effect than low risk in immunotherapy.
The efficacy of the PRLPM riskcore across tumor types
Considering the strong correlation between PRLPM and immunity described above, we further examined the validity of the PRLPM scoring system in different tumor types. The percentage of 22 immune cells was characterized as immune infiltration. We computed the relevance between the 22 immune cells percentage and the PRLPM riskcores and revealed the distinct trends in the relevance for pan-cancer, except PCPG and READ. The percentage of T cells CD8, T cells CD4 memory active, T cells CD4 memory resting, Macrophages M1, B cells naive were relevant to the PRLPM riskcores of most cancer types. Interestingly, these cells belonged to the antitumor type, to some extent, suggesting that the PRLs promote tumor immunity (Figure 7A). Furthermore, we identified a correlation between PRLPM riskscores and stem cell indices for all tumors except for ACC, KICH, SKCM, and UCS (Figure 7B). We found the significant relationship between the ESTIMATEscore and the PRLPM riskcores in addition to PCPG, and READ (Figure 7C). Such cancers with high mDNAsi were expected to be hypersensitive to immune checkpoint treatment. We thoroughly assessed the correlation of the PRLPM scoring system and the pan-cancer, and deeply explored the outstanding features of the PRLPM riskscore in pan-cancer, and laid the basis for the wide utilization of PRLPM riskscore in tumor.

Figure 7. Performance of PIPM riskscore across tumor types. (A) Association between the PIPM riskscore and immune cells for each cancer type. (B) Association between the PIPM riskscore and stemness indices for each cancer type. (C) Correlations between the PIPM riskscore and ESTIMATEscore for each cancer type.
Discussion
In our study, we first identified 10 PRLs that notably associated with OS based on the univariate cox regression of the expression of PRLs in the glioma samples from TCGA. Pyroptosis may be the panacea for the therapy of many cancers in the future [4]. The induction of pyroptosis could notably inhibit cancer proliferation and patient aggravation, even in chemoresistant cases, since apoptosis rather than pyroptosis is the most frequent mechanism of chemotherapeutic drugs insensitivity. Nevertheless, the regulatory mechanism of pyroptosis remains largely unclear, especially in the area of non-coding RNAs, particularly lncRNAs. Jirong Wang et al. revealed that the AL450384.2 not only is the immune-related lncRNA and can be used as a prognostic marker for bladder cancer [24]. Brian J Reon et al. found CYTOR to be a potential biomarker and therapeutic target in glioblastoma and other tumor types, combining its prognostic potential and ability to promote invasion [25]. This group recently reported that FAM13A-AS1 also was an autophagy-related lncRNA and accurately predicted the prognosis of BCLA patients [26]. HCP5 facilitates cell proliferation and restrains apoptosis via miR-27a-3p/IGF-1 axis in human granulosa-like tumor cell line KGN [27]. PSMB8-AS1 is involved in pancreatic cancer progression through modulating miR-382-3p/STAT1/PD-L1 axis [28]. USP30-AS1 is involved in mitochondrial quality control in glioblastoma cells [29]. All these lncRNAs were significantly associated with tumor proliferation, and FAM13A-AS1 was not the only PRLs but also autophagy-related lncRNAs, further indicating the important role of our screened lncRNAs in the development of glioma. Hence, systematic selection for potential PRLs is imperative to accelerate the development of this field.
The molecular mechanism of pyroptosis has triggered a strong inflammatory response and was considered as an ICD form in some cases and several studies established clinical prognostic models that use transcriptomic expression levels of pyroptosis regulators to predict survival outcomes of cancer patients. Nevertheless, we were the first to identify novel PRLs and construct a clinical prognostic model in glioma. We built prognostic models according to the expression profile of the 10 PRLs. The AUCs of the PRLPM ranged from 0.75 to 0.87 and consistent with the 1- to 10-year follow-up, which is hopeful for clinical translation.
Crosstalk between pyroptosis and immune microenvironment remodeling has been shown in previous studies [30]. It is noteworthy that we also uncovered a relevance between two cluster groups and the immune microenvironment and mutation landscape, which may instruct distinct therapeutic approaches in the both groups. For instance, more NK cells and CD8+ infiltrated the cluster2 group, but CTLA4 expression was also increased in this cluster group and may inhibit the antitumor capabilities of these cytotoxic cells. The PRLPM gained by the subgraph algorithm was better in predicting immune checkpoint treatment. Hence, immune checkpoint inhibitors that target CTLA4, such as tremelimumab and ipilimumab, may be the best therapeutic approach for these patients. We observed that there are several chemotherapy agents with better sensitivity to high and low-risk groups, respectively, so that appropriate chemotherapy agents can be chosen based on distinct risk groups. The PRLPM riskscore system, which reflects individual pyroptosis modification patterns, reliably stratifies the stemness regulatory patterns with survival differences, as well as susceptibility to immunotherapy and radio-chemotherapy.
The performance of this scoring strategy applied to other cancer types also showed survival advantage of PRLPM riskscore and the correlation between PRLPM riskscores and stemness and immunity. In a sense, the PRLPM riskscore also reflects the stemness and immunity of cancers. The relevance between immune cells, stemness and PRLPM riskscore may suggest that both phenotypes are influenced by the PRLs in most tumors, leading to an uncontrolled immune disease and dedifferentiation defined by loss of structure of origin [31].
The current study has several strengths. First, we are the first team to construct an PRLs prognosis model in glioma. This model provided high diagnostic accuracy and can be applied for clinical translation. Second, the PRLPM may also guide clinicians to identify appropriate drugs for the therapy of glioma by comparing the sensitivity of patients in high and low-risk populations to 30 common anti-cancer drugs. Nevertheless, the current algorithm is mainly based on bioinformatics analysis and further preclinical studies are needed to validate.
Certainly, the current research has its limitations. Many previous bioinformatic literatures also examined lncRNA-based features in an individual TCGA and obtained considerable attention [32–34]. We selected PRLs according to the coefficient of coexpression relevance. Nevertheless, a more straightforward selection strategy is to compare the pool of altered lncRNAs in glioma samples with and without pyroptosis induction. Unfortunately, there are no clinically approved targeted agents that specifically cause pyroptosis, which hampers the viability of this selection strategy.
Conclusions
In summary, the current research was the first to recognize the PRLs pool and build an PRLPM that displayed high diagnostic precision in forecasting OS in glioma patients. It is anticipated that future studies will explore how lncRNA regulates pyroptosis and the potential regulatory mechanisms that influence the efficacy of focal death inducer therapy. We hope that the usefulness of PRLPM can also be confirmed by other clinical studies in the future.
Methods
Data extraction
The RNA_seq and clinical data of 698 glioma samples were obtained from TCGA, clinical data of 1018 glioma samples were downloaded from CGGA. Mutation rate and CNV frequency were gathered from cBioPortal. Clinical data of glioma patients, including age, sex, grades, OS and survival status was also collected for subsequent analyses.
Recognizing pyroptosis regulators
Access to relevant literature, we collected 11 genes (CASP1, CASP3, CASP4, CASP5, CASP8, GSDMB, GSDMC, GSDMD, GSDME, GZMA, GZMB), which are closely related to pyroptosis and serves as pyroptosis genes [35–37].
Consensus clustering
Consensual clustering utilizes the k-means technique to determine specific pyroptosis patterns associated with the expression of pyroptosis regulators. Both stability and number were decided by the consensus clustering algorithm applying the “ConsensusClusterPlus” package [38].
Immune infiltration
The relative infiltration of 28 immune cell types in TME was described using ssGSEA. Signature gene panels were obtained for each immune cell type from a recent paper [39].
Analyses of mutation subtypes
Somatic mutation and CNV profiles were downloaded from the TCGA data portal. Analysis of somatic mutation data sorted by mutation annotation format was performed using the R package “maftools” [40, 41].
PRLs prognostic model predicts effective response to chemoradiotherapy, the analyses of relationship between clinical characteristics, tumor stemness indices, tumor mutation burden, and prognostic model riskscore
The prognostic model was developed by lasso regression for PRLs, and we analyzed the survival, ROC, risk factor, stemness, the response to chemoradiotherapy. The Kruskal-Wallis test was used to evaluate the difference between TMB, tumor stemness index and the prognostic model generated by lasso algorithm, and Pearson correlation was used to evaluate the correlation between tumor stemness index, TMB and prognostic model riskscore. Furthermore, the dedication to OS were computed by Kaplan-Meier algorithm. We also continued to analyze the association of prognostic model riskscores with clinical characteristics separately.
Real-time quantitative PCR
The RNA of 6 human glioma tissues and corresponding peritumoral tissues (Normal tissue) were reverse-transcribed by RT reagent Kit gDNA Eraser (TaKaRa), and SYBR-Green (TaKaRa) detection was performed. The PCR primers were shown in Supplementary Table 8.
Statistical analysis
All data were performed with R version 4.0.5 and its corresponding packages. ESTIMATEscore was computed by using the ‘estimate’ package [45]. The lasso cox regression was carried out using the ‘glmnet’ package [46]. The data were analyzed using proper statistical criterion. Multiple-test adjustment was applied utilizing the FDR method.
Availability of data and materials
We organized the original data and uploaded it to Github. This is the URL we uploaded: https://github.com/shuaima1991/pyroptosis-related-lncRNA.git.
Author Contributions
SM, HTZ, FW, and SSH conceived and designed the study and drafted the manuscript, ZL, SZT, MLY, and ZHL provided analytical technical support. All authors have read and approved the final manuscript.
Acknowledgments
The authors would like to thank Shuai Ma for his excellent technical support and Professor Shaoshan Hu for his critical review of the manuscript.
Conflicts of Interest
The authors declare no conflicts of interest related to this study.
Ethical Statement and Consent
Human specimens were approved by the Ethics Committee of the Second Hospital of Harbin Medical University with the reference number KY2021-172. All methods were performed in accordance with the relevant guidelines and regulations. The human specimens were used with the written consent of the patients.
Funding
This work was supported by the Talent Introduction Project of Zhejiang Provincial People's Hospital under Grant No. C-2021-QDJJ03-01, and National Natural Science Foundation of China under Grant No. 61575058.
Editorial Note
This corresponding author has a verified history of publications using a personal email address for correspondence.
References
- 1. Han B, Meng X, Wu P, Li Z, Li S, Zhang Y, Zha C, Ye Q, Jiang C, Cai J, Jiang T. ATRX/EZH2 complex epigenetically regulates FADD/PARP1 axis, contributing to TMZ resistance in glioma. Theranostics. 2020; 10:3351–65. https://doi.org/10.7150/thno.41219 [PubMed]
- 2. Ma S, Ba Y, Ji H, Wang F, Du J, Hu S. Recognition of Tumor-Associated Antigens and Immune Subtypes in Glioma for mRNA Vaccine Development. Front Immunol. 2021; 12:738435. https://doi.org/10.3389/fimmu.2021.738435 [PubMed]
- 3. Fan JX, Deng RH, Wang H, Liu XH, Wang XN, Qin R, Jin X, Lei TR, Zheng D, Zhou PH, Sun Y, Zhang XZ. Epigenetics-Based Tumor Cells Pyroptosis for Enhancing the Immunological Effect of Chemotherapeutic Nanocarriers. Nano Lett. 2019; 19:8049–58. https://doi.org/10.1021/acs.nanolett.9b03245 [PubMed]
- 4. Loveless R, Bloomquist R, Teng Y. Pyroptosis at the forefront of anticancer immunity. J Exp Clin Cancer Res. 2021; 40:264. https://doi.org/10.1186/s13046-021-02065-8 [PubMed]
- 5. Shao W, Yang Z, Fu Y, Zheng L, Liu F, Chai L, Jia J. The Pyroptosis-Related Signature Predicts Prognosis and Indicates Immune Microenvironment Infiltration in Gastric Cancer. Front Cell Dev Biol. 2021; 9:676485. https://doi.org/10.3389/fcell.2021.676485 [PubMed]
- 6. Wan P, Su W, Zhang Y, Li Z, Deng C, Li J, Jiang N, Huang S, Long E, Zhuo Y. LncRNA H19 initiates microglial pyroptosis and neuronal death in retinal ischemia/reperfusion injury. Cell Death Differ. 2020; 27:176–91. https://doi.org/10.1038/s41418-019-0351-4 [PubMed]
- 7. Zhang Y, Liu X, Bai X, Lin Y, Li Z, Fu J, Li M, Zhao T, Yang H, Xu R, Li J, Ju J, Cai B, et al. Melatonin prevents endothelial cell pyroptosis via regulation of long noncoding RNA MEG3/miR-223/NLRP3 axis. J Pineal Res. 2018; 64:e12449. https://doi.org/10.1111/jpi.12449 [PubMed]
- 8. Kopp F, Mendell JT. Functional Classification and Experimental Dissection of Long Noncoding RNAs. Cell. 2018; 172:393–407. https://doi.org/10.1016/j.cell.2018.01.011 [PubMed]
- 9. Peng Z, Liu C, Wu M. New insights into long noncoding RNAs and their roles in glioma. Mol Cancer. 2018; 17:61. https://doi.org/10.1186/s12943-018-0812-2 [PubMed]
- 10. Li Z, Zhang J, Zheng H, Li C, Xiong J, Wang W, Bao H, Jin H, Liang P. Modulating lncRNA SNHG15/CDK6/miR-627 circuit by palbociclib, overcomes temozolomide resistance and reduces M2-polarization of glioma associated microglia in glioblastoma multiforme. J Exp Clin Cancer Res. 2019; 38:380. https://doi.org/10.1186/s13046-019-1371-0 [PubMed]
- 11. Voce DJ, Bernal GM, Wu L, Crawley CD, Zhang W, Mansour NM, Cahill KE, Szymura SJ, Uppal A, Raleigh DR, Spretz R, Nunez L, Larsen G, et al. Temozolomide Treatment Induces lncRNA MALAT1 in an NF-κB and p53 Codependent Manner in Glioblastoma. Cancer Res. 2019; 79:2536–48. https://doi.org/10.1158/0008-5472.CAN-18-2170 [PubMed]
- 12. Zhang Q, Huang XM, Liao JX, Dong YK, Zhu JL, He CC, Huang J, Tang YW, Wu D, Tian JY. LncRNA HOTAIR Promotes Neuronal Damage Through Facilitating NLRP3 Mediated-Pyroptosis Activation in Parkinson's Disease via Regulation of miR-326/ELAVL1 Axis. Cell Mol Neurobiol. 2021; 41:1773–86. https://doi.org/10.1007/s10571-020-00946-8 [PubMed]
- 13. Mao Q, Liang XL, Zhang CL, Pang YH, Lu YX. LncRNA KLF3-AS1 in human mesenchymal stem cell-derived exosomes ameliorates pyroptosis of cardiomyocytes and myocardial infarction through miR-138-5p/Sirt1 axis. Stem Cell Res Ther. 2019; 10:393. https://doi.org/10.1186/s13287-019-1522-4 [PubMed]
- 14. Legrand AJ, Konstantinou M, Goode EF, Meier P. The Diversification of Cell Death and Immunity: Memento Mori. Mol Cell. 2019; 76:232–42. https://doi.org/10.1016/j.molcel.2019.09.006 [PubMed]
- 15. Galluzzi L, Vitale I, Warren S, Adjemian S, Agostinis P, Martinez AB, Chan TA, Coukos G, Demaria S, Deutsch E, Draganov D, Edelson RL, Formenti SC, et al. Consensus guidelines for the definition, detection and interpretation of immunogenic cell death. J Immunother Cancer. 2020; 8:e000337. https://doi.org/10.1136/jitc-2019-000337 [PubMed]
- 16. Hodges TR, Ott M, Xiu J, Gatalica Z, Swensen J, Zhou S, Huse JT, de Groot J, Li S, Overwijk WW, Spetzler D, Heimberger AB. Mutational burden, immune checkpoint expression, and mismatch repair in glioma: implications for immune checkpoint immunotherapy. Neuro Oncol. 2017; 19:1047–57. https://doi.org/10.1093/neuonc/nox026 [PubMed]
- 17. Thorsson V, Gibbs DL, Brown SD, Wolf D, Bortone DS, Ou Yang TH, Porta-Pardo E, Gao GF, Plaisier CL, Eddy JA, Ziv E, Culhane AC, Paull EO, et al, and Cancer Genome Atlas Research Network. The Immune Landscape of Cancer. Immunity. 2018; 48:812–30.e14. https://doi.org/10.1016/j.immuni.2018.03.023 [PubMed]
- 18. Huang X, Zhang G, Tang T, Liang T. Identification of tumor antigens and immune subtypes of pancreatic adenocarcinoma for mRNA vaccine development. Mol Cancer. 2021; 20:44. https://doi.org/10.1186/s12943-021-01310-0 [PubMed]
- 19. Rooney MS, Shukla SA, Wu CJ, Getz G, Hacohen N. Molecular and genetic properties of tumors associated with local immune cytolytic activity. Cell. 2015; 160:48–61. https://doi.org/10.1016/j.cell.2014.12.033 [PubMed]
- 20. Yan H, Parsons DW, Jin G, McLendon R, Rasheed BA, Yuan W, Kos I, Batinic-Haberle I, Jones S, Riggins GJ, Friedman H, Friedman A, Reardon D, et al. IDH1 and IDH2 mutations in gliomas. N Engl J Med. 2009; 360:765–73. https://doi.org/10.1056/NEJMoa0808710 [PubMed]
- 21. Ma S, Wang F, Wang N, Jin J, Ba Y, Ji H, Du J, Hu S. Multiomics Data Analysis and Identification of Immune-Related Prognostic Signatures With Potential Implications in Prognosis and Immune Checkpoint Blockade Therapy of Glioblastoma. Front Neurol. 2022; 13:886913. https://doi.org/10.3389/fneur.2022.886913 [PubMed]
- 22. Jiang P, Gu S, Pan D, Fu J, Sahu A, Hu X, Li Z, Traugh N, Bu X, Li B, Liu J, Freeman GJ, Brown MA, et al. Signatures of T cell dysfunction and exclusion predict cancer immunotherapy response. Nat Med. 2018; 24:1550–8. https://doi.org/10.1038/s41591-018-0136-1 [PubMed]
- 23. Hoshida Y, Brunet JP, Tamayo P, Golub TR, Mesirov JP. Subclass mapping: identifying common subtypes in independent disease data sets. PLoS One. 2007; 2:e1195. https://doi.org/10.1371/journal.pone.0001195 [PubMed]
- 24. Wang J, Shen C, Dong D, Zhong X, Wang Y, Yang X. Identification and verification of an immune-related lncRNA signature for predicting the prognosis of patients with bladder cancer. Int Immunopharmacol. 2021; 90:107146. https://doi.org/10.1016/j.intimp.2020.107146 [PubMed]
- 25. Reon BJ, Takao Real Karia B, Kiran M, Dutta A. LINC00152 Promotes Invasion through a 3'-Hairpin Structure and Associates with Prognosis in Glioblastoma. Mol Cancer Res. 2018; 16:1470–82. https://doi.org/10.1158/1541-7786.MCR-18-0322 [PubMed]
- 26. Sun Z, Jing C, Xiao C, Li T. An autophagy-related long non-coding RNA prognostic signature accurately predicts survival outcomes in bladder urothelial carcinoma patients. Aging (Albany NY). 2020; 12:15624–37. https://doi.org/10.18632/aging.103718 [PubMed]
- 27. Chen Y, Zhang X, An Y, Liu B, Lu M. LncRNA HCP5 promotes cell proliferation and inhibits apoptosis via miR-27a-3p/IGF-1 axis in human granulosa-like tumor cell line KGN. Mol Cell Endocrinol. 2020; 503:110697. https://doi.org/10.1016/j.mce.2019.110697 [PubMed]
- 28. Zhang H, Zhu C, He Z, Chen S, Li L, Sun C. LncRNA PSMB8-AS1 contributes to pancreatic cancer progression via modulating miR-382-3p/STAT1/PD-L1 axis. J Exp Clin Cancer Res. 2020; 39:179. https://doi.org/10.1186/s13046-020-01687-8 [PubMed]
- 29. Wang N, Li J, Xin Q, Xu N. USP30-AS1 contributes to mitochondrial quality control in glioblastoma cells. Biochem Biophys Res Commun. 2021; 581:31–7. https://doi.org/10.1016/j.bbrc.2021.10.006 [PubMed]
- 30. Wang Q, Wang Y, Ding J, Wang C, Zhou X, Gao W, Huang H, Shao F, Liu Z. A bioorthogonal system reveals antitumour immune function of pyroptosis. Nature. 2020; 579:421–6. https://doi.org/10.1038/s41586-020-2079-1 [PubMed]
- 31. Du J, Ji H, Ma S, Jin J, Mi S, Hou K, Dong J, Wang F, Zhang C, Li Y, Hu S. m6A regulator-mediated methylation modification patterns and characteristics of immunity and stemness in low-grade glioma. Brief Bioinform. 2021; 22:bbab013. https://doi.org/10.1093/bib/bbab013 [PubMed]
- 32. He A, He S, Peng D, Zhan Y, Li Y, Chen Z, Gong Y, Li X, Zhou L. Prognostic value of long non-coding RNA signatures in bladder cancer. Aging (Albany NY). 2019; 11:6237–51. https://doi.org/10.18632/aging.102185 [PubMed]
- 33. Wei C, Liang Q, Li X, Li H, Liu Y, Huang X, Chen X, Guo Y, Li J. Bioinformatics profiling utilized a nine immune-related long noncoding RNA signature as a prognostic target for pancreatic cancer. J Cell Biochem. 2019; 120:14916–27. https://doi.org/10.1002/jcb.28754 [PubMed]
- 34. Zhang G, Fan E, Zhong Q, Feng G, Shuai Y, Wu M, Chen Q, Gou X. Identification and potential mechanisms of a 4-lncRNA signature that predicts prognosis in patients with laryngeal cancer. Hum Genomics. 2019; 13:36. https://doi.org/10.1186/s40246-019-0230-6 [PubMed]
- 35. Shi J, Zhao Y, Wang K, Shi X, Wang Y, Huang H, Zhuang Y, Cai T, Wang F, Shao F. Cleavage of GSDMD by inflammatory caspases determines pyroptotic cell death. Nature. 2015; 526:660–5. https://doi.org/10.1038/nature15514 [PubMed]
- 36. Zhang Z, Zhang Y, Xia S, Kong Q, Li S, Liu X, Junqueira C, Meza-Sosa KF, Mok TMY, Ansara J, Sengupta S, Yao Y, Wu H, Lieberman J. Gasdermin E suppresses tumour growth by activating anti-tumour immunity. Nature. 2020; 579:415–20. https://doi.org/10.1038/s41586-020-2071-9 [PubMed]
- 37. Zhou Z, He H, Wang K, Shi X, Wang Y, Su Y, Wang Y, Li D, Liu W, Zhang Y, Shen L, Han W, Shen L, et al. Granzyme A from cytotoxic lymphocytes cleaves GSDMB to trigger pyroptosis in target cells. Science. 2020; 368:eaaz7548. https://doi.org/10.1126/science.aaz7548 [PubMed]
- 38. Wilkerson MD, Hayes DN. ConsensusClusterPlus: a class discovery tool with confidence assessments and item tracking. Bioinformatics. 2010; 26:1572–3. https://doi.org/10.1093/bioinformatics/btq170 [PubMed]
- 39. Jia Q, Wu W, Wang Y, Alexander PB, Sun C, Gong Z, Cheng JN, Sun H, Guan Y, Xia X, Yang L, Yi X, Wan YY, et al. Local mutational diversity drives intratumoral immune heterogeneity in non-small cell lung cancer. Nat Commun. 2018; 9:5361. https://doi.org/10.1038/s41467-018-07767-w [PubMed]
- 40. Koboldt DC, Zhang Q, Larson DE, Shen D, McLellan MD, Lin L, Miller CA, Mardis ER, Ding L, Wilson RK. VarScan 2: somatic mutation and copy number alteration discovery in cancer by exome sequencing. Genome Res. 2012; 22:568–76. https://doi.org/10.1101/gr.129684.111 [PubMed]
- 41. Mayakonda A, Lin DC, Assenov Y, Plass C, Koeffler HP. Maftools: efficient and comprehensive analysis of somatic variants in cancer. Genome Res. 2018; 28:1747–56. https://doi.org/10.1101/gr.239244.118 [PubMed]
- 42. Geeleher P, Cox NJ, Huang RS. Clinical drug response can be predicted using baseline gene expression levels and in vitro drug sensitivity in cell lines. Genome Biol. 2014; 15:R47. https://doi.org/10.1186/gb-2014-15-3-r47 [PubMed]
- 43. Geeleher P, Cox N, Huang RS. pRRophetic: an R package for prediction of clinical chemotherapeutic response from tumor gene expression levels. PLoS One. 2014; 9:e107468. https://doi.org/10.1371/journal.pone.0107468 [PubMed]
- 44. Ma S, Wang F, Wang N, Jin J, Yan X, Wang L, Zheng X, Hu S, Du J. Extended Application of Genomic Selection to Screen Multi-Omics Data for the Development of Novel Pyroptosis-Immune Signatures and Predicting Immunotherapy of Glioma. Front Pharmacol. 2022; 13:893160. [PubMed]
- 45. Yoshihara K, Shahmoradgoli M, Martínez E, Vegesna R, Kim H, Torres-Garcia W, Treviño V, Shen H, Laird PW, Levine DA, Carter SL, Getz G, Stemke-Hale K, et al. Inferring tumour purity and stromal and immune cell admixture from expression data. Nat Commun. 2013; 4:2612. https://doi.org/10.1038/ncomms3612 [PubMed]
- 46. McEligot AJ, Poynor V, Sharma R, Panangadan A. Logistic LASSO Regression for Dietary Intakes and Breast Cancer. Nutrients. 2020; 12:2652. https://doi.org/10.3390/nu12092652 [PubMed]



