Introduction
Bladder cancer is one of the most common malignant tumors found in the urological system [1, 2]. 70–80% of patients are found to have non-muscle invasive bladder cancer (NMIBC) when they are diagnosed. The treatment of NMIBC usually requires transurethral resection of bladder tumor (TURBT) and postoperative adjuvant intravesical chemotherapy. For patients with a high risk of recurrence, Bacillus Calmette-Guerin (BCG) Vaccine intravesical infusion is also recommended. Postoperative bladder infusion with BCG can reduce the recurrence rate of NMIBC [3], but the side effects of BCG such as bladder irritation, allergy, sepsis, and even shock have limited its use in clinical practice. Ludwig et al. [4] found soluble tumor necrosis factor-related apoptosis-inducing ligand (TRAIL) in the urine of NMIBC patients who received intravesical infusion of BCG, and the expression of TRAIL also significantly increased in patients who had a good response to BCG. Therefore, TRAIL may be an important effector in the BCG treatment for NMIBC patients.
TRAIL, as a member of tumor necrosis factor (TNF) superfamily, was amplified from the atrial myocyte cDNA library by Wiley [5] in 1995. TRAIL is widely expressed in various cells of the immune system, and has been reported to inhibit tumorigenesis through natural killer (NK) cells, T cells, etc [6]. Several studies have shown that TRAIL selectively and rapidly induce tumor cell apoptosis, without causing significant cytotoxicity in normal cells [7, 8], which makes it a potential anti-tumor agent. Gazitt [9] also reported that TRAIL selectively killed multiple myeloma cells, but had no significant effect on hematopoietic stem cells. Although TRAIL has several advantages, it has limited clinical applications due to intrinsic resistance to TRAIL-induced apoptosis in cancer cells. Griffith et al. [10] found five human melanoma cell lines (WM 9, WM 35, WM 98-1, WM 793, and WM 1205 Ln) were sensitive to TRAIL, while the other three cell lines (WM 164, WM 1791-C, and WM 3211) were resistant to TRAIL. Another study also found that five colorectal cell lines (SW480, HCT116, KM12C, Caco-2, and DLD-1) were resistant to TRAIL [11]. Szliszka et al. [12] found that bladder cancer cell line SW780 was sensitive to TRAIL, while 647-V and T24 were resistant to TRAIL. Although many malignant tumors are resistant to TRAIL, some studies have shown that when TRAIL was used in combination with Chinese herbal monomers, small molecule inhibitors, or chemotherapeutic agents, TRAIL resistance can be reversed. Therefore, the combination of TRAIL with an effective sensitizer may be a feasible strategy for the treatment of TRAIL-resistance bladder cancer.
Medicinal herbs have several obvious advantages in combination treatment, including enhancing the therapeutic effects and attenuating side effects [13, 14]. Due to the advantages given by herbs, we preferred to use herbs as the sensitizers for TRAIL treatment. Rhein (RH, C15H8O6, MW 284.22) (Figure 1) is a monomer extracted from traditional Chinese herbs, such as Polygonum cuspidatum, Polygonum multiflorum or Rheum rhabarbarum. Previous studies showed that RH exhibited anti-tumor effects by inducing apoptosis in multiple tumor cells [15–20]. In our study, we found that a combination treatment of RH with TRAIL significantly inhibited the proliferation and induced apoptosis in bladder cancer cell lines that were intrinsically resistant to TRAIL. Furthermore, RH promoted cell apoptosis of TRAIL-resistant bladder cancer cells via the up-regulation of DR5 expression. These findings indicate that RH plus TRAIL is a potential treatment strategy for human bladder cancer.

Figure 1. The molecular structure of RH. Rhein, also called 1,8-dihydroxy-3-carboxy anthraquinone, is abbreviated as RH.
Materials and Methods
Reagents
RH (purity ≥98%) was obtained from Sigma-Aldrich (St. Louis, MO, USA). Recombinant human TRAIL was obtained from Peprotech (Rocky Hill, NJ, USA). Cell Counting Kit-8 (CCK-8) assay was purchased from Dojindo Molecular Technologies, Inc. (Dojindo Laboratories, Inc., Kumamoto, Japan). Antibodies against DR5, DR4, caspase-8, and caspase-3 were purchased from Cell Signaling Technology (Danvers, MA, USA). Glyceraldehyde 3-phosphate dehydrogenase (GAPDH) was purchased from Abcam (Cambridge, MA, USA). Phycoerythrin (PE)-conjugated antibodies against DR4, DR5, and the human IgG isotype control were from R&D Systems (Minneapolis, MN, USA). The Annexin V-FITC/PI apoptosis kit was purchased from Multi Sciences (Lianke) Biotechnology (Hang Zhou, Zhejiang, China). Fetal bovine serum (FBS), RPMI-1640, DMEM, and Lipofectamine 2000 were purchased from Thermo Fisher Scientific, Inc. (Waltham, MA, USA).
Cell lines and culture
The human 5637 bladder cell line was obtained from the Type Culture Collection of the Chinese Academy of Sciences (Shanghai, China). Human bladder cancer cell line T24, BIU 87, and human bladder epithelial immortalized cell line SV-HUC-1 were purchased from American type culture collection, (Manassas, VA, USA). All cells were cultured at 37°C in a humidified atmosphere containing 5% CO2 in RPMI-1640 supplemented with 10% FBS, 2 mM L-glutamine, and 1% penicillin/streptomycin.
Cell viability assay
The CCK8 assay was used to measure cell viability of cells treated with RH, TRAIL, or their combination. 1 × 104 cells/well were seeded in 96-well plates in 100 μL medium per well, and cultured for 24 h. After drug treatments, the cells were incubated with 10% CCK8 solution in 100 μL medium for another 2 h at 37°C. The absorbance was measured at 450 nm using a SpectraMax M5 (Molecular Devices, San Jose, CA, USA).
RNA extraction and quantitative real time-PCR (qRT-PCR)
Total RNA was extracted from at least 5 × 106 cells using TRIzol reagent (Invitrogen, Karlsruhe, Germany). Then, total RNA was quantified using a NanoDrop ND2000 (Thermo Fisher Scientific, Wilmington, DE). After quantification, cDNA was synthesized by reverse transcription (RT) using random primers and the ReverTra Ace qPCR RT Master Mix with gDNA Remover (Toyobo, Osaka, Japan). The real-time PCR was conducted using the GoTaq qPCR Master Mix (Promega, Madison, WI, USA) on an Mx3005P real-time PCR System (Stratagene, La Jolla, CA, USA). The sequence of primers used for real-time PCR is listed in Supplementary Table 1.
Flow cytometry
The rate of apoptosis was measured by Annexin V/PI assay and analyzed by flow cytometer (FACSCalibur, BD Biosciences). For measurement of receptor expression, 1 × 106 cells were re-suspended in PBS, then incubated with PE-conjugated antibodies for 30 minutes at room temperature. PE-conjugated human IgGs were used for control. Finally, the flow cytometer (FACSCalibur, BD Biosciences) was used to evaluate the fluorescence intensities of the cells, and the FlowJo software (FlowJo LLC, OR, USA) was used to analyze these data.
Western blot
The cells were washed with PBS, and then lysed with RIPA buffer (Solarbio, Beijing, China). The lysates were centrifuged at 12,000 rpm for 30 min at 4°C. Subsequently, the supernatant fractions were collected. The Bradford assay was used to measure protein concentration. An equal amount of protein was loaded and separated on 12% SDS-PAGE gels and transferred onto PVDF membranes (Millipore, Danvers, MA, USA). The membranes were incubated in primary antibodies (diluted according to manufacturer’s instructions) and then the corresponding secondary antibodies. An enhanced chemiluminescence (ECL) kit (Thermo Scientific, Rockford, CA, USA) was used to visualize the protein bands, and the Quantity One software (Bio-Rad, Berkeley, CA, USA) was used to quantify protein by densitometry.
RNA interference
DR5 small interfering RNAs (siRNAs) and a scrambled siRNA were synthesized by GenePharma Technologies (Shanghai, China) and transfected into cells using Lipofectamine 2000.
Statistical analysis
PASW Statistics software (version 18; SPSS Inc., Chicago, IL, USA) was used for statistical analysis. The data were expressed as the means ± standard error. One-way ANOVA was performed to examine the differences between the groups. The statistical difference was considered significant at P < 0.05.
Data availability statement
All the data used to support the findings of this study are included within the article and supplement materials.
Results
Different sensitivity of TRAIL in bladder cancer cell lines
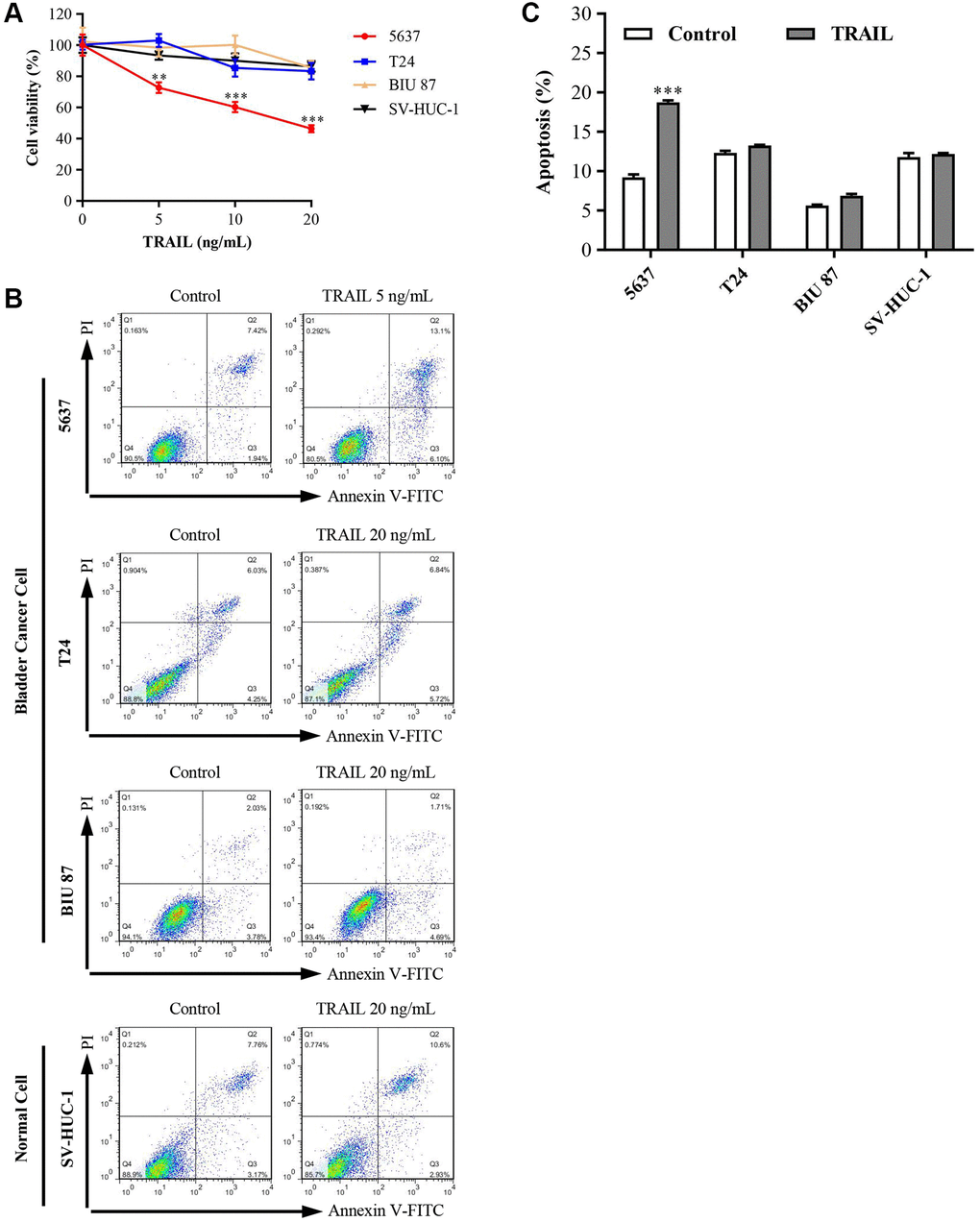
To determine the effects of TRAIL on the viability of bladder cancer cells, the CCK8 was used to detect cell viabilities. Bladder normal epithelial cell (SV-HUC-1) and bladder cancer cell lines (5637, T24, and BIU 87) were treated with different concentrations of TRAIL (0, 5, 10, and 20 ng/mL) for 24 h and then cell viabilities were measured. The results showed that 5 ng/mL of TRAIL significantly inhibited the proliferation of 5637 cells (72.67 ± 6.03); however, 5 ng/mL of TRAIL did not affect cell proliferation in T24 cells (103.00 ± 4.36), BIU 87 cells (98.36 ± 7.84) and SV-HUC-1 cells (88.00 ± 2.65) (Figure 2A). Subsequently, we investigated the effect of TRAIL on cell apoptosis. The results showed that apoptotic cells significantly increased in 5637 cells after treatment with 5 ng/mL TRAIL for 24 h. Meanwhile, no significant change was observed in apoptosis of bladder cancer cells (T24 and BIU 87) or bladder epithelial cells SV-HUC-1 (Figure 2B and 2C). Even when treated with higher concentrations of TRAIL (20 ng/mL), cell viability and apoptosis did not change significantly (Figure 2A–2C). Based on these results, T24, BIU 87, and SV-HUC-1 cells were regarded as intrinsic resistant to TRAIL.

Figure 2. Effects of TRAIL on cell viability and apoptosis in 5637, T24, BIU 87, and SV-HUC-1 cells. (A) Bladder epithelial cell (SV-HUC-1) and bladder cancer cell lines (5637, T24 and BIU 87) were treated with different concentrations of TRAIL (0, 5, 10 and 20 ng/mL) for 24 h, and cell viabilities were detected by CCK8 kit. (B and C) According to the sensitivity of bladder cells to TRAIL, 5637 cells were treated with 5 ng/mL TRAIL, T24, BIU 87 and SV-HUC-1 cells were treated with 20 ng/mL TRAIL. After 24 h of treatment, apoptosis was detected using the Annexin V-FITC/PI apoptosis kit. The ANOVA followed by multiple pairwise comparisons using a one-way Student’s t-test procedure was used to analyze differences between treatment and control groups. The results represent the means ± SD of three replicates, **P < 0.01, ***P < 0.001.
10 μg/mL of RH was non-toxic concentration for normal bladder epithelial cells
We detected the cytotoxicity of RH to SV-HUC-1 and bladder cancer cells. Cells were treated with different concentrations of RH (0, 5, 10, 20, and 40 μg/mL) for 24 h. CCK8 was then used to test cell viabilities. The results showed that as the concentration of RH increased, all cell lines were inhibited significantly. RH at 20 μg/mL significantly inhibited the proliferation of 5637 (70.33 ± 4.62), BIU-87 (81.73 ± 4.71), T24 (79.95 ± 3.32), and SV-HUC-1 (65.33 ± 2.52). However, cell viabilities in all cell lines were not affected when the concentration was under 10 μg/mL of RH (Figure 3A). These results indicated that 10 μg/mL is a cytotoxicity threshold of RH, for concentration below 10 μg/mL showed little cytotoxicity to any of the four cell lines tested (Figure 3A). We also verified that 10 μg/mL of RH was not cytotoxic to all four cell lines by detecting the apoptosis using Flow cytometry (FCM) (Figure 3B and 3C). Therefore, we believed that 10 μg/mL of RH is non-toxic concentration for bladder cancer cells and normal epithelial cells. And, 10 μg/mL of RH was used for subsequent experiments.

Figure 3. Cell viability and apoptosis in 5637, T24, BIU 87, and SV-HUC-1 cells by treated with RH. (A) After being treated with different concentrations of RH (0, 5, 10, 20 and 40 μg/mL) for 24 h, cell viability of 5637, T24, BIU 87 and SV-HUC-1 cells was measured with CCK8. (B and C) Treated with RH (10 μg/mL) for 24 h, cell apoptosis of 5637, T24, BIU 87 and SV-HUC-1 were detected using FCM. The ANOVA followed by multiple pairwise comparisons using a one-way Student’s t-test procedure was used to analyze differences between treatment and control groups. The results represent the means ± SD of three replicates, *P < 0.05, **P < 0.01, ***P < 0.001.
RH enhanced the sensitivity of TRAIL in TRAIL-resistant bladder cancer cells
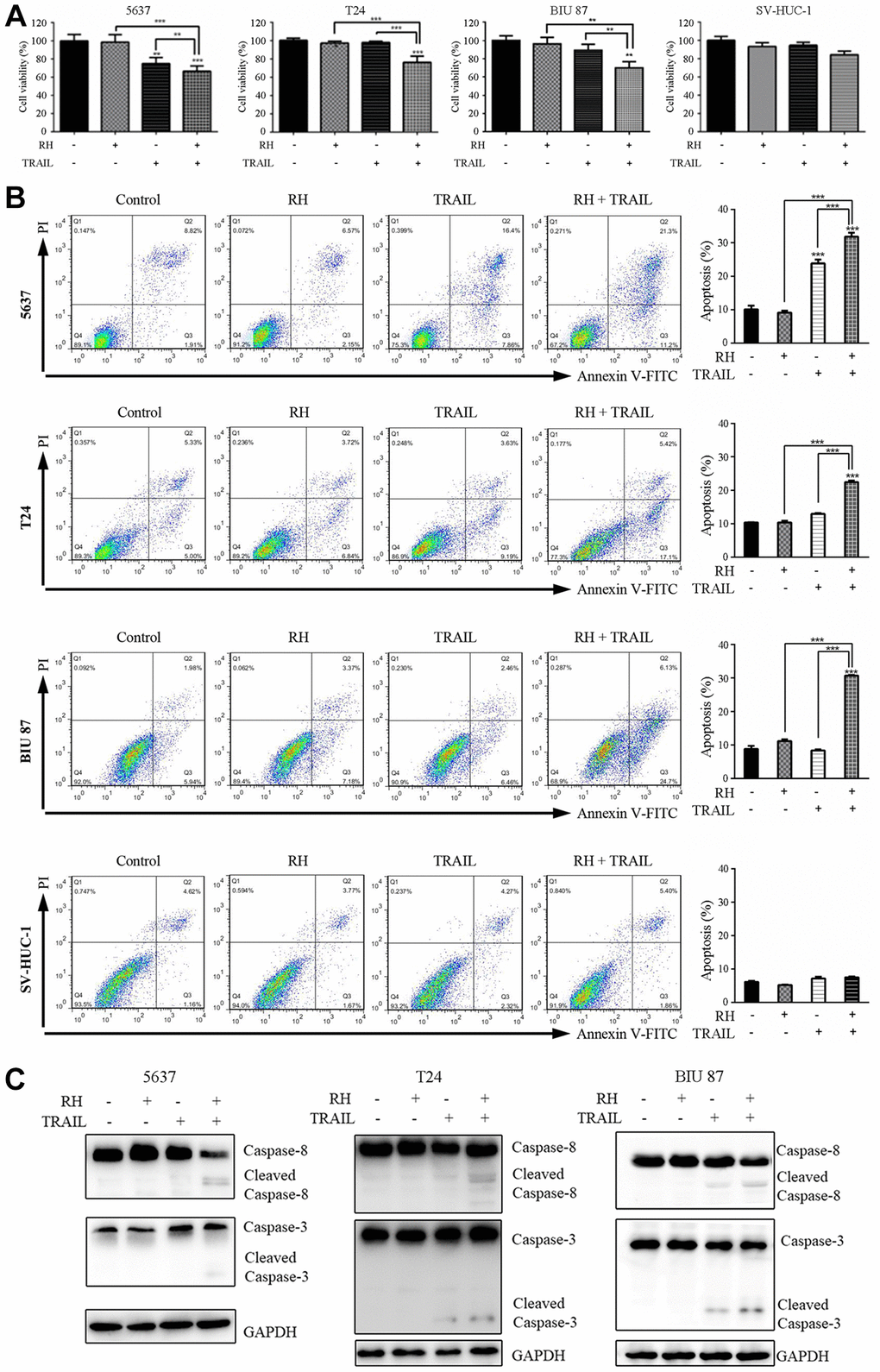
To examine if non-toxic concentration of RH enhances the sensitivity of the bladder cancer cells to TRAIL-mediated apoptosis, we treated TRAIL-sensitive bladder cancer cells 5637 with 10 μg/mL of RH and 5 ng/mL TRAIL combination, and TRAIL-resistant bladder cancer cells T24, BIU 87 with 10 μg/mL of RH and 20 ng/mL TRAIL combination. Normal epithelial cells SV-HUC-1 cells were also treated with 10 μg/mL of RH and 20 ng/mL TRAIL combination as the control. We were surprised to find that the combination therapy significantly inhibited the growth of bladder cancer cells, especially in TRAIL-resistant tumor cells T24 and BIU 87, whereas this phenomenon was not observed in SV-HUC-1 (Figure 4A). Meanwhile, we found that TRAIL plus RH enhanced cell apoptosis in all three bladder cancer cell lines, but not in SV-HUC-1 (Figure 4B). Moreover, this combination strongly increased the levels of cleaved caspase-8 and cleaved caspase-3 in all three bladder cancer cells (Figure 4C). These results indicated that combined treatment significantly inhibited cell growth and enhanced TRAIL-induced apoptosis via activation of the caspase cascade in bladder cancer cells, but exhibited no sensitization effect on normal bladder epithelial cells.

Figure 4. Cell viability, apoptosis, and caspase changes in 5637, T24, BIU 87, and SV-HUC-1 cells by treatment with non-toxic RH and TRAIL. Four bladder cell lines were treated with non-toxic RH (10 μg/mL) and different concentrations of TRAIL, TRAIL-sensitive cells (5637 cells, 5 ng/mL), and TRAIL-resistant cells (T24, BIU 87 and SV-HUC-1, 20 ng/mL) for 24 h. (A) Cell viabilities were measured by CCK8. (B) Cell apoptosis was detected via FCM. (C) The activation levels of Caspase-8 and Caspase-3 were detected via Western blot. Differences between groups were examined using one-way ANOVA. The results represent the means ± SD of three replicates, **P < 0.01, ***P < 0.001.
RH enhanced TRAIL-induced apoptosis in bladder cancer cells by up-regulating DR5 expression
DR4 and DR5 are membrane death receptors for TRAIL-induced apoptosis [21, 22]. To further determine whether RH induces apoptosis via regulating the expression of DR4 and DR5, we detected the endogenous expression of DR4 and DR5 using FCM. First, we treated TRAIL-sensitive (5637) and TRAIL-resistant (T24 and BIU 87) bladder cancer cells with RH (10 μg/mL). After treatment, we found that the surface DR5 expression increased in all three cell lines (Figure 5A up), but no significant change in DR4 levels. (Figure 5A down). Next, we investigated the change in DR4 and DR5 protein using western blot, and the results confirmed the results from the FCM assay. RH increased the expression of DR5 protein in bladder cancer cells in a dose-dependent manner, but not for DR4 (Figure 5B). Additionally, we detected DR5 expression at transcriptional level using real-time PCR. Results showed that RH increased the level of DR5 mRNA, indicating that RH regulated DR5 expression at transcriptional level (Figure 5C).

Figure 5. The changes of DR5 and DR4 in bladder cancer cells by treated with RH. (A) The cell surface DR5 and DR4 of T24, 5637 and BIU 87 cells were measured via FCM after treatment with RH (10 μg/mL) for 24 h. (B) TRAIL-sensitive cells (5637) and TRAIL-resistant cells (T24 and BIU 87) were treated with different concentrations of RH (0, 10, 20 and 40 μg/mL) for 24 h, total protein was extracted, DR4 and DR5 were detected by Western blot. (C) TRAIL-resistant cells (T24 and BIU 87) were harvested after being treated with different concentrations of RH (0, 10, 20 and 40 μg/mL) for 6, 12, 18 and 24 h. Then total RNA was extracted, and DR5 was detected by qRT-PCR. Differences between groups were examined using one-way ANOVA. The results represent the means ± SD of three replicates, *P < 0.05, **P < 0.01, ***P < 0.001 versus control group.
Silencing DR5 expression could reverse the sensitization effect of RH on TRAIL-resistant bladder cancer cells
To validate the role of DR5 in the sensitization of TRAIL-resistant cells after treatment with RH, we designed and synthesized three small interfering RNAs targeting DR5 (named siDR5 1, siDR5 2 and siDR5 3, respectively) (Supplementary Table 2). Next, we transfected the TRAIL-resistant BIU 87 cells with the siRNAs for 24 h. Results showed that siDR5 1 significantly inhibited DR5 mRNA and protein expression (Figure 6A and 6B). Figure 6C and 6D showed that TRAIL-induced cytotoxicity and apoptosis were both inhibited in siDR5 1 transfected cells (BIU 87). Therefore, DR5 is likely to be a key molecule in RH induced sensitization of TRAIL-resistant cells.

Figure 6. Effect of combination treatment RH and TRAIL on cell viability and apoptosis after silencing DR5. (A and B) Three small interfering RNA pairs were designed and verified for interference efficiency with DR5 mRNA (A) and protein expression in BIU 87 cells (B). (C and D) Transfection of TRAIL-resistant BIU 87 cells for 24 h with the siDR5 1, then RH was added. Cell viabilities were detected using CCK8 (C), and apoptosis was detected using Annexin V-FITC/PI (D). Differences between groups were examined using one-way ANOVA. The results represent the means ± SD of three replicates, *P < 0.05, ***P < 0.001.
Discussion
BCG infusion is usually used to treat high risk NMIBC, but the side effects of BCG limit its application during clinical practices. Previous studies found that TRAIL, as a potential anti-tumor agent in preclinical models, is essential in BCG-induced anti-tumor effects. However, TRAIL-resistance is the major obstacle to its application [23, 24]. Fortunately, some reports have shown that TRAIL resistance could be reversed by herbs [25–28]. RH, which is extracted from Polygonum cuspidatum, Polygonum multiflorum or Rheum rhabarbarum, has been found to show various pharmacological effects, including anti-tumor effects in a variety of tumor cells. However, its role in reversing the sensitivity of TRAIL-resistant bladder cells remains obscure.
In this study, we first explored the cells’ resistance to TRAIL in three bladder cancer cell lines (5637, T24, and BIU 87). The results showed that different bladder cancer cell lines had different sensitivities to TRAIL. 5 ng/mL of TRAIL significantly inhibited the viability of 5637 cells. However, the viabilities of T24 and BIU 87 cells did not change significantly even treated with higher concentrations of TRAIL (20 ng/mL) (Figure 2). Therefore, 5637 was classified as TRAIL-sensitive bladder cancer cells, and T24 and BIU 87 were classified as TRAIL-resistant cancer cells. We also checked the sensitivity of bladder epithelial cell SV-HUC-1 to TRAIL and found SV-HUC-1 was also insensitive to TRAIL.
RH is a natural anthraquinone derivative, which is extracted from the roots of Polygonum cuspidatum, Polygonum multiflorum or Rheum rhabarbarum. Several studies have shown that RH exhibits anti-cancer activities [29, 30]. In our study, we determined the effects of RH on the proliferation of three bladder cancer cell lines. The results showed that RH significantly reduced the survival rate of bladder cancer cells in a dose-dependent manner. However, RH also showed obvious cytotoxicity to SV-HUC-1 as the concentration increased (Figure 3A). Therefore, RH alone may not be suitable for bladder cancer treatment due to its cytotoxicity to normal cells.
Herbs in combination with TRAIL was reported to reverse the sensitivity of TRAIL-resistant tumor cells. For example, Kim et al. [21] had confirmed that Icariin sensitized human colon cancer cells to TRAIL-induced apoptosis via up-regulating DR5 and DR4 expression. Ngai [22] found that Curcumin could up-regulate death receptors of TRAIL (DR4 and DR5) to enhance the apoptosis-inducing effects of TRAIL. Deng et al. [31] found that non-toxic dosage of andrographolide enhanced TRAIL-mediated apoptosis in bladder cancer cells. We decided to test if TRAIL resistance could be reversed by administering non-toxic concentration of RH in bladder cancer cells. First, we determined cell viability and apoptosis after treatment with RH, and 10 μg/mL of RH was demonstrated to be a non-toxic concentration to both bladder cancer cell lines and normal epithelial cells (Figure 3A and 3B). Next, we treated the bladder cancer cell lines and normal epithelial cells with 10 μg/mL of RH in combination with TRAIL. The results showed that this combination significantly inhibited cell growth and enhanced cell apoptosis not only in TRAIL-sensitive bladder cancer cells 5637, but also in both TRAIL-resistant bladder cancer cells T24 and BIU 87. Furthermore, this combination was not toxic to SV-HUC-1 (Figure 4A and 4B). Additionally, as a large number of reports showed that TRAIL-mediated apoptosis is mainly achieved through the caspase-dependent pathways [32]. We detected the expression of apoptosis-related proteins, including caspase 8 and caspase 3 using Western blot. The results showed that the RH and TRAIL combination increased the level of cleaved caspase-8 and cleaved caspase-3 (Figure 4C). These data demonstrated that RH enhanced TRAIL-induced apoptosis in bladder cancer cells.
However, a question remains. Why does non-toxic concentration RH reverse TRAIL resistance? Membrane receptors DR4 and DR5 receive apoptotic signals generated by TRAIL and initiate cell death, and they are considered as regulators of TRAIL-induced apoptosis [33]. We detected the expression levels of DR4 and DR5 after administering the RH combination with TRAIL in the selected cancerous cell lines. We found that RH increased the expression of DR5 protein in bladder cancer cells in a dose-dependent manner, but not DR4 (Figure 5A and 5B). RH also increased DR5 mRNA expression at transcriptional level (Figure 5C). Next, to further evaluate the effects of DR5 in the sensitization of TRAIL-resistant cells by RH, siDR5 was used to knockdown DR5 expression in BIU 87 cells (Supplementary Table 2). Results showed that DR5 mRNA and protein expression (Figure 6A and 6B) were significantly inhibited by siDR5, and TRAIL-induced apoptosis was also effectively inhibited (Figure 6C and 6D). These data suggested that RH enhanced TRAIL-induced apoptosis in bladder cancer cells by up-regulating DR5 expression.
Conclusion
In this study, we found that non-toxic concentration of RH reversed TRAIL resistance and increased TRAIL-mediated apoptosis in bladder cancer cells by up-regulating DR5 expression (Figure 7). This combination effectively enhanced TRAIL-induced apoptosis in bladder cancer cells and was not cytotoxic to normal bladder epithelial cells, thus provides potential value in the clinical treatment of bladder cancer.

Figure 7. Graphical abstract. Combined treatment with TRAIL and non-toxic concentration of RH reversed TRAIL resistance and increased TRAIL-mediated apoptosis in bladder cancer cells by up-regulating DR5 expression.
Supplementary Materials
Author Contributions
L Ma and HL Wei: performed experiments and drafted the manuscript. XY Meng, KJ Wang, SQ Ni, C Zhou: performed experiments. Q Ma, Y Li, and R Yu: designed the study, revised the manuscript, and approved the final version.
Acknowledgments
The authors wish to thank Dr. Derry Minyao Ng (School of Medicine, Ningbo University) for his assistance in English editing.
Conflicts of Interest
The authors declare no conflicts of interest related to this study.
Funding
This study was supported by the Zhejiang TCM science and technology program (Grant No. 2020ZB217 to Q. Ma), Zhejiang Natural Science Fund (Grant No. LY20H050002 to Q. Ma), Natural Science Fund (Grant No. 202003N4259 to KJ. Wang), Zhejiang Provincial Foundation for Medical and Health Sciences (Grant No. 2019KY575 to C. Zhou) and the Fund of Ningbo Clinical Research Center for Urological Disease (2019A21001).
References
- 1. Siegel RL, Miller KD, Fuchs HE, Jemal A. Cancer Statistics, 2021. CA Cancer J Clin. 2021; 71:7–33. https://doi.org/10.3322/caac.21654 [PubMed]
- 2. Chen W, Zheng R, Baade PD, Zhang S, Zeng H, Bray F, Jemal A, Yu XQ, He J. Cancer statistics in China, 2015. CA Cancer J Clin. 2016; 66:115–32. https://doi.org/10.3322/caac.21338 [PubMed]
- 3. Lamm DL, Blumenstein BA, Crissman JD, Montie JE, Gottesman JE, Lowe BA, Sarosdy MF, Bohl RD, Grossman HB, Beck TM, Leimert JT, Crawford ED. Maintenance bacillus Calmette-Guerin immunotherapy for recurrent TA, T1 and carcinoma in situ transitional cell carcinoma of the bladder: a randomized Southwest Oncology Group Study. J Urol. 2000; 163:1124–9. [PubMed]
- 4. Ludwig AT, Moore JM, Luo Y, Chen X, Saltsgaver NA, O'Donnell MA, Griffith TS. Tumor necrosis factor-related apoptosis-inducing ligand: a novel mechanism for Bacillus Calmette-Guérin-induced antitumor activity. Cancer Res. 2004; 64:3386–90. https://doi.org/10.1158/0008-5472.CAN-04-0374 [PubMed]
- 5. Wiley SR, Schooley K, Smolak PJ, Din WS, Huang CP, Nicholl JK, Sutherland GR, Smith TD, Rauch C, Smith CA. Identification and characterization of a new member of the TNF family that induces apoptosis. Immunity. 1995; 3:673–82. https://doi.org/10.1016/1074-7613(95)90057-8 [PubMed]
- 6. Wang S, El-Deiry WS. TRAIL and apoptosis induction by TNF-family death receptors. Oncogene. 2003; 22:8628–33. https://doi.org/10.1038/sj.onc.1207232 [PubMed]
- 7. Kim K, Takimoto R, Dicker DT, Chen Y, Gazitt Y, El-Deiry WS. Enhanced TRAIL sensitivity by p53 overexpression in human cancer but not normal cell lines. Int J Oncol. 2001; 18:241–7. https://doi.org/10.3892/ijo.18.2.241 [PubMed]
- 8. Kelley SK, Ashkenazi A. Targeting death receptors in cancer with Apo2L/TRAIL. Curr Opin Pharmacol. 2004; 4:333–9. https://doi.org/10.1016/j.coph.2004.02.006 [PubMed]
- 9. Gazitt Y. TRAIL is a potent inducer of apoptosis in myeloma cells derived from multiple myeloma patients and is not cytotoxic to hematopoietic stem cells. Leukemia. 1999; 13:1817–24. https://doi.org/10.1038/sj.leu.2401501 [PubMed]
- 10. Griffith TS, Chin WA, Jackson GC, Lynch DH, Kubin MZ. Intracellular regulation of TRAIL-induced apoptosis in human melanoma cells. J Immunol. 1998; 161:2833–40. [PubMed]
- 11. Van Geelen CM, de Vries EG, de Jong S. Lessons from TRAIL-resistance mechanisms in colorectal cancer cells: paving the road to patient-tailored therapy. Drug Resist Updat. 2004; 7:345–58. https://doi.org/10.1016/j.drup.2004.11.002 [PubMed]
- 12. Szliszka E, Mazur B, Zydowicz G, Czuba ZP, Król W. TRAIL-induced apoptosis and expression of death receptor TRAIL-R1 and TRAIL-R2 in bladder cancer cells. Folia Histochem Cytobiol. 2009; 47:579–85. https://doi.org/10.2478/v10042-009-0111-2 [PubMed]
- 13. Wu W, Yang Y, Deng G, Ma L, Wei G, Zheng G, Han X, He D, Zhao Y, He J, Cai Z, Yu R. Vernodalol enhances TRAIL-induced apoptosis in diffuse large B-cell lymphoma cells. Mol Carcinog. 2017; 56:2190–9. https://doi.org/10.1002/mc.22672 [PubMed]
- 14. Hwang JS, Lee HC, Oh SC, Lee DH, Kwon KH. Shogaol overcomes TRAIL resistance in colon cancer cells via inhibiting of survivin. Tumour Biol. 2015; 36:8819–29. https://doi.org/10.1007/s13277-015-3629-2 [PubMed]
- 15. Huang YH, Zhen YS. [Rhein induces apoptosis in cancer cells and shows synergy with mitomycin]. Yao Xue Xue Bao. 2001; 36:334–8. [PubMed]
- 16. Aviello G, Rowland I, Gill CI, Acquaviva AM, Capasso F, McCann M, Capasso R, Izzo AA, Borrelli F. Anti-proliferative effect of rhein, an anthraquinone isolated from Cassia species, on Caco-2 human adenocarcinoma cells. J Cell Mol Med. 2010; 14:2006–14. https://doi.org/10.1111/j.1582-4934.2009.00815.x [PubMed]
- 17. Li Y, Xu Y, Lei B, Wang W, Ge X, Li J. Rhein induces apoptosis of human gastric cancer SGC-7901 cells via an intrinsic mitochondrial pathway. Braz J Med Biol Res. 2012; 45:1052–9. https://doi.org/10.1590/s0100-879x2012007500125 [PubMed]
- 18. Shi P, Huang Z, Chen G. Rhein induces apoptosis and cell cycle arrest in human hepatocellular carcinoma BEL-7402 cells. Am J Chin Med. 2008; 36:805–13. https://doi.org/10.1142/S0192415X08006259 [PubMed]
- 19. Chang CY, Chan HL, Lin HY, Way TD, Kao MC, Song MZ, Lin YJ, Lin CW. Rhein induces apoptosis in human breast cancer cells. Evid Based Complement Alternat Med. 2012; 2012:952504. https://doi.org/10.1155/2012/952504 [PubMed]
- 20. Shen Z, Zhu B, Li J, Qin L. Rhein Augments Antiproliferative Effects of Atezolizumab Based on Breast Cancer (4T1) Regression. Planta Med. 2019; 85:1143–9. https://doi.org/10.1055/a-1012-7034 [PubMed]
- 21. Kim B, Seo JH, Lee KY, Park B. Icariin sensitizes human colon cancer cells to TRAIL-induced apoptosis via ERK-mediated upregulation of death receptors. Int J Oncol. 2020; 56:821–34. https://doi.org/10.3892/ijo.2020.4970 [PubMed]
- 22. Ngai SC. Curcumin Sensitizes Cancers Towards TRAIL-induced Apoptosis via Extrinsic and Intrinsic Apoptotic Pathways. Curr Drug Targets. 2020; 21:849–54. https://doi.org/10.2174/1389450121666200302124426 [PubMed]
- 23. Zhang L, Fang B. Mechanisms of resistance to TRAIL-induced apoptosis in cancer. Cancer Gene Ther. 2005; 12:228–37. https://doi.org/10.1038/sj.cgt.7700792 [PubMed]
- 24. Je H, Nam GH, Kim GB, Kim W, Kim SR, Kim IS, Lee EJ. Overcoming therapeutic efficiency limitations against TRAIL-resistant tumors using re-sensitizing agent-loaded trimeric TRAIL-presenting nanocages. J Control Release. 2021; 331:7–18. https://doi.org/10.1016/j.jconrel.2021.01.016 [PubMed]
- 25. Lee DH, Kim DW, Jung CH, Lee YJ, Park D. Gingerol sensitizes TRAIL-induced apoptotic cell death of glioblastoma cells. Toxicol Appl Pharmacol. 2014; 279:253–65. https://doi.org/10.1016/j.taap.2014.06.030 [PubMed]
- 26. Zhang J, Zhou Y, Li N, Liu WT, Liang JZ, Sun Y, Zhang WX, Fang RD, Huang SL, Sun ZH, Wang Y, He QY. Curcumol Overcomes TRAIL Resistance of Non-Small Cell Lung Cancer by Targeting NRH:Quinone Oxidoreductase 2 (NQO2). Adv Sci (Weinh). 2020; 7:2002306. https://doi.org/10.1002/advs.202002306 [PubMed]
- 27. Deeb D, Jiang H, Gao X, Hafner MS, Wong H, Divine G, Chapman RA, Dulchavsky SA, Gautam SC. Curcumin sensitizes prostate cancer cells to tumor necrosis factor-related apoptosis-inducing ligand/Apo2L by inhibiting nuclear factor-kappaB through suppression of IkappaBalpha phosphorylation. Mol Cancer Ther. 2004; 3:803–12. [PubMed]
- 28. Jung EM, Lim JH, Lee TJ, Park JW, Choi KS, Kwon TK. Curcumin sensitizes tumor necrosis factor-related apoptosis-inducing ligand (TRAIL)-induced apoptosis through reactive oxygen species-mediated upregulation of death receptor 5 (DR5). Carcinogenesis. 2005; 26:1905–13. https://doi.org/10.1093/carcin/bgi167 [PubMed]
- 29. Yang X, Sun G, Yang C, Wang B. Novel rhein analogues as potential anticancer agents. ChemMedChem. 2011; 6:2294–301. https://doi.org/10.1002/cmdc.201100384 [PubMed]
- 30. Wang A, Jiang H, Liu Y, Chen J, Zhou X, Zhao C, Chen X, Lin M. Rhein induces liver cancer cells apoptosis via activating ROS-dependent JNK/Jun/caspase-3 signaling pathway. J Cancer. 2020; 11:500–7. https://doi.org/10.7150/jca.30381 [PubMed]
- 31. Deng Y, Bi R, Guo H, Yang J, Du Y, Wang C, Wei W. Andrographolide Enhances TRAIL-Induced Apoptosis via p53-Mediated Death Receptors Up-Regulation and Suppression of the NF-кB Pathway in Bladder Cancer Cells. Int J Biol Sci. 2019; 15:688–700. https://doi.org/10.7150/ijbs.30847 [PubMed]
- 32. Kimberley FC, Screaton GR. Following a TRAIL: update on a ligand and its five receptors. Cell Res. 2004; 14:359–72. https://doi.org/10.1038/sj.cr.7290236 [PubMed]
- 33. Jin HO, Lee YH, Park JA, Lee HN, Kim JH, Kim JY, Kim B, Hong SE, Kim HA, Kim EK, Noh WC, Kim JI, Chang YH, et al. Piperlongumine induces cell death through ROS-mediated CHOP activation and potentiates TRAIL-induced cell death in breast cancer cells. J Cancer Res Clin Oncol. 2014; 140:2039–46. https://doi.org/10.1007/s00432-014-1777-1 [PubMed]



