Introduction
The product of the FRAS1-related extracellular matrix 1 (FREM1) gene was first identified as a secretory protein excreted by mesenchymal cells that play a critical role in the development of multiple organs [1]. Multiple FREM1 transcripts can be found in the mammalian system [2]. In a previous study, TILRR (Toll-like/IL-1 receptor regulator) was identified as the IL-1R co-receptor, a 715-amino acid heparan sulfate glycoprotein encoded within the gene for the extracellular matrix protein FREM1 [2]. Hence, in the National Center for Biotechnology database, TILRR is annotated as FREM1 (isoform 2).
TILRR binds to the cell membrane through a C-terminal lectin domain, and partners with IL-1R1 as its co-receptor to enhance ligand binding. Overexpressed TILRR interacts with IL-1R1 via its TIR domain. This association potentiates the recruitment of the MyD88 adapter protein, and the signal amplification enhances activation of NF-ĸB and pro-inflammatory genes [3].
Recently, it was reported that TILRR upregulates pro-inflammatory gene expression in the progression of atherosclerosis [4]. Because TILRR induces immune cell infiltration, we wondered if TILRR expression might contribute to tumor progression. We hypothesized that the influence of TILRR on pro-inflammatory gene expression might have a prognostic value in cancer treatment.
First, we examined the correlation between FREM1 expression and the prognosis of cancer patients. Subsequently, we investigated the expression of TILRR in tumor cells within different tumor microenvironments. The findings shed light on the crucial role of TILRR in breast cancers. The protein may be useful as a prognostic biomarker.
Results
FREM1 mRNA expression levels in human breast cancer tumors
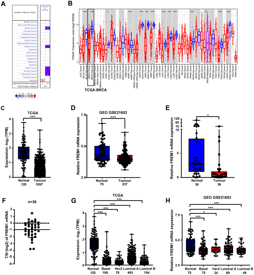
To investigate the role of FREM1 gene expression in cancer, we determined the FREM1 mRNA levels in tumor and normal adjacent tissues of 20 cancer types. Data obtained from Oncomine was analyzed using the following threshold criteria: 2-fold change, P value < 0.0001 and a gene rank of 10%. Downregulation of FREM1 gene expression was found in breast cancer, ovarian cancer and pancreatic cancer tissues. In breast cancer tissues, 9 out of 43 samples met the threshold criteria in 4 out of 10 datasets. In the other two cancer types, only a single event reached threshold criteria (Figure 1A).

Figure 1. FREM1 expression levels in different types of human cancers. (A) Expression levels of FREM1 in different types of cancer compared with normal tissues. Data is from the Oncomine database. (B) Expression levels of FREM1 in different tumor types from the TCGA database were analyzed by TIMER. (C, D) FREM1 expression levels analyze by TIMER in normal and tumor samples from the TCGA and GEO databases. (E, F) FREM1 expression levels were analyzed by Q-PCR in paired normal and tumor tissues. (G, H) FREM1 expression levels in normal and subtypes of breast cancer samples from the TCGA and GEO databases were analyzed by TIMER. (*P <0.05, ** P < 0.01, ***P < 0.001).
Further evaluation of FREM1 expression in multiple malignancies was carried out using the gene expression data from The Cancer Genome Atlas (TCGA). Differential FREM1 expression between the tumor and adjacent normal tissues is illustrated in Figure 1B. In most types of cancer, FREM1 expression is significantly lower (P value < 0.001) than in adjacent normal tissues (Figure 1B).
FREM1 expression in breast cancer was further investigated using TCGA and Gene Expression Omnibus (GEO) data (Figure 1C and 1D). FREM1 expression in tumor tissues was 1.25-fold (GEO) and 4.18-fold (TCGA) lower than in normal adjacent tissues. These findings were confirmed in paired patient biopsy samples via Q-PCR (N = 36, P = 0.0336) (Figure 1D and 1E). In tumor biopsy samples, FREM1 expression was reduced by as much as 6.16-fold (P < 0.001). In 17 samples (47.2%), expression was decreased more than 2-fold (Figure 1E). We expanded our analysis of FREM1 expression to various subtypes of breast cancer (Figure 1G and 1H). This analysis compared normal tissue (n = 120/n = 75) with tissues from the following breast cancer subtypes: Basal-like (n = 168/n = 75), HER2-enriched (n = 78/n=24), Luminal-like A (n = 493/n = 89) and Luminal-like B (n = 194/n = 49). These data showed decreased FREM1 expression in Basal-like (6.07-fold/1.11-fold with mean), HER2-enriched [6.79-fold/1.09-fold with mean (P = 0.0279)], Luminal-like A (3.46-fold/1.08-fold with mean) and Luminal-like B (7.54-fold/1.11-fold with mean) tissues. Hence, FREM1 expression is downregulated in breast cancer tissue.
Downregulation of the FREM1 protein in primary human breast cancer tissues correlates with disease progression
To determine the clinical significance of the FREM1 protein, we performed representative immunohistochemical (IHC) staining in primary human breast cancer tumor and adjacent normal tissue (N = 47). FREM1 staining in human primary breast cancer was scored as follows: +++, high; ++, moderate; +, weak; −, negative. FREM1 expression was significantly decreased in tumors, as indicated by lower IHC staining scores (P < 0.001) (Figure 3A and 3B). Among the 47 breast cancer samples, FREM1 staining was high in 4 samples (8.5%), moderate in 22 samples (46.8%) and weak or undetectable in 21 samples (44.7%) (Figure 3C and 3D). The AOD (average optical density) quantified data set was plotted in Supplementary Figure 1.

Figure 3. FREM1 expression is reduced in tumor tissues, which is associated with poor survival. (A) Representative IHC staining of FREM1 in human primary tumor and adjacent non-tumor tissue. Magnifications: 4X; boxed area is 40X. Scale bar: 4X, 200 μm; 40X, 20 μm. (B) FREM1 level is higher in adjacent tissues than in tumor tissues. Magnifications: 4X; and boxed area is 40X. Scale bar: 4X, 200 μm; 40X, 20 μm. (C, D) Analysis of FREM1 IHC staining scores in adjacent non-tumor (n = 48) and tumor tissue (n = 56). (*P < 0.05, **P < 0.01, ***P < 0.001). (E–H) Survival curves of OS and DFS in breast cancer and HER2 with low and high FREM1 expression. Median survival time of the high-expression group versus low-expression group.
From the clinical information provided with the tissue chip, the survival rate was analyzed. High FREM1 expression correlated with a prolonged OS and DFS compared with low FREM1 expression, but the statistical significance of the DFS prolongation was weak (P = 0.0509) (Figure 3E and 3F). When data was re-analyzed only using HER2-enriched samples, the correlation between FREM1 expression and survival rate was robustly significant in both OS (P = 0.0006) and DFS (P = 0.0035) (Figure 3G and 3H). Thus, FREM1 downregulation in breast cancer tissue, especially in HER2-enriched samples, was correlated with shorter survival times. This finding from IHC staining is consistent with our database analysis.
TILRR is the clinically relevant isoform of FREM1 in breast cancer
Previously, TILRR has been identified as isoform 2 of the FREM1 gene [3]. We wanted to determine if TILRR is the dominate isoform that is downregulated in breast cancer. In the Ensembl and Gene Expression Profiling Interactive Analysis 2 (GEPIA2) databases, three different FREM1 isoforms are described. In these isoforms, ENST00000422223.6 and ENST00000380880.3 encode a protein with 2179 amino acids, and the much shorter version of ENST00000380894.5 encodes a protein with 715 amino acids. ENST00000380894.5 is the FREM1 isoform 2 transcript, which we referred to previously as TILRR (Figure 4A). The correlation between breast cancer survival rate and FREM1 usage was investigated using the GEPIA2 database. In Figure 4B, the violin-plot and bar-plot panels present the expression distribution and usage of each FREM1 isoform. TILRR, or FREM1 isoform 2, shows convincing cancer specificity with strong usage and a significantly low hazard ratio (HR).

Figure 4. TILRR, the FREM1 isoform 2 transcript, is clinically relevant in breast cancer. (A) The three FREM1 isoforms. (B) TILRR, the gene encoding isoform 2, shows convincing cancer specificity with strong usage and significantly low hazard ratio. (C) TILRR-specific primer of human DNA. (D, E) TILRR expression levels were analyzed by Q-PCR in paired normal and tumor tissues (*P < 0.05, **P < 0.01, ***P < 0.001). (F, G) TILRR immunoblotting (indicated by the FREM1 or TILRR antibody) in paired normal and tumor tissues. The band intensities are normalized to GAPDH.
Using a TILRR-specific primer (Figure 4C), TILRR expression in 30 paired breast cancer samples was investigated using Q-PCR. The data showed a 4.39-fold decrease (P = 0.0274) in expression in tumor tissue compared with normal tissue (Figure 4D and 4E), which confirmed that TILRR is downregulated in breast cancer tissues. The protein expression identity of FREM1 and TILRR was verified using four paired breast cancer tissues (sample numbers: 160, 172, 109 and 164) (Figure 4F and 4G). The FREM1 commercial polyclonal antibody blotting pattern was identical to that of the TILRR polyclonal antibody, which detected a 75 KDa peptide with an approximately 4.76- and 9.09-fold reduction in expression in tumor tissues. A similar finding was discovered using TILRR monoclonal probes (data not shown). These results confirm that downregulation of TILRR is associated with breast cancer prognosis.
Analysis of TILRR transcript level associated with tumor-infiltrating lymphocytes
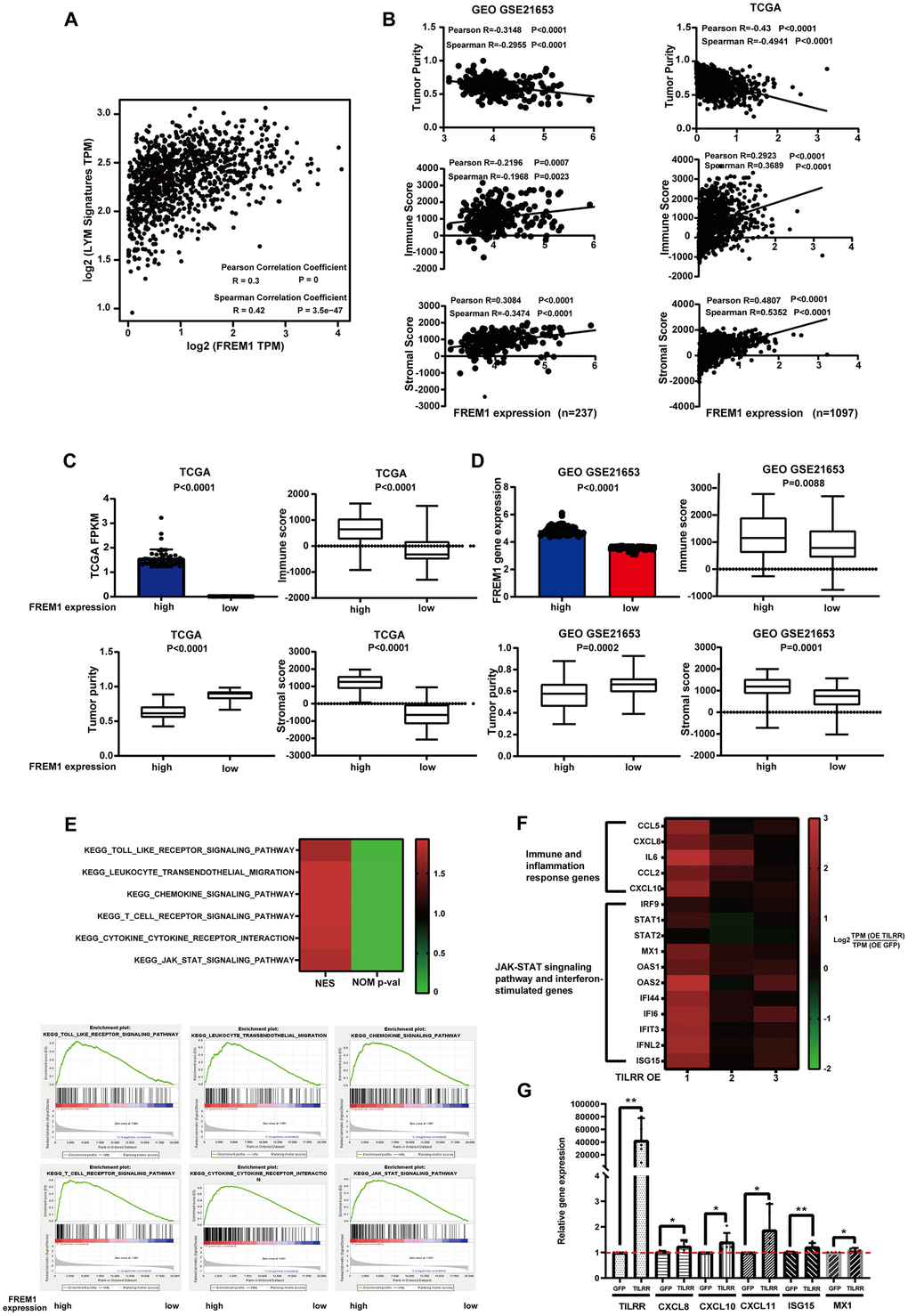
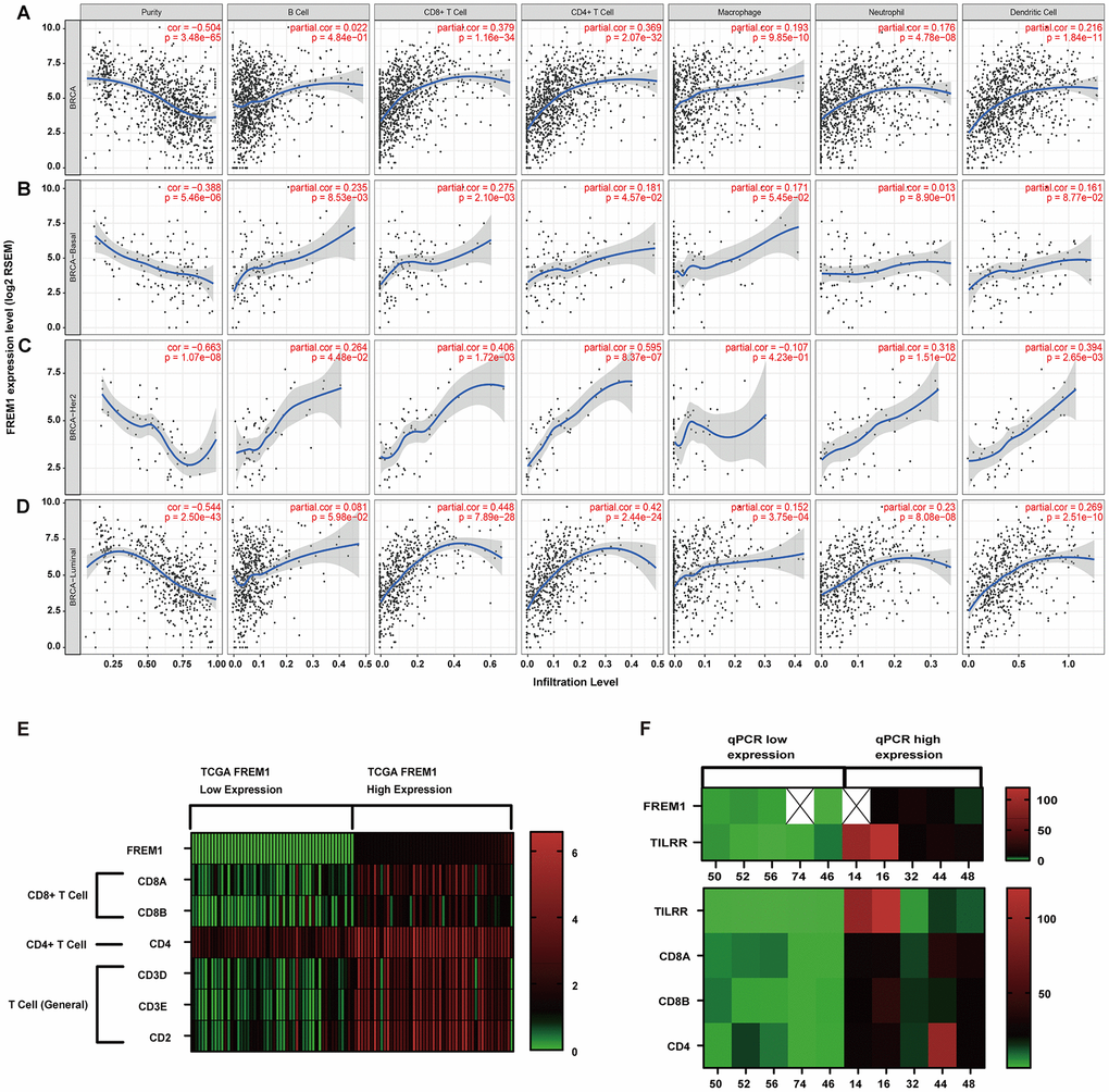
As shown above, TILRR is the dominant isoform of FREM1 expressed in breast cancer tissues. A prior study found that TILRR is related to monocyte infiltration in atherosclerosis plaque development [4]. Moreover, the lymphocyte-specific immune (LYM) recruitment metagene signature is related to tumor infiltration by lymphocytes, and it is associated with a favorable prognosis in breast cancer. To investigate the role of TILRR in the mediation of immune cell infiltration, the correlation between TILRR expression and LYM was evaluated in TCGA breast cancer data. The LYM metagene sets PTPRC (CD45), CD53, LCP2 (SLP-76), LAPTM5, DOCK2, IL10RA, CYBB,CD48, ITGB2 (LFA-1) and EVI2B were positively correlated with expression of FREM1 (Spearman r = 0.42 P = 3.5e-47; Pearson r = 0.3 P = 0) (Figure 5A).

Figure 5. FREM1 mRNA levels were associated with tumor infiltrating lymphocytes. (A) The average expression of the LYM metagene signature [PTPRC (CD45), CD53, LCP2 (SLP-76), LAPTM5, DOCK2, IL10RA, CYBB and CD48, ITGB2 (LFA-1) and EVI2B] in breast cancers from the TCGA database relative to the FREM1 mRNA level. (B–D) Tumor purity, immune score and stromal score were analyzed using the ESTIMATE algorithm from GEO (N = 237) and TCGA (N = 1097) database. (E) GSEA analysis was used to demonstrate the correlation between FREM1 expression and the KEGG enriched pathway. (F) Immune and inflammation response genes, the JAK-STAT signaling pathway and interferon-stimulated genes were analyzed by RNA-seq in BT474 cancer cells. (G) CXCL8, CXCL10, CXCL11 and the interferon stimulation genes, ISG15 and MX1, were analyzed by Q-PCR in BT474 cancer cells.
The estimation of stromal and immune cells in malignant tumor tissues using expression data(ESTIMATE) algorithm can calculate the gene expression signature in tumor cells and normal, tumor-associated epithelial and stromal cells, immune cells and vascular cells [5]. Stromal cells are thought to have essential roles in tumor growth, disease progression and drug resistance, and ESTIMATE immune scores could serve as an indicator for immunotherapy response [5]. Tumor purity and the expression of TILRR were analyzed using the ESTIMATE algorithm to investigate in GEO (N = 237) and TCGA (N = 1097) data. The results showed that the expression of TILRR was negatively correlated with tumor purity, but positively correlated with immune score and stromal score (Figure 5B). This correlation was confirmed with the 50 highest and 50 lowest TILRR-expressing tumor tissue samples (Figure 5C and 5D).
To understand the underlying mechanism of FREM1 in breast cancer, we analyzed differentially expressed data from the 50 highest and 50 lowest FREM1-expressing tumor tissue samples. The gene expression enrichment of several signal pathways was analyzed using gene set enrichment analysis (GSEA). TILRR is positively correlated with Toll-like receptor signaling and cytokine-to-cytokine receptor interactions (Figure 5E), which is consistent with our previous finding [3]. We also found that leukocyte transendothelial migration, chemokine signaling, T-cell receptor signaling and JAK-STAT signaling are associated with the migration and infiltration of immune cells (Figure 5E). To verify these pathways, RNA-seq analysis of the BT474 cancer cell line overexpressing TILRR was performed using an empty GFP construct as a control. The analysis showed that TILRR overexpression not only potentiates IL-6 and CXCL8 immune- and inflammation-induced gene expression, but it also induces the expression of other cytokine genes such as CCL5/2 and chemokine genes such as CXCL10 (Figure 5F). JAK-STAT signaling pathways and interferon-stimulated genes (further detailed analysis will be published elsewhere) were also upregulated (Figure 5F). This upregulation of pro-inflammatory secretory factors and pathway activation indicated that enhanced TILRR expression might cause long distal immune recruitment. Q-PCR was performed to confirm RNA-seq detection among expression of CXCL8, CXCL10, CXCL11,MX1 and the interferon stimulation gene, ISG15 (Figure 5G).
Furthermore, we analyzed the 50 highest TILRR-expressing and 50 lowest TILRR-expressing tumor tissue samples (TCGA database) to determine the relationship between the expression of CXCL10 and CXCL11 and the expression of TILRR in cancer tissues. The results showed that high expression of TILRR positively correlates with CXCL10 and CXCL11 expression (Supplementary Figure 2). These findings strengthened the hypothesis that TILRR expression is associated with breast cancer progression and prognosis, likely through signaling pathways that regulate the distal recruitment of immune cell infiltration.
Discussion
In the present study, we observed that TILRR expression level was associated with the survival of patients in breast cancer. Database analysis revealed that TILRR mRNA expression was significantly lower in breast cancer tissue and correlated with shorter OS and DFS. The TCGA and GEO data analysis were confirmed by IHC staining and Q-PCR. TILRR transcript expression is correlated with immune score, immune cell biomarkers and LYM metagene signature, which was verified using the ESTIMATE algorithm and GEPIA2 database analysis. This consistent association between increased TILRR mRNA levels and a favorable prognosis for the patient is shown in Figure 4. Two of five patients with higher TILRR mRNA levels had a favorable prognosis (Figure 6F). However, in the group with lower TILRR mRNA, 3 out of 5 patients were dead due to cancer (data not shown). To our knowledge, this is the first study to describe TILRR expression in cancer tissue.
In this study, we found that TILRR expression is profoundly downregulated in breast cancer and correlated with disease-specific survival. The PyMT mouse, a genetically engineered mouse model that is widely used to study human breast cancer, gene profiling and expression analysis has illustrated the effects of TILRR downregulation [10]. In PyMT/ Il1a-/- and PyMT/Il1r1-/- mice, IL-1R1 signaling suppresses mammary tumor cell proliferation early in tumorigenesis and facilitates breast cancer outgrowth with pulmonary metastasis [11]. IL-1Ra is overexpressed in multiple cancers, including multiple myeloma, leukemia, cervical, ovarian, colorectal, pancreatic and breast cancer, but is downregulated in others [11–15]. This is consistent with the idea that TILRR enhances IL-1 alpha affinity binding to IL-1R1, as IL-1R1 is a low-copy, high-affinity receptor [3, 16]. Interestingly, the IL-1R1 signaling pathway has been reported to promote tumor growth, angiogenesis and metastasis in some contexts [17], while stimulating anti-tumor immunity or directly suppressing tumorigenesis in others [11]. TILRR activates oncogene RAS upstream of TRAF6 in the IL-1R1-mediated pathway, and TILRR overexpression enhances AKT phosphorylation and HeLa-cell survival via the TILRR R425 site [18]. Previously it was reported that under LDLR-/- or APOE-/- genetic conditions, monocyte activation and infiltration were reduced in atherosclerosis and in the lung of TILRR KO mice or mice injected with TILRR-blocking antibody [4]. As reported, under LDLR-/- conditions, mouse models of hypercholesterolemia developed a smaller tumor. These mice were characterized by increased LDLR expression, as well as shorter OS and decreased DFS [19]. Interestingly, TILRR expression level is low in healthy tissue; however, it is remarkably enhanced in atherosclerotic plaques with a high level of immune cell infiltration [4].
Another important aspect of this study is the correlation between TILRR expression and the level of immune infiltration. Through data analysis, we observed associations between TILRR mRNA levels and immune score, immune cell biomarkers, the LYM metagene signature and levels of infiltrating immune cells. In previous studies, TILRR expression was correlated with monocyte infiltration; notably, TILRR-/- mice showed less recruitment of immune cells in atherosclerosis plaques [4]. ESTIMATE calculation and GSEA analysis of the top 50 highest TILRR-expressing samples compared with the top 50 lowest samples showed that TILRR transcription played a role in immune cell infiltration, migration and activation. On the other hand, RNA-seq and Q-PCR analysis showed that TILRR potentiates CXCL10 and CXCL11 chemokine expression in the BT474 cancer cell line. In response to specific chemokines, immune cells can regulate immune responses by migrating into the tumor microenvironment. It has been reported that the tumor production of CXCL9 and CXCL10 was repressed by enhancement of H3K27me3 and DNMT1-mediated DNA methylation. Moreover, EZH2 and DNMT1 are negatively associated with tumor-infiltrating CD8+ T cells [20]. In the tumor microenvironment, CXCL11 upregulation enhanced CD8+ T-cell recruitment [21]. Collectively, we speculate that, in the tumor microenvironment, TILRR can enhance immune infiltration by regulating the CXCL10 and CXCL11 chemokines.
It has been confirmed that IL-18 potentiates IFN-γ-induced CXCL9, CXCL10, and CXCL11 mRNA expression and secretion by activating the NF-ĸB and JAK-STAT signaling pathways [22]. Our previous studies showed that TILRR overexpression can increase the activation of the NF-ĸB signaling pathway, which agree with our RNA-seq data in this study. Interestingly, we also observed IFN-γ-induced gene expression; however, whether the TILRR effect on the upregulation of CXCL-10 and CXCL-11 was through an indirect cytokine chain reaction of multiple cell types remains unknown. We found in these tissues a positive correlation between TILRR upregulation and IFN-γ-related signaling pathways. These results proved that the TILRR transcription level could indicate lymphocyte infiltration in breast cancer.
TILRR-related immune cell recruitment in breast cancer showed the strongest correlation with CD8+ positive cells and the T cell-related pathway. In cancer treatment, inhibiting immune checkpoint mediators, such as CTLA-4 and PD-1, has achieved noteworthy clinical outcomes in several malignancies [23–26]. Cardiovascular disease is also the consequence of targeted cancer therapies and chemotherapies in several clinical settings [27, 28]. TILRR expression related to chemokine secretion and NF-ĸB activation is well documented in cardiovascular disease [4]. Therefore, we conclude that TILRR might recruit immune cells through a similar cellular mechanism in breast cancer and atherosclerosis. We believe that TILRR could play different roles in different organs but may share a similar mechanism in breast cancer and atherosclerosis.
Materials and Methods
FREM1 gene expression of BRCA in the TCGA and GEO databases
The expression level of the FREM1 gene in various types of cancers was identified in the Oncomine database (https://www.oncomine.org/resource/login.html) [29]. The threshold was determined according to the following values: P value of 0.001, fold change of 2. Differential expression module of TIMER (https://cistrome.shinyapps.io/timer/) was used to analyze the FREM1 differential expression between tumor and adjacent normal tissues of various TCGA tumors [30, 31]. TCGA breast cancer data was downloaded from the Xena browser (https://xenabrowser.net/datapages/) [32]. GSE21653 data was downloaded from the GEO database, which contained 266 early cancer patients [33, 34].
Immune cell infiltration analysis
The correlation of FREM1 expression level with a LYM metagene signature [PTPRC (CD45), CD53, LCP2 (SLP76), LAPTM5, DOCK2, IL10RA, CYBB, CD48, ITGB2 (LFA-1) and EVI2B] was explored via Gene Expression Profile Interactive Analysis (GEPIA2; http://gepia2.cancer-pku.cn/#index) [35–37]. The stromal score, immune score and tumor purity of breast cancer (BRCA) tumor samples from the GSE21653 database (N = 237) and the TCGA database (N = 1097) were calculated by using the R 3.6.0 ESTIMATE package (1.0.13) [38]. The gene module of TIMER was used to evaluate the correlation of FERM1 expression with immune cell infiltration (including B cells, CD4+ T cells, CD8+ T cells, neutrophils, macrophages and dendritic cells) in BRCA, which determined the purity-corrected partial Spearman’s correlation and statistical significance. The correlation module of TIMER was used to calculate the Spearman’s correlation and statistical significance between FREM1 and immune cell marker genes. The top 50 highest and lowest FREM1-expressing TCGA tumor samples were used to conduct GSEA and Kyoto Encyclopedia of Genes and Genomes (KEGG) pathway annotations analysis [39].
RNA isolation and real-time PCR
Total mRNA of breast cancer tissue (SYSUCC, Sun Yat-sen University Cancer Center, Guangzhou, China) was extracted using TRIzol reagent (Invitrogen, #1556018) according to the manufacturer’s protocols. The quantitative, real-time PCR using SsoAdvancedTM Universal SYBR Green Supermix (Bio-Rad, #1725274) was performed in an ABI StepOnePlus (ABI, #1725274). FREM1 primer sequences: forward primer, 5’-AGAGCCCTGCCTGTGGTAAC-3’; reverse primer, 5’-GAAGGGGAATGCAAGAGTGTGATA-3’. TILRR-specific primer 5’-GCCTTGCCTCTCTTTACCAGAT-3’; reverse primer, 5’-GAGTGCCGATAGGCCACAT-3’. Relative gene expression was normalized to glyceraldehyde 3-phosphate dehydrogenase (GAPDH) (forward primer, 5’-GGAGCGAGATCCCTCCAAAAT-3’; reverse primer, 5’-GGCTGTTGTCATACTTCTCATGG-3’) expression and was analyzed using the 2−ΔΔCT method.
Immunohistochemistry (IHC)
Immunohistochemistry was performed on tissue section microarrays (Zhuolibiotech, #ZL-Brc Sur122). The staining procedure included heat-induced epitope retrieval using 0.1 M sodium citrate (pH 9.0, heated by microwave to 90-95 °C, 3 times for 5 minutes each), incubation with primary antibody at 4 °C overnight. Signal detection was performed using an IHC detection kit (Gene Tech, #GK500710). Microscopy of the immunostaining included an initial pre-screen at low power (4X) to identify regions with a technically optimal staining result. Subsequently, detailed analysis at high-power (40X) was performed to evaluate the staining according to routine algorithms employed in tumor diagnostics. Scoring of FREM1 staining were evaluated using the semi-quantitative immunostaining score (ISS) method by pathologist. The immunostaining score was defined as 0 – 3 (range: +++/3, high; ++/2, moderate; +/1, weak; 0, negative.) [40]. The median score was used as cut off for classification of patients into high- and low- expression groups. Semi-quantitative analysis of the IHC images was conducted by Image-J, by which integral optical density (IOD) and the area were collected. Then, average optical density (AOD) was calculated as IOD/area, which represented the staining intensity [41].
Western blot
Total proteins were extracted from breast cancer and adjacent cancer tissue (SYSUCC, Sun Yat-sen University Cancer Center, Guangzhou, China) by using RIPA buffer (Beyotime, #P0013B) and passed the tissue through a 21-gauge needle more than 30 times. The cell lysate was centrifuged at 4 °C and 17000 g for 15 minutes to eliminate large aggregates. A BCA Protein Assay Kit (Tiangen, #PA115) was used to evaluate the cell lysate protein concentrations. Approximately 25-50 μg total protein, denatured with the standard SDS-sample buffer per lane, was loaded for electrophoresis on 10% pre-cast mini-polyacrylamide gels (GenScript SurePAGE, Bis-Tris, 10 cm x 8 cm gels). The gel containing proteins was then transferred to a PVDF membrane (BioRad). The membrane was blocked with 5% milk in 1×TBST for 2 hours, and incubated with the FREM1 primary antibody (1:1000 rabbit polyclonal, Proteintech, #13086-1-AP) and TILRR (1:2000 rabbit polyclonal custom, Genesript) at 4 °C overnight. Before incubating the membrane with a secondary antibody (1:10000 dilution, Jackson ImmunoResearch, #111-035-003) for 1 hour, it was washed the with 1×PBST 5 times at room temperature. The blots were detected by chemiluminescence (Bio-Rad). The band intensity was quantified by ImageJ (https://imagej.nih.gov/ij/download.html).
Cell culture
Cells were cultured (BT474, purchased from Procell Life Science and Technology Co., Ltd. CL-0040) at the density of 1×106/well in RPMI 1640 Medium (Gibco, #C11875500BT) with 20% FBS and insulin. Cells were incubated at 37 °C and 5% CO2. The day after seeding, cells were transfected with HA-GFP or HA-TILRR-T2A-GFP plasmid using the Lipofectamine 3000 Transfection Reagent (Invitrogen, #L3000-015). Cells were incubated at 37 °C and 5% CO2 for 24 hours, at which time culture medium was replaced. Forty-eight hours after transfection, cells were detached by 0.25% trypsin for 3 minutes, and then collect the cell for cell sorting (Flow Cytometer, Aria II, BD).
RNA-seq
Trizol lysate was used to lyse selective cells and extract RNA from the cells. To generate sequencing libraries, 1 ug RNA per sample was used (NEBNext UltraTM RNA Library Prep Kit, Illumina; NE, USA). Library quality was assessed on the Agilent Bioanalyzer 2100 system. Sequencing was performed on the Illumina Novaseq platform, and 150 bp paired-end reads were generated. Raw reads were aligned to a reference genome (UCSC GRCh38/hg38) using Bowtie 2 (2.2.5). Gene expression was quantified using RSEM v1.1.22.
Statistical analysis
OS and DFS curves were generated by Kaplan-Meier survival analysis using SPSS 17.0 software. The results generated in Oncomine are displayed with P values, fold changes, and ranks. The results of the Kaplan-Meier plots, PrognoScan, and GEPIA2 are displayed with HR and P or Cox P values from a log-rank test. The correlation of gene expression was evaluated by Spearman’s correlation and statistical significance, and the strength of the correlation was determined using the following guide for the absolute value: 0.00–0.19, very weak; 0.20–0.39, weak; 0.40–0.59, moderate; 0.60–0.79, strong; 0.80–1.0, very strong. P values < 0.05 were considered as statistically significant.
Author Contributions
Wen-Jing Guo, Ren Wang and Xiao Zhang conceived and planned the experiments, and wrote the manuscript; Xiao-Yi Xu, Wen-Jing Guo, Shi-Hua Pan, Sheng Zhang and He-Ying Li carried out the experiments; Ying Zhang, Feng-Lin Gao and Ren Wang carried out the bioinformatics analysis; Xiao-Yi Xu, Jiang-Tao Wang and Xiao Zhang performed the data analysis.
Conflicts of Interest
The authors declare that they have no conflicts of interest.
Funding
This work was supported by funds from the following grants: Engineering Project of Research and Development of Automatic Stem Cell Production Equipment (Y9284101, Xiao Zhang); Research and Development of Automatic Mesenchymal Stem Cell Production Equipment (Y9902001, Xiao Zhang); High-Throughput of Synthetic Biology Platform Development Project (O0392001, Xiao Zhang).
References
- 1. Beck TF, Shchelochkov OA, Yu Z, Kim BJ, Hernández-García A, Zaveri HP, Bishop C, Overbeek PA, Stockton DW, Justice MJ, Scott DA. Novel frem1-related mouse phenotypes and evidence of genetic interactions with gata4 and slit3. PLoS One. 2013; 8:e58830. https://doi.org/10.1371/journal.pone.0058830 [PubMed]
- 2. Hudson RC, Gray C, Kiss-Toth E, Chico TJ, Qwarnstrom EE. Bioinformatics analysis of the FREM1 gene-evolutionary development of the IL-1R1 co-receptor, TILRR. Biology (Basel). 2012; 1:484–94. https://doi.org/10.3390/biology1030484 [PubMed]
- 3. Zhang X, Shephard F, Kim HB, Palmer IR, McHarg S, Fowler GJ, O’Neill LA, Kiss-Toth E, Qwarnstrom EE. TILRR, a novel IL-1RI co-receptor, potentiates MyD88 recruitment to control ras-dependent amplification of NF-kappaB. J Biol Chem. 2010; 285:7222–32. https://doi.org/10.1074/jbc.M109.073429 [PubMed]
- 4. Smith SA, Samokhin AO, Alfadi M, Murphy EC, Rhodes D, Holcombe WM, Kiss-Toth E, Storey RF, Yee SP, Francis SE, Qwarnstrom EE. The IL-1RI co-receptor TILRR (FREM1 isoform 2) controls aberrant inflammatory responses and development of vascular disease. JACC Basic Transl Sci. 2017; 2:398–414. https://doi.org/10.1016/j.jacbts.2017.03.014 [PubMed]
- 5. Jung H, Kim HS, Kim JY, Sun JM, Ahn JS, Ahn MJ, Park K, Esteller M, Lee SH, Choi JK. DNA methylation loss promotes immune evasion of tumours with high mutation and copy number load. Nat Commun. 2019; 10:4278. https://doi.org/10.1038/s41467-019-12159-9 [PubMed]
- 6. Ino Y, Yamazaki-Itoh R, Shimada K, Iwasaki M, Kosuge T, Kanai Y, Hiraoka N. Immune cell infiltration as an indicator of the immune microenvironment of pancreatic cancer. Br J Cancer. 2013; 108:914–23. https://doi.org/10.1038/bjc.2013.32 [PubMed]
- 7. Zhang SC, Hu ZQ, Long JH, Zhu GM, Wang Y, Jia Y, Zhou J, Ouyang Y, Zeng Z. Clinical implications of tumor-infiltrating immune cells in breast cancer. J Cancer. 2019; 10:6175–84. https://doi.org/10.7150/jca.35901 [PubMed]
- 8. Nosho K, Baba Y, Tanaka N, Shima K, Hayashi M, Meyerhardt JA, Giovannucci E, Dranoff G, Fuchs CS, Ogino S. Tumour-infiltrating t-cell subsets, molecular changes in colorectal cancer, and prognosis: cohort study and literature review. J Pathol. 2010; 222:350–66. https://doi.org/10.1002/path.2774 [PubMed]
- 9. Denkert C, von Minckwitz G, Darb-Esfahani S, Lederer B, Heppner BI, Weber KE, Budczies J, Huober J, Klauschen F, Furlanetto J, Schmitt WD, Blohmer JU, Karn T, et al. Tumour-infiltrating lymphocytes and prognosis in different subtypes of breast cancer: a pooled analysis of 3771 patients treated with neoadjuvant therapy. Lancet Oncol. 2018; 19:40–50. https://doi.org/10.1016/S1470-2045(17)30904-X [PubMed]
- 10. Cai Y, Nogales-Cadenas R, Zhang Q, Lin JR, Zhang W, O’Brien K, Montagna C, Zhang ZD. Transcriptomic dynamics of breast cancer progression in the MMTV-PyMT mouse model. BMC Genomics. 2017; 18:185. https://doi.org/10.1186/s12864-017-3563-3 [PubMed]
- 11. Dagenais M, Dupaul-Chicoine J, Douglas T, Champagne C, Morizot A, Saleh M. The interleukin (IL)-1R1 pathway is a critical negative regulator of PyMT-mediated mammary tumorigenesis and pulmonary metastasis. Oncoimmunology. 2017; 6:e1287247. https://doi.org/10.1080/2162402X.2017.1287247 [PubMed]
- 12. Camargo MC, Mera R, Correa P, Peek RM
Jr , Fontham ET, Goodman KJ, Piazuelo MB, Sicinschi L, Zabaleta J, Schneider BG. Interleukin-1beta and interleukin-1 receptor antagonist gene polymorphisms and gastric cancer: a meta-analysis. Cancer Epidemiol Biomarkers Prev. 2006; 15:1674–87. https://doi.org/10.1158/1055-9965.EPI-06-0189 [PubMed] - 13. Gong Z, Ma J, Su H, Guo T, Cai H, Chen Q, Zhao X, Qi J, Du J. Interleukin-1 receptor antagonist inhibits angiogenesis in gastric cancer. Int J Clin Oncol. 2018; 23:659–70. https://doi.org/10.1007/s10147-018-1242-2 [PubMed]
- 14. Sehouli J, Mustea A, Koensgen D, Chen FC, Lichtenegger W. Interleukin-1 receptor antagonist gene polymorphism is associated with increased risk of epithelial ovarian cancer. Ann Oncol. 2003; 14:1501–04. https://doi.org/10.1093/annonc/mdg413 [PubMed]
- 15. Lewis AM, Varghese S, Xu H, Alexander HR. Interleukin-1 and cancer progression: the emerging role of interleukin-1 receptor antagonist as a novel therapeutic agent in cancer treatment. J Transl Med. 2006; 4:48. https://doi.org/10.1186/1479-5876-4-48 [PubMed]
- 16. Vallés S, Tsoi C, Huang WY, Wyllie D, Carlotti F, Askari JA, Humphries MJ, Dower SK, Qwarnström EE. Recruitment of a heparan sulfate subunit to the interleukin-1 receptor complex. Regulation by fibronectin attachment. J Biol Chem. 1999; 274:20103–09. https://doi.org/10.1074/jbc.274.29.20103 [PubMed]
- 17. Guo B, Fu S, Zhang J, Liu B, Li Z. Targeting inflammasome/IL-1 pathways for cancer immunotherapy. Sci Rep. 2016; 6:36107. https://doi.org/10.1038/srep36107 [PubMed]
- 18. Zhang X, Pino GM, Shephard F, Kiss-Toth E, Qwarnstrom EE. Distinct control of MyD88 adapter-dependent and Akt kinase-regulated responses by the interleukin (IL)-1RI co-receptor, TILRR. J Biol Chem. 2012; 287:12348–52. https://doi.org/10.1074/jbc.C111.321711 [PubMed]
- 19. Gallagher EJ, Zelenko Z, Neel BA, Antoniou IM, Rajan L, Kase N, LeRoith D. Elevated tumor LDLR expression accelerates LDL cholesterol-mediated breast cancer growth in mouse models of hyperlipidemia. Oncogene. 2017; 36:6462–71. https://doi.org/10.1038/onc.2017.247 [PubMed]
- 20. Peng D, Kryczek I, Nagarsheth N, Zhao L, Wei S, Wang W, Sun Y, Zhao E, Vatan L, Szeliga W, Kotarski J, Tarkowski R, Dou Y, et al. Epigenetic silencing of TH1-type chemokines shapes tumour immunity and immunotherapy. Nature. 2015; 527:249–53. https://doi.org/10.1038/nature15520 [PubMed]
- 21. Barreira da Silva R, Laird ME, Yatim N, Fiette L, Ingersoll MA, Albert ML. Dipeptidylpeptidase 4 inhibition enhances lymphocyte trafficking, improving both naturally occurring tumor immunity and immunotherapy. Nat Immunol. 2015; 16:850–58. https://doi.org/10.1038/ni.3201 [PubMed]
- 22. Kanda N, Shimizu T, Tada Y, Watanabe S. IL-18 enhances IFN-gamma-induced production of CXCL9, CXCL10, and CXCL11 in human keratinocytes. Eur J Immunol. 2007; 37:338–50. https://doi.org/10.1002/eji.200636420 [PubMed]
- 23. Buchbinder EI, Desai A. CTLA-4 and PD-1 pathways: similarities, differences, and implications of their inhibition. Am J Clin Oncol. 2016; 39:98–106. https://doi.org/10.1097/COC.0000000000000239 [PubMed]
- 24. Hassel JC, Heinzerling L, Aberle J, Bähr O, Eigentler TK, Grimm MO, Grünwald V, Leipe J, Reinmuth N, Tietze JK, Trojan J, Zimmer L, Gutzmer R. Combined immune checkpoint blockade (anti-PD-1/anti-CTLA-4): evaluation and management of adverse drug reactions. Cancer Treat Rev. 2017; 57:36–49. https://doi.org/10.1016/j.ctrv.2017.05.003 [PubMed]
- 25. Seidel JA, Otsuka A, Kabashima K. anti-PD-1 and anti-CTLA-4 therapies in cancer: mechanisms of action, efficacy, and limitations. Front Oncol. 2018; 8:86. https://doi.org/10.3389/fonc.2018.00086 [PubMed]
- 26. Qin S, Xu L, Yi M, Yu S, Wu K, Luo S. Novel immune checkpoint targets: moving beyond PD-1 and CTLA-4. Mol Cancer. 2019; 18:155. https://doi.org/10.1186/s12943-019-1091-2 [PubMed]
- 27. Tajiri K, Aonuma K, Sekine I. Cardiovascular toxic effects of targeted cancer therapy. Jpn J Clin Oncol. 2017; 47:779–85. https://doi.org/10.1093/jjco/hyx071 [PubMed]
- 28. Beyer AM, Bonini MG, Moslehi J. Cancer therapy-induced cardiovascular toxicity: old/new problems and old drugs. Am J Physiol Heart Circ Physiol. 2019; 317:H164–67. https://doi.org/10.1152/ajpheart.00277.2019 [PubMed]
- 29. Rhodes DR, Kalyana-Sundaram S, Mahavisno V, Varambally R, Yu J, Briggs BB, Barrette TR, Anstet MJ, Kincead-Beal C, Kulkarni P, Varambally S, Ghosh D, Chinnaiyan AM. Oncomine 3.0: genes, pathways, and networks in a collection of 18,000 cancer gene expression profiles. Neoplasia. 2007; 9:166–80. https://doi.org/10.1593/neo.07112 [PubMed]
- 30. Li T, Fan J, Wang B, Traugh N, Chen Q, Liu JS, Li B, Liu XS. TIMER: a web server for comprehensive analysis of tumor-infiltrating immune cells. Cancer Res. 2017; 77:e108–10. https://doi.org/10.1158/0008-5472.CAN-17-0307 [PubMed]
- 31. Li B, Severson E, Pignon JC, Zhao H, Li T, Novak J, Jiang P, Shen H, Aster JC, Rodig S, Signoretti S, Liu JS, Liu XS. Comprehensive analyses of tumor immunity: implications for cancer immunotherapy. Genome Biol. 2016; 17:174. https://doi.org/10.1186/s13059-016-1028-7 [PubMed]
- 32. Goldman M, Craft B, Hastie M, Repečka K, McDade F, Kamath A, Banerjee A, Luo YH, Rogers D, Brooks AN, Zhu JC, Haussler D. The UCSC Xena platform for public and private cancer genomics data visualization and interpretation. BioRxiv. 2018; 1–16. https://doi.org/10.1101/326470
- 33. Sabatier R, Finetti P, Cervera N, Lambaudie E, Esterni B, Mamessier E, Tallet A, Chabannon C, Extra JM, Jacquemier J, Viens P, Birnbaum D, Bertucci F. A gene expression signature identifies two prognostic subgroups of basal breast cancer. Breast Cancer Res Treat. 2011; 126:407–20. https://doi.org/10.1007/s10549-010-0897-9 [PubMed]
- 34. Sabatier R, Finetti P, Adelaide J, Guille A, Borg JP, Chaffanet M, Lane L, Birnbaum D, Bertucci F. Down-regulation of ECRG4, a candidate tumor suppressor gene, in human breast cancer. PLoS One. 2011; 6:e27656. https://doi.org/10.1371/journal.pone.0027656 [PubMed]
- 35. Cheng WY, Ou Yang TH, Anastassiou D. Development of a prognostic model for breast cancer survival in an open challenge environment. Sci Transl Med. 2013; 5:181ra50. https://doi.org/10.1126/scitranslmed.3005974 [PubMed]
- 36. McCarthy N. Prognostic models: rising to the challenge. Nat Rev Cancer. 2013; 13:378. https://doi.org/10.1038/nrc3530 [PubMed]
- 37. Tang Z, Kang B, Li C, Chen T, Zhang Z. GEPIA2: an enhanced web server for large-scale expression profiling and interactive analysis. Nucleic Acids Res. 2019; 47:W556–60. https://doi.org/10.1093/nar/gkz430 [PubMed]
- 38. Yoshihara K, Shahmoradgoli M, Martínez E, Vegesna R, Kim H, Torres-Garcia W, Treviño V, Shen H, Laird PW, Levine DA, Carter SL, Getz G, Stemke-Hale K, et al. Inferring tumour purity and stromal and immune cell admixture from expression data. Nat Commun. 2013; 4:2612. https://doi.org/10.1038/ncomms3612 [PubMed]
- 39. Subramanian A, Tamayo P, Mootha VK, Mukherjee S, Ebert BL, Gillette MA, Paulovich A, Pomeroy SL, Golub TR, Lander ES, Mesirov JP. Gene set enrichment analysis: a knowledge-based approach for interpreting genome-wide expression profiles. Proc Natl Acad Sci USA. 2005; 102:15545–50. https://doi.org/10.1073/pnas.0506580102 [PubMed]
- 40. Wang R, Yin C, Li XX, Yang XZ, Yang Y, Zhang MY, Wang HY, Zheng XF. Reduced SOD2 expression is associated with mortality of hepatocellular carcinoma patients in a mutant p53-dependent manner. Aging (Albany NY). 2016; 8:1184–200. https://doi.org/10.18632/aging.100967 [PubMed]
- 41. Song L, Shen W, Zhang H, Wang Q, Wang Y, Zhou Z. Differential expression of androgen, estrogen, and progesterone receptors in benign prostatic hyperplasia. Bosn J Basic Med Sci. 2016; 16:201–08. https://doi.org/10.17305/bjbms.2016.1209 [PubMed]




