Introduction
Clear cell renal cell carcinoma (ccRCC), the most common and lethal type of RCC (renal cell carcinoma), is one of the most common malignancies and exhibits high incidence and mortality rates [1]. Although the majority of patients with localized ccRCC have slow-growing, nonfatal tumors, some patients have disease recurrence and metastasis after complete surgical resection [2, 3]. Recurrence and metastasis are the principal causes of renal cell carcinoma-associated mortality [4]. Although molecular targeted drugs such as sunitinib and temsirolimus have been approved to treat patients with advanced metastatic ccRCC, the therapeutic effect of these drugs is limited to a short time interval, and the overall survival rate remains frustrating [2, 5, 6]. Therefore, exploring the molecular mechanisms of key steps in the metastatic progression of ccRCC is becoming essential.
MTDH, also called AEG1 and LYRIC, was shown to be involved in the carcinogenesis and progression of various types of tumors, including breast cancer [7], glioma [8, 9], hepatocellular carcinoma [10] and squamous cell carcinoma [11], suggesting that MTDH is a prognostic molecular biomarker and therapeutic target [4]. Many previous studies illustrated that MTDH can enhance tumor progression and metastasis through activating several classic cancer-promoting signaling pathways, such as epithelial-mesenchymal transition (EMT) [12, 13] and the NF-κB [14–16] and MAPK [17] signaling pathways. Furthermore, overexpression of MTDH is associated with chemotherapeutic resistance against several anticancer drugs, such as 5-fluorouracil [18], doxorubicin [19], paclitaxel [20, 21] and cisplatin [22]. Previous studies of ccRCC [18, 23, 24] suggested that increased MTDH expression is correlated with higher clinical staging, a more advanced grade and shorter patient survival, and knockdown of MTDH inhibited growth and induced apoptosis. The role and mechanism of MTDH in the metastatic progression of ccRCC remain unclear. Therefore, this study aimed to detect the expression of MTDH in ccRCC and further explore the role and mechanism of MTDH in the metastatic progression of ccRCC. In this study, we revealed that MTDH is remarkably increased in ccRCC, especially in metastatic ccRCC, and correlated with poor prognostic features. MTDH promoted metastasis of clear cell renal cell carcinoma by activating the SND1-mediated ERK and EMT signaling pathways.
Results
MTDH promotes the migration and invasion of ccRCC cells
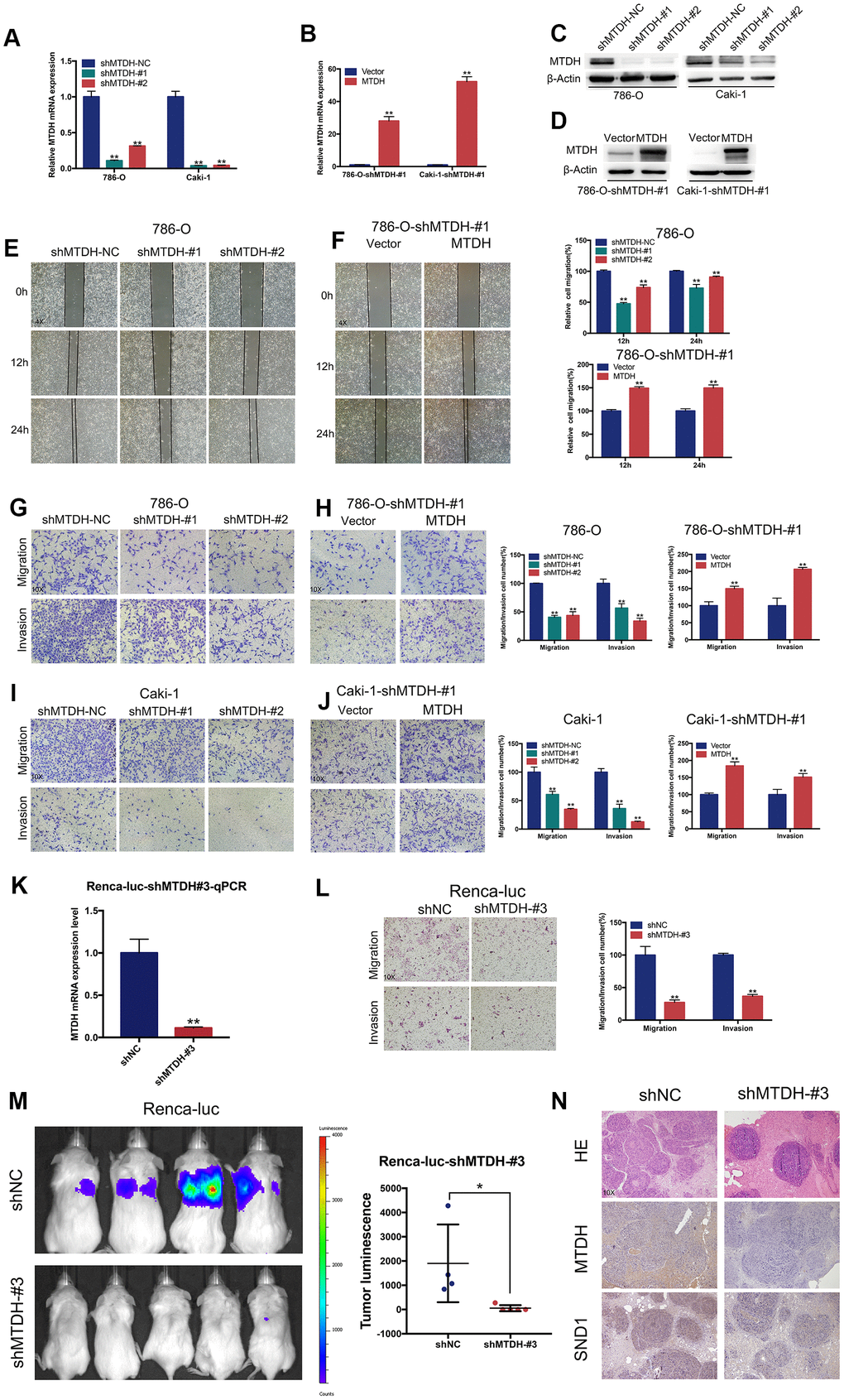
To assess the ability of MTDH to promote metastasis, we carried out a series of functional assays using the relevant ccRCC cell lines. Then, ccRCC cell lines (786-O and Caki-1) stably overexpressing MTDH were established, and the ccRCC cell lines were transfected with shRNAs specifically targeting MTDH (Figure 3A–3D). To determine the role of MTDH in cell migration, a wound healing assay was conducted in 786-shMTDH and 786-shMTDH-#1-MTDH cells. Compared with the migration of control cells, the migratory capability was decreased in 786-shMTDH cells (Figure 3E) and increased in 786-shMTDH-#1-MTDH cells (Figure 3F). Transwell migration assays in two ccRCC cell lines also confirmed the above-mentioned results (Figure 3G–3J). Similarly, the invasion capability was determined using Transwell invasion assays. The invasion capability was significantly reduced in MTDH knockdown cells and enhanced in MTDH-overexpressing cells (Figure 3G–3J). To further confirm that MTDH promotes cell metastasis, a tail vein injection metastasis model was developed using luciferase-labeled Renca (Renca-Luc) cells. Renca-luc cells stably expressing shRNAs specifically targeting MTDH were established (Figure 3K, 3N). The migratory and invasive capabilities were significantly reduced in Renca-luc-shMTDH cells compared with control cells (Figure 3L). A significant reduction in tumor metastasis in the MTDH knockdown group compared with the control group was identified (Figure 3M). Overall, the above results demonstrated that MTDH promotes the migration and invasion of ccRCC cells both in vitro and in vivo.

Figure 3. MTDH promotes cell migration and invasion of ccRCC cells. (A–D) RT-qPCR and western blot analyses of ccRCC cells infected with a lentivirus-mediated MTDH-overexpressing vector or MTDH shRNAs. (E–F) Wound-healing assay. Representative images of wound-induced cell migration by the 786-O-shMTDH, 786-O-#1-MTDH and control cells(4x). (G–J) Representative images of transwell migration and invasion assay of MTDH-knockdown cells and MTDH-overexpressed cells(10x). (K) RT-qPCR analyses of Renca-luc cells infected with a lentivirus-mediated MTDH shRNAs. (L) Representative images of transwell migration and invasion assay of Renca-luc-shMTDH#3(10x). (M) Tail vein-injected Renca-luc metastasis model. Representative IVIS images of mice injected mouse MTDH-silenced or control cells and analysis of tumor luminescence representing lung metastasis measured on day 21. Five mice per group (Renca-luc-shNC ccRCC cells failed in tail vein injection in one mice.) (N) Lung metastasis was confirmed by H&E and IHC- MTDH staining(10x).
MTDH enhances metastasis by promoting ERK signaling and EMT
To explore the potential mechanism by which MTDH promotes metastasis, RNA sequencing and bioinformatics were applied to analyze the potential pathways involved in MTDH. mRNA sequencing of 786-O-shMTDH-#1-MTDH and 786-O-shMTDH-#1-vector Control cells was conducted, which revealed that many genes were differentially expressed when MTDH was overexpressed. These differentially expressed genes could be used to separate 786-O-shMTDH-#1-MTDH cells from control cells (Figure 4A). The genes screened by RNA-seq were validated by RT-qPCR. CXCL family genes (CXCL1, CXCL2, CXCL5) and EMT-related genes (Snail, Slug, ZEB1) were significantly upregulated in 786-O-shMTDH-#1-MTDH cells compared to control cells (Figure 4B). Based on our own RNA sequencing data obtained using gene set enrichment analysis (GSEA) pathway analysis, genes influenced by MTDH overexpression were mostly enriched in pathways involved with KRAS signaling (Figure 4C). These results were also confirmed using TCGA-KIRC RNA sequencing data (Supplementary Figure 1B). Next, the above findings were confirmed at the protein level using western blotting. p-ERK1/2 and the EMT inducer snail were dramatically reduced in 786-O-shMTDH-#1 cells (Figure 4D), but upregulated in 786-O-shMTDH-#1-MTDH cells (Figure 4E). Compared with control cells, 786-O cells with over-expression of MTDH showed loss of adherent phenotype with decreased intercellular contact and Induction of fibroblast like state (Supplementary Figure 1G). Furthermore, Kyoto Encyclopedia of Genes and Genomes (KEGG) pathway analysis revealed that genes influenced by MTDH overexpression were mostly enriched in pathways involved in PI3K-AKT signaling, prostate cancer, extracellular matrix (ECM)-receptor interactions and focal adhesion (Supplementary Figure 1C). Pathways analysis of TCGA-KIRC RNA sequencing data by GSEA also demonstrated that differentially expressed genes due to MTDH upregulation were mostly enriched in the PI3K-AKT signaling pathway (Supplementary Figure 1D). Moreover, MTDH also increased the expression of p-NF-κB and p-p38, executing its function in promoting cancer (Supplementary Figure 1E).

Figure 4. MTDH promotes metastasis by activating ERK signaling and EMT. (A) Heatmap representation of differentially expressed genes identified by RNA-Seq between 786-O-shMTDH-#1-MTDH cells (n = 3) and 786-O-shMTDH-#1-vector Control cells (n = 3). (B) Validation of differentially expressed genes by RT-qPCR. Comparison of mRNA expression of genes in pathways of cancer (CXCL1/2/5 and IGFBP5) and genes in EMT-related pathway (Snail, Slug and ZEB1) between 786-O—shMTDH-#1-MTDH cells and 786-O—shMTDH-#1-vector Control cells. All data are shown as means ± SD. (C) Based on our own RNA sequencing data, genes influenced by MTDH overexpression were mostly enriched in pathways involved with KRAS signaling using Gene Set Enrichment Analysis (GSEA) pathway analysis. (D) Silencing MTDH reduced the protein expression of p-ERK1/2, Snail and SND1 in ccRCC cells. (E) Overexpressing MTDH increased the protein expression of p-ERK1/2, Snail and SND1 in ccRCC cells. (F) The result of mass spectrometry analysis of s-tag pull down assay confirm the interaction between MTDH and SND1 at the protein level. (G) MTDH and SND1 were co-localized, mainly in the cytoplasm. (H) The result of immunoprecipitation revealed that MTDH binds to SND1 at the protein level. (I) The correlation of MTDH and SND1in PKU-KIRC dataset was statistically analyzed (P<0.0001).
MTDH promotes metastasis largely by enhancing SND1-mediated EMT and ERK signaling
To identify MTDH-interacting proteins that potentially affect its function in ccRCC cells, S-tag pulldown assays and mass spectrometry analysis of 786-O-shMTDH-#1-MTDH cells were conducted. Mass spectrometry analysis of proteins pulled down through the S-tag pulldown assay (Figure 4F) confirm the interaction between MTDH and SND1 at the protein level, which has been demonstrated in previous studies [7, 26–28]. However, many new MTDH-interacting proteins that may be interesting for understanding the function of MTDH were identified (Figure 4F). Next, we further analyzed the mRNA expression patterns of MTDH and SND1 in ccRCC tissues. Among the eight GEO datasets and the TCGA-KIRC dataset (Supplementary Figure 1E), a significant positive correlation between MTDH and SND1 was identified (Spearman’s correlation r: 0.361-0.766, all p < 0.01). The protein expression patterns of MTDH and SND1 in ccRCC tissues were assessed by IHC. As shown in Figure 4I, a strong positive correlation between MTDH and SND1 at the protein level was revealed. Previous studies have revealed that MTDH promotes tumorigenesis under oncogenic/stress conditions by interacting with and stabilizing Staphylococcal nuclease domain-containing 1 (SND1) [7, 29]. To confirm the interaction between MTDH and SND1 at the protein level, immunofluorescence and immunoprecipitation experiments were performed in ccRCC cells infected with a lentivirus-mediated MTDH overexpression vector. The immunofluorescence results indicated that MTDH and SND1 were colocalized, mainly in the cytoplasm (Figure 4H). The interaction between MTDH and SND1 at the protein level was confirmed using immunoprecipitation (Figure 4G), which suggests that MTDH promotes metastasis via SND1.
SND1 has been reported to contribute to tumor progression and metastasis in various types of tumors, including glioma [30], breast cancer [31–33] and hepatocellular carcinoma [34]. However, the expression and molecular function of SND1 in ccRCC remain completely unclear. To explore the expression of SND1 in ccRCC, RNA-seq and microarray data from ccRCC samples in the TCGA and GEO datasets were analyzed. Among all 12 ccRCC GEO datasets, SND1 mRNA expression was significantly increased in ccRCC tissues compared with normal kidney tissues (Supplementary Figure 2A). Meta-analysis revealed that SND1 mRNA expression was still obviously enhanced in the union dataset (Supplementary Figure 2B, p<0.0001). SND1 mRNA expression was also significantly upregulated in ccRCC tissues compared with normal kidney tissues (Figure 5A). Compared with that in matched paracancerous normal kidney tissues, SND1 mRNA expression was increased in ccRCC tissues described in the TCGA-KIRC dataset (Supplementary Figure 2C). We further analyzed the association of SND1 expression with clinicopathological parameters based on the TCGA-KIRC dataset. SND1 expression was strongly associated with histologic grade, pathologic T stage, pathologic N stage, pathologic M stage and pathologic stage (Supplementary Figure 2F, Supplementary Table 5). To explore the potential prognostic significance of SND1, we evaluated the TCGA-KIRC dataset using the Human Protein Atlas website (https://www.proteinatlas.org/). As shown in Supplementary Figure 2D and 2E, the group with high SND1 mRNA expression had a poorer OS and shorter relapse-free survival (RFS) than the group with low SND1 mRNA expression (OS: p = 0.014, RFS: p = 0.0151). Furthermore, SND1 mRNA expression in metastatic ccRCC was higher than SND1 mRNA expression in normal kidney tissues and primary ccRCC tissues when the GSE105288 and TCGA-KIRC datasets were analyzed (Figure 5A). Representative immunostaining images showing low (no staining and weak staining) and high (moderate staining and strong staining) MTDH expression in ccRCC tissues are shown in Supplementary Figure 1H. In the PKU-KIRC dataset, SND1 protein expression was elevated in ccRCC patients with postsurgical metastasis (Figure 5B), and ccRCC patients with high SND1 protein expression levels had a shorter MFS than those with low SND1 protein expression levels (Figure 5C, p = 0.0061). These results indicated that SND1 may contribute to the metastatic progression of ccRCC.

Figure 5. MTDH promotes metastasis largely by enhancing SND1-mediated EMT and ERK signaling. (A) SND1 mRNA expression was increased in ccRCC tissues in both TCGA dataset and GSE105288, especially in metastatic ccRCC. (B) Compared to those without postsurgical metastasis, ccRCC patients with postsurgical metastasis had higher SND1 protein expression levels in PKU-KIRC dataset. (C) The ccRCC patients with high SND1 protein expression levels had shorter MFS than those with lower SND1 expression levels (p = 0.0061). (D) Migration and invasive capabilities were attenuated in 786-O-SND1-knockdown cells(20x). (E) Silencing SND1 reduced the protein expression of p-ERK1/2, Snail in 786-O cells. (F) knockdown of SND1 could abolish promoting migration and invasive capabilities of ccRCC cells induced by overexpressing MTDH(20x). (G) Silencing SND1 could attenuate increased expression of snail and p-ERK protein induced by overexpressing MTDH.
To explore the potential function and mechanism of SND1 in promoting metastasis, a 786-O ccRCC cell line that stably expressed shRNAs specifically targeting SND1 (786-O-shSND1 cells) was established. Compared with control cells, 786-O-shSND1 cells showed dramatically weakened migration and invasion capabilities (Figure 5D). Consistent with the involvement of SND1 in cancer metastasis via ERK signaling and EMT revealed in previous studies, we found that p-ERK1/2 and the EMT inducer snail were significantly reduced in 786-O-shSND1 cells using western blotting (Figure 5E). The abovementioned results offer powerful support for a functional correlation between MTDH and SND1 during tumor progression and metastasis in ccRCC. To explore whether MTDH promotes metastasis in an SND1-dependent manner, the migration and invasive capabilities of 786-O-shMTDH-#1-MTDH ccRCC cells infected with a lentivirus-mediated shSND1 vector were determined. As shown in Figure 5F, knockdown of SND1 abolished the increased migration and invasion capabilities of ccRCC cells promoted by MTDH overexpression. Silencing SND1 largely abolished the increased expression of the p-ERK1/2 and snail proteins induced by MTDH overexpression (Figure 5G). Overall, the above results revealed that MTDH promotes metastasis mainly by enhancing SND1-mediated ERK signaling and EMT.
Discussion
MTDH, a metastasis-related gene with significant prognostic potential and therapeutic value in various types of tumors, is involved in multiple processes [35], including survival, angiogenesis and metastasis. In ccRCC, only the correlation between the MTDH expression level and clinicopathological characteristics and the ability of MTDH knockdown to inhibit cell growth were investigated in previous studies. Staphylococcal nuclease domain-containing 1 (SND1), a transcriptional coactivator, was identified as an oncoprotein involved in carcinogenesis and the progression of various types of tumors [30, 32, 33, 36]. Currently, the expression and function of SND1 in ccRCC remain poorly understood. In this study, both MTDH and SND1 were remarkably increased in ccRCC, especially in metastatic ccRCC, and associated with advanced clinicopathological features and poor prognosis. The interaction between MTDH and SND1 at the protein level was confirmed using immunoprecipitation and immunofluorescence. MTDH promoted the metastasis of clear cell renal cell carcinoma by activating SND1-mediated ERK signaling and epithelial-mesenchymal transition.
Based on bioinformatics analysis of the TCGA-KIRC and GEO-ccRCC datasets, both MTDH and SND1 were significantly increased in ccRCC, especially in metastatic ccRCC, and correlated with advanced clinicopathological features. An elevated MTDH protein level is an important prognostic factor independent of other clinicopathological features. We further confirmed the ability of MTDH and SND1 to promote migration and invasion in ccRCC cells using Transwell assays. To better understand the oncogenic function of MTDH in ccRCC, RNA sequencing and bioinformatics were used to analyze the potential pathways in which MTDH is involved. EMT and KRAS signaling were shown to be induced by the overexpression of MTDH using bioinformatics. The KRAS signaling pathway, a well-known cancer-related signal transduction pathway, is involved in tumor metastasis and progression [37, 38]. ERK is a key gene in the KRAS signaling pathway [39]. Our results demonstrated that the overexpression of both MTDH and SND1 promoted the migration and invasion of ccRCC cells by activating ERK and EMT. Similar results were obtained in some previous studies [11, 40]. Moreover, a significant positive correlation between MTDH and SND1 was found in the eight GEO datasets and the TCGA-KIRC dataset, and the interaction between MTDH and SND1 at the protein level was confirmed using immunoprecipitation and immunofluorescence, which suggested that their functions and molecular mechanisms involved in tumor progression are closely connected. To determine whether MTDH promotes metastasis in an SND1-dependent manner, the migration and invasion capabilities of 786-O-shMTDH-#1-MTDH ccRCC cells infected with a lentivirus-mediated shSND1 vector were determined. As expected, the results suggested that MTDH promotes ccRCC cell migration and invasion largely by enhancing SND1-mediated ERK signaling and epithelial-mesenchymal transition. As for how MTDH regulates SND1 to promote metastasis, there is no clear explanation yet. Only one previous study has mentioned that MTDH can promote tumorigenesis under oncogenic/stress conditions by interacting with and stabilizing Staphylococcal nuclease domain-containing 1 (SND1) [7]. The same result was also observed in our study (Figure 5D, 5E). As for how MTDH stabilizes SND1 and how MTDH promotes metastasis through SND1, further research is needed in the future.
The current standard treatment for metastatic ccRCC is a combination of surgical resection to remove the primary tumor and targeted drugs to eliminate metastatic tumors [4]. However, relapsed cancers are largely resistant to targeted drugs, and most cannot be resected by surgery. Previous studies revealed the vital roles of MTDH in the metastasis and chemoresistance of cancer cells, uncovering the potential of MTDH as an antitumor therapeutic target [35]. Our results suggested that MTDH promotes ccRCC cell metastasis largely in an SND1-dependent manner. Although no selective MTDH inhibitors have been found, our research provides new ideas and emphasizes the use of selective SND1 inhibitors and inhibitors that block the binding of MTDH to SND1.
Furthermore, KEGG pathway analysis revealed that the genes influenced by MTDH overexpression are mostly enriched in the PI3K-AKT signaling pathway. Previous studies have confirmed that the PI3K/AKT signaling pathway is involved in MTDH-mediated metastasis and cell survival [11, 41]. By triggering the PI3K/AKT signaling pathway, MTDH regulates the downstream expression of genes encoding metastasis-associated proteins and apoptosis-associated proteins (Bad, p21 and p27) and contributes to the induction of a malignant cell phenotype [41]. The mechanism by which MTDH regulates these downstream genes and the identification of functional partners of MTDH are important topics for future research.
Conclusions
Overall, these results suggest that MTDH is a novel independent predictive factor based on its adverse prognostic effects and a metastatic driver that enhances SND1-mediated EMT and ERK signaling. Exploring the molecular mechanism of MTDH and SND1 in the metastatic progression of ccRCC should be emphasized in future studies. MTDH, a vital driver of metastasis, may serve as a therapeutic target that can be applied to the clinical treatment of metastatic ccRCC.
Materials and Methods
Bioinformatics data mining
All ccRCC gene microarray profiling data with a sample size greater than 20 (GSE781, GSE15641, GSE16449, GSE36895, GSE46699, GSE53000, GSE53757, GSE68417, GSE71963, GSE14994, GSE40435, GSE66272, GSE105288) were included in this study and obtained from the Gene Expression Omnibus (GEO, https://www.ncbi.nlm.nih.gov/geo/). TCGA-KIRC-MTDH/SND1 gene expression data and clinical data were downloaded from UCSC Xena (http://xena.ucsc.edu/). R software and packages were applied to preprocess the RNA sequencing and microarray data.
Patients and clinical materials
Between January 2007 and December 2010, a total of 111 ccRCC patients who had undergone radical nephrectomy without preoperative therapy were enrolled in this study. This study was approved by the Biomedical Research Ethics Committee of Peking University First Hospital, and written informed consent was obtained from all enrolled patients. According to the 2011 Union for International Cancer Control TNM classification of malignant tumors, all tissue samples were confirmed by pathology as clear cell-type RCC. The nuclear grade was determined by the Fuhrman nuclear grading system. All animal studies were conducted according to the guidelines of the Institutional Animal Care and Use Committee of Peking University First Hospital.
Cell culture and transfection
The 786-O, Caki-1 and Renca ccRCC cell lines were obtained from the Institute of Cell Research, Chinese Academy of Sciences, Shanghai, China. Cell lines were cultured according to conditions specified by the provider. The sequences of the related MTDH/SND1-shRNA and a negative control shRNA were designed, and the shRNAs were chemically synthesized and inserted into the pLKO.1 vector. The MTDH sequence was generated by PCR and inserted into the pLVX vector with a C-terminal S-tag label. Lentiviruses were produced in HEK-293T cells using a three-vector system consisting of targeting vector: viral packaging vector (psPAX2): viral envelope vector (pMD2G) at a 4:3:1 ratio. The ccRCC cells were selected with puromycin (2 μg/mL) and blasticidin (3 μg/mL).
RNA extraction and real-time quantitative PCR (RT-qPCR)
According to the manufacturer’s instructions, the total RNA was extracted from tissue samples and the transfected cells by using TRIzol reagent (Invitrogen; Thermo Fisher Scientific, Inc.). cDNA was generated by using reverse transcription (TansGEN, Beijing, China). RT-qPCR was performed using the ABI PRISM 7000 fluorescent quantitative PCR system (Applied Biosystems, Foster City, CA, USA) according to the manufacturer’s instructions, and expression levels were normalized to those of TUBA. Detailed information on the primer sequences included in this study is shown in Supplementary Table 1.
Immunohistochemistry (IHC) and Western blot analysis
Immunohistochemistry (IHC) experiments and IHC scoring were carried out as previously described according to previous protocols [25]. Protein lysates were prepared by homogenization in 1% NP-40 containing 1 mM PMSF, and samples containing 20 μg of protein were separated by SDS-PAGE. The immunoreactive bands were visualized using an ImmobilonTM Western kit (Millipore, Billerica, MA) using the Syngene G:BOX imaging system (Frederick, USA). According to the manufacturer’s instructions, western blot assays were carried out with antibodies diluted in PBS plus Tween-20 (PBST). Information on all primary antibodies used is listed in Supplementary Table 2.
Wound healing assay
Wounds were marked and photographed with a microscope (Leica DM IL, Leica Microsystems, Germany) equipped with a digital camera (Leica DFC300FX) at 0, 12 and 24 h after scratching with a sterile 200 μL pipette. The scratched area was measured at three different positions.
Transwell migration and invasion assay
For Transwell migration assays, 10000 cells were plated into the upper chambers of a Transwell apparatus (24-well insert, 8 μm pore size, Corning) with 200 μL of serum-free RPMI-1640. The lower chambers were filled with 700 μL of RPMI-1640 containing 10% fetal bovine serum. Twenty-four hours later, the adherent cells on the lower surface were stained with 0.5% crystal violet in methanol for 30 minutes.
For invasion assays, 1000 cells were seeded on a Transwell apparatus (24-well insert, 8 μm pore size, Corning) coated with Matrigel (diluted 1:8 in PBS, product #354234, Corning, Inc., NY, USA). The culture conditions were the same as those described for the Transwell migration assay. After 24 hours, the adherent cells on the lower surface were stained with 0.5% crystal violet in methanol for 30 minutes. Cells on the lower surface were photographed with a microscope (Leica DM IL, Leica Microsystems) equipped with a digital camera (Leica DFC300FX) and counted.
Metastatic mouse model development by tail vein injection
Renca-luc cells stably expressing luciferase were used in this experiment. Approximately 5×105 Renca-luc-shMTDH-NC and Renca-luc-shMTDH-#3 cells were injected into the lateral tail vein of each 5-week-old male NSG mouse (SPF (Beijing) Biotechnology Co., Ltd., China). Three weeks after injection, the mice were anesthetized with isoflurane (Yipin Pharmaceutical, China), and D-luciferin sodium salt (Biovision, USA) was then injected intraperitoneally according to the manufacturer’s instructions. Metastatic lesions were visualized using the Xenogen IVIS in vivo imaging system (Perkin Elmer, MA, USA).
Immunofluorescence
Cells from the different groups were seeded on glass slides at 24 h prior to the experiment and grown. After fixation with 4% paraformaldehyde–PBS for 15 min, the cells were washed once with PBS and permeabilized with 0.5% Triton X-100. The cells were then stained with the appropriate primary antibodies at 4 °C for 12 h. Nuclei were stained with 0.2 mg/mL DAPI.
Immunoprecipitation
Cells were collected and lysed in 1% NP-40 with 1 mM PMSF. Whole-cell lysates (2 mg) were precleared with 20 μL of S-tag beads and incubated at 4 °C for 12 hours on a rocking platform. The immune complexes were subjected to SDS-PAGE and analyzed by immunoblotting.
S-tag pull down assay and mass spectrometry analysis
Protein lysates were prepared by cells homogenization in 1% NP40 buffer containing PMSF and proteinase inhibitor cocktail (Roche). 0.5-1mg protein lysates were incubated with S-protein beads (Novagen) at 4°C for 2h. After centrifuge and washed three times by 1% NP40 buffer, the precipitated complex was boiled with protein loading buffer and separated by SDS-PAGE. The gel was stained by silver stainning kit (Beyotime). The precipitated complex subsequently analyzed by mass spectrum. Mass spectrometry analysis was conducted using an AB SCIEX MALDI TOF-TOF 5800 Analyzer.
RNA-seq data analysis
RNA-seq experiments were conducted by Novogene (Beijing, China). Briefly, the total RNA was isolated from 786-O-shMTDH-#1-vector Control cells and 786-O-shMTDH-#1-MTDH cells cells using TRIzol reagent (Invitrogen) and treated with RNase-free DNase I (New England Biolabs, MA, USA) to remove any contaminating genomic DNA. RNA extraction was performed using Dynabeads oligo(dT) (Invitrogen Dynal). Double-stranded complementary DNA was synthesized from 1 μg of total RNA using Superscript II reverse transcriptase (Invitrogen) and random hexamer primers. Escherichia coli RNase H (New England Biolabs) was added to remove RNA complementary to the cDNA. The cDNA was then fragmented by nebulization, and the standard Illumina protocol was followed thereafter to create mRNA-seq libraries. The libraries were sequenced on an Illumina HiSeq 2000 platform. Sequencing reads were aligned to the human genome (hg19) using the TopHat program (version 2.1.1) set to the default parameters. Total read counts for each protein-coding gene were extracted using HTSeq (version 0.6.0) and then loaded into the R package DESeq2 to calculate the differentially expressed genes with a cut-off fold change of ≥1.5 and an FDR < 0.05. Gene expression levels were calculated as fragments per kilobase of transcript per million mapped reads (FPKM). Gene set enrichment analysis (GSEA) was applied for gene functional annotation.
Statistical analyses
All statistical tests were performed using SPSS version 23.0 software (SPSS, Inc., Chicago, IL, USA) and R version 3.5.2. All experimental data were analyzed by Student’s t-test, the χ2 test or the nonparametric test. Survival curves were plotted using the Kaplan-Meier method with log-rank tests. Univariable and multivariable Cox (forward method: Wald test) regression analyses were applied to assess the prognostic relevance between clinicopathological and immunohistochemical data. Variables with a value of p < 0.05 in univariate analysis were included in subsequent multivariate analysis on the basis of the Cox proportional hazards model. Differences for which p<0.05 were considered statistically significant (*p < 0.05, **p < 0.01, n.s. > 0.05).
Ethics approval
This study was approved by Biomedical Research Ethics Committee of Peking University First Hospital and written informed consents were obtained before any operation to patients. Consent for publication. The authors confirmed that written consent have be obtained from the patients to publish this manuscript.
Author Contributions
AH, SH and CH contributed to the experiment design, manuscript draft, and data analysis. AH and ZC: statistical analysis; YW and CH: acquisition of data; YQG, XL and LZ: critical revision of the manuscript for important intellectual content, administrative support, obtaining funding, supervision. All authors read and approved the final manuscript.
Acknowledgments
The authors greatly appreciate the help from Qun He and Libo Liu for their help in Immunohistochemical section, observation and assessment, the help from Ding Peng with his help in bioinformatics analysis and Yifan Li and Yonghao Zhan for their help in cell experiments. All mentioned individuals approved the submitted manuscript.
Conflicts of Interest
The authors declare that there are no conflicts of interest concerning this article.
Funding
This work was supported by the National Natural Science Foundation of China [81872083, 81972379, 81772703, 81672546], Natural Science Foundation of Beijing [7152146, 7172219] and The Capital Health Research and Development of Special [2016–1-4077].
References
- 1. Siegel RL, Miller KD, Jemal A. Cancer statistics, 2019. CA Cancer J Clin. 2019; 69:7–34. https://doi.org/10.3322/caac.21551 [PubMed]
- 2. Grünwald V, Eberhardt B, Bex A, Flörcken A, Gauler T, Derlin T, Panzica M, Dürr HR, Grötz KA, Giles RH, von Falck C, Graser A, Muacevic A, Staehler M. An interdisciplinary consensus on the management of bone metastases from renal cell carcinoma. Nat Rev Urol. 2018; 15:511–21. https://doi.org/10.1038/s41585-018-0034-9 [PubMed]
- 3. Gershman B, Moreira DM, Thompson RH, Boorjian SA, Lohse CM, Costello BA, Cheville JC, Leibovich BC. Renal Cell Carcinoma with Isolated Lymph Node Involvement: Long-term Natural History and Predictors of Oncologic Outcomes Following Surgical Resection. Eur Urol. 2017; 72:300–06. https://doi.org/10.1016/j.eururo.2016.12.027 [PubMed]
- 4. Dudani S, Graham J, Wells JC, Bakouny Z, Pal SK, Dizman N, Donskov F, Porta C, de Velasco G, Hansen A, Iafolla M, Beuselinck B, Vaishampayan UN, et al. First-line Immuno-Oncology Combination Therapies in Metastatic Renal-cell Carcinoma: Results from the International Metastatic Renal-cell Carcinoma Database Consortium. Eur Urol. 2019; 76:861–67. https://doi.org/10.1016/j.eururo.2019.07.048 [PubMed]
- 5. Remák E, Charbonneau C, Négrier S, Kim ST, Motzer RJ. Economic evaluation of sunitinib malate for the first-line treatment of metastatic renal cell carcinoma. J Clin Oncol. 2008; 26:3995–4000. https://doi.org/10.1200/JCO.2007.13.2662 [PubMed]
- 6. Hutson TE, Figlin RA. Novel therapeutics for metastatic renal cell carcinoma. Cancer. 2009 (10 Suppl); 115:2361–67. https://doi.org/10.1002/cncr.24235 [PubMed]
- 7. Hu G, Chong RA, Yang Q, Wei Y, Blanco MA, Li F, Reiss M, Au JL, Haffty BG, Kang Y. MTDH activation by 8q22 genomic gain promotes chemoresistance and metastasis of poor-prognosis breast cancer. Cancer Cell. 2009; 15:9–20. https://doi.org/10.1016/j.ccr.2008.11.013 [PubMed]
- 8. Hu B, Emdad L, Bacolod MD, Kegelman TP, Shen XN, Alzubi MA, Das SK, Sarkar D, Fisher PB. Astrocyte elevated gene-1 interacts with Akt isoform 2 to control glioma growth, survival, and pathogenesis. Cancer Res. 2014; 74:7321–32. https://doi.org/10.1158/0008-5472.CAN-13-2978 [PubMed]
- 9. Hu B, Emdad L, Kegelman TP, Shen XN, Das SK, Sarkar D, Fisher PB. Astrocyte Elevated Gene-1 Regulates β-Catenin Signaling to Maintain Glioma Stem-like Stemness and Self-Renewal. Mol Cancer Res. 2017; 15:225–33. https://doi.org/10.1158/1541-7786.MCR-16-0239 [PubMed]
- 10. Yoo BK, Emdad L, Su ZZ, Villanueva A, Chiang DY, Mukhopadhyay ND, Mills AS, Waxman S, Fisher RA, Llovet JM, Fisher PB, Sarkar D. Astrocyte elevated gene-1 regulates hepatocellular carcinoma development and progression. J Clin Invest. 2009; 119:465–77. https://doi.org/10.1172/JCI36460 [PubMed]
- 11. Yu C, Liu Y, Tan H, Li G, Su Z, Ren S, Zhu G, Tian Y, Qiu Y, Zhang X. Metadherin regulates metastasis of squamous cell carcinoma of the head and neck via AKT signalling pathway-mediated epithelial-mesenchymal transition. Cancer Lett. 2014; 343:258–67. https://doi.org/10.1016/j.canlet.2013.09.033 [PubMed]
- 12. El-Ashmawy NE, El-Zamarany EA, Khedr EG, Abo-Saif MA. Activation of EMT in colorectal cancer by MTDH/NF-κB p65 pathway. Mol Cell Biochem. 2019; 457:83–91. https://doi.org/10.1007/s11010-019-03514-x [PubMed]
- 13. Wang Y, Wang T, Sun Y, Sun W, Wang X. Astrocyte elevated gene-1 promotes tumour growth and invasion by inducing EMT in oral squamous cell carcinoma. Sci Rep. 2017; 7:15447. https://doi.org/10.1038/s41598-017-15805-8 [PubMed]
- 14. Wang YP, Liu IJ, Chiang CP, Wu HC. Astrocyte elevated gene-1 is associated with metastasis in head and neck squamous cell carcinoma through p65 phosphorylation and upregulation of MMP1. Mol Cancer. 2013; 12:109. https://doi.org/10.1186/1476-4598-12-109 [PubMed]
- 15. Sarkar D, Park ES, Emdad L, Lee SG, Su ZZ, Fisher PB. Molecular basis of nuclear factor-kappaB activation by astrocyte elevated gene-1. Cancer Res. 2008; 68:1478–84. https://doi.org/10.1158/0008-5472.CAN-07-6164 [PubMed]
- 16. Emdad L, Sarkar D, Su ZZ, Randolph A, Boukerche H, Valerie K, Fisher PB. Activation of the nuclear factor kappaB pathway by astrocyte elevated gene-1: implications for tumor progression and metastasis. Cancer Res. 2006; 66:1509–16. https://doi.org/10.1158/0008-5472.CAN-05-3029 [PubMed]
- 17. Chang Y, Li B, Xu X, Shen L, Bai H, Gao F, Zhang Z, Jonas JB. Lentivirus-Mediated Knockdown of Astrocyte Elevated Gene-1 Inhibits Growth and Induces Apoptosis through MAPK Pathways in Human Retinoblastoma Cells. PLoS One. 2016; 11:e0148763. https://doi.org/10.1371/journal.pone.0148763 [PubMed]
- 18. Wang P, Yin B, Shan L, Zhang H, Cui J, Zhang M, Song Y. RNA interference-mediated knockdown of astrocyte elevated gene-1 inhibits growth, induces apoptosis, and increases the chemosensitivity to 5-fluorouracil in renal cancer Caki-1 cells. Mol Cells. 2014; 37:857–64. https://doi.org/10.14348/molcells.2014.0081 [PubMed]
- 19. Qian BJ, Yan F, Li N, Liu QL, Lin YH, Liu CM, Luo YP, Guo F, Li HZ. MTDH/AEG-1-based DNA vaccine suppresses lung metastasis and enhances chemosensitivity to doxorubicin in breast cancer. Cancer Immunol Immunother. 2011; 60:883–93. https://doi.org/10.1007/s00262-011-0997-3 [PubMed]
- 20. Yang L, Tian Y, Leong WS, Song H, Yang W, Wang M, Wang X, Kong J, Shan B, Song Z. Efficient and tumor-specific knockdown of MTDH gene attenuates paclitaxel resistance of breast cancer cells both in vivo and in vitro. Breast Cancer Res. 2018; 20:113. https://doi.org/10.1186/s13058-018-1042-7 [PubMed]
- 21. Zhang C, Li HZ, Qian BJ, Liu CM, Guo F, Lin MC. MTDH/AEG-1-based DNA vaccine suppresses metastasis and enhances chemosensitivity to paclitaxel in pelvic lymph node metastasis. Biomed Pharmacother. 2015; 70:217–26. https://doi.org/10.1016/j.biopha.2015.01.028 [PubMed]
- 22. Liu H, Song X, Liu C, Xie L, Wei L, Sun R. Knockdown of astrocyte elevated gene-1 inhibits proliferation and enhancing chemo-sensitivity to cisplatin or doxorubicin in neuroblastoma cells. J Exp Clin Cancer Res. 2009; 28:19. https://doi.org/10.1186/1756-9966-28-19 [PubMed]
- 23. Chen W, Ke Z, Shi H, Yang S, Wang L. Overexpression of AEG-1 in renal cell carcinoma and its correlation with tumor nuclear grade and progression. Neoplasma. 2010; 57:522–29. https://doi.org/10.4149/neo_2010_06_522 [PubMed]
- 24. Erdem H, Oktay M, Yildirim U, Uzunlar AK, Kayikci MA. Expression of AEG-1 and p53 and their clinicopathological significance in malignant lesions of renal cell carcinomas: a microarray study. Pol J Pathol. 2013; 64:28–32. https://doi.org/10.5114/pjp.2013.34600 [PubMed]
- 25. Li Y, Gong Y, Ning X, Peng D, Liu L, He S, Gong K, Zhang C, Li X, Zhou L. Downregulation of CLDN7 due to promoter hypermethylation is associated with human clear cell renal cell carcinoma progression and poor prognosis. J Exp Clin Cancer Res. 2018; 37:276. https://doi.org/10.1186/s13046-018-0924-y [PubMed]
- 26. Blanco MA, Alečković M, Hua Y, Li T, Wei Y, Xu Z, Cristea IM, Kang Y. Identification of staphylococcal nuclease domain-containing 1 (SND1) as a Metadherin-interacting protein with metastasis-promoting functions. J Biol Chem. 2011; 286:19982–92. https://doi.org/10.1074/jbc.M111.240077 [PubMed]
- 27. Yoo BK, Santhekadur PK, Gredler R, Chen D, Emdad L, Bhutia S, Pannell L, Fisher PB, Sarkar D. Increased RNA-induced silencing complex (RISC) activity contributes to hepatocellular carcinoma. Hepatology. 2011; 53:1538–48. https://doi.org/10.1002/hep.24216 [PubMed]
- 28. Tong L, Wang C, Hu X, Pang B, Yang Z, He Z, He M, Wei L, Chu M. Correlated overexpression of metadherin and SND1 in glioma cells. Biol Chem. 2016; 397:57–65. https://doi.org/10.1515/hsz-2015-0174 [PubMed]
- 29. Guo F, Wan L, Zheng A, Stanevich V, Wei Y, Satyshur KA, Shen M, Lee W, Kang Y, Xing Y. Structural insights into the tumor-promoting function of the MTDH-SND1 complex. Cell Rep. 2014; 8:1704–13. https://doi.org/10.1016/j.celrep.2014.08.033 [PubMed]
- 30. Yu L, Xu J, Liu J, Zhang H, Sun C, Wang Q, Shi C, Zhou X, Hua D, Luo W, Bian X, Yu S. The novel chromatin architectural regulator SND1 promotes glioma proliferation and invasion and predicts the prognosis of patients. Neuro Oncol. 2019; 21:742–54. https://doi.org/10.1093/neuonc/noz038 [PubMed]
- 31. Gu X, Xue J, Ai L, Sun L, Zhu X, Wang Y, Liu C. SND1 expression in breast cancer tumors is associated with poor prognosis. Ann N Y Acad Sci. 2018; 1433:53–60. https://doi.org/10.1111/nyas.13970 [PubMed]
- 32. Yu L, Di Y, Xin L, Ren Y, Liu X, Sun X, Zhang W, Yao Z, Yang J. SND1 acts as a novel gene transcription activator recognizing the conserved Motif domains of Smad promoters, inducing TGFβ1 response and breast cancer metastasis. Oncogene. 2017; 36:3903–14. https://doi.org/10.1038/onc.2017.30 [PubMed]
- 33. Yu L, Liu X, Cui K, Di Y, Xin L, Sun X, Zhang W, Yang X, Wei M, Yao Z, Yang J. SND1 Acts Downstream of TGFβ1 and Upstream of Smurf1 to Promote Breast Cancer Metastasis. Cancer Res. 2015; 75:1275–86. https://doi.org/10.1158/0008-5472.CAN-14-2387 [PubMed]
- 34. Jariwala N, Rajasekaran D, Mendoza RG, Shen XN, Siddiq A, Akiel MA, Robertson CL, Subler MA, Windle JJ, Fisher PB, Sanyal AJ, Sarkar D. Oncogenic Role of SND1 in Development and Progression of Hepatocellular Carcinoma. Cancer Res. 2017; 77:3306–16. https://doi.org/10.1158/0008-5472.CAN-17-0298 [PubMed]
- 35. Dhiman G, Srivastava N, Goyal M, Rakha E, Lothion-Roy J, Mongan NP, Miftakhova RR, Khaiboullina SF, Rizvanov AA, Baranwal M. Metadherin: A Therapeutic Target in Multiple Cancers. Front Oncol. 2019; 9:349. https://doi.org/10.3389/fonc.2019.00349 [PubMed]
- 36. Tsuchiya N, Ochiai M, Nakashima K, Ubagai T, Sugimura T, Nakagama H. SND1, a component of RNA-induced silencing complex, is up-regulated in human colon cancers and implicated in early stage colon carcinogenesis. Cancer Res. 2007; 67:9568–76. https://doi.org/10.1158/0008-5472.CAN-06-2707 [PubMed]
- 37. Li S, Balmain A, Counter CM. A model for RAS mutation patterns in cancers: finding the sweet spot. Nat Rev Cancer. 2018; 18:767–77. https://doi.org/10.1038/s41568-018-0076-6 [PubMed]
- 38. Murugan AK, Grieco M, Tsuchida N. RAS mutations in human cancers: roles in precision medicine. Semin Cancer Biol. 2019; 59:23–35. https://doi.org/10.1016/j.semcancer.2019.06.007 [PubMed]
- 39. Salaroglio IC, Mungo E, Gazzano E, Kopecka J, Riganti C. ERK is a Pivotal Player of Chemo-Immune-Resistance in Cancer. Int J Mol Sci. 2019; 20:E2505. https://doi.org/10.3390/ijms20102505 [PubMed]
- 40. Zhang J, Zhang Y, Liu S, Zhang Q, Wang Y, Tong L, Chen X, Ji Y, Shang Q, Xu B, Chu M, Wei L. Metadherin confers chemoresistance of cervical cancer cells by inducing autophagy and activating ERK/NF-κB pathway. Tumour Biol. 2013; 34:2433–40. https://doi.org/10.1007/s13277-013-0794-z [PubMed]
- 41. Lee SG, Su ZZ, Emdad L, Sarkar D, Franke TF, Fisher PB. Astrocyte elevated gene-1 activates cell survival pathways through PI3K-Akt signaling. Oncogene. 2008; 27:1114–21. https://doi.org/10.1038/sj.onc.1210713 [PubMed]





