Introduction
Cellular senescence is characterized by an irreversible loss of replicative capacity and distinct phenotypic changes, including enlarged cellular morphology, increased reactive oxygen species (ROS) production, senescence-associated β-galactosidase activity (SA-β-gal), and senescence-associated secretory phenotypes [1–3]. These changes occur progressively and are accompanied by dynamic shifts in gene expression [3–6]. Most studies on senescence focus on fully senescent cells, partly due to the difficulty in detecting early-stage senescent cells. SA-β-gal, a widely used marker of senescence [7], is only expressed after a cell has fully transitioned into senescence [4], limiting its use for studying senescence initiation. Understanding the molecular regulators that drive early senescence is crucial for developing therapeutic strategies to modulate cellular aging and senescence-associated diseases. To address this gap, we utilized two time-series models of human diploid fibroblasts (HDFs): replicative senescence (RS) and oxidative stress-induced senescence (OSIS) [8–11]. These models allow the identification of key regulators of senescence prior to SA-β-gal activation.
DNA methylation plays a fundamental role in regulating gene expression and is controlled by two classes of DNA methylation activities: de novo methylation (mediated by DNMT3A and DNMT3B) and maintenance methylation (primarily mediated by DNMT1) [12, 13]. During cell replication, DNMT1 ensures the accurate transfer of DNA methylation marks to newly replicated DNA strands, preserving gene expression patterns and cellular identity in daughter cells [14, 15]. DNMT1 targets specific genomic regions known as CpG islands, where it modulates gene expression by methylating cytosine residues [16]. Recent studies have revealed a compelling link between suppressed DNMT1 activity and cellular senescence [9, 17, 18]. DNMT1 inhibition disrupts the faithful transmission of DNA methylation patterns during cell division, leading to epigenetic alterations that trigger senescence-associated gene expression programs [19, 20]. Additionally, DNMT1 expression is commonly downregulated from the initial stages before the onset of SA-β-gal activity in both replicative senescence (RS) and oxidative stress-induced senescence (OSIS) models of human diploid fibroblasts (HDF) [9], implicating its primary involvement in initiating senescence-associated gene reprogramming and expressing specific downstream target genes to trigger senescence.
Serine protease inhibitor Kunitz type 2 (SPINT2), a transmembrane protein with two extracellular Kunitz domains, inhibits the activities of diverse serine proteases, including hepatocyte growth factor activator (HGFA) and matriptase [21–23]. HGFA cleaves de novo single-chain structure of hepatocyte growth factor (HGF) to convert it into active form [24]. Eventually, SPINT2 blocks HGF activation and subsequent c-Met signaling pathways which modulate various cellular processes, including cell proliferation and motility [25, 26]. Interestingly, c-Met suppression induces senescence-like phenotypes in glioblastoma cell, supporting the role of c-Met as a marker of senescence [27]. These findings suggest that SPINT2-mediated inhibition of c-Met may be a key for the early transition of cellular senescence.
In this study, we show that SPINT2 upregulation and DNMT1 downregulation occur in an inverse manner during early senescence, preceding SA-β-gal activation. We further demonstrate that DNMT1 regulates SPINT2 through DNA methylation at specific CpG sites, leading to SPINT2-mediated inhibition of c-Met signaling. These findings reveal a novel epigenetic mechanism in senescence and identify potential therapeutic targets for senescence-associated disorders.
Results
Inverse regulation of SPINT2 and DNMT1 during senescent process of primary HDF
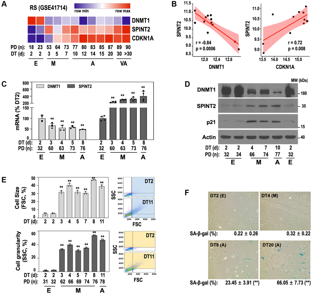
To investigate the role of SPINT2 and its relationship with DNMT1 in cellular senescence, we analyzed time-series transcriptome data from RS process of HDF (GSE41714) previously generated by our group [4]. It is noteworthy that development of this RS model took over a year and the model delineated four distinct stages of senescence progression—early (E), middle (M), advanced (A), and very advanced (VA)—each characterized by unique gene expression patterns. Our analysis revealed a continuous increase in SPINT2 expression from DT3 (the starting point of M stage) to the end VA stage while DNMT1 declined during the same period (Figure 1A). Additionally, CDKN1A (p21), a senescence marker gene [3], exhibited a progressive increase, with its induction slightly lagging behind SPINT2 expression (Figure 1A). Pearson correlation analysis confirmed a strong inverse correlation between SPINT2 and DNMT1 and a direct correlation between SPINT2 and CDKN1A (Figure 1B). These deregulated expression levels were further validated at both the mRNA and protein levels (Figure 1C, 1D). Notably, M-stage cells displayed increased cell size and granularity (Figure 1E), which is indicative of early senescence phenotypes [4], but did not yet exhibit increased SA-β-gal activity (Figure 1F), a conventional senescence marker.

Figure 1. An inverse correlation between DNMT1 and SPINT2 emerges at the early transition (E-to-M) to senescence in RS of primary HDF. (A, B) Heatmap (A) and correlation plot (B) depicting DNMT1 and SPINT2 expression dynamics throughout RS process. Transcriptomic data were obtained from our previously established time-series RS model of primary HDF (GSE41714). The different stages of RS—early (E), middle (M), advanced (A), and very advanced (VA)—are indicated. (C–E) RS of primary HDFs was induced as described in the 'Experimental Procedures' section. (C) qRT-PCR analysis of DNMT1 and SPINT2 mRNA expression. **p < 0.01 vs. DT2 by Student’s t-test. (D) Western blot analysis of DNMT1, SPINT2, and p21 protein expression. (E) Cell size (upper) and granularity (lower) were assessed by side scatter (SSC) and forward scatter (FSC), respectively, using flow cytometry. **p < 0.01 vs. DT2 by Student’s t-test. Bar graphs represent mean ± standard deviation (SD) from three independent cultures. Representative SSC and FSC patterns of DT2 and DT11 cells are shown in the right panel. (F) SA-β-gal assay was performed at each stage. Representative images are shown and quantifications of SA-β-gal-positive cells are presented below each image. **p < 0.01 vs. DT2 by Student’s t-test.
To determine whether this inverse relationship between SPINT2 and DNMT1 is a general feature of cellular senescence, we established an OSIS model by exposing primary HDFs (DT2) to subcytotoxic doses of H2O2 (100–300 μM). While RS takes over a year to develop, OSIS occurs within three days (Figure 2A). Cells treated with H2O2 exhibited senescence phenotypes, including increased SA-β-gal activity (Figure 2A) and a dose-dependent upregulation of p21 protein expression (Figure 2C). In this OSIS model, both SPINT2 mRNA and protein levels significantly increased, whereas DNMT1 expression decreased (Figure 2B, 2C), mirroring the pattern observed in RS model. A time-course analysis with 200 μM H2O2 further confirmed the progressive inverse regulation of SPINT2 and DNMT1 (Figure 2D, 2E). These findings demonstrate that the inverse regulation of DNMT1 and SPINT2 is a shared molecular event in the early onset of HDF senescence.

Figure 2. The inverse relationship between DNMT1 and SPINT2 expression is also observed in the OSIS model of primary HDF. (A–C) OSIS was induced by exposing primary HDFs (DT2) to the indicated concentrations of H2O2 for 3 days. (A) SA-β-gal activity was quantified (upper panel), and representative staining images are shown (lower panel). **p < 0.01 vs. HDF DT2 control (C) by Student’s t-test. (B) qRT-PCR analysis of DNMT1 and SPINT2 mRNA levels. **p < 0.01 vs. C by Student’s t-test. (C) Western blot analysis of DNMT1, SPINT2, and p21 protein expression. (D, E) HDFs (DT2) were treated with 200 μM H2O2 for the indicated time points. (D) qRT-PCR analysis of DNMT1 and SPINT2 mRNA levels. **p < 0.01 vs. control (C) by Student’s t-test. (E) Western blot analysis of DNMT1, SPINT2, and p21 protein expression.
DNMT1 suppression triggers SPINT2 induction and HDF senescence
To investigate whether DNMT1 directly regulates SPINT2, we treated young HDFs (DT2) with 5-aza-2′-deoxycytidine (5-AzC), a DNA methylation inhibitor [28]. Consistent with previous reports [28], 5-AzC treatment significantly reduced DNMT1 protein levels (Figure 3A, top) while increasing SPINT2 expression at both mRNA and protein levels (Figure 3A, 3B). These molecular changes were accompanied by senescence phenotypes, including p21 induction (Figure 3A) and increased SA-β-gal activity (Figure 3C). To confirm that DNMT1 suppression directly induces SPINT2, we performed siRNA-mediated knockdown of DNMT1. This significantly upregulated SPINT2 at both the mRNA and protein levels (Figure 3D, 3E) and induced senescence phenotypes (Figure 3F). Importantly, co-transfection of SPINT2 siRNA in DNMT1-silenced cells significantly reduced senescence phenotypes (Figure 3G, 3H), indicating that SPINT2 is a key downstream mediator of DNMT1 suppression-induced senescence. Furthermore, SPINT2 overexpression alone was sufficient to induce senescence, even in the absence of DNMT1 suppression (Figure 3I, 3J), suggesting that SPINT2 acts as an independent pro-senescence factor. These results confirm that DNMT1 downregulation is a critical upstream regulator of SPINT2-mediated senescence.

Figure 3. DNMT1 inhibition induces senescence via SPINT2 upregulation. (A–C) HDFs (DT2) were treated with indicated concentrations of 5-AzC for 3 days. (A) Western blot analysis of DNMT1, SPINT2, and p21 protein expression. (B) qRT-PCR analysis of SPINT2 mRNA expression. **p < 0.01 vs. DMSO control (V) by Student's t-test. (C) Quantification of SA-β-gal activity **p < 0.01 vs. V by Student’s t-test. (D–H) HDFs (DT2) were transfected with siRNAs targeting the indicated genes for 4 days. (D) qRT-PCR analysis of DNMT1 and SPINT2 mRNA levels. **p < 0.01 vs. negative control siRNA (NC) by Student’s t-test. (E) Western blot analysis of DNMT1, SPINT2, and p21 protein expression. (F) Quantification of SA-β-gal activity. **p < 0.01 vs. NC by Student’s t-test. (G) Western blot analysis of DNMT1, SPINT2, and p21 protein expression. (H) Quantification of SA-β-gal activity following co-transfection **p < 0.01 vs. NC by Student’s t-test. (I, J) HDFs (DT2) were infected with the recombinant lentivirus encoding SPINT2 cDNA for 4 days. GFP-encoded recombinant lentivirus was used as a control. (I) Western blots analysis. (J) Quantification of SA-β-gal activity. **p < 0.01 vs. GFP by Student’s t-test.
SPINT2 is transcriptionally regulated by DNMT1-mediated DNA methylation
To further explore the transcriptional regulation of SPINT2 by DNMT1, we constructed a SPINT2 promoter reporter plasmid containing a full-length promoter region (FL, −1700 to +300) and generated deletion mutants (ΔP1, ΔP1+ΔP2, and ΔP2) as shown in Figure 4A. Transfection of the FL construct into young HDFs (DT2) resulted in a significant increase in promoter activity compared to the basic reporter plasmid, confirming that this region contains essential regulatory elements (Figure 4B). Upon DNMT1 knockdown, the SPINT2 promoter activity of both the FL and ΔP1 constructs increased significantly while ΔP2 construct showed minor increase (Figure 4C). Additionally, ΔP1+ΔP2 promoter activity was significantly lower than ΔP1, but slightly higher than ΔP2 construct (Figure 4C), indicating that the P2 region plays a critical role in DNMT1-mediated SPINT2 transcription, whereas the P1 region may contain a negative regulatory element. Figure 4D illustrates the positions of CpG sites within the FL SPINT2 promoter region. The P2 region contains thirteen CpG sites, though CpG sites are primarily concentrated in the P3 region. Within the P2 region, the five upstream CpG sites are widely spaced, whereas the remaining eight sites are more clustered (Figure 4D, blue bold line). To examine methylation status of the region containing the 8 CpG sites, methylation-specific sequencing (MSS) was performed. Seventeen individual DNA clones from E-stage (DT2) and M-stage (DT5) HDFs undergoing RS revealed that four CpG sites (−445, −366, −363, and −358) within the P2 region (indicated by a green triangle in Figure 4D) were highly methylated in E-stage HDF (overall 54.4%; site 1, 52.9%; site 2, 58.8%; site 3, 52.9%; site 4, 52.9%) but became demethylated in M-stage HDF (Figure 4E). Methylation-specific PCR analysis (MSP) further confirmed this dynamic regulation, showing an obvious decrease in methylation level and an increase in unmethylation level at these four CpG sites during the E-M-A progression of RS, peaking at DT5 (Figure 4F). DNMT1 knockdown in E-stage HDF (DT2) resulted in a similar decrease in methylation level and an increase in unmethylation level at these CpG sites (Figure 4G). These results establish that DNMT1 regulates SPINT2 transcription via DNA methylation at specific CpG sites, and this epigenetic mechanism contributes to the initiation of HDF senescence.

Figure 4. DNMT1 regulates SPINT2 expression via promoter methylation. (A) Schematic representation of SPINT2 promoter constructs used in the luciferase reporter assay, with indicated deletion sites (FL, full-length of −1700 to +300; ΔP1, deletion of −1700 to −839; ΔP1+ΔP2, deletion of −1700 to −268; ΔP2, deletion of −839 to −268). (B) HDFs (DT2) were transfected with pGL4-basic or pGL4-SPINT2 promoter reporter constructs for 4 days, followed by luciferase assay. (C) HDFs (DT2) were transfected with siRNAs targeting negative control (NC) or DNMT1 (siDNMT1) for 24 hours, then transfected with SPINT2 promoter reporter constructs for 2 days. Cell lysates were analyzed for luciferase activity. (D) Schematic representation of CpG islands in the SPINT2 promoter and selected regions used for DNA methylation-specific sequencing (MSS) and methylation-specific PCR (MSP) analyses. (E) MSS analysis of DNA clones from DT2 (early-stage) and DT5 (middle-stage) HDFs. Methylated CpG sites are shown in black, and unmethylated sites in white. Seventeen DNA clones were sequenced per group. (F) Methylation-specific PCR (MSP) analysis of the four CpG methylation hot spots (−445, −366, −363, and −358) identified by MSS. SM indicates DNA size marker. (G) HDFs (DT2) were transfected with siRNAs for negative control (NC) or DNMT1 (siDNMT1) for 3 days and then subjected to MSP analysis against the 4 CpG methylation hot spots.
SPINT2 suppresses c-Met signaling to induce senescence
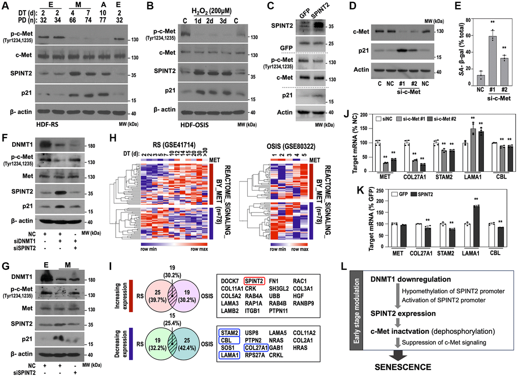
Since SPINT2 is known to modulate HGF/c-Met signaling [23, 29, 30], we investigated whether c-Met inhibition is involved in SPINT2-mediated senescence. During RS progression, c-Met phosphorylation on Tyr 1234/1235 (activated form) [30] significantly declined from the M stage onward, without altering total c-Met expression, while SPINT2 expression increased (Figure 5A). A similar pattern was observed in OSIS, starting from day 1 (Figure 5B). SPINT2 overexpression reduced c-Met phosphorylation, but not total c-Met protein levels, suggesting that SPINT2 inactivates c-Met signaling rather than reducing c-Met expression (Figure 5C). Moreover, c-Met knockdown alone was sufficient to induce senescence phenotypes, including p21 induction and increased SA-β-gal activity (Figure 5D, 5E). DNMT1 knockdown clearly suppressed c-Met phosphorylation and additional SPINT2 knockdown restored the phosphorylation (Figure 5F). Decreased c-Met phosphorylation status of the M stage HDF was also restored by SPINT2 knockdown (Figure 5G). These results clearly explain that SPINT2 is a key mediator of DNMT1-mediated c-Met inhibition in early transition of HDF senescence.

Figure 5. SPINT2 induces senescence by inhibiting c-Met signaling. (A) Western blot analysis of phosphorylated c-Met (p-c-Met), total c-Met, SPINT2, and p21 protein expression in the RS model HDFs. (B) Western blot analysis of p-c-Met, c-Met, SPINT2, and p21 in the time-series OSIS model. (C) HDFs (DT2) were infected with recombinant lentivirus encoding SPINT2 cDNA for 4 days, followed by Western blot analysis. GFP-encoded recombinant lentivirus was used as a control. (D-E) HDFs (DT2) were transfected with siRNAs targeting negative control (NC) or c-Met (si-c-Met) for 4 days. (D) Western blot analysis of DNMT1, SPINT2, and p21 protein expression. (E) Quantification of SA-β-gal activity. **p < 0.01 vs. NC by Student’s t-test. (F) HDFs (DT2) were transfected with siRNAs targeting DNMT1 (siDNMT1) and/or SPINT2 (siSPINT2) for 4 days. Western blot analysis was performed. (G) M-stage HDFs (DT4) were transfected with siRNAs targeting SPINT2 (siSPINT2) for 4 days. E-stage HDFs were also used as control. Western blot analysis. (H) Heatmap presentation of differentially expressed c-Met signaling genes based on transcriptomic data from RS and OSIS models (GSE41714 and GSE80332, respectively). (I) Venn diagram depicting the overlap in deregulated c-Met signaling genes between the RS and OSIS models. Among these, 15 genes were commonly downregulated, and 19 genes were commonly upregulated. (J) HDFs (DT2) were transfected with c-Met siRNA (si-c-Met) for four days, followed by qRT-PCR analysis of c-Met target gene expression. **p < 0.01 vs. NC by Student’s t-test. (K) HDFs (DT2) were infected with recombinant lentivirus encoding SPINT2 cDNA for 4 days, followed by qRT-PCR analysis of c-Met target genes. GFP-encoded recombinant lentivirus was used as a control. **p < 0.01 vs. GFP by Student’s t-test. (L) Schematic diagram of early senescence modulation.
Transcriptomic analysis of c-Met signaling genes in RS (GSE41714) and OSIS (GSE80322) revealed 19 commonly upregulated and 15 commonly downregulated genes (Figure 5H, 5I). Among the downregulated c-Met target genes, significantly suppressed expression of COL27A1, STAM2, and CBL, but not LAMA1 [31–34], was validated in c-Met-knockdown HDF (Figure 5J). SPINT2 overexpression replicated a similar pattern (Figure 5K). These findings confirm that DNMT1-mediated SPINT2 modulation drives HDF senescence via c-Met signaling inhibition (Figure 5L).
Discussion
Cellular senescence is a fundamental biological process that contributes not only to organismal aging but also to the pathogenesis of a wide range of aging-associated diseases, including cancer and metabolic disorders [35]. Therapeutic strategies that specifically target senescent cells have emerged as promising strategies for mitigating or treating such senescence-associated diseases [35, 36]. However, most current strategies predominantly focus on the selective clearance of fully senescent cells, ignoring the early senescent cells and their potential threat. This strategic limitation is largely due to the lack of reliable biomarkers for cells in the early stage of senescence.
In this study, we identified an inverse relationship between DNMT1 and SPINT2 as a critical event for the early transition to senescence. Transcriptomic analysis showed that DNMT1 levels progressively declined, while SPINT2 expression increased at the early stage of senescence, preceding SA-β-gal activation. Functional studies confirmed that DNMT1 suppression by siRNA or pharmacological inhibition induced SPINT2-dependent senescence, evidenced by SPINT2 knockdown rescued this phenotype. Although previous studies have reported hypermethylation of SPINT2 and its tumor-suppressive effects in glioblastoma [37], its role in senescence and direct regulation by DNMT1 were unknown. Our findings show that DNMT1 directly regulates SPINT2 transcription by targeting four CpG sites (−445, −366, −363, and −358 bp from transcription start) in the SPINT2 promoter. Loss of DNMT1 leads to persistent hypomethylation at these sites, resulting in sustained SPINT2 upregulation and senescence initiation. While the involvement of DNMT1 in regulating senescence-associated genes such as TP53 and Wnt5A has been previously documented [9, 19], this study is the first to establish SPINT2 as a direct downstream effector of DNMT1, providing novel insights into the molecular mechanisms that initiate cellular senescence.
SPINT2 is a well-known inhibitor of HGFA, matriptase, and other extracellular proteases [24]. Among these targets, HGFA is the key activator of the HGF/c-Met pathway [24], which regulates cell survival and proliferation [25, 26]. Given that c-Met inhibition induces senescence-like phenotypes in cancer cells [27, 38], we hypothesized that SPINT2 promotes senescence through HGF/c-Met suppression. Our results strongly support this hypothesis: First, SPINT2 overexpression reduced c-Met phosphorylation, but not total c-Met levels. Second, c-Met knockdown induced senescence phenotypes, mimicking SPINT2 overexpression. Third, transcriptomic analysis identified 19 commonly downregulated c-Met signaling genes in RS and OSIS models, with COL27A1, STAM2, and CBL validated as downstream targets of SPINT2-mediated c-Met suppression. These findings indicate that SPINT2-mediated c-Met inhibition is a fundamental mechanism driving senescence.
Our study provides key insights into the epigenetic regulation of senescence and identifies DNMT1-mediated SPINT2 expression as a novel regulatory axis in early senescence. Since cellular senescence is involved in aging, tissue degeneration, and cancer, modulating DNMT1, SPINT2, and c-Met signaling could provide novel therapeutic opportunities. In aging-related diseases, preventing DNMT1 loss or inhibiting SPINT2 may delay senescence and maintain cellular function. Conversely, in cancer therapy, inducing SPINT2-mediated c-Met suppression could promote tumor cell senescence, limiting proliferation. Future research is needed to determine the broader implications of the DNMT1-SPINT2-c-Met axis in different tissues and disease contexts.
In summary, our study establishes DNMT1 downregulation as an early molecular event in HDF senescence and identifies SPINT2 as a key effector in this process. We demonstrate that SPINT2 expression is regulated by DNMT1-mediated DNA methylation and its upregulation leads to the suppression of c-Met signaling, ultimately driving senescence-associated phenotypes. These findings uncover a novel epigenetic mechanism governing senescence initiation and offer potential targets for therapeutic intervention in aging and senescence-associated disorders. Further investigations are needed to explore the role of this regulatory axis in different biological contexts and its potential clinical applications in aging and aging-associated disorders.
Materials and Methods
Cell culture and development of senescence
Primary human dermal fibroblast (HDF) isolated from the foreskin of a 5-year-old boy [4] were used in this study. HDF was cultured in DMEM supplemented with 10% FBS and 1% Antibiotic-Antimycotic (Gibco Life Technologies, Grand Island, NY, USA) at 37°C in a humidified atmosphere containing 5% CO2. To develop replicative senescence (RS) of HDFs, confluent cells were continuously subcultured by evenly transferring them into two new dishes. The numbers of population doubling (PD) and the doubling time (DT) were monitored, as previously described [4]. It is noteworthy that DT includes the time period for cells to adapt for growing after even splitting of cell population from a culture dish. To generate oxidative stress-induced senescence (OSIS), the primary HDF with a doubling time of 2 days (DT2) were treated with subcytotoxic doses (100–300 μM) H2O2 twice, with a 12 h interval between the treatments. Then, the cells were further incubated for the indicated time periods, as described previously [9].
Senescence-associated β-galactosidase activity (SA-β-gal) staining
SA-β-gal assay was carried out using the Senescence β-Galactosidase Staining Kit (Cell Signaling Technology, Beverly, MA, USA) according to the manufacturer’s protocol. The percentage of senescent cells was estimated by counting the number of blue-stained cells and total cells using ImageJ Software (NIH, Bethesda, MD, USA).
Estimation of cell size and cellular granularity
To estimate cell size and granularity, the cells were stained with MitoTracker Red CMX ROS (Molecular Probes, Eugene, OR, USA) for 15 minutes at 37°C prior to flow cytometric analysis using the FACS Canto™ II instrument (Becton Dickinson Corp., San Jose, CA, USA). The cell size and cellular granularity of 10,000 stained cells were evaluated by analyzing the forward scattering (FSC) and side scattering (SSC), respectively, as previously described [4].
Introduction of siRNAs into cells
HDFs were transfected with siRNA duplexes and plasmids using Lipofectamine RNAiMAX™ reagent (Invitrogen Life Technologies, Carlsbad, CA, USA) and FuGENE HD (Roche Diagnostics), respectively, following the manufacturer’s instructions. All siRNAs for targets, DNMT1 (#1, 5′-CGAGUCUGGUUUGAGAGUTT; #2, 5′-UCUGUCCGUUCACAUGUGTT), SPINT2 (5′-CAGAAGGCAGGAUUCUGAATT), c-Met (#1, 5′-GUGAAGAUCCCAUUGUCUATT; #2, 5′-GAGUUCUCCUUGGAAAUGATT) and Negative control (NC, 5′-CCUACGCCACCAAUUUCGUTT) were obtained by Bioneer (Daejeon, Korea).
Generation of recombinant SPINT2 lentivirus and its infection into cells
To generate a recombinant lentiviral plasmid containing SPINT2 cDNA (pLenti-GIII-CMV-SPINT2-GFP-2A-puro), SPINT2 cDNA was amplified using total cDNA of the primary HDF and a primer set (5′-CCCGATATCATGGCGCAGCTGTGC and 5′-CCCGATATCTCACAGGACATATG) and inserted into pLenti-GIII-CMV-GFP-2A-puro plasmid (Applied biological Materials, Richmond, BC, CANADA) using EcoV restriction enzyme. To generate recombinant lentiviral particles, HEK-293TN packaging cells (ATCC, Rockville, MD, USA) were cultured in DMEM and transfected with the recombinant lentiviral plasmids using Lipofectamine™ 2000 reagent (Invitrogen Life Technologies, Carlsbad, CA, USA). The virus-containing medium was harvested daily for 4 days, filtered through a 0.45-μm filter unit (EMD Millipore Corp. Darmstadt, Germany), and stored at −80°C. A filtered medium containing recombinant lentiviral particles was mixed with polybrene (8 μg/ml, Sigma-Aldrich, Burlington, MA, USA) for facilitated infection. After the infection with the recombinant lentivirus, cells were incubated for 12 hours and refreshed with a fresh medium for 3 days. pLenti-GIII-CMV-GFP-2A-puro (Applied Biological Materials, Richmond, BC, Canada) alone was also used as an infection and expression control.
Construction of the promoter-luciferase reporter plasmid and promoter assay
A promoter region (−1700 to +300 from the transcription start, NC_000019.10) of human SPINT2 gene was cloned by performing targeted PCR against total genomic DNA extracted from HDFs, using a primer set, 5′-TATGAGCTCCTCTGTTTTCATGCTCAAGCC and 5′-TGCAGATCTCTGCGGACATCGTCG. The amplified SPINT2 promoter region was inserted between the SacI and NheI sites of the pGL4-basic vector (Promega, Fitchburg, WI, USA), generating the pGL4-SPINT2 promoter reporter plasmid (pGL4-SPINT2 promoter). Three additional deleted forms of SPINT2 promoter-reporter plasmids, ΔP1 (deletion of −1700 to −839), ΔP1+ΔP2 (deletion of −1700 to −268), ΔP2 (deletion of −839 to −268) were constructed by using paired restriction enzymes, Eco53kI/BSAaI, Eco53kI/ZraI and BSAI/ZraI, respectively. After construction, the accuracy of all the inserted promoter regions was confirmed by DNA sequencing.
To monitor SPINT2 promoter activity, cells were transfected with a total of 1 μg of DNA (950 ng of the cloned reporter plasmid and 50 ng of thymidine kinase promoter-driven renilla luciferase plasmid, an internal assay control) using FuGENE HD reagent (Promega, Madison, WI, USA). After 4 days, the luciferase activity of cell extracts was measured by Synergy 2 Multi-Mode Reader (BioTek Instruments, Inc., Winooski, VT, USA) according to the protocol provided with the Dual-Luciferase Reporter Assay System (Promega, Madison, WI, USA). The firefly luciferase activities were normalized to the renilla luciferase activity.
DNA methylation-specific sequencing and methylation-specific PCR
Potential CpG islands within the SPINT2 promoter region (−1700 to +300 bp from the transcription start, NC_000019.10) were estimated using the MetPrimer program. To determine the methylation pattern of the cell, DNA methylation-specific sequencing (MSS) was performed as previously reported [9]. Briefly, total genomic DNA (500 ng) isolated from conditioned HDF was modified with sodium bisulfite according to the instruction of the EZ DNA methylation kit (Zymo Research, Orange, CA, USA). The bisulfite-treated DNA was used as a template for PCR amplification of a targeted promoter region (−474 to −270 bp of SPINT2 promoter) using the following primer set, 5′-TGATTTAGGGATTAGTTTGGTATGG and 5′-CCACCCTTCCCTTAAACTTAATAAC (Cosmogenetech Inc. Seoul, Korea). The PCR product was subcloned into the pGEM T-easy vector (Promega, Madison, WI, USA). Multiple clones (17 clones) were selected using 50 μg/ml Ampicillin (Sigma-Aldrich, St. Louis, MO, USA) and isolated gDNA clones were subjected to DNA sequencing at Cosmogenetech Inc. (Seoul, Korea).
To perform methylation-specific PCR (MSP), the CpG-rich region containing four methylation hot spots (−445, −366, −363, and −358 bp upstream of the transcription start) which were identified by MSS was amplified against the bisulfite-modified DNA using the following two primer sets (Cosmogenetech Inc. Seoul, Korea). The primer set (−469 to −333 bp, 137 bps) to detect methylated status was 5′-TAGGGATTAGTTTGGTATGGTTATC and 5′-CTTAAAAACCTATAATTTTCTACCCG. The primer set (−467 to −336 bp, 132 bps) for the unmethylated status was 5′-GGGATTTTGGTATGGTTATTGT and 5′-AAAAACCTATAATTTTCTACCCACC. PCR condition was as follows: 95°C for 5 min, followed by 40 cycles of 95°C for 30 s, additional cycles of 56°C for 30 s and 72°C for 1 min and a final extension at 72°C for 10 min.
Western blotting analysis
Western blotting analysis was performed using standard procedures. Antibodies against DNMT1 (GTX116011) and SPINT2 (GTX52776) were purchased from GeneTEX (Irvine, CA, USA). Antibodies against p21 (sc-6246) and β-actin (sc47778) were obtained from Santa Cruz Biotechnology (Dallas, TX, USA), and the antibody for Turbo GFP (TA150041) from Origene (Rockville, MD, USA). Antibodies against p-Met (Tyr1234/1235, #3077) and c-Met (#3127) were purchased from Cell Signaling Technology (Beverly, MA, USA). All antibodies were used at a 1:1000 dilution except β-actin which was used at 1:5000 dilution.
RNA extraction and quantitative RT-PCR
Total RNA was isolated using TRIzol (Invitrogen Life Technologies, Carlsbad, CA, USA), and cDNA was prepared using avian myeloblastosis virus (AMV) reverse transcriptase (Promega, Madison, WI, USA). PCR was performed using Go Taq qPCR Master Mix (Promega, Madison, WI, USA) according to the protocol of the manufacturer. The primer sets were produced by Bioneer (Daejeon, Korea) as follows: DNMT1, 5′-TACCTGGACGACCCTGACCTC and 5′-CGTTGGCATCAAAGATGGACA; SPINT2, 5′-GATTCCTCTGTCCCAAGTGC and 5′-TATCGCTGGAGTGGTCTTCA; Met, 5′-TGCAGCGCGTTGACTTATTC and 5′-GAAACCACAACCTGCATGAAG; TBP, 5′-CACCTTACGCTCAGGGCTT and 5′-CTGAATAGGCTGTGGGGTCA; COL27A1, 5′-AATGGCAGGTCTCTTCGGAC and 5′-GGACCTTGCAATCCCCAGTC; STAM2, 5′-GCGAGATGCCTTTGTTCACC and 5′-GGCAATCTTTCGCTCCATTAGG; LAMA1, 5′-CGTGAGGACCCCAGTAACG and 5′-CAGTAAAACGGCTCTGCACG; CBL, 5′-CTCATGGACAAGGTGGTGCG and 5′-AGTACGGAGATGCTGGTAGG: β-actin, 5′-CCTTCCTGGGCATGGAGTCCTGT and 5′-GGAGCAATGATCTTGATCTTC. The relative expression of target genes was calculated using the 2−ΔΔCt method [39] against β-actin expression as the internal control.
Transcriptomic analysis of public datasets from cellular senescence models
Transcriptome data from senescence models (RS and OSIS) of human primary fibroblasts, previously generated by our group [4, 9], were retrieved from the NCBI Gene Expression Omnibus (GEO) under accession codes GSE41714 and GSE80322, respectively. Probe IDs were mapped to gene symbols using the mapIds function in the R Annotation Dbi package (v1.52.0). Morpheus (https://software.broadinstitute.org/morpheus/) was employed to generate expression heatmaps of selected genes and gene sets and to perform hierarchical clustering using one minus Pearson correlation distance and average linkage. Correlation analysis was performed using the cor.test function in the R stats package (v.4.2.1) to compute Pearson correlation coefficient and p-values.
Statistical analysis
Statistical analyses of transcriptomes were performed using R (v.4.2.1) as described above. All experiments were repeated at least three times. Data were presented as mean ± standard deviation. Statistical analysis was performed using unpaired two-samples Student’s t-test using GraphPad Prism software (La Jolla, CA, USA).
Data availability
Microarray datasets analyzed in this study can be found at the NCBI GEO under the accession codes GSE41714 and GSE80322.
Author Contributions
M.S.S., S.M., and H.O.B designed and performed all the experiments; J.H. and S.B.L. designed and performed transcriptomic analysis; K.S.C. provided critical discussion of the study; G.Y. conceptualized and designed the study; H.O.B, S.B.L. and G.Y. wrote the manuscript.
Acknowledgments
This work was conceived and carried out at the Department of Biochemistry and Molecular Biology at the Ajou University School of Medicine.
Conflicts of Interest
The authors declare no conflicts of interest related to this study.
Funding
This work was supported by the National Research Foundation of Korea (NRF) grants (2020M3A9D8037604, 2020R1A6A1A03043539, and 2022R1A2C1008793) funded by the Korean government (MSIP).
References
- 1. Campisi J, d'Adda di Fagagna F. Cellular senescence: when bad things happen to good cells. Nat Rev Mol Cell Biol. 2007; 8:729–40. https://doi.org/10.1038/nrm2233 [PubMed]
- 2. Rodier F, Campisi J. Four faces of cellular senescence. J Cell Biol. 2011; 192:547–56. https://doi.org/10.1083/jcb.201009094 [PubMed]
- 3. He S, Sharpless NE. Senescence in Health and Disease. Cell. 2017; 169:1000–11. https://doi.org/10.1016/j.cell.2017.05.015 [PubMed]
- 4. Kim YM, Byun HO, Jee BA, Cho H, Seo YH, Kim YS, Park MH, Chung HY, Woo HG, Yoon G. Implications of time-series gene expression profiles of replicative senescence. Aging Cell. 2013; 12:622–34. https://doi.org/10.1111/acel.12087 [PubMed]
- 5. van Deursen JM. The role of senescent cells in ageing. Nature. 2014; 509:439–46. https://doi.org/10.1038/nature13193 [PubMed]
- 6. Kuilman T, Michaloglou C, Mooi WJ, Peeper DS. The essence of senescence. Genes Dev. 2010; 24:2463–79. https://doi.org/10.1101/gad.1971610 [PubMed]
- 7. Dimri GP, Lee X, Basile G, Acosta M, Scott G, Roskelley C, Medrano EE, Linskens M, Rubelj I, Pereira-Smith O. A biomarker that identifies senescent human cells in culture and in aging skin in vivo. Proc Natl Acad Sci U S A. 1995; 92:9363–7. https://doi.org/10.1073/pnas.92.20.9363 [PubMed]
- 8. Hong J, Min S, Yoon G, Lim SB. SRSF7 downregulation induces cellular senescence through generation of MDM2 variants. Aging (Albany NY). 2023; 15:14591–606. https://doi.org/10.18632/aging.205420 [PubMed]
- 9. Jung HJ, Byun HO, Jee BA, Min S, Jeoun UW, Lee YK, Seo Y, Woo HG, Yoon G. The Ubiquitin-like with PHD and Ring Finger Domains 1 (UHRF1)/DNA Methyltransferase 1 (DNMT1) Axis Is a Primary Regulator of Cell Senescence. J Biol Chem. 2017; 292:3729–39. https://doi.org/10.1074/jbc.M116.750539 [PubMed]
- 10. Kwon SM, Min S, Jeoun UW, Sim MS, Jung GH, Hong SM, Jee BA, Woo HG, Lee C, Yoon G. Global spliceosome activity regulates entry into cellular senescence. FASEB J. 2021; 35:e21204. https://doi.org/10.1096/fj.202000395RR [PubMed]
- 11. Min S, Kwon SM, Hong J, Lee YK, Park TJ, Lim SB, Yoon G. Mitoribosomal Deregulation Drives Senescence via TPP1-Mediated Telomere Deprotection. Cells. 2022; 11:2079. https://doi.org/10.3390/cells11132079 [PubMed]
- 12. Bird A. DNA methylation patterns and epigenetic memory. Genes Dev. 2002; 16:6–21. https://doi.org/10.1101/gad.947102 [PubMed]
- 13. Cheng X, Blumenthal RM. Mammalian DNA methyltransferases: a structural perspective. Structure. 2008; 16:341–50. https://doi.org/10.1016/j.str.2008.01.004 [PubMed]
- 14. Jones PA, Liang G. Rethinking how DNA methylation patterns are maintained. Nat Rev Genet. 2009; 10:805–11. https://doi.org/10.1038/nrg2651 [PubMed]
- 15. Law JA, Jacobsen SE. Establishing, maintaining and modifying DNA methylation patterns in plants and animals. Nat Rev Genet. 2010; 11:204–20. https://doi.org/10.1038/nrg2719 [PubMed]
- 16. Hermann A, Gowher H, Jeltsch A. Biochemistry and biology of mammalian DNA methyltransferases. Cell Mol Life Sci. 2004; 61:2571–87. https://doi.org/10.1007/s00018-004-4201-1 [PubMed]
- 17. Lin SP, Chiu FY, Wang Y, Yen ML, Kao SY, Hung SC. RB maintains quiescence and prevents premature senescence through upregulation of DNMT1 in mesenchymal stromal cells. Stem Cell Reports. 2014; 3:975–86. https://doi.org/10.1016/j.stemcr.2014.10.002 [PubMed]
- 18. Pan K, Chen Y, Roth M, Wang W, Wang S, Yee AS, Zhang X. HBP1-mediated transcriptional regulation of DNA methyltransferase 1 and its impact on cell senescence. Mol Cell Biol. 2013; 33:887–903. https://doi.org/10.1128/MCB.00637-12 [PubMed]
- 19. Guo H, Pan SH, Zhao J, Kong DX, Geng CP, Miao SB. Reduced DNMT1 expression associated with TP53 promoter hypomethylation mediate enhanced granulosa cell senescence during ovarian aging. Gynecol Endocrinol. 2025; 41:2471549. https://doi.org/10.1080/09513590.2025.2471549 [PubMed]
- 20. Yi Y, Xie H, Xiao X, Wang B, Du R, Liu Y, Li Z, Wang J, Sun L, Deng Z, Li J. Ultraviolet A irradiation induces senescence in human dermal fibroblasts by down-regulating DNMT1 via ZEB1. Aging (Albany NY). 2018; 10:212–28. https://doi.org/10.18632/aging.101383 [PubMed]
- 21. Kataoka H, Itoh H, Nuki Y, Hamasuna R, Naganuma S, Kitamura N, Shimomura T. Mouse hepatocyte growth factor (HGF) activator inhibitor type 2 lacking the first Kunitz domain potently inhibits the HGF activator. Biochem Biophys Res Commun. 2002; 290:1096–100. https://doi.org/10.1006/bbrc.2001.6313 [PubMed]
- 22. Szabo R, Hobson JP, List K, Molinolo A, Lin CY, Bugge TH. Potent inhibition and global co-localization implicate the transmembrane Kunitz-type serine protease inhibitor hepatocyte growth factor activator inhibitor-2 in the regulation of epithelial matriptase activity. J Biol Chem. 2008; 283:29495–504. https://doi.org/10.1074/jbc.M801970200 [PubMed]
- 23. Parr C, Jiang WG. Expression of hepatocyte growth factor/scatter factor, its activator, inhibitors and the c-Met receptor in human cancer cells. Int J Oncol. 2001; 19:857–63. [PubMed]
- 24. Roversi FM, Olalla Saad ST, Machado-Neto JA. Serine peptidase inhibitor Kunitz type 2 (SPINT2) in cancer development and progression. Biomed Pharmacother. 2018; 101:278–86. https://doi.org/10.1016/j.biopha.2018.02.100 [PubMed]
- 25. Raj S, Kesari KK, Kumar A, Rathi B, Sharma A, Gupta PK, Jha SK, Jha NK, Slama P, Roychoudhury S, Kumar D. Molecular mechanism(s) of regulation(s) of c-MET/HGF signaling in head and neck cancer. Mol Cancer. 2022; 21:31. https://doi.org/10.1186/s12943-022-01503-1 [PubMed]
- 26. Trusolino L, Bertotti A, Comoglio PM. MET signalling: principles and functions in development, organ regeneration and cancer. Nat Rev Mol Cell Biol. 2010; 11:834–48. https://doi.org/10.1038/nrm3012 [PubMed]
- 27. Boichuck M, Zorea J, Elkabets M, Wolfson M, Fraifeld VE. c-Met as a new marker of cellular senescence. Aging (Albany NY). 2019; 11:2889–97. https://doi.org/10.18632/aging.101961 [PubMed]
- 28. Patel K, Dickson J, Din S, Macleod K, Jodrell D, Ramsahoye B. Targeting of 5-aza-2'-deoxycytidine residues by chromatin-associated DNMT1 induces proteasomal degradation of the free enzyme. Nucleic Acids Res. 2010; 38:4313–24. https://doi.org/10.1093/nar/gkq187 [PubMed]
- 29. Wang M, Lin C, Jia X, Fang D, Gao Q, Han C. HGF/c-Met signaling promotes the migration and proliferation of deer antler MSCs. Sci Rep. 2023; 13:11121. https://doi.org/10.1038/s41598-023-38116-7 [PubMed]
- 30. Zhang Y, Xia M, Jin K, Wang S, Wei H, Fan C, Wu Y, Li X, Li X, Li G, Zeng Z, Xiong W. Function of the c-Met receptor tyrosine kinase in carcinogenesis and associated therapeutic opportunities. Mol Cancer. 2018; 17:45. https://doi.org/10.1186/s12943-018-0796-y [PubMed]
- 31. Ding L, Zhang Z, Liang G, Yao Z, Wu H, Wang B, Zhang J, Tariq M, Ying M, Yang B. SAHA triggered MET activation contributes to SAHA tolerance in solid cancer cells. Cancer Lett. 2015; 356:828–36. https://doi.org/10.1016/j.canlet.2014.10.034 [PubMed]
- 32. Hammond DE, Carter S, Clague MJ. Met receptor dynamics and signalling. Curr Top Microbiol Immunol. 2004; 286:21–44. https://doi.org/10.1007/978-3-540-69494-6_2 [PubMed]
- 33. Kumar S, Reddy PH. A New Discovery of MicroRNA-455-3p in Alzheimer's Disease. J Alzheimers Dis. 2019; 72:S117–30. https://doi.org/10.3233/JAD-190583 [PubMed]
- 34. Niendorf S, Oksche A, Kisser A, Löhler J, Prinz M, Schorle H, Feller S, Lewitzky M, Horak I, Knobeloch KP. Essential role of ubiquitin-specific protease 8 for receptor tyrosine kinase stability and endocytic trafficking in vivo. Mol Cell Biol. 2007; 27:5029–39. https://doi.org/10.1128/MCB.01566-06 [PubMed]
- 35. Childs BG, Gluscevic M, Baker DJ, Laberge RM, Marquess D, Dananberg J, van Deursen JM. Senescent cells: an emerging target for diseases of ageing. Nat Rev Drug Discov. 2017; 16:718–35. https://doi.org/10.1038/nrd.2017.116 [PubMed]
- 36. Childs BG, Durik M, Baker DJ, van Deursen JM. Cellular senescence in aging and age-related disease: from mechanisms to therapy. Nat Med. 2015; 21:1424–35. https://doi.org/10.1038/nm.4000 [PubMed]
- 37. Liu F, Cox CD, Chowdhury R, Dovek L, Nguyen H, Li T, Li S, Ozer B, Chou A, Nguyen N, Wei B, Antonios J, Soto H, et al. SPINT2 is hypermethylated in both IDH1 mutated and wild-type glioblastomas, and exerts tumor suppression via reduction of c-Met activation. J Neurooncol. 2019; 142:423–34. https://doi.org/10.1007/s11060-019-03126-x [PubMed]
- 38. Lee JS, Oh E, Yoo JY, Choi KS, Yoon MJ, Yun CO. Adenovirus expressing dual c-Met-specific shRNA exhibits potent antitumor effect through autophagic cell death accompanied by senescence-like phenotypes in glioblastoma cells. Oncotarget. 2015; 6:4051–65. https://doi.org/10.18632/oncotarget.3018 [PubMed]
- 39. Livak KJ, Schmittgen TD. Analysis of relative gene expression data using real-time quantitative PCR and the 2(-Delta Delta C(T)) Method. Methods. 2001; 25:402–8. https://doi.org/10.1006/meth.2001.1262 [PubMed]


