This article has been corrected: The authors found an error in Figure 3A: the magnification used for the images of Hoechst 33342-stained cells shown is not uniform. The authors corrected the error with representative images from the original experiments. The presented correction does not affect the results or conclusions of this article.
Corrected Figure 3 is presented below.

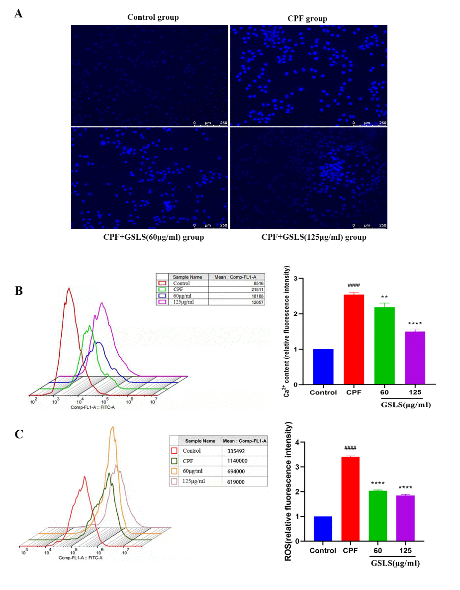
Figure 3. (A) Hoechst 33342 staining assessment. (B) Detection of intracellular Ca2+ concentration. (C) Detection of reactive oxygen species (ROS). #p < 0.05, ##p < 0.01, ###p < 0.001, ####p < 0.0001 vs. control group; *p < 0.05, **p < 0.01, ***p < 0.001, ****p < 0.0001 vs. CPF group.



