Introduction
Melanoma is an aggressive malignancy caused by the uncontrolled proliferation of abnormal melanocytes. The progress of melanoma is rapid and its prognosis is very poor, with a 5-year survival rate of 20% [1, 2]. In recent years, although great progress has been made in traditional treatments such as radiotherapy, surgery, and chemotherapy, the efficacy is not satisfactory, with an overall response rate of less than 20%, owing to resistance and side effects [3]. In contrast, immunotherapy, especially immune checkpoint inhibitors (ICIs), can remarkably prolong overall survival (OS) and improve the prognosis of patients. Unfortunately, in clinical practice, only a minority of patients achieved durable responses with ICIs [4]. Biomarkers enable the identification of patients who are sensitive to ICIs, the prevention of unnecessary adverse effects in patients who are not sensitive to ICIs, and the reduction of patients’ financial burden. Considering these factors, it is necessary to assess reliable predictive biomarkers to guide the clinical treatment process.
Currently, predictive markers for ICIs therapy in melanoma include lactate dehydrogenase (LDH) [5], tumor-infiltrating lymphocytes [6], programmed cell death protein 1 (PD-1) expression [7–9], tumor mutation burden (TMB) [10], the host’s gastrointestinal microbiome [11, 12], and body-mass index [13], but these markers are not sufficient to predict prognosis. Recently, melanoma genomics-based gene mutation research has become a popular approach for biomarker discovery. For example, Johnson et al. demonstrated that melanoma patients with NRAS mutations had a higher response rate to first-line ICIs treatment with ipilimumab or anti-PD-L1 antibody than those with wild type [14]. It was also noted that melanoma patients with ROS1 mutations yielded longer OS from ICIs [15]. These results suggest that certain genetic mutations may be reliable predictive markers of ICIs efficacy in melanoma patients.
The human HYDIN gene encodes a protein that may be involved in cilia motility. It is known that mutations in this gene cause autosomal recessive primary ciliary dyskinesia-5, a disorder characterized by the accumulation of cerebrospinal fluid in the ventricles of the brain [16, 17]. Besides, HYDIN mutations have been found in breast cancer [18]. Yim et al. analyzed 45 cases of pure mucinous breast cancer and found that HYDIN (88%) possessed the most common somatic mutated rate [19]. Interestingly, back in 2013, Laske et al. [20] revealed a frequent and coordinated adaptive immune response to HYDIN mutations in tumor patients and first proposed HYDIN as a new cancer-associated antigen. However, studies on HYDIN in tumors are not well studied, and its relationship with ICIs therapy has not been studied. Thus, we intend to systematically investigate the association between HYDIN mutations and ICIs efficacy in melanoma patients.
Materials and Methods
The ICIs treatment cohort
To assess the predictive value of HYDIN mutations, we conducted a comprehensive search for clinical studies of melanoma patients treated with ICIs using the PubMed Database. After reading the title, abstract, and full text of the search results, six published articles with mutational data and response data were selected [21–26]. However, the HYDIN gene was not included in the commercial targeted sequencing panel of Samstein et al. [23] and, therefore, five articles were ultimately included in our study. The whole-exome sequencing (WES) data and annotated clinical data from Snyder et al. [21], Allen et al. [22], Hugo et al. [26], and Liu et al. [24], were collected on the cBioPortal website (MSKCC, NEJM 2014; DFCI, Science 2015; UCLA, Cell 2016; DFCI, Nature Medicine 2019). The data of Riaz et al. [25] were obtained from the Supplementary Material of his article. The combined cohort of Riaz et al., Hugo et al., and Liu et al., using anti-PD-1 treatment, was defined as the anti-PD-1 treated cohort. The combined cohort of Snyder et al. and Allen et al., using anti-cytotoxic T-lymphocyte associated protein 4 (CTLA4) treatment, was considered the anti-CTLA4 treated cohort. Tumors with and without nonsynonymous somatic mutations of HYDIN were defined as HYDIN-mutant (HYDIN-MUT) and HYDIN-wildtype (HYDIN-WT), respectively.
The cancer genome atlas (TCGA) cohort
The “TCGA PanCancer Atlas Studies” module in the cBioPortal database was utilized to estimate the frequency of mutations in HYDIN in pan-cancer. The “Skin Cutaneous Melanoma (TCGA, PanCancer Atlas)” dataset in the cBioPortal database was used to explore the details of HYDIN mutations in melanoma and the impact of HYDIN mutations on the prognosis of melanoma patients. The simple nucleotide variation, transcriptome profiling, and clinical data of the TCGA-SKCM cohort were acquired from GDC (https://portal.gdc.cancer.gov/). Next, a Perl script was used to collate the non-synonymous mutation information in the TCGA-SKCM cohort and to plot the gene mutation panorama using the GenVisR package.
Measurement of clinical outcomes
Response Evaluation Criteria in Solid Tumors (RECIST) version 1.1 was used to estimate the objective response rate (ORR) [26]. Complete response, partial response, or stable disease (SD) lasting longer than 6 months was considered a durable clinical benefit (DCB); progression of disease or SD lasting less than 6 months was defined as no durable benefit (NDB) [27]. The TMB (nonsynonymous) and neoantigen load (NAL) data of Snyder et al., Allen et al., Hugo et al., and Liu et al. were obtained from cBioPortal. The TMB data of Riaz et al. were discarded as they differed from the definition of cBioPortal, and we only included the NAL data from Riaz et al.
Pathway enrichment analysis
TCGA-SKCM cohort information was organized using Perl scripts. The gene set enrichment analysis (GSEA) was conducted based on HYDIN mutation status using the Molecular Signatures Database (MSigDB) of c2 (c2.cp.kegg.v7.2.symbols.gmt, c2.cp.reactome.v7.2.symbols.gmt) and c5 (c5.go.bp.v7.2.symbols.gmt) by GSEA 3.0.
Statistical analysis
Categorical variables were estimated by the chi-square or Fisher’s exact test. For comparing continuous variables, the Mann-Whitney U test was utilized. The data were analyzed using SPSS 26.0. GraphPad Prism 8 is used for bar charting. Survival descriptions were displayed by Kaplan-Meier curves, and P values were determined by log-rank tests. Hazard’s ratio (HR) was calculated by a cox proportional risk and logistic regression model. In multivariate analysis, any covariates with a P value < 0.1 in univariate studies were considered. Stata 16.0 was used for the meta-analysis. The chi-squared test was used to determine statistical heterogeneity among the studies. P > 0.1 and I2 < 50% indicated low heterogeneity, and a fixed-effect model was employed. The tests of Egger and Begg were employed to evaluate publication bias. A sensitivity analysis was implemented to assess the stability of the results by excluding each study independently. P ≤ 0.05 was considered statistically significant.
Availability of data and materials
All of the data we used in this study were publicly available as described in the “Methods” section.
Results
Mutation profile of HYDIN in melanoma
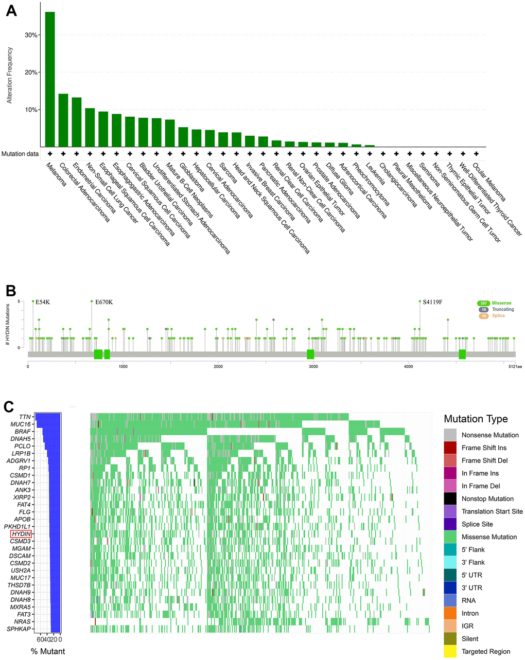
We estimated the mutation profile of HYDIN across various cancers using the cBioPortal database. The results revealed that 670 of the 10429 patients included in TCGA had mutations in HYDIN (6.42%), Notably, the highest incidence of HYDIN mutations was found in melanoma patients, with a rate of 36.14% (159/438) (Figure 1A). The types, sites, and case numbers of the HYDIN mutations in melanoma were further shown in Figure 1B. A total of 285 mutation sites (including 257 missenses, 18 truncating, and 10 splice) were found in HYDIN through the cBioPortal database. The most frequent protein changes were E54K, E670K, and S4119F. Besides, the gene mutation panorama was displayed in Figure 1C. We found the HYDIN mutations ranked 17th in the frequency of mutations in melanoma patients.

Figure 1. Mutation profile of HYDIN in melanoma. (A) Prevalence of HYDIN mutations across various cancers. (B) Mutation diagram of HYDIN in melanoma. (C) The gene mutation panoramas of the TCGA-SKCM cohort.
HYDIN mutations were associated with a better prognosis in the anti-CTLA4 treated cohort
We further conducted a survival analysis in the anti-CTLA4 treated cohort. Baseline patients’ characteristics are provided in Table 1. The results showed that HYDIN mutations did not differ significantly by gender, age, and M stage. The survival analysis was consistent with the anti-PD-1 treated cohort; that is, patients with HYDIN-MUT had a longer OS than patients with HYDIN-WT (Figure 3A, median OS: 31.30 months vs. 9.77 months, HR = 0.549 [95% CI, 0.366-0.823], Plog rank = 0.003). Similarly, there was a higher proportion of ORR and DCB in HYDIN-MUT patients than in HYDIN-WT patients (Figure 3B, 3C, ORR: 40.54% vs. 14.42%, P = 0.031; DCB: 45.76% vs. 22.22%, P = 0.002).

Figure 3. Validation of the prognostic value of HYDIN status. The Kaplan–Meier curve of overall survival in the anti-CTLA4 treated cohort (A). Histogram depicting proportions of ORR (B) and DCB (C) in HYDIN-MUT and HYDIN-WT patients in the anti-CTLA4 treated cohort. Kaplan–Meier curves of overall survival in the total ICIs treatment cohort (D). Histogram depicting proportions of ORR (E) and DCB (F) in HYDIN-MUT and HYDIN-WT patients in the total ICIs treatment cohort. DCB, durable clinical benefit; ORR, objective response rate; HYDIN-MUT, HYDIN mutations; HYDIN-WT, HYDIN wild-type; anti-CTLA4, anti-cytotoxic T-lymphocyte associated protein 4.
Validation of the prognostic value of HYDIN status in the entirely ICIs-treated cohort
We combined the survival and response data from the above two cohorts of 428 patients, and the results continued to show that patients with HYDIN mutations had longer OS (Figure 3D, median OS: 31.20 months vs. 16.57 months, HR = 0.575 [95% CI, 0.439-0.753], Plog rank < 0.001) and higher ORR and DCB rates (Figure 3E, 3F, ORR: 38.97% vs. 24.73%, P = 0.003; DCB: 51.49% vs. 34.23%, P < 0.001).
Moreover, a meta-analysis was conducted to explore heterogeneity among the five included studies (Figure 4A). The test for heterogeneity showed no heterogeneity in the anti-PD-1 treated cohort (P = 0.689, I2 = 0.0%), the anti-CTLA4 treated cohort (P = 0.948, I2 = 0.0%), and the total ICIs treatment cohort (P = 0.944, I2 = 0.0%). The meta-analysis results also reaffirmed that HYDIN-MUT predicted a better prognosis for ICIs treatment (anti-PD-1 cohort, HR = 0.598 [95% CI, 0.408-0.877], P = 0.008; anti-CTLA4 cohort, HR = 0.615 [95% CI, 0.408-0.928], P = 0.020; total ICIs treatment cohort, HR = 0.606 [95% CI, 0.458-0.802], P < 0.001). Furthermore, Begg’s test and Egger’s test show no publication bias (Egger’s test: P = 0.780, Begg’s test: P = 0.806). To assess the impact of each study on the overall meta-analysis, we performed a sensitivity analysis using the leave-one-out method. The results revealed that no single study was able to significantly impact the pooled HR of OS (Figure 4B). Thus, we believe that our conclusion may be stable, suggesting that HYDIN mutations may be a useful predictor and HYDIN-MUT patients may benefit more from ICIs.

Figure 4. Meta-analysis of HYDIN mutations and overall survival. (A) Forest plot of the relationship between HYDIN mutations and overall survival in melanoma. (B) Sensitivity analysis of overall survival. HR, Hazard ratio; CL, Confidence interval; anti-CTLA4, anti-cytotoxic T-lymphocyte associated protein 4; Anti-PD-1, anti-programmed cell death protein 1.
HYDIN-MUT was an independent predictor of ICIs therapy prognosis
Univariate and multivariate Cox regression analyses were utilized to estimate the independent predictive value of HYDIN status in the total ICIs treatment cohort. Univariate analysis indicated that HYDIN status, M stage, TMB, and NAL were associated with OS (P < 0.05), while gender and age were not significantly related to OS (Table 2). After adjusting for M stage, TMB, and NAL by multivariate analysis, we found that HYDIN-MUT was an independent predictive biomarker of better prognosis (Table 2, HR = 0.658 [95% CI, 0.444-0.977], P = 0.038), while the M stage was independently related to poor survival (Table 2, HR =1.774 [95% CI, 1.189-2.646], P = 0.005). Furthermore, multivariate logistic regression analyses also confirmed that HYDIN was independently associated with higher ORR (Table 2, HR = 2.289 [95% CI, 1.108-4.762], P = 0.025) and DCB (Table 2, HR = 2.336 [95% CI, 1.203-4.537], P = 0.012).
Table 2. Univariate and multivariate analyses to predict clinical outcomes.
| Factor | Univariate | Multivariate | |||||||||||||||||||||||||||||||||||||||||||||||||||||||||||||||||||||||||||||||||||||||||||||||||
| Hazard ratio (95% CI) | P value | Hazard ratio (95% CI) | P value | ||||||||||||||||||||||||||||||||||||||||||||||||||||||||||||||||||||||||||||||||||||||||||||||||
| Overall survival | |||||||||||||||||||||||||||||||||||||||||||||||||||||||||||||||||||||||||||||||||||||||||||||||||||
| HYDIN | 0.545(0.379-0.785) | 0.001 | 0.658(0.444-0.977) | 0.038 | |||||||||||||||||||||||||||||||||||||||||||||||||||||||||||||||||||||||||||||||||||||||||||||||
| TMB | 0.531(0.377-0.748) | <0.001 | 0.680(0.421-1.098) | 0.115 | |||||||||||||||||||||||||||||||||||||||||||||||||||||||||||||||||||||||||||||||||||||||||||||||
| NAL | 0.603(0.421-0.864) | 0.006 | 0.572(0.521-1.434) | 0.572 | |||||||||||||||||||||||||||||||||||||||||||||||||||||||||||||||||||||||||||||||||||||||||||||||
| M Stage | 1.732(1.168-2.569) | 0.006 | 1.774(1.189-2.646) | 0.005 | |||||||||||||||||||||||||||||||||||||||||||||||||||||||||||||||||||||||||||||||||||||||||||||||
| Age | 0.984(0.700-1.385) | 0.928 | |||||||||||||||||||||||||||||||||||||||||||||||||||||||||||||||||||||||||||||||||||||||||||||||||
| Gender | 0.838(0.578-1.195) | 0.328 | |||||||||||||||||||||||||||||||||||||||||||||||||||||||||||||||||||||||||||||||||||||||||||||||||
| Objective response rate | |||||||||||||||||||||||||||||||||||||||||||||||||||||||||||||||||||||||||||||||||||||||||||||||||||
| HYDIN | 2.828(1.469-5.444) | 0.002 | 2.289(1.108-4.762) | 0.025 | |||||||||||||||||||||||||||||||||||||||||||||||||||||||||||||||||||||||||||||||||||||||||||||||
| TMB | 2.509(1,278-4.928) | 0.008 | 1.453(0.544-3.876) | 0.456 | |||||||||||||||||||||||||||||||||||||||||||||||||||||||||||||||||||||||||||||||||||||||||||||||
| NAL | 2.337(1.222-4.472) | 0.010 | 1.255(0.496-3.173) | 0.631 | |||||||||||||||||||||||||||||||||||||||||||||||||||||||||||||||||||||||||||||||||||||||||||||||
| M Stage | 0.729(0.366-1.450) | 0.368 | |||||||||||||||||||||||||||||||||||||||||||||||||||||||||||||||||||||||||||||||||||||||||||||||||
| Age | 1.779(0.925-3.421) | 0.084 | 1.284(0.622-2.651) | 0.498 | |||||||||||||||||||||||||||||||||||||||||||||||||||||||||||||||||||||||||||||||||||||||||||||||
| Gender | 2.201(1.019-4.756) | 0.045 | 2.095(0.934-4.699) | 0.073 | |||||||||||||||||||||||||||||||||||||||||||||||||||||||||||||||||||||||||||||||||||||||||||||||
| Durable clinical benefit | |||||||||||||||||||||||||||||||||||||||||||||||||||||||||||||||||||||||||||||||||||||||||||||||||||
| HYDIN | 3.067(1.687-5.575) | <0.001 | 2.336(1.203-4.537) | 0.012 | |||||||||||||||||||||||||||||||||||||||||||||||||||||||||||||||||||||||||||||||||||||||||||||||
| TMB | 2.986(1.616-5.517) | <0.001 | 2.159(0.929-5.018) | 0.074 | |||||||||||||||||||||||||||||||||||||||||||||||||||||||||||||||||||||||||||||||||||||||||||||||
| NAL | 2.329(1.291-4.201) | 0.005 | 1.083(0.460-2.551) | 0.855 | |||||||||||||||||||||||||||||||||||||||||||||||||||||||||||||||||||||||||||||||||||||||||||||||
| M Stage | 0.538(0.289-1.000) | 0.050 | 0.516(0.266-1.003) | 0.051 | |||||||||||||||||||||||||||||||||||||||||||||||||||||||||||||||||||||||||||||||||||||||||||||||
| Age | 0.765(0.428-1.368) | 0.367 | |||||||||||||||||||||||||||||||||||||||||||||||||||||||||||||||||||||||||||||||||||||||||||||||||
| Gender | 0.850(0.455-1.587) | 0.609 | |||||||||||||||||||||||||||||||||||||||||||||||||||||||||||||||||||||||||||||||||||||||||||||||||
| Age (years): > 60 vs ≤ 60 (reference values); Gender: male vs female (reference values); M Stage: M1c vs M1b, M1a, M0 (reference values); TMB/NAL, top 50% vs 50% of the latter (reference values); CL, Confidence interval. | |||||||||||||||||||||||||||||||||||||||||||||||||||||||||||||||||||||||||||||||||||||||||||||||||||
Patients with HYDIN-MUT have an elevated TMB and NAL
To further explore why patients with HYDIN mutations are more likely to benefit from ICIs treatment, we next explored tumor immunogenicity. We found that in the total ICIs treated cohort, melanoma patients with the HYDIN-MUT had significantly higher TMB and NAL (Figure 5A, 5B), suggesting that the HYDIN mutations were associated with higher tumor immunogenicity. Based on HYDIN status and median TMB level, we separated them into three groups: HYDINMUT TMBhigh, HYDINMUTTMBlow/HYDINWTTMBhigh, and HYDINWTTMBlow. As expected, the patients with HYDINMUTTMBhigh achieved the longest OS among all groups (Figure 5C, HYDINMUTTMBhigh vs. HYDINMUTTMBlow/HYDINWTTMBhigh, median OS: 44.40 months vs. 26.7 months, HR = 0.661 [95% CI, 0.442-0.988], Plog rank = 0.042; HYDINMUTTMBhigh vs. HYDINWTTMBlow, median OS: 44.40 months vs. 11.433 months, HR = 0.412 [95% CI, 0.286-0.594], Plog rank < 0.001). The OS was also significantly longer in patients with HYDINMUTTMBlow/HYDINWTTMBhigh than in patients with HYDINWTTMBlow (median OS: 26.7 months vs. 11.43 months, HR = 0.622 [95% CI, 0.453-0.865], Plog rank = 0.004).

Figure 5. Correlation between TMB, NAL, and HYDIN mutation status. Distribution of TMB (A) and NAL (B) in the total ICIs treatment cohort. (C) The Kaplan-Meier curves comparing OS among HYDINMUTTMBhigh, HYDINMUTTMBlow/HYDINWTTMBhigh, and HYDINWTTMBlow in the total ICIs treatment cohort. (D) The Kaplan-Meier curves comparing OS among HYDINMUTNALhigh, HYDINMUTNALlow/HYDINWTNALhigh, and HYDINWTNALlow in the total ICIs treatment cohort. HYDIN-MUT, HYDIN mutations; HYDIN-WT, HYDIN wild-type.
The same analysis was conducted for NAL (Figure 5D). HYDINMUTNALhigh patients had the longest OS among all groups (HYDINMUTNALhigh vs. HYDINMUTNALlow/HYDINWTNALhigh, median OS: 32.40 months vs. 22.71 months, HR = 0.653 [95% CI, 0.462-0.922], Plog rank = 0.015; HYDINMUTNALhigh vs. HYDINWTNALlow, median OS: 32.40 months vs. 11.87 months, HR = 0.412 [95% CI, 0.286-0.594], Plog rank < 0.001). HYDINMUTNALlow/HYDINWTNALhigh patients also have a much longer OS than HYDINWTNALlow (median OS: 22.71 months vs. 11.87 months, HR = 0.622 [95% CI, 0.453-0.856], Plog rank = 0.023). Thus, the higher TMB and NAL in HYDIN-MUT patients may be partly associated with their better response to ICIs therapy.
GSEA analysis between HYDIN-MUT and HYDIN-WT
The results of enrichment analysis showed that several pathways varied significantly between HYDIN-MUT and HYDIN-WT patients. As shown in Figure 6, the enrichment analyses of KEGG, Reactome, and GO-BP results showed that cell cycle checkpoints, DNA repair (such as base excision repair, homologous recombination, nucleotide excision repair, double-strand break repair, and recombinational repair), and DNA damage recognition pathways were significantly upregulated in HYDIN-MUT patients (Figure 6A–6C). We also observed that TGF-β receptor signaling was significantly downregulated in HYDIN-MUT patients (Figure 6B). In contrast, immune response pathways (adaptive immune response, leukocyte mediated immunity, leukocyte mediated cytotoxicity, leukocyte proliferation, leukocyte migration, lymphocyte activation, production of molecular mediator of immune response) were significantly downregulated in HYDIN-WT patients (Figure 6D), and the Jak-STAT signaling pathway was significantly upregulated in HYDIN-WT patients (Figure 6A).

Figure 6. GSEA enrichment analysis between HYDIN-MUT and HYDIN-WT. (A) KEGG enrichment analysis. (B) Reactome enrichment analysis. (C, D) GO-BP enrichment analysis.
Discussion
Malignant melanoma is one of the most aggressive and highly drug-resistant malignancies of melanocytes and can occur throughout the body. It originates from melanocytes in the skin, mucosa and uvea [28]. The incidence of melanoma has been reported to be on the rise in recent years [29]. However, since the introduction of novel therapeutic agents, such as immunotherapy with immune checkpoint inhibitors (ICIs), survival rates for patients with advanced melanoma have radically improved [30–32]. Immune checkpoints, proteins expressed by T cells, regulate T cell function and act as gatekeepers of the immune response to prevent autoimmunity. Immune checkpoint inhibitors are designed to release damaged T cells and thus induce an anti-tumor response [33, 34].
The HYDIN gene is a gene involved in encoding a protein related to ciliary motility. Mutations in this gene lead to autosomal recessive primary ciliary dyskinesia-5, which causes a disease characterized by intracerebroventricular cerebrospinal fluid accumulation [16, 17]. The abnormal motility of the mutant cilia greatly reduces or eliminates blood flow generated by the ventricular meningeal cilia, and this lack of flow may be the underlying cause of hydrocephalus in these mutants [35]. Interestingly, mutations in the HYDIN gene have recently been identified in tumors as well. Yim et al. [18] analyzed 45 cases of pure mucinous breast cancer and found the highest rate of somatic mutations in HYDIN. In addition, Laske et al. [20] revealed frequent and coordinated adaptive immune responses to HYDIN mutations in tumor patients and proposed for the first time that HYDIN is a novel cancer-associated antigen. However, HYDIN has not been adequately studied in tumors, and its relationship with the treatment of ICIs has not been investigated.
In this work, we explored the correlation between HYDIN mutations and response in melanoma patients with ICIs treatment. We found that the HYDIN mutations were significantly related to better prognosis in ICIs-treated patients. Notably, univariate and multivariate analyses further confirmed that the HYDIN mutations were an independent positive predictor. Our study will enable a re-examination of the value of this gene as a new predictive molecule for melanoma patients. More importantly, the high mutation rate of HYDIN in melanoma patients (36.14%) means that more beneficiaries can be identified for precision treatment.
TMB can effectively assess overall mutational load and neoantigenic load [36, 37]. In 2014, Snyder et al. reported for the first time a positive association between the response rate to ICIs therapy and TMB in melanoma patients [2]. Currently, some studies have found that TMB can effectively predict the response to ICIs in various cancer types, including melanoma [27, 38–42]. It is well known that ICIs therapy aims to inhibit cancer progression by activating the immune system to kill cancer cells. By choosing neoantigens generated by tumor-specific mutations, an effective tumor-specific immune response can be induced and immune tolerance can be reduced [43–46]. Non-synonymous cellular mutations can generate neoantigens, which are key elements required for successful ICIs therapy [47–49]. Current clinical studies have also demonstrated that NAL is associated with benefits in melanoma patients with ICIs treatment [22]. In the present study, we revealed that TMB and NAL levels were much higher in HYDIN-MUT patients than in HYDIN-WT patients. To further explore whether the benefit of ICIs treatment in HYDIN-MUT patients was partly due to these patients having higher levels of TMB and NAL, we performed a multivariate Cox analysis and a multi-group survival analysis. Interestingly, we found that HYDIN-MUT was an independent predictor of patient benefit, and patients with HYDINMUTTMBhigh or HYDINMUTNALhigh had a much better prognosis than those with HYDINMUTTMBlow/HYDINWTTMBhigh or HYDINMUTNALlow/HYDINWTNALhigh.
Notably, GSEA results indicated that cell cycle checkpoints, DNA repair pathways, and DNA damage recognition pathways were significantly enriched in HYDIN-MUT patients. This means that in HYDIN-MUT patients, an increase in TMB and NAL was followed by an upregulation in DNA self-repair. As we know, DNA is under constant attack and a typical human cell undergoes an estimated 70,000 damages per day [50]. Defects in DNA damage repair may cause an accumulation of mutations and an increase in cell death, promoting cancer or aging, respectively. However, intricate repair pathways have evolved to address the persistent issue of DNA damage, which in turn inhibits the emergence of tumors [51]. Furthermore, our multiple GSEA enrichment results confirmed the presence of high levels of anti-tumor immunity in HYDIN-MUT patients, contributing to the efficacy of ICIs therapy. As for the Jak-STAT pathway, the fundamental role of its perturbation in tumorigenesis, particularly in melanoma, has been established over the last decade. STAT3 was constitutively activated in 40% of primary cutaneous melanomas and in 60% of melanomas that metastasized to regional lymph nodes [52, 53]. STAT3 activation can prevent apoptosis and support the proliferation of melanoma cells [52, 53]. Overexpression of TGF-β and loss of growth inhibition have now been described in melanoma [54]. Several studies have indicated that increased levels of TGF-β expression correlated with tumor progression [54, 55], and that downregulation of the TGF-β receptor can inhibit the pro-carcinogenic effects of the overexpression of TGF-β. Therefore, the better prognosis of HYDIN-MUT patients may be partly attributed to the downregulation of the TGF-β receptor and Jak-STAT pathways.
There are also some limitations to this study. First, the predictive significance of HYDIN mutations and the specific molecular mechanisms behind them have not been fully validated experimentally, so a more comprehensive biological mechanism remains to be elucidated in future studies. Secondly, due to the retrospective nature of the post-hoc analysis, there is still a need to validate HYDIN mutations in prospective clinical trials. As for limitations, the retrospective pooled estimation methodology may introduce some biases. The limitation of retrospective studies could be greatly minimized by the large sample size (5 independent studies involving 428 patients) in this study, by which the experimental characteristics might be balanced, such as race, the sequencing platform, etc. Besides, our meta-analysis also confirmed that there was no heterogeneity between studies, which provides strong support for our pooled estimates. Importantly, these limitations do not preclude the favorable clinical outcomes derived from ICIs treatment in HYDIN-MUT patients. Unlike continuous variables such as TMB whose optimum cutoff value remains controversial, HYDIN mutations are easily detected by High-Throughput Sequencing and classify patients into two groups that are related to ICIs therapy response.
Conclusions
HYDIN mutations successfully predict better clinical outcomes in ICIs-treated melanoma patients, indicating that HYDIN mutations could be a potential predictive biomarker for ICIs in melanoma patients.
Author Contributions
LL and KT came up with the design and conception. LL, KT, LC, and QZ prepared material, conducted experiments, collected data, and analyzed the data. LL and KT wrote the first draft of the manuscript. CX and DW revised the manuscript and guided the subject.
Conflicts of Interest
The authors declare that they have no conflicts of interest.
Ethical Statement
Ethical approval was waived since we only used publicly available data and materials in this study.
Funding
This study was supported by the National Natural Science Foundation of China (No. 82172855), and Natural Science Foundation of Hubei Province, China (No. 2021CFB365).
References
- 1. Long GV, Weber JS, Infante JR, Kim KB, Daud A, Gonzalez R, Sosman JA, Hamid O, Schuchter L, Cebon J, Kefford RF, Lawrence D, Kudchadkar R, et al. Overall Survival and Durable Responses in Patients With BRAF V600-Mutant Metastatic Melanoma Receiving Dabrafenib Combined With Trametinib. J Clin Oncol. 2016; 34:871–8. https://doi.org/10.1200/JCO.2015.62.9345 [PubMed]
- 2. Hamid O, Robert C, Daud A, Hodi FS, Hwu WJ, Kefford R, Wolchok JD, Hersey P, Joseph R, Weber JS, Dronca R, Mitchell TC, Patnaik A, et al. Five-year survival outcomes for patients with advanced melanoma treated with pembrolizumab in KEYNOTE-001. Ann Oncol. 2019; 30:582–8. https://doi.org/10.1093/annonc/mdz011 [PubMed]
- 3. Eggermont AM, Kirkwood JM. Re-evaluating the role of dacarbazine in metastatic melanoma: what have we learned in 30 years? Eur J Cancer. 2004; 40:1825–36. https://doi.org/10.1016/j.ejca.2004.04.030 [PubMed]
- 4. Jessurun CAC, Vos JAM, Limpens J, Luiten RM. Biomarkers for Response of Melanoma Patients to Immune Checkpoint Inhibitors: A Systematic Review. Front Oncol. 2017; 7:233. https://doi.org/10.3389/fonc.2017.00233 [PubMed]
- 5. Nosrati A, Tsai KK, Goldinger SM, Tumeh P, Grimes B, Loo K, Algazi AP, Nguyen-Kim TD, Levesque M, Dummer R, Hamid O, Daud A. Evaluation of clinicopathological factors in PD-1 response: derivation and validation of a prediction scale for response to PD-1 monotherapy. Br J Cancer. 2017; 116:1141–7. https://doi.org/10.1038/bjc.2017.70 [PubMed]
- 6. Gide TN, Quek C, Menzies AM, Tasker AT, Shang P, Holst J, Madore J, Lim SY, Velickovic R, Wongchenko M, Yan Y, Lo S, Carlino MS, et al. Distinct Immune Cell Populations Define Response to Anti-PD-1 Monotherapy and Anti-PD-1/Anti-CTLA-4 Combined Therapy. Cancer Cell. 2019; 35:238–55.e6. https://doi.org/10.1016/j.ccell.2019.01.003 [PubMed]
- 7. Larkin J, Chiarion-Sileni V, Gonzalez R, Grob JJ, Rutkowski P, Lao CD, Cowey CL, Schadendorf D, Wagstaff J, Dummer R, Ferrucci PF, Smylie M, Hogg D, et al. Five-Year Survival with Combined Nivolumab and Ipilimumab in Advanced Melanoma. N Engl J Med. 2019; 381:1535–46. https://doi.org/10.1056/NEJMoa1910836 [PubMed]
- 8. Vilain RE, Menzies AM, Wilmott JS, Kakavand H, Madore J, Guminski A, Liniker E, Kong BY, Cooper AJ, Howle JR, Saw RP, Jakrot V, Lo S, et al. Dynamic Changes in PD-L1 Expression and Immune Infiltrates Early During Treatment Predict Response to PD-1 Blockade in Melanoma. Clin Cancer Res. 2017; 23:5024–33. https://doi.org/10.1158/1078-0432.CCR-16-0698 [PubMed]
- 9. Carlino MS, Long GV, Schadendorf D, Robert C, Ribas A, Richtig E, Nyakas M, Caglevic C, Tarhini A, Blank C, Hoeller C, Bar-Sela G, Barrow C, et al. Outcomes by line of therapy and programmed death ligand 1 expression in patients with advanced melanoma treated with pembrolizumab or ipilimumab in KEYNOTE-006: A randomised clinical trial. Eur J Cancer. 2018; 101:236–43. https://doi.org/10.1016/j.ejca.2018.06.034 [PubMed]
- 10. Cristescu R, Mogg R, Ayers M, Albright A, Murphy E, Yearley J, Sher X, Liu XQ, Lu H, Nebozhyn M, Zhang C, Lunceford JK, Joe A, et al. Pan-tumor genomic biomarkers for PD-1 checkpoint blockade-based immunotherapy. Science. 2018; 362:eaar3593. https://doi.org/10.1126/science.aar3593 [PubMed]
- 11. Gopalakrishnan V, Spencer CN, Nezi L, Reuben A, Andrews MC, Karpinets TV, Prieto PA, Vicente D, Hoffman K, Wei SC, Cogdill AP, Zhao L, Hudgens CW, et al. Gut microbiome modulates response to anti-PD-1 immunotherapy in melanoma patients. Science. 2018; 359:97–103. https://doi.org/10.1126/science.aan4236 [PubMed]
- 12. Mohiuddin JJ, Chu B, Facciabene A, Poirier K, Wang X, Doucette A, Zheng C, Xu W, Anstadt EJ, Amaravadi RK, Karakousis GC, Mitchell TC, Huang AC, et al. Association of Antibiotic Exposure With Survival and Toxicity in Patients With Melanoma Receiving Immunotherapy. J Natl Cancer Inst. 2021; 113:162–70. https://doi.org/10.1093/jnci/djaa057 [PubMed]
- 13. McQuade JL, Daniel CR, Hess KR, Mak C, Wang DY, Rai RR, Park JJ, Haydu LE, Spencer C, Wongchenko M, Lane S, Lee DY, Kaper M, et al. Association of body-mass index and outcomes in patients with metastatic melanoma treated with targeted therapy, immunotherapy, or chemotherapy: a retrospective, multicohort analysis. Lancet Oncol. 2018; 19:310–22. https://doi.org/10.1016/S1470-2045(18)30078-0 [PubMed]
- 14. Johnson DB, Lovly CM, Sullivan RJ, Carvajal RD, Sosman JA. Melanoma driver mutations and immune therapy. Oncoimmunology. 2016; 5:e1051299. https://doi.org/10.1080/2162402X.2015.1051299 [PubMed]
- 15. Ma SC, Zhu HB, Wang J, Zhang YP, Guo XJ, Long LL, Guo ZQ, Wu DH, Dong ZY, Bai X. De Novo Mutation in Non-Tyrosine Kinase Domain of ROS1 as a Potential Predictor of Immune Checkpoint Inhibitors in Melanoma. Front Oncol. 2021; 11:666145. https://doi.org/10.3389/fonc.2021.666145 [PubMed]
- 16. Dawe HR, Shaw MK, Farr H, Gull K. The hydrocephalus inducing gene product, Hydin, positions axonemal central pair microtubules. BMC Biol. 2007; 5:33. https://doi.org/10.1186/1741-7007-5-33 [PubMed]
- 17. Davy BE, Robinson ML. Congenital hydrocephalus in hy3 mice is caused by a frameshift mutation in Hydin, a large novel gene. Hum Mol Genet. 2003; 12:1163–70. https://doi.org/10.1093/hmg/ddg122 [PubMed]
- 18. Zhang Y, Cai Q, Shu XO, Gao YT, Li C, Zheng W, Long J. Whole-Exome Sequencing Identifies Novel Somatic Mutations in Chinese Breast Cancer Patients. J Mol Genet Med. 2015; 9:183. https://doi.org/10.4172/1747-0862.1000183 [PubMed]
- 19. Yim HE, Kim JH, Ahn MS, Jung Y, Roh J, Park SH, Kim TG, Choi JH, Kang SY. Clinicopathological and Molecular Analysis of 45 Cases of Pure Mucinous Breast Cancer. Front Oncol. 2021; 10:558760. https://doi.org/10.3389/fonc.2020.558760 [PubMed]
- 20. Laske K, Shebzukhov YV, Grosse-Hovest L, Kuprash DV, Khlgatian SV, Koroleva EP, Sazykin AY, Penkov DN, Belousov PV, Stevanovic S, Vass V, Walter S, Eisel D, et al. Alternative variants of human HYDIN are novel cancer-associated antigens recognized by adaptive immunity. Cancer Immunol Res. 2013; 1:190–200. https://doi.org/10.1158/2326-6066.CIR-13-0079 [PubMed]
- 21. Snyder A, Makarov V, Merghoub T, Yuan J, Zaretsky JM, Desrichard A, Walsh LA, Postow MA, Wong P, Ho TS, Hollmann TJ, Bruggeman C, Kannan K, et al. Genetic basis for clinical response to CTLA-4 blockade in melanoma. N Engl J Med. 2014; 371:2189–99. https://doi.org/10.1056/NEJMoa1406498 [PubMed]
- 22. Van Allen EM, Miao D, Schilling B, Shukla SA, Blank C, Zimmer L, Sucker A, Hillen U, Foppen MH, Goldinger SM, Utikal J, Hassel JC, Weide B, et al. Genomic correlates of response to CTLA-4 blockade in metastatic melanoma. Science. 2015; 350:207–11. https://doi.org/10.1126/science.aad0095 [PubMed]
- 23. Samstein RM, Lee CH, Shoushtari AN, Hellmann MD, Shen R, Janjigian YY, Barron DA, Zehir A, Jordan EJ, Omuro A, Kaley TJ, Kendall SM, Motzer RJ, et al. Tumor mutational load predicts survival after immunotherapy across multiple cancer types. Nat Genet. 2019; 51:202–6. https://doi.org/10.1038/s41588-018-0312-8 [PubMed]
- 24. Liu D, Schilling B, Liu D, Sucker A, Livingstone E, Jerby-Arnon L, Zimmer L, Gutzmer R, Satzger I, Loquai C, Grabbe S, Vokes N, Margolis CA, et al. Integrative molecular and clinical modeling of clinical outcomes to PD1 blockade in patients with metastatic melanoma. Nat Med. 2019; 25:1916–27. https://doi.org/10.1038/s41591-019-0654-5 [PubMed]
- 25. Riaz N, Havel JJ, Makarov V, Desrichard A, Urba WJ, Sims JS, Hodi FS, Martín-Algarra S, Mandal R, Sharfman WH, Bhatia S, Hwu WJ, Gajewski TF, et al. Tumor and Microenvironment Evolution during Immunotherapy with Nivolumab. Cell. 2017; 171:934–49.e16. https://doi.org/10.1016/j.cell.2017.09.028 [PubMed]
- 26. Hugo W, Zaretsky JM, Sun L, Song C, Moreno BH, Hu-Lieskovan S, Berent-Maoz B, Pang J, Chmielowski B, Cherry G, Seja E, Lomeli S, Kong X, et al. Genomic and Transcriptomic Features of Response to Anti-PD-1 Therapy in Metastatic Melanoma. Cell. 2016; 165:35–44. https://doi.org/10.1016/j.cell.2016.02.065 [PubMed]
- 27. Rizvi H, Sanchez-Vega F, La K, Chatila W, Jonsson P, Halpenny D, Plodkowski A, Long N, Sauter JL, Rekhtman N, Hollmann T, Schalper KA, Gainor JF, et al. Molecular Determinants of Response to Anti-Programmed Cell Death (PD)-1 and Anti-Programmed Death-Ligand 1 (PD-L1) Blockade in Patients With Non-Small-Cell Lung Cancer Profiled With Targeted Next-Generation Sequencing. J Clin Oncol. 2018; 36:633–41. https://doi.org/10.1200/JCO.2017.75.3384 [PubMed]
- 28. Wang JY, Wang EB, Swetter SM. What Is Melanoma? JAMA. 2023; 329:948. https://doi.org/10.1001/jama.2022.24888 [PubMed]
- 29. Dzwierzynski WW. Melanoma Risk Factors and Prevention. Clin Plast Surg. 2021; 48:543–50. https://doi.org/10.1016/j.cps.2021.05.001 [PubMed]
- 30. Namikawa K, Yamazaki N. Targeted Therapy and Immunotherapy for Melanoma in Japan. Curr Treat Options Oncol. 2019; 20:7. https://doi.org/10.1007/s11864-019-0607-8 [PubMed]
- 31. Ratnayake G, Reinwald S, Edwards J, Wong N, Yu D, Ward R, Smith R, Haydon A, Au PM, van Zelm MC, Senthi S. Blood T-cell profiling in metastatic melanoma patients as a marker for response to immune checkpoint inhibitors combined with radiotherapy. Radiother Oncol. 2022; 173:299–305. https://doi.org/10.1016/j.radonc.2022.06.016 [PubMed]
- 32. Montaudié H, Beranger GE, Reinier F, Nottet N, Martin H, Picard-Gauci A, Troin L, Ballotti R, Passeron T. Germline variants in exonic regions have limited impact on immune checkpoint blockade clinical outcomes in advanced melanoma. Pigment Cell Melanoma Res. 2021; 34:978–83. https://doi.org/10.1111/pcmr.12958 [PubMed]
- 33. Lozano AX, Chaudhuri AA, Nene A, Bacchiocchi A, Earland N, Vesely MD, Usmani A, Turner BE, Steen CB, Luca BA, Badri T, Gulati GS, Vahid MR, et al. T cell characteristics associated with toxicity to immune checkpoint blockade in patients with melanoma. Nat Med. 2022; 28:353–62. https://doi.org/10.1038/s41591-021-01623-z [PubMed]
- 34. Zhang L, Chen C, Chai D, Li C, Kuang T, Liu L, Dong K, Deng W, Wang W. Effects of PPIs use on clinical outcomes of urothelial cancer patients receiving immune checkpoint inhibitor therapy. Front Pharmacol. 2022; 13:1018411. https://doi.org/10.3389/fphar.2022.1018411 [PubMed]
- 35. Lechtreck KF, Delmotte P, Robinson ML, Sanderson MJ, Witman GB. Mutations in Hydin impair ciliary motility in mice. J Cell Biol. 2008; 180:633–43. https://doi.org/10.1083/jcb.200710162 [PubMed]
- 36. Zhang C, Li Z, Qi F, Hu X, Luo J. Exploration of the relationships between tumor mutation burden with immune infiltrates in clear cell renal cell carcinoma. Ann Transl Med. 2019; 7:648. https://doi.org/10.21037/atm.2019.10.84 [PubMed]
- 37. Chan TA, Yarchoan M, Jaffee E, Swanton C, Quezada SA, Stenzinger A, Peters S. Development of tumor mutation burden as an immunotherapy biomarker: utility for the oncology clinic. Ann Oncol. 2019; 30:44–56. https://doi.org/10.1093/annonc/mdy495 [PubMed]
- 38. Carbone DP, Reck M, Paz-Ares L, Creelan B, Horn L, Steins M, Felip E, van den Heuvel MM, Ciuleanu TE, Badin F, Ready N, Hiltermann TJ, Nair S, et al, and CheckMate 026 Investigators. First-Line Nivolumab in Stage IV or Recurrent Non-Small-Cell Lung Cancer. N Engl J Med. 2017; 376:2415–26. https://doi.org/10.1056/NEJMoa1613493 [PubMed]
- 39. Wang F, Wei XL, Wang FH, Xu N, Shen L, Dai GH, Yuan XL, Chen Y, Yang SJ, Shi JH, Hu XC, Lin XY, Zhang QY, et al. Safety, efficacy and tumor mutational burden as a biomarker of overall survival benefit in chemo-refractory gastric cancer treated with toripalimab, a PD-1 antibody in phase Ib/II clinical trial NCT02915432. Ann Oncol. 2019; 30:1479–86. https://doi.org/10.1093/annonc/mdz197 [PubMed]
- 40. Forschner A, Battke F, Hadaschik D, Schulze M, Weißgraeber S, Han CT, Kopp M, Frick M, Klumpp B, Tietze N, Amaral T, Martus P, Sinnberg T, et al. Tumor mutation burden and circulating tumor DNA in combined CTLA-4 and PD-1 antibody therapy in metastatic melanoma - results of a prospective biomarker study. J Immunother Cancer. 2019; 7:180. https://doi.org/10.1186/s40425-019-0659-0 [PubMed]
- 41. Cao D, Xu H, Xu X, Guo T, Ge W. High tumor mutation burden predicts better efficacy of immunotherapy: a pooled analysis of 103078 cancer patients. Oncoimmunology. 2019; 8:e1629258. https://doi.org/10.1080/2162402X.2019.1629258 [PubMed]
- 42. Yuan Q, Zhou Q, Ren J, Wang G, Yin C, Shang D, Xia S. WGCNA identification of TLR7 as a novel diagnostic biomarker, progression and prognostic indicator, and immunotherapeutic target for stomach adenocarcinoma. Cancer Med. 2021; 10:4004–16. https://doi.org/10.1002/cam4.3946 [PubMed]
- 43. Hu Z, Ott PA, Wu CJ. Towards personalized, tumour-specific, therapeutic vaccines for cancer. Nat Rev Immunol. 2018; 18:168–82. https://doi.org/10.1038/nri.2017.131 [PubMed]
- 44. Yuan Q, Deng D, Pan C, Ren J, Wei T, Wu Z, Zhang B, Li S, Yin P, Shang D. Integration of transcriptomics, proteomics, and metabolomics data to reveal HER2-associated metabolic heterogeneity in gastric cancer with response to immunotherapy and neoadjuvant chemotherapy. Front Immunol. 2022; 13:951137. https://doi.org/10.3389/fimmu.2022.951137 [PubMed]
- 45. Ding P, Guo H, Sun C, Yang P, Kim NH, Tian Y, Liu Y, Liu P, Li Y, Zhao Q. Combined systemic immune-inflammatory index (SII) and prognostic nutritional index (PNI) predicts chemotherapy response and prognosis in locally advanced gastric cancer patients receiving neoadjuvant chemotherapy with PD-1 antibody sintilimab and XELOX: a prospective study. BMC Gastroenterol. 2022; 22:121. https://doi.org/10.1186/s12876-022-02199-9 [PubMed]
- 46. Ding P, Yang P, Sun C, Tian Y, Guo H, Liu Y, Li Y, Zhao Q. Predictive Effect of Systemic Immune-Inflammation Index Combined With Prognostic Nutrition Index Score on Efficacy and Prognosis of Neoadjuvant Intraperitoneal and Systemic Paclitaxel Combined With Apatinib Conversion Therapy in Gastric Cancer Patients With Positive Peritoneal Lavage Cytology: A Prospective Study. Front Oncol. 2022; 11:791912. https://doi.org/10.3389/fonc.2021.791912 [PubMed]
- 47. Gubin MM, Zhang X, Schuster H, Caron E, Ward JP, Noguchi T, Ivanova Y, Hundal J, Arthur CD, Krebber WJ, Mulder GE, Toebes M, Vesely MD, et al. Checkpoint blockade cancer immunotherapy targets tumour-specific mutant antigens. Nature. 2014; 515:577–81. https://doi.org/10.1038/nature13988 [PubMed]
- 48. Tran E, Turcotte S, Gros A, Robbins PF, Lu YC, Dudley ME, Wunderlich JR, Somerville RP, Hogan K, Hinrichs CS, Parkhurst MR, Yang JC, Rosenberg SA. Cancer immunotherapy based on mutation-specific CD4+ T cells in a patient with epithelial cancer. Science. 2014; 344:641–5. https://doi.org/10.1126/science.1251102 [PubMed]
- 49. Zhang L, Jin Q, Chai D, Kuang T, Li C, Guan Y, Liu L, Wang W, Deng W. The correlation between probiotic use and outcomes of cancer patients treated with immune checkpoint inhibitors. Front Pharmacol. 2022; 13:937874. https://doi.org/10.3389/fphar.2022.937874 [PubMed]
- 50. Lindahl T, Barnes DE. Repair of endogenous DNA damage. Cold Spring Harb Symp Quant Biol. 2000; 65:127–33. https://doi.org/10.1101/sqb.2000.65.127 [PubMed]
- 51. Hoeijmakers JH. DNA repair mechanisms. Maturitas. 2001; 38:17–22. https://doi.org/10.1016/s0378-5122(00)00188-2 [PubMed]
- 52. Messina JL, Yu H, Riker AI, Munster PN, Jove RL, Daud AI. Activated stat-3 in melanoma. Cancer Control. 2008; 15:196–201. https://doi.org/10.1177/107327480801500302 [PubMed]
- 53. Niu G, Heller R, Catlett-Falcone R, Coppola D, Jaroszeski M, Dalton W, Jove R, Yu H. Gene therapy with dominant-negative Stat3 suppresses growth of the murine melanoma B16 tumor in vivo. Cancer Res. 1999; 59:5059–63. [PubMed]
- 54. Moretti S, Pinzi C, Berti E, Spallanzani A, Chiarugi A, Boddi V, Reali UM, Giannotti B. In situ expression of transforming growth factor beta is associated with melanoma progression and correlates with Ki67, HLA-DR and beta 3 integrin expression. Melanoma Res. 1997; 7:313–21. https://doi.org/10.1097/00008390-199708000-00006 [PubMed]
- 55. Van Belle P, Rodeck U, Nuamah I, Halpern AC, Elder DE. Melanoma-associated expression of transforming growth factor-beta isoforms. Am J Pathol. 1996; 148:1887–94. [PubMed]



