This article has been corrected: The authors requested replacement of Figure 6, in which the images in panel D – production of ROS in BV2 microglial cells in the Normoxia group (the upper right subpanel) and Hypoxia+FG4592 group (the bottom left subpanel) – were incorrectly placed during assembly of the figures. This resulted in duplication of the image of ROS production in the Hypoxia+FG4592 group (P2=1.41%). The authors corrected Figure 6D by using the correct flow cytometry data/image from the original sets of experiments for the Normoxia group (P2=34.68%). This correction does not affect the article's conclusions. The authors would like to apologize for any inconvenience caused.
New Figures 6 is presented below.

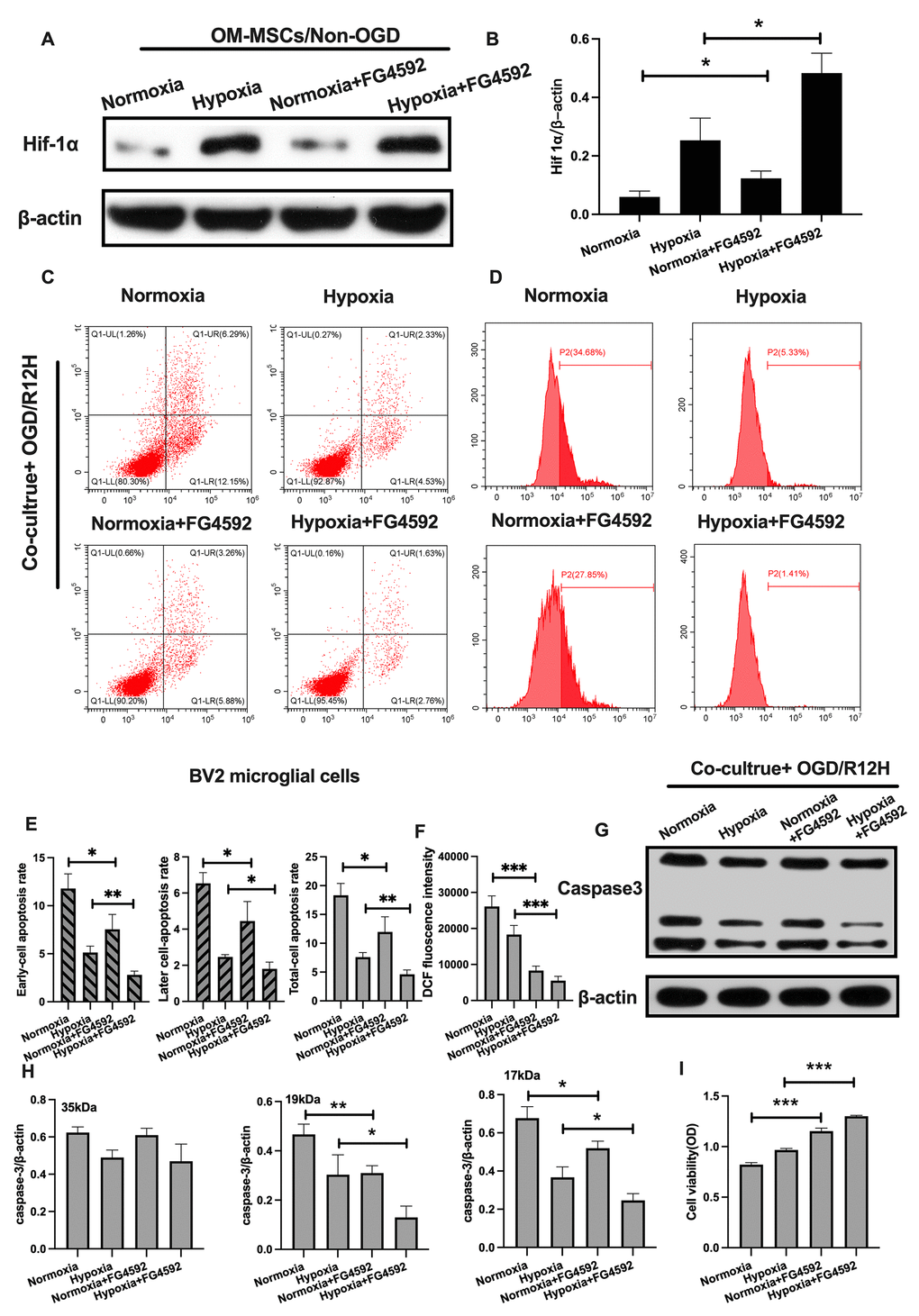
Figure 6. Induction of HIF-1α in OM-MSCs with FG-4592 inhibited cerebral OGD/R-induced apoptosis in BV2 microglial cells. (A, B) The successful overexpression of HIF-1α in OM-MSCs was confirmed by Western blotting. (C, E) The apoptosis rate among BV2 microglial cells was determined with flow cytometry and Annexin V/PI staining in each group. (D, F) Production of ROS levels in BV2 microglial cells was measured with flow cytometry. (G, H) Protein expression of caspase3 in BV2 microglial cells was quantified by Western blotting. (I) The viability of BV2 microglial cells was evaluated with MTT assays. All data are presented as the mean ±SD. *p<0.05; **p<0.01, ***p<0.001, compared to the normoxia or hypoxia group.


