Introduction
Polycystic ovary syndrome (PCOS), a gender-specific disease, is one of the most common endocrine disorders in women of reproductive age. The disease affects about 4-18% of the total population and is one of the leading causes of female poor fertility. The disease is characterized by multiple cysts of the ovaries but also has multiple symptoms like obesity, infertility, hyperandrogenism, and insulin resistance [1, 2]. The pathologies of PCOS are not well understood, nor is there an effective treatment. Moreover, the causal relationship between reproductive and metabolic features in PCOS has not been fully elucidated yet. It was once believed that the reproductive system was the main reason for developing metabolic disorders, but nowadays, metabolic disorders are widely believed to play an important role in inducing reproductive problems. For example, insulin resistance (IR) is thought to be a key pathophysiological feature contributing to both reproductive and other metabolic disturbances in PCOS [3]. The insulin resistance in PCOS is usually resulted from abnormal insulin signalling, metabolic dysfunction in insulin-responsive tissues, and importantly, the increased volume of fat tissues [4, 5].
Obesity is a common and important part of PCOS pathologies, with about 40% of PCOS patients suffer from overweight [6]. The adipose tissue could secret several mediators like cytokines and adipokines and results in insulin resistance and low-grade chronic inflammatory, then contribute to the pathologies of the ovary in turn [7, 8]. However, not all PCOS patients suffer from obesity, and not all obese women suffer from PCOS. Moreover, the decreased fat volume can effectively protect PCOS patients [9–12]. What makes some PCOS patients get a large volume of fat, but the others are not still far from being understood.
The present study aims to identify the potential genes responsible for the obesity of PCOS patients. We first identified the common differentially expressed genes (DEGs) from multiple microarrays of obese PCOS patients and age & BMI matched controls. Then, the identified genes were confirmed in a third dataset. The expression of the common DGEs was analyzed again in a unique dataset based on lean PCOS patients to figure out the potential genes responsible for the difference between obesity and lean PCOS patients. Then, the linear regression analysis was performed between the genes and BMI index, and finally, the gene CHRDL1 was found potentially responsible for the obesity status of PCOS patients. However, the relationship between CHRDL1 and PCOS or obesity was rarely researched. We then utilized the PPI network to predict the mechanisms of CHRDL1 in inducing obesity in PCOS patients.
Methods
Data source
The original datasets comparing the gene expression profiles of the adipose tissues between PCOS patients and normal controls were downloaded from NCBI GEO databases and ArrayExpress databases (Table 1). The accession number was GSE5090 [13], GSE98421 (https://www.ncbi.nlm.nih.gov/geo/query/acc.cgi?acc=GSE98421), GSE43264 (https://www.ncbi.nlm.nih.gov/geo/query/acc.cgi?acc=GSE43264), GSE84958 [14], E-MTAB-3768 (https://www.ebi.ac.uk/arrayexpress/experiments/E-MTAB-3768/), and E-MTAB-54 (https://www.ebi.ac.uk/arrayexpress/experiments/E-MTAB-54/) respectively. The microarray data of GSE5090 was based on GPL96 ([HG-U133A] Affymetrix Human Genome U133A Array), GSE98421 and E-MTAB-54 were based on GPL570 (Affymetrix Human Genome U133 Plus 2.0 Array), GSE43264 was based on GPL15362 (NuGO array (human) NuGO_Hs1a520180), GSE84958 was based on GPL16791 (Illumina HiSeq 2500), and E-MTAB-3768 was based on A-MEXP-2072 (Illumina HumanHT-12_V4). The clinic information of the E-MTAB-3768 dataset was also downloaded, especially the BMI index. The analytic workflow was shown in Figure 1.
Table 1. The basic backgrounds of the datasets included.
| Platforms | Country | Year | Samples | Population | |
| GSE5090 | [HG-U133A] Affymetrix Human Genome U133A Array | Spain | 2006 | adipose tissue | PCOS and control |
| GSE98421 | Affymetrix Human Genome U133 Plus 2.0 Array | USA | 2017 | adipose tissue | Lean PCOS females and control |
| GSE43264 | NuGO array (human) NuGO_Hs1a520180 | Ireland | 2014 | adipose tissue | PCOS and control females |
| GSE84958 | Illumina HiSeq 2500 | UK | 2016 | adipose tissue | PCOS and control females |
| E-MTAB-3768 | Illumina HumanHT-12_V4 | USA | 2014 | adipose tissue | PCOS and control females |
| E-MTAB-54 | Affymetrix Human Genome U133 Plus 2.0 Array | UK | 2010 | adipose tissue | Obese non-PCOS cases |

Figure 1. The analytic workflow of the present study.
Data pre-processing and differential expression analysis
The Robust multi-array average (RMA) and FPKM (Fragments Per Kilobase per Million) approach were performed for background correction and normalization of the raw data of the datasets GSE5090 and GSE84958. Then, the differentially expressed genes (DEGs) were detected using the limma R package. The DGEs were defined only with the setting p < 0.05 to detect all the potential genes as much as possible based on Benjamini and Hoch-Berg (BH) procedure. Intersect function in R was used for identifying the common DEGs between GSE5090 and GSE84958. The Venn diagram was generated by the online software in Bioinformatics & Evolutionary Genomics (http://bioinformatics.psb.ugent.be/webtools/Venn/). The expression of the detected common genes was then re-analyzed in the third dataset (GSE43264) to confirm the results. The limma R package was used to analyze the difference between the patients and controls, and the results were shown by GraphPad Prism software. The heatmap was also drawn by the online tool Morpheus (https://software.broadinstitute.org/morpheus/).
Linear regression of candidate genes and BMI index in PCOS
The expression value of the detected genes was extracted from the dataset E-MTAB-3768; then, the linear regression analysis was performed between the expression values of these genes and the BMI index of every sample. The GraphPad Prism software was used to calculate the significant level and regression coefficient.
KEGG enrichment analysis
Kyoto Encyclopedia of Genes and Genomes (KEGG) enrichment analysis was performed using the online database KOBAS (a web server for gene/protein functional annotation and functional gene set enrichment, http://kobas.cbi.pku.edu.cn/kobas3). The enriched pathways were obtained to analyze the common DEGs at the functional level. P < 0.05 was set as the threshold value.
PPI network construction
GeneMANIA online database (http://genemania.org/) was used to analyze and visualize the protein-protein interaction (PPI) of DEGs and predict the mechanism of CHRDL1 in obesity of PCOS.
Results
The DEGs between obesity PCOS cases and age and BMI matched healthy controls
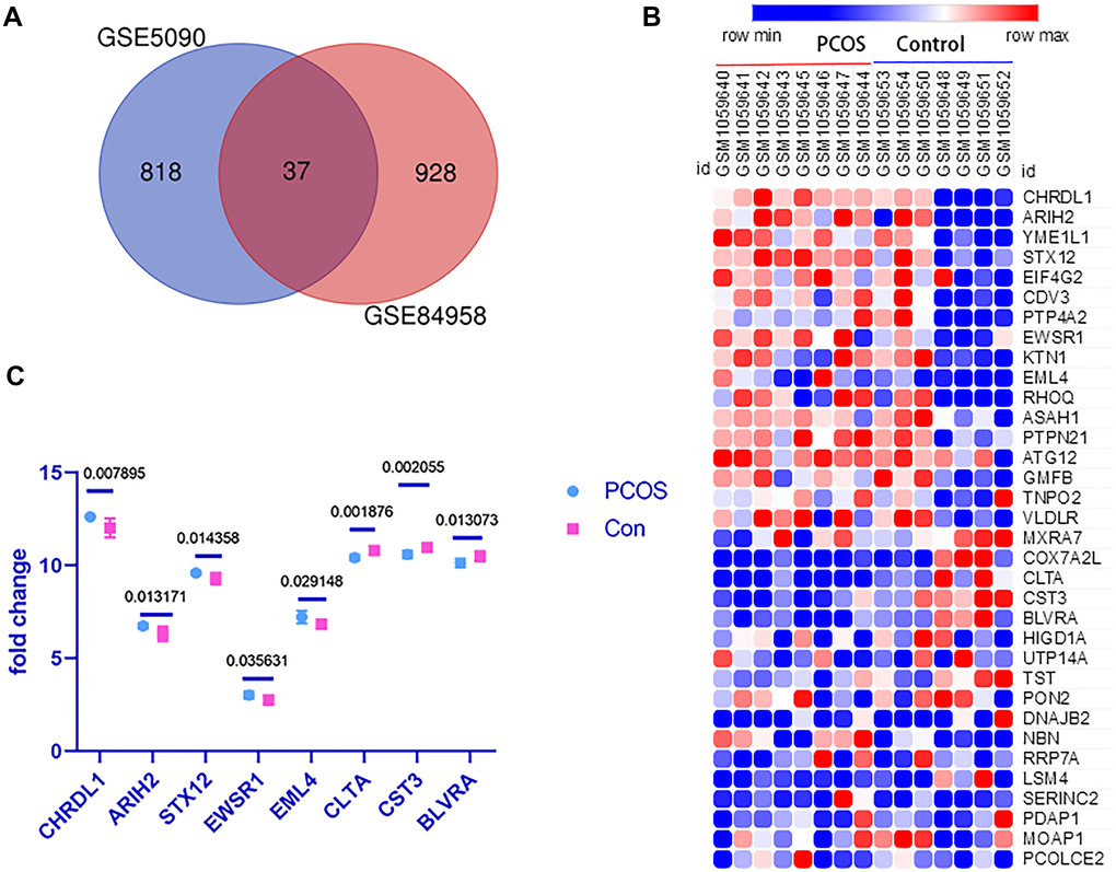
The DGEs of datasets GSE5090 and GSE84958 were analyzed with DECenter. A total of 855 and 965 DGEs were detected from GSE5090 and GSE84958, respectively. A total of 37 common genes were found between GSE5090 and GSE84958, as shown in the Venn diagram of Figure 2A. Then, we tried to confirm the expression pattern of these detected DGEs in another dataset, GSE43264. As shown in the heatmap (Figure 2B), only 8 of them were statistically significant (Figure 2C).

Figure 2. The DEGs between obesity PCOS cases and age & BMI matched healthy controls. (A) The Venn diagram of common genes between GSE5090 and GSE84958. (B) The expression heatmap of the detected DGEs in dataset GSE43264. (C) The expression pattern of the 8 significantly differentially expressed genes.
The DGEs special for obesity in PCOS
Though obesity is a common characteristic of PCOS, lean patients are not rare in the clinic. We then explored the main DGEs between obese and lean PCOS patients. First, we explored the expression pattern of the 8 detected DGEs in GSE98421, a dataset based on lean PCOS patients and age & BMI matched healthy controls. Interestingly, only two of them were statistically significant (CLTA, EML4), and the remaining not (CHRDL1, CST3, ARIH2, BLVRA, STX12, EWSR1) (Figure 3A). It seems these 6 genes may be related to the weight of PCOS patients; thus, we use the dataset E-MTAB-3768 to identify if the expression of these genes is connected with the BMI index. Among the 6 genes, only the expression of gene CHRDL1 was found to be in linear regression with the BMI index in PCOS patients (p = 0.0358, Y = 6.460*X - 17.51) (Figure 3B), but such difference was not found in the healthy controls (p = 0.2487). Similarly, the express ion of CHRDL 1 was significantly higher in obesity PCOS cases than the BMI matched healthy controls (p = 0.0415, Figure 3C). Moreover, when only considering the obesity status but regardless of the PCOS, there was no statistical difference of CHRDL 1 expression between the obesity and normal cases, as based on the analysis of the dataset E-MTAB-54 (p = 0.8816, Figure 3D).

Figure 3. The DGEs special for obesity in PCOS. (A) The expression pattern of the 8 detected DGEs in GSE98421. (B) The expression of the gene CHRDL1 was found to be in linear regression with the BMI index in PCOS patients (p = 0.0358, Y = 6.460*X - 17.51). (C) The expression of CHRDL 1 was significantly higher in obesity PCOS cases than the BMI matched healthy controls (p = 0.0415). (D) There was no statistical difference of CHRDL1 expression between the obesity and normal cases.
Associations between genome-wide expression profiles and CHRDL1 expression
To further investigate the biological role of CHRDL1 in PCOS, gene expression profiles associated with CHRDL1 were derived based on genome-wide microarray analysis of E-MTAB-3768. The PCOS patients were divided into 2 groups according to the expression level of CHRDL1, and 29 up-regulated and 16 down-regulated genes were identified as significantly associated with CHRDL1 expression between the groups (FDR-adjusted P < 0.05 and |logFC| > 0.5, Figure 4A). Further, these aberrant genes were presented as an expression heatmap (Figure 4B). These dysregulated genes were mainly involved in metabolism pathways as shown by KEGG analysis, including fatty acid metabolism, pyruvate metabolism, metabolic pathways, fatty acid biosynthesis, AMPK signalling pathway, biosynthesis of unsaturated fatty acids, insulin signaling pathway, propanoate metabolism, and others, (Figure 4C), indicating the potential role of CHRDL1 in regulating metabolism status in PCOS patients.

Figure 4. Associations between genome-wide expression profiles and CHRDL1 expression. (A) The Volcano plots of the gene expression when divided the PCOS cases into two groups according to the CHRDL1 expression. (B) The heatmap of the DEGs. (C) The KEGG Pathway enrichment analysis of the DEGs.
The potential function of CHRDL1 predicted by the PPI network
The gene CHRDL1 is found broadly expressed in fat, prostate and 15 other tissues, acts as an antagonist of bone morphogenetic protein 4 (BMP4). However, the role of CHRDL1 in PCOS and metabolism is rarely investigated. We utilized the protein-protein-interaction (PPI) network by GeneMANIA to analyze the DEGs, and predict the mechanism of CHRDL1 in inducing obesity in PCOS patients. The PPI network of DEGs was constructed and shown in Figure 5A. Similarly, the most significant enriched functions were focused on metabolic processes like cholesterol biosynthetic, sterol biosynthetic, and others, Figure 5B demonstrated the proteins associated with CHRDL1 by physical interaction, co-expression, predicted, co-localization, pathway, genetic interactions, and shared protein domains methods. It is worth noting that the proteins detected were mainly concentrated on BMP signalling, but the relationship between BMP and PCOS was also rarely researched. Another protein that should be noticed was IGF-1, an important part of the pathologies of PCOS.

Figure 5. The potential function of CHRDL1 is predicted by the PPI network. (A) The PPI network of DEGs. (B) The proteins associated with CHRDL1 by physical interaction, co-expression, predicted, co-localization, pathway, genetic interactions, and shared protein domains methods.
Discussion
The present study aimed to identify the potential genes responsible for the obesity status in PCOS patients. We first identified the common DEGs from multiple microarrays of obese PCOS patients and age & BMI matched controls; then, the identified genes were confirmed in a third dataset. The expression of the common DGEs was analyzed again in a unique dataset based on lean PCOS patients to figure out the potential genes responsible for the difference between obesity and lean PCOS patients. Then, the linear regression analysis was performed between the genes and BMI index, and finally, the gene CHRDL1 was found potentially responsible for the obesity status of PCOS patients, which was not for non-PCOS cases. However, the relationship between CHRDL1 and PCOS/obesity was rarely researched. We then utilized the PPI network to predict the mechanism of CHRDL1 in inducing obesity of PCOS patients, and the BMP4 signaling and IGF1 were identified.
The CHRDL1 gene encodes an antagonist of BMP4 by binding to it and preventing its interaction with receptors. The encoded protein plays a role in topographic retinotectal projection and retinal angiogenesis regulation in response to hypoxia. The CHRDL1 protein is reported to contribute to neuronal differentiation of neural stem cells by altering the fate of neural stem cells from gliogenesis to neurogenesis. It may also play an important role in regulating retinal angiogenesis and skeletogenesis by modulating BMP4 actions. The role of CHRDL1 in PCOS is rarely researched, but it has been related to obesity in a few researches. Smith and et al. demonstrated that CHRDL1 protein could inhibit both white and beige adipogenic commitment and differentiation [15]. CHRDL1 increased during preadipocyte differentiation and was a positive marker of PPARγ induction and adipogenesis. Interestingly, CHRDL1 has also been found in the human adipose tissue secretome, indicating that it may be a circulating protein, but nothing is known about its potential endocrine effects [16].
Considering the close association between CHRDL1 and BMP4, the role of BMP4 in PCOS and obesity may point out the potential role and mechanism of CHRDL1 in PCOS or obesity. BMPs are expressed in a cell-specific manner in the ovary and display spatial and temporal changes in expression depending on the stage of follicular development [17]. BMPs are also able to regulate FSH responsiveness and FSH-induced steroidogenesis, hence contribute to the pathogenesis of PCOS. BMP4 is reported to be mainly produced by thecal interstitial cells [17–20], and the expression of BMP4 mRNA has also been reported in mouse, human, and bovine ovaries granulosa cells [21]. However, another study shown the granulosa cells in PCOS down-regulated the expression of BMP4 [22]. The role of BMP4 in PCOS has not been well described. The BMP4 protein has been reported to inhibit progesterone synthesis and secretion in ovarian and granulosa cells but does not affect estradiol [23]. The damage effect of androgen on ovarian function in experimental PCOS may be mediated by BMP4 signalling [24]. No research has been conducted to investigate the role of BMP4 in adipogenesis in PCOS. However, some researches demonstrated the BMP4 protein might be involved in obesity.
The BMP family was widely known to stimulate fat tissue alteration. In a study by Son et al., serum BMP4 levels were measured in male and female subjects and shown to be associated with adiposity, insulin resistance, and metabolic syndrome [25]. Studies also showed that exogenous administration of BMP4 caused the transformation of fat tissue into a more active variant [26]. Another study showed in the case of obesity, BMP4 was able to increase the transformation of adipose tissue [27]. BMP4 is secreted by mature adipocytes and increases in hypertrophic obesity, thereby eliciting a positive feedback signal to recruit new adipocytes [15]. More interestingly, a recent human study showed that administration of BMP4 inhibitors could result in an improvement in obesity-related diseases and changes in body fat distribution [28]. The mechanism of how BMP4 participates in promoting obesity is not well understood; the role in adipogenesis may be an important reason.
Hypertrophic adipocytes have increased endogenous BMP4 gene expression and secretion. One of the early and central events in white adipocyte commitment is BMP4 signalling, which results in the activation of peroxisome proliferator activated receptor gamma (PPARg) and commitment of preadipocytes [29]. Another study also showed that primary human preadipocytes, isolated from the subcutaneous white adipose tissue, underwent improved differentiation in vitro when treated with BMP4 [30, 31]. Moreover, BMP4 also has a role in enhancing beige adipogenesis in human preadipocytes [15], transgenic mice overexpressing bmp4 in white adipose tissue [32], as well as in lean mature mice following BMP4 gene therapy [33]. In summary, the BMP4 protein has been linked with both obesity and PCOS, which may be responsible for the obesity status of PCOS cases. Moreover, considering the findings of this paper, the BMP4 inhibitor CHRDL1 is highly expressed in obesity but not in lean PCOS cases; the CHRDL1 gene may functions differently in normal or PCOS cases. Further studies should be conducted to investigate the actual relationship and mechanism between CHRDL1 and the obesity status of PCOS.
The present study also demonstrated the close relationship between IGF1 and CHRDL1, another important protein in PCOS. But no research about it has been reported till now. The role of IGF1 in PCOS has been widely researched. A significantly higher IGF1 level was found in women with PCOS compared to healthy women [34]. The IGF-I protein in PCOS is able to increase the synthesis of sex hormone-binding globulin and high-density lipoprotein. IGF-1R has the ability to stimulate androgen production by ovarian cells [35]. Evidence suggests that ovarian hyperandrogenism is a result of insulin action on the ovaries, and because of that, it is mediated by IGF-1R [35]. The increased level of IGF-I after the reduction diet had a cardioprotective effect [36]. Further studies should be made to figure out the relationship between CHRDL1 and obesity.
Conclusion
In summary, the present study identified the gene CHRDL1 that may be responsible for the obesity of PCOS patients, but not for non-PCOS cases. It was also suggested that CHRDL1 might function as an inhibitor of the BMP4 signalling or via regulation of IGF1. However, several limitations exist with this study, most importantly, the present study was based on bioinformatic analysis, but not functional; further experimental and functional studies need to be performed for exploring the role of CHRDL1 in obesity of PCOS. Moreover, the study was based on several datasets based on different populations and different platforms; it was not possible to combine different datasets to perform an integrated analysis.
Author Contributions
Jiaojiao Zhou: Bioinformatics Analysis, paper writing, and literature review; Xiaolin Huang: Bioinformatics Analysis and literature review; Bingshuang Xue: Bioinformatics Analysis and literature review; Yuhe Wei: Bioinformatics Analysis, literature review, and research guiding; Fei Hua: Bioinformatics Analysis, literature review, and research guiding.
Conflicts of Interest
The authors declare they have no conflicts of interest.
Funding
The second batch of science and technology development projects in Wujin District of Changzhou City (WS201612). And the General Project of Maternal and Child Health Research Project of Jiangsu Province (F201803).
Editorial Note
This corresponding author has a verified history of publications using a personal email address for correspondence
References
- 1. Sirmans SM, Pate KA. Epidemiology, diagnosis, and management of polycystic ovary syndrome. Clin Epidemiol. 2013; 6:1–13. https://doi.org/10.2147/CLEP.S37559 [PubMed]
- 2. Teede HJ, Misso ML, Costello MF, Dokras A, Laven J, Moran L, Piltonen T, Norman RJ, and International PCOS Network. Recommendations from the international evidence-based guideline for the assessment and managment of polycystic ovary syndrome. Fertil Steril. 2018; 110:364–79. https://doi.org/10.1016/j.fertnstert.2018.05.004 [PubMed]
- 3. Patel S. Polycystic ovary syndrome (PCOS), an inflammatory, systemic, lifestyle endocrinopathy. J Steroid Biochem Mol Biol. 2018; 182:27–36. https://doi.org/10.1016/j.jsbmb.2018.04.008 [PubMed]
- 4. Diamanti-Kandarakis E, Dunaif A. Insulin resistance and the polycystic ovary syndrome revisited: an update on mechanisms and implications. Endocr Rev. 2012; 33:981–1030. https://doi.org/10.1210/er.2011-1034 [PubMed]
- 5. Tosi F, Di Sarra D, Kaufman JM, Bonin C, Moretta R, Bonora E, Zanolin E, Moghetti P. Total body fat and central fat mass independently predict insulin resistance but not hyperandrogenemia in women with polycystic ovary syndrome. J Clin Endocrinol Metab. 2015; 100:661–69. https://doi.org/10.1210/jc.2014-2786 [PubMed]
- 6. Azziz R, Woods KS, Reyna R, Key TJ, Knochenhauer ES, Yildiz BO. The prevalence and features of the polycystic ovary syndrome in an unselected population. J Clin Endocrinol Metab. 2004; 89:2745–49. https://doi.org/10.1210/jc.2003-032046 [PubMed]
- 7. Escobar-Morreale HF, Luque-Ramírez M, San Millán JL. The molecular-genetic basis of functional hyperandrogenism and the polycystic ovary syndrome. Endocr Rev. 2005; 26:251–82. https://doi.org/10.1210/er.2004-0004 [PubMed]
- 8. Fernández-Real JM, Ricart W. Insulin resistance and chronic cardiovascular inflammatory syndrome. Endocr Rev. 2003; 24:278–301. https://doi.org/10.1210/er.2002-0010 [PubMed]
- 9. Li YJ, Han Y, He B. Effects of bariatric surgery on obese polycystic ovary syndrome: a systematic review and meta-analysis. Surg Obes Relat Dis. 2019; 15:942–50. https://doi.org/10.1016/j.soard.2019.03.032 [PubMed]
- 10. Khatlani K, Njike V, Costales VC. Effect of Lifestyle Intervention on Cardiometabolic Risk Factors in Overweight and Obese Women with Polycystic Ovary Syndrome: A Systematic Review and Meta-Analysis. Metab Syndr Relat Disord. 2019; 17:473–85. https://doi.org/10.1089/met.2019.0049 [PubMed]
- 11. Moran LJ, Hutchison SK, Norman RJ, Teede HJ. Lifestyle changes in women with polycystic ovary syndrome. Cochrane Database Syst Rev. 2011; CD007506. https://doi.org/10.1002/14651858.CD007506.pub2 [PubMed]
- 12. Lim SS, Kakoly NS, Tan JWJ, Fitzgerald G, Bahri Khomami M, Joham AE, Cooray SD, Misso ML, Norman RJ, Harrison CL, Ranasinha S, Teede HJ, Moran LJ. Metabolic syndrome in polycystic ovary syndrome: a systematic review, meta-analysis and meta-regression. Obes Rev. 2019; 20:339–52. https://doi.org/10.1111/obr.12762 [PubMed]
- 13. Cortón M, Botella-Carretero JI, Benguría A, Villuendas G, Zaballos A, San Millán JL, Escobar-Morreale HF, Peral B. Differential gene expression profile in omental adipose tissue in women with polycystic ovary syndrome. J Clin Endocrinol Metab. 2007; 92:328–37. https://doi.org/10.1210/jc.2006-1665 [PubMed]
- 14. O’Reilly MW, Kempegowda P, Walsh M, Taylor AE, Manolopoulos KN, Allwood JW, Semple RK, Hebenstreit D, Dunn WB, Tomlinson JW, Arlt W. AKR1C3-Mediated Adipose Androgen Generation Drives Lipotoxicity in Women With Polycystic Ovary Syndrome. J Clin Endocrinol Metab. 2017; 102:3327–39. https://doi.org/10.1210/jc.2017-00947 [PubMed]
- 15. Gustafson B, Hammarstedt A, Hedjazifar S, Hoffmann JM, Svensson PA, Grimsby J, Rondinone C, Smith U. BMP4 and BMP Antagonists Regulate Human White and Beige Adipogenesis. Diabetes. 2015; 64:1670–81. https://doi.org/10.2337/db14-1127 [PubMed]
- 16. Dahlman I, Elsen M, Tennagels N, Korn M, Brockmann B, Sell H, Eckel J, Arner P. Functional annotation of the human fat cell secretome. Arch Physiol Biochem. 2012; 118:84–91. https://doi.org/10.3109/13813455.2012.685745 [PubMed]
- 17. Knight PG, Glister C. TGF-beta superfamily members and ovarian follicle development. Reproduction. 2006; 132:191–206. https://doi.org/10.1530/rep.1.01074 [PubMed]
- 18. Knight PG, Glister C. Local roles of TGF-beta superfamily members in the control of ovarian follicle development. Anim Reprod Sci. 2003; 78:165–83. https://doi.org/10.1016/s0378-4320(03)00089-7 [PubMed]
- 19. Shimasaki S, Moore RK, Otsuka F, Erickson GF. The bone morphogenetic protein system in mammalian reproduction. Endocr Rev. 2004; 25:72–101. https://doi.org/10.1210/er.2003-0007 [PubMed]
- 20. Erickson GF, Shimasaki S. The spatiotemporal expression pattern of the bone morphogenetic protein family in rat ovary cell types during the estrous cycle. Reprod Biol Endocrinol. 2003; 1:9. https://doi.org/10.1186/1477-7827-1-9 [PubMed]
- 21. Khalaf M, Morera J, Bourret A, Reznik Y, Denoual C, Herlicoviez M, Mittre H, Benhaim A. BMP system expression in GCs from polycystic ovary syndrome women and the in vitro effects of BMP4, BMP6, and BMP7 on GC steroidogenesis. Eur J Endocrinol. 2013; 168:437–44. https://doi.org/10.1530/EJE-12-0891 [PubMed]
- 22. Wu XQ, Wang YQ, Xu SM, Liu JF, Bi XY, Wang ZQ, Zhang JP. The WNT/β-catenin signaling pathway may be involved in granulosa cell apoptosis from patients with PCOS in North China. J Gynecol Obstet Hum Reprod. 2017; 46:93–99. https://doi.org/10.1016/j.jgyn.2015.08.013 [PubMed]
- 23. Bertoldo MJ, Duffard N, Bernard J, Frapsauce C, Calais L, Rico C, Mermillod P, Locatelli Y. Effects of bone morphogenetic protein 4 (BMP4) supplementation during culture of the sheep ovarian cortex. Anim Reprod Sci. 2014; 149:124–34. https://doi.org/10.1016/j.anireprosci.2014.07.010 [PubMed]
- 24. Tang M, Huang C, Wang YF, Ren PG, Chen L, Xiao TX, Wang BB, Pan YF, Tsang BK, Zabel BA, Ma BH, Zhao HY, Zhang JV. CMKLR1 deficiency maintains ovarian steroid production in mice treated chronically with dihydrotestosterone. Sci Rep. 2016; 6:21328. https://doi.org/10.1038/srep21328 [PubMed]
- 25. Son JW, Kim MK, Park YM, Baek KH, Yoo SJ, Song KH, Son HS, Yoon KH, Lee WC, Cha BY, Son HY, Kwon HS. Association of serum bone morphogenetic protein 4 levels with obesity and metabolic syndrome in non-diabetic individuals. Endocr J. 2011; 58:39–46. https://doi.org/10.1507/endocrj.k10e-248 [PubMed]
- 26. Tseng YH, Kokkotou E, Schulz TJ, Huang TL, Winnay JN, Taniguchi CM, Tran TT, Suzuki R, Espinoza DO, Yamamoto Y, Ahrens MJ, Dudley AT, Norris AW, et al. New role of bone morphogenetic protein 7 in brown adipogenesis and energy expenditure. Nature. 2008; 454:1000–04. https://doi.org/10.1038/nature07221 [PubMed]
- 27. Bowers RR, Kim JW, Otto TC, Lane MD. Stable stem cell commitment to the adipocyte lineage by inhibition of DNA methylation: role of the BMP-4 gene. Proc Natl Acad Sci U S A. 2006; 103:13022–27. https://doi.org/10.1073/pnas.0605789103 [PubMed]
- 28. Wang X, Chen J, Li L, Zhu CL, Gao J, Rampersad S, Bu L, Qu S. New association of bone morphogenetic protein 4 concentrations with fat distribution in obesity and Exenatide intervention on it. Lipids Health Dis. 2017; 16:70. https://doi.org/10.1186/s12944-017-0462-1 [PubMed]
- 29. Hammarstedt A, Hedjazifar S, Jenndahl L, Gogg S, Grünberg J, Gustafson B, Klimcakova E, Stich V, Langin D, Laakso M, Smith U. WISP2 regulates preadipocyte commitment and PPARγ activation by BMP4. Proc Natl Acad Sci U S A. 2013; 110:2563–68. https://doi.org/10.1073/pnas.1211255110 [PubMed]
- 30. Bowers RR, Lane MD. A role for bone morphogenetic protein-4 in adipocyte development. Cell Cycle. 2007; 6:385–89. https://doi.org/10.4161/cc.6.4.3804 [PubMed]
- 31. Gustafson B, Smith U. The WNT inhibitor Dickkopf 1 and bone morphogenetic protein 4 rescue adipogenesis in hypertrophic obesity in humans. Diabetes. 2012; 61:1217–24. https://doi.org/10.2337/db11-1419 [PubMed]
- 32. Qian SW, Tang Y, Li X, Liu Y, Zhang YY, Huang HY, Xue RD, Yu HY, Guo L, Gao HD, Liu Y, Sun X, Li YM, et al. BMP4-mediated brown fat-like changes in white adipose tissue alter glucose and energy homeostasis. Proc Natl Acad Sci U S A. 2013; 110:E798–807. https://doi.org/10.1073/pnas.1215236110 [PubMed]
- 33. Hoffmann JM, Grünberg JR, Church C, Elias I, Palsdottir V, Jansson JO, Bosch F, Hammarstedt A, Hedjazifar S, Smith U. BMP4 Gene Therapy in Mature Mice Reduces BAT Activation but Protects from Obesity by Browning Subcutaneous Adipose Tissue. Cell Rep. 2017; 20:1038–49. https://doi.org/10.1016/j.celrep.2017.07.020 [PubMed]
- 34. Javaid S, Ahmad HU, Lone KP. Plasma somatostatin and insulin like growth factor-1 levels in women with polycystic ovary syndrome. J Pak Med Assoc. 2020; 70:1165–68. [PubMed]
- 35. Gdansky E, Diamant YZ, Laron Z, Silbergeld A, Kaplan B, Eshet R. Increased number of IGF-I receptors on erythrocytes of women with polycystic ovarian syndrome. Clin Endocrinol (Oxf). 1997; 47:185–90. https://doi.org/10.1046/j.1365-2265.1997.2251043.x [PubMed]
- 36. Szczuko M, Zapałowska-Chwyć M, Drozd A, Maciejewska D, Starczewski A, Wysokiński P, Stachowska E. Changes in the IGF-1 and TNF-α synthesis pathways before and after three-month reduction diet with low glicemic index in women with PCOS. Ginekol Pol. 2018; 89:295–303. https://doi.org/10.5603/GP.a2018.0051 [PubMed]



