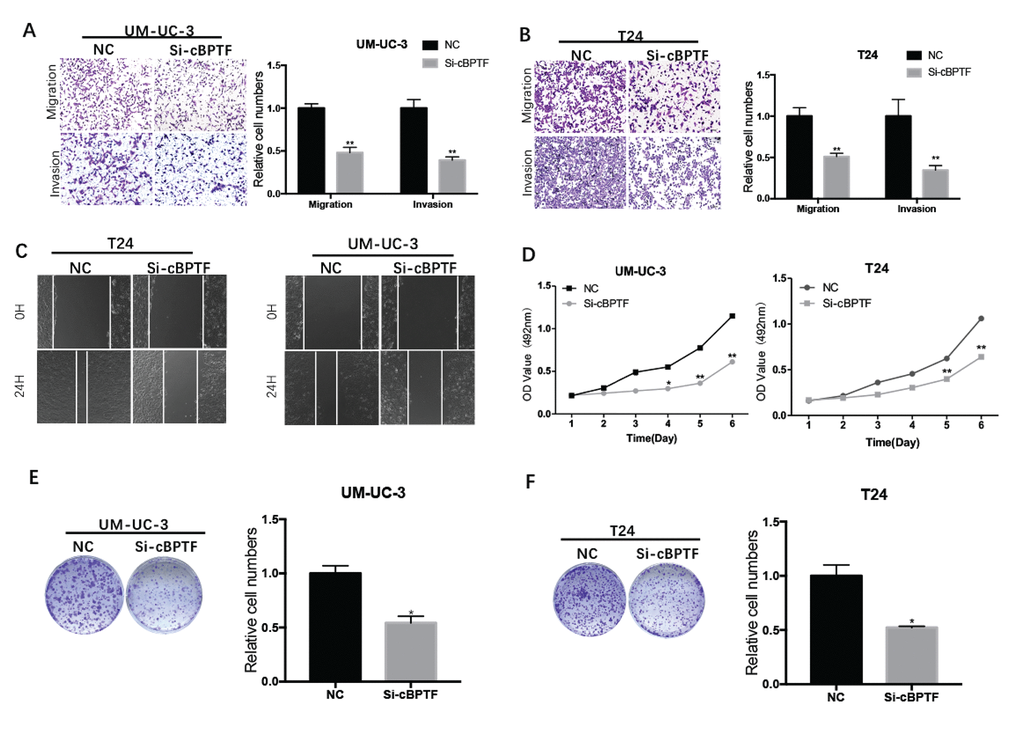
This article has been corrected: The authors replaced in Figures 3: panel 3A, where the UM-UC-3 migration/NC image was mistakably reused as the UM-UC-3 invasion/NC image and new image of “UM-UC-3 invasion/NC” from the same set of experiments was used for the new panel; and panel 3C, where the 0h T24/NC image was mislabeled as the 0h UM-UC-3/NC and 0h T24/Si-cBPTF was mislabeled as the 0h UM-UC-3/ Si-cBPTF during the picture capturing. The new images of 0h UM-UC-3/NC and 0h UM-UC-3/ Si-cBPTF from the same set of experiments were used for the new panels.
The authors replaced in Figures 7 panel 7C, where the UM-UC-3(NC and miR-31 mimics) GAPDH image was mistakably reused as the T24(NC and miR-31 mimics) GAPDH image. The new panel 7C contains new T24 images of GAPDH from the same set of experiments.
These alterations do not affect the results or conclusions of this work. The new Figure 3 and Figure 7 are presented below.

Figure 3. Circ-BPTF promotes progression of BCa cells in vitro. (A, B and C) Effects of circ-BPTF on cell migratory and invasive capabilities were assessed by transwell migration, Matrigel invasion and wound-healing assays. (D-F) MTS and clone-formation assays showed that the proliferative ability was decreased in T24 and UM-UC-3 cells transfected with si-circ-BPTF. Data indicate the means ± SEM. *P<0.05, **P<0.01.

Figure 7. Circ-BPTF promotes BCa proliferation and migration through themiR-31-5p/RAB27A axis. (A) Schematic of predicted miR-31-5p binding sites in the 3’ UTR of RAB27A, with complementary pairs showed in black and mismatches showed in red. (B) Expression levels of RAB27A were detected following knockdown of circ-BPTF by qPCR. (C) Western blotting analysis of RAB27A in BCa cell lines upon knockdown of circ-BPTF and overexpression of miR-31-5p. GAPDH was used as a loading control. (D) miR31-5p decreases the luciferase activities of the wild-type RAB27A 3’ UTR reporter but not the luciferase activities of the mutant RAB27A 3’ UTR reporter. (E) Rescue experiment was performed to analyze RAB27A at protein level by western blotting. GAPDH was used as a loading control. **P<0.01.


