Introduction
Aging involves slow deterioration of many homeostatic functions throughout the life of an organism. Moreover, middle age is a life period during which many physiological and psychological changes occur, leading to cognitive impairment, behavioral deterioration, and eventually, deterioration of brain function [1–3]. Metformin, a drug approved to treat diabetes, appears to have many aging-related protective effects. Epidemiological studies have shown that metformin can decrease the incidence of multiple age-related diseases including diabetic angiopathy, cardiomyopathy, and nephropathy in both diabetic and non-diabetic individuals [4, 5]. Furthermore, association studies have shown that metformin can lower the incidence of age-related neurosystemic diseases (such as Alzheimer’s disease and dementia), while clinical studies have shown that metformin plays an role in preventing cognitive decline and reducing mortality in patients with diabetes [6]. Nevertheless, the actions of metformin in the central nervous system have been less studied [7]. Compelling evidence obtained from both elderly patients and rodent models shows that aging significantly impairs neurovascular coupling responses [8–10]. Importantly, age-related neurovascular impairments have been linked to impaired cognitive function and gait abnormalities. Increasing emerging evidence indicates that glucose metabolism controls endothelial cell proliferation, migration, and neovascularization generation [8, 11]. Additionally, blood vessel function is required for efficient neural stem cell (NSC) proliferation and differentiation, providing oxygen or a local source of signaling molecules secreted from endothelial cells and also delivering systemic regulatory factors that may regulate NSC metabolism [12]. Thus, therapeutic interventions that restore neurovascular function in elderly patients have the potential to improve a range of age-related neurological deficits. Metformin, a drug approved to treat diabetes, appears to target many aging-related mechanisms, such as inhibition of mitochondrial complex 1 in the electron transport chain, and consequent reduction of endogenous production of reactive oxygen species (ROS) [13]. In addition, metformin was shown to stimulate glycolytic lactate production in cultured primary rat astrocytes [14]. Unexpectedly, metformin can also recruit NSCs to enhance neural function and restore central nervous system remyelination capacity by rejuvenating aged stem cells [15, 16]. These findings arouse our interest to determine whether age-related declines of cognitive level, vascular integrity, and neurogenic niche can be restored by administering metformin. Overall, our results suggest that metformin has beneficial effects by tail vein injection (not oral administration) on cognitive levels in aged mice. These effects are associated with restoration of vascular integrity, producing a richer cerebral blood flow as well as activation of neurogenesis in the subependymal zone/subventricular zone (SEZ/SVZ). Furthermore, mRNA expression levels of glyceraldehyde-3-phosphate dehydrogenase (GAPDH), a key glycolysis enzyme, gradually decreased with age, and positively correlated with cognitive levels. Meanwhile, metformin administration enhanced glycolysis through increased mRNA expression of GAPDH, which ultimately increased angiogenesis and neurogenic potential of NSCs. Our results indicate that metformin represents a candidate pharmacological approach for recruitment of NSCs in aged mouse brain. Further, metformin restores neurovascular integrity by enhancing glycolysis, a strategy that might be of therapeutic value for anti-aging in humans.
Results
Metformin by tail vein injection improved cognitive levels of aged mice
As aging is frequently accompanied by cognitive impairments, we examined the effect of metformin administration by tail vein injection on spatial learning and memory of aged mice. Mice aged 4, 10–12, or 20 months were treated with metformin by tail vein injection every 2 days for 1 month. Subsequently, MWM testing was used to examine the effect of metformin on spatial learning and memory. Five-day acquisition trials were then conducted using a hidden platform test. Short-term memory retention was tested 24 h after 5 days of training. Decreased escape latency was detected among 10–12 month and 20-month metformin-treated mice (Figure 1A, 1D). In this probe test, the metformin-treated group showed a significantly enhanced ability to reach the virtual platform, as measured by first time-to-platform (Figure 1B, 1E). Both control and metformin groups exhibited similar swim speeds to the virtual platform (Figure 1C, 1F), suggesting comparable vision and motivation between the two groups. To distinguish the effect of different metformin doses on cognitive function, 20-month mice were treated with metformin at different concentrations using the same procedure described above. The results showed that the beneficial effect of metformin on decreased escape latency of aged mice exhibited a dose-dependent tendency (Figure 1D). In the probe test, first time-to-platform among the different metformin doses also exhibited a dose-dependent tendency (Figure 1E). However, 4-month-old mice treated with metformin did not exhibit improved cognitive function, as escape latency in the metformin-treated group was not different than the control group during the five-day training period (Supplementary Figure 1A). In the probe test, first time-to-platform was not significantly decreased in the metformin-treated group (Supplementary Figure 1B). Both the control and metformin groups exhibited similar swim speeds to the virtual platform (Supplementary Figure 1C), suggesting that metformin did not improve the cognitive function of young mice. Collectively, these results indicate that metformin can enhance spatial learning and memory function of aged mice, but not young mice, and may exhibit a dose-dependent tendency.

Figure 1. Metformin improved spatial learning and memory of older mice in the Morris water maze test. (A) Escape latency of 10–12-month mice treated with metformin (Met) (n = 9) was significantly shorter compared with the control group (Ctrl) (n = 11). (B) Probe tests conducted 24 h after the acquisition phase indicated that the first time-to-platform of 10–12-month-old mice treated with metformin was shorter than the control group. (C) No difference in swim speed was observed between control and metformin-treated groups. (D) Mean escape latency during 5 training days in 20-month-old mice treated with different doses of metformin. (E) Probe tests conducted after 24 h of the acquisition phase indicated that first time-to-platform was shorter in 20-month-old mice treated with higher doses of metformin than the control group. (F) No difference in swim speeds were observed between control and metformin-treated groups. (Number of mice in control group n=5, in 0.5mg/kg group n=6, in 5mg/kg group n=6, in 15mg/kg group n=5). The overall significance between two groups was determined by Student’s t-test, among three group was determined by one-way ANOVA. * p < 0.05, ** p < 0.01, *** p < 0.001, ns, not significant.
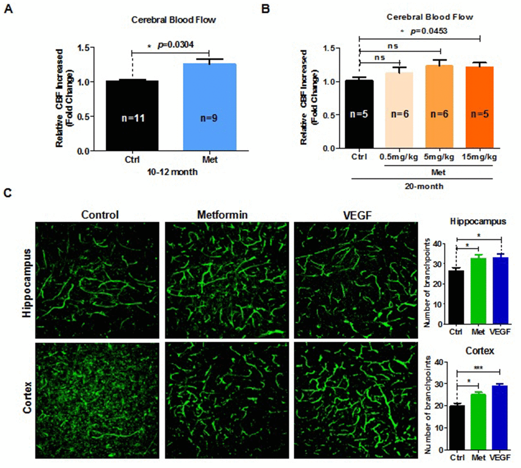
Metformin restores brain vascular integrity in aged mice
Aging significantly impairs neurovascular coupling responses. Such age-related neurovascular deterioration is accompanied with a sharp decrease in cerebral blood flow (CBF) [17]. To determine whether the beneficial effect of metformin on spatial learning and memory ability was associated with increased CBF, Doppler laser blood stream detector was used to examine CBF in mice treated with metformin. The results indicated that fold-change relative to the control group in CBF responses to contralateral whisker stimulation was significantly increased in 10–12 month- and 20-month-old aged mice (Figure 2A, 2B). Moreover, CBF of 20-month-old mice treated with different dose of metformin exhibited a dose-dependent tendency (Figure 2B). However, CBF of 4-month-old mice treated with metformin was not significantly increased compared with the control group (Supplementary Figure 1D). To further examine the effects of metformin on cerebral microvasculature, immunofluorescence staining was performed. Our results showed that the number of branchpoints in the hippocampus and cerebral cortex (labeled green) were significantly increased in the metformin-treated group (Figure 2C). These results demonstrate that metformin can restore cerebromicrovascular integrity impairments and improve cognitive function in aged mice.

Figure 2. Metformin restores brain vascular integrity of old mice. (A) Fold-change relative to the control group (n = 11) in cerebral blood flow (CBF) response to contralateral whisker stimulation was significantly increased in 10–12-month-old mice treated with metformin (n = 9). (B) Fold-change relative to the control group in CBF response to contralateral whisker stimulation was significantly increased in 20-month-old mice treated with metformin, and exhibited a dose-dependent tendency (number of mice in control group, n = 5; in 0.5mg/kg group, n = 6; in 5mg/kg group, n = 6; in 15mg/kg group, n = 5). (C) (left) 3D reconstruction of the hippocampus dentate gyrus and cortex zone vasculature generated by confocal imaging of 100 μm thick sections. (right) Quantification of blood vessel branchpoint per field in the hippocampus dentate gyrus and cortex of metformin, vascular endothelial growth factor (VEGF), and control groups (every treated group n ≥ 3). Scale bar = 100 μm. Ctrl: Control; Met: Metformin. The overall significance between two groups was determined by Student’s t-test, among three group was determined by one-way ANOVA. * p < 0.05, ** p < 0.01, *** p < 0.001, ns, not significant.
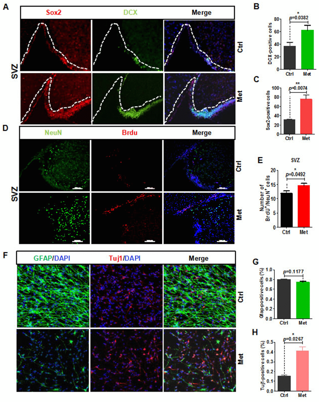
Metformin rejuvenation of neurogenic potential in aging mice
The vasculature can influence NSC proliferation and differentiation, as it provides a local source of signaling molecules secreted from endothelial cells or oxygen as well as delivers systemic regulatory factors and possibly regulates NSC metabolism [12, 18]. Considering that aging causes reduced numbers of progenitor cells, and that metformin can rejuvenate brain vascular integrity of aged mice, we next examined the neurogenic potential of aged mice by analyzing sagittal SVZ and dentate gyrus sections of metformin-treated brain for expression of relevant markers (e.g., SRY-box 2 [Sox2]+ stem cells, glial fibrillary acidic protein [GFAP]+ stem cells, doublecortin [DCX]+ newborn neurons). Our results show that Sox2+ NSC numbers were significantly increased in the SVZ and dentate gyrus (Figure 3A, 3C, and Supplementary Figure 2). In addition, DCX+ cell numbers were also increased in SVZ areas of the metformin-treated group (Figure 3A, 3B). To determine whether the increase in neural stem and progenitor cells could produce a subsequent change in SVZ neurogenesis in the metformin-treated group, aged mice were injected with bromodeoxyuridine (BrdU) three-times after metformin treatment at 24-h intervals to label actively dividing cells. The mice were analyzed for BrdU+/NeuN+ cells to quantify newborn neurons. Our results showed that metformin increased the number of BrdU+/NeuN+ cells in the SVZ (Figure 3D, 3E). To further validate these results, we microdissected the lateral ventricle walls (ependymal zone together with SEZ/SVZ) covering the striatum, and dissociated the tissue into a single cell suspension to obtain NSCs. The CCK8 value was detected to evaluate NSCs proliferation state. The results showed that metformin promoted NSCs proliferation within the safe concentration range (≤1 mM/L), but exceeding the safe dose or long-term metformin treatment produced cytotoxicity and cell death. (Supplementary Figure 3). To confirm that metformin treatment promoted neurogenesis of NSCs, we also examined spontaneous differentiation of primary NSCs treated with metformin. First, a single-cell suspension of NSCs was plated onto laminin-coated coverslips at a density of 2 × 105 cells/cm2. When cell confluence reached approximately 80%, basic fibroblast growth factor (bFGF) was withdrawn and NSCs were treated with metformin. After 7 days of continuous treatment with metformin, cells were fixed with 4% paraformaldehyde (PFA) and immunostained with GFAP and class III beta-tubulin (Tuj1) antibodies. The results showed that the ratio of Tuj1+ cells to total cells in the metformin-treated group was significantly increased (Figure 3F, 3H), while the ratio of GFAP+ cells to total cells was slightly decreased (Figure 3F, 3G). These results suggest that upon differentiation, metformin-treated NSCs differentiated into more neurons compared with control NSCs, indicating increased neurogenic potential. Taken together, these observations suggest that metformin promotes the neurogenic potential of NSCs in the SVZ zone both in vivo and in vitro.

Figure 3. Metformin rejuvenation of neurogenic potential in aged mice. (A) The subventricular zone (SVZ) of old mice treated with metformin (n ≥ 3) immunostained with the neural stem cell marker, Sox2, and newborn neuronal marker, DCX. Right: Quantification of (B) Sox2+ cells and (C) DCX+ cells. (D) SVZ of old mice immunostained with the neuronal cell marker, NeuN, and cell proliferation marker, BrdU. Right: Quantification of (E) BrdU+ /NeuN+ cells to quantify newborn neurons. (F) Representative fields of GFAP and Tuj1 immunofluorescence staining of cultured neural stem cells treated with metformin after 7 days of spontaneous differentiation. Right: Statistical analysis of percentages of (G) GFAP+ cells and (H) Tuj1+ cells. Scale bar = 100 μm. Ctrl: Control; Met: Metformin. The overall significance between two groups was determined by Student’s t-test. * p < 0.05, ** p < 0.01, *** p < 0.001, ns, not significant.
Metformin enhanced glycolysis in blood of aged mice
To examine the molecular mechanisms underlying the beneficial effects of metformin on cognitive function of aged mice, we performed whole genome transcriptomic analyses combined with weighted gene co-expression network analysis (WGCNA) of peripheral blood from mice treated with metformin (Figure 4A). Differential gene expression clearly demonstrated that compared with the control group, glycolysis/gluconeogenesis, Forkhead box (FOXO) signaling, and 5′ AMP-activated protein kinase (AMPK) signaling pathways were upregulated in the metformin-treated group (Figure 4B, 4C). In addition, we found decreased plasma fructosamine in metformin-treated mice (Supplementary Figure 4). Increasing emerging evidence indicates that glucose metabolism controls endothelial cell proliferation, migration, and neovascularization generation. Thus, we examined relative mRNA expression of enzymes in the glycolysis pathway of metformin-treated hippocampus tissue by quantitative real-time polymerase chain reaction (qRT-PCR). Our results showed that relative GAPDH and platelet isoform of phosphofructokinase (PFKP) mRNA expression were upregulated (Figure 4D, 4E).

Figure 4. Transcriptome analysis of blood of 8-month-old mice treated with metformin. (A) Heatmap of differentially expressed genes in the blood of 8-month-old mice treated with metformin. (B) and (C) KEGG pathway analysis of green and turquoise modules. (D) Relative PFKP mRNA expression in hippocampal tissue from metformin-treated mice. (E) Relative GAPDH mRNA expression in hippocampal tissue from metformin-treated mice (every treated group n ≥ 3). Ctrl: Control; Met: Metformin. The overall significance between two groups was determined by Student’s t-test. * p < 0.05, ** p < 0.01, *** p < 0.001, ns, not significant.
GAPDH was the key enzyme in the glycolysis pathway positively associated with increased cognitive levels in humans
Age-related decreases in brain glucose uptake exceed that of oxygen use, resulting in loss of brain aerobic glycolysis and blood flow. RNA-Seq results indicated that metformin could enhance levels of glycolysis of aged mice both in vivo. GAPDH is an important enzyme for glycolysis that converts glyceraldehyde-3-phosphate derived from glucose to 1, 3-bisphosphoglycerate in the presence of NAD+ [19]. Apart from this basic function, GAPDH has been suggested to play multifunctional roles in biological processes including apoptosis [20], endocytosis [21], DNA replication [22], and DNA repair [23]. Research has shown that GAPDH, the enzyme separating lower and upper glycolysis, is the rate-limiting step in the glycolysis pathway. Further, levels of fructose (1, 6) bisphosphate are predictive of the rate and control points of glycolysis [24]. Thus, we speculated that GAPDH is the key enzyme in the glycolysis pathway enhanced by metformin. To test this hypothesis, NSCs were treated with metformin and iodoacetic acid (IA), an inhibitor of GAPDH [24]. Relative GAPDH mRNA expression was significantly upregulated in NSCs from metformin-treated groups, while IA-treated groups showed significant downregulation (Figure 5A). Meanwhile, relative mRNA expression of the angiogenesis-related gene, vascular endothelial growth factor receptor 2 (VEGFR2), was also significantly upregulated in NSCs from metformin-treated groups, but significantly downregulated in IA-treated groups (Figure 5B). These results indicate that GAPDH was enhanced by metformin and served as a key factor to promote angiogenesis. To examine this effect of GAPDH in the context of neurogenesis, NSCs were similarly treated with metformin and IA. Relative mRNA expression of the neuronal marker, Tuj1, was significantly increased in the metformin-treated group and significantly downregulated in the IA-treated group (Figure 5C). Relative mRNA expression of the astrocyte marker, GFAP, was not significantly different in the metformin-treated group compared with the control group, but was significantly downregulated in the IA-treated group (Figure 5D). These results, which are consistent with those of spontaneous differentiation of metformin-treated primary neural progenitor cells, suggest that the key glycolytic enzyme, GAPDH, was enhanced by metformin, which promoted both angiogenesis and neurogenesis in NSCs. In addition, relative GAPDH mRNA expression levels in peripheral blood mononuclear cells from healthy individuals of young age (chronicle age: 20s and 30s) and old age (chronicle age: > 50s), as well as patients with Alzheimer’s disease, were gradually downregulated with aging (Supplementary Figure 5A, 5B). We next performed the Mini-Mental State Examination of old people (chronicle age > 70s) to determine correlation between cognitive function and GAPDH mRNA expression levels [25]. Our results indicate a positive association between age-dependent cognitive function and improvement in GAPDH levels (Supplementary Figure 5C).

Figure 5. Metformin enhanced relative mRNA expression of GAPDH in the glycolysis pathway and was associated with relative mRNA-related angiogenesis and neurogenesis and increased expression. (A) Relative GAPDH mRNA expression of neural stem cells (NSCs) treated with metformin and iodoacetic acid (IA), as examined by qRT-PCR. (B) Relative VEGFR2 mRNA expression of NSCs treated with metformin and IA, as examined by qRT-PCR. (C) and (D), Relative Tuj1 (C) and GFAP (D) mRNA expression of NSCs treated with metformin and IA, as examined by qRT-PCR. Ctrl: Control; Met: Metformin. The overall significance between two groups was determined by Student’s t-test, among three group was determined by one-way ANOVA. * p < 0.05, ** p < 0.01, *** p < 0.001, ns, not significant.
Treatment by tail vein injection results in better cognitive function than oral administration of metformin
Metformin is a drug approved to treat diabetes that appears to target many aging-related mechanisms. However, some studies have reported that long-term oral administration of metformin in old mice does not restore aging-related deficits [26]. To investigate the anti-aging effects of oral administration of metformin on old mice, 8-month-old mice were treated with metformin orally for 10 months, and the overall disability rate was recorded. The results showed that overall disability rate of metformin-treated mice was significantly lower than the disability rate of control mice (Figure 6A). This indicates that long-term use of metformin is associated with a marked impairment. To avoid this side effect of metformin by oral administration, we compared treatment of old mice by tail vein injection and oral administration. As aging is frequently accompanied by cognitive impairments, the Morris water maze (MWM) was used to examine the anti-aging effect of metformin treatment by different administration methods. The results showed that metformin treatment by tail vein injection to mice resulted in a better performance on first latency to platform compared with metformin by oral administration and the control group (Figure 6B). In the probe test, mice treated with metformin by tail vein injection showed a significantly enhanced ability to reach the virtual platform, as measured by first time-to-platform (Figure 6C). Both control and metformin groups exhibited similar swim speeds to the virtual platform (Figure 6D). Thus, we concluded that metformin treatment by tail vein injection is associated with better performance on spatial learning and memory tasks compared with oral administration of metformin.

Figure 6. Mice treated with metformin by tail vein injection showed better performance in the Morris water maze test. (A) Mice treated with metformin (n = 12) for 10 months showed a considerable disability rate compared with the control group (n = 12). (B) Twenty-month-old mice treated with metformin by tail vein injection (n = 4) showed a better performance in escape latency than mice treated by oral administration (n = 6). (C) Probe tests conducted at 24 h after the acquisition phase indicated that the first time-to-platform of 20-month-old mice treated with metformin by tail vein injection was shorter than in mice treated by oral administration. (D) No difference in swim speed was observed between control and metformin-treated groups (tail vein injection or oral administration). Ctrl: Control; Met: Metformin. The overall significance between two groups was determined by Student’s t-test, among three group was determined by one-way ANOVA. * p < 0.05, ** p < 0.01, *** p < 0.001, ns, not significant.
Discussion
Aging is a process involving slow deterioration of many homeostatic functions throughout an organism’s life. Middle age is a life period during which many physiological and psychological changes occur, leading to cognitive impairment, behavioral deterioration, and eventually, deterioration of brain function [1–3]. Metformin, a drug approved to treat diabetes, appears to target many aging-related mechanisms. However, it is likely that animals treated with metformin at different doses will experience differing impacts on age-related phenotypes. Mice treated with metformin at a low dose show improved lifespan, while a higher dose of metformin was toxic [27]. This is similar to our results, which show improved cognitive function at a higher dose of metformin in old mice by tail vein injection at a clinically relevant therapeutic concentration/dose (0.5–15 mg/kg). Conversely, higher concentrations of metformin (> 60 mg/kg) by tail vein injection were toxic and caused a greater disability rate. In contrast, cognitive function did not significantly improve in young mice treated with metformin (at a dose of 5 mg/kg). These results are consistent with a study by the Shao–Hua Yang group, who found that metformin treatment can impair cognitive function in young non-diabetic mice [7]. Fewer effects of metformin on certain physiological processes in young subjects were also found in a recent study on the ability of metformin to reduce inflammatory aging [27]. Overall, this appears to indicate that young mice have better physiological function and stronger tolerance to metformin than old mice.
The anti-aging mechanism of metformin is proposed to inhibit mitochondrial complex 1 of the respiratory chain, leading to increased AMP/ATP and ADP/ATP ratios, and consequently contributes to AMPK activation [28, 29]. Metformin inhibition of complex I also affects mitochondrial-induced oxidative stress by lowering ROS or indirect scavenging mechanisms, which ultimately mediates interleukin (IL)-6 release in alveolar macrophages [30–33]. This inhibitory action also induces an anti-inflammatory response by inhibiting proIL-1b production in macrophages [30]. Interestingly, anti-inflammatory therapies aiming to improve neurogenesis in old age and the inflammatory microenvironment of the aging brain regulate quiescence or activation of NSCs [34, 35]. Meanwhile, we found that metformin treatment increased the extracellular acidification rate (ECAR), even when oxidative phosphorylation-dependent ATP production was inhibited by oligomycin, suggesting that metformin treatment significantly increases lactic acid levels in a glycolysis-dependent mechanism.
Glycolysis is a multi-step process that prepares the glucose molecule for oxidative phosphorylation and subsequent generation of energy. In the normal brain, glycolysis exceeds that required for the needs of oxidative phosphorylation. Because this process occurs in a setting with adequate oxygen availability for oxidative phosphorylation, it is often referred to as aerobic glycolysis, and is a biomarker for metabolic functions broadly supporting biosynthesis and neuroprotection [36]. Numerous studies have shown that lactate production is beneficial for memory function during normal aging [37, 38]. Age-related decreases in brain glucose uptake exceed that of oxygen use, resulting in loss of brain aerobic glycolysis and blood flow. RNA-Seq results suggest that metformin can enhance the levels of glycolysis of aged mice in vivo. GAPDH is an important enzyme for glycolysis that converts glyceraldehyde-3-phosphate derived from glucose to 1, 3-bisphosphoglycerate in the presence of NAD+ [19]. Here, we showed that metformin treatment significantly increased the number of Sox2+ and DCX+ NSCs and promoted neurogenesis. To determine whether aerobic glycolysis is indispensable for angiogenesis and neurogenesis in the brain, we treated cells with IA to inhibit GAPDH (as the enzyme separating lower and upper glycolysis in the pentose phosphate pathway). Cells treated with IA exhibited significant suppression of genes associated with angiogenesis and neurogenesis, indicating that GAPDH is the rate-limiting step in the glycolysis pathway. Here, we showed that aerobic glycolysis induced by metformin can significantly promote angiogenesis and neurogenesis in the aged brain.
Many studies have shown that in patients with type 2 diabetes, chronic administration of metformin causes side effects such as abdominal or stomach pain, diarrhea, early satiety, decreased appetite, risk of vitamin B-12 deficiency, and lactic acidosis [39, 40]. In the current study, we treated non-diabetic mice with metformin for 10 months. Unequivocally, our results show that chronic metformin treatment may lead to severe disabilities, including cancer, cataracts, and dermatitis. Studies in nematodes and other smaller organisms suggest that the side effects of chronic metformin treatment may be caused by changes in the gut microbiome [41, 42]. To avoid the side effects of metformin, we treated mice with metformin by tail vein injection, which is believed to have little effect on the composition of gut microbes. Interestingly, it appears that metformin treatment by tail vein injection results in better cognitive function performance than oral administration. Consequently, we speculate that gut microbes may play an important role in mediating the side effects of metformin, and this potential role needs to be further explored. In conclusion, we have examined the effect of metformin on cognitive function of middle-aged mice. Our results indicate that metformin treatment by tail vein injection in middle-aged mice leads to improved cognitive function. The beneficial effects of metformin on cognitive function are associated with the restoration of vascular integrity, producing a richer cerebral blood flow, as well as activation of neurogenesis in the SVZ. The mechanism of metformin administration enhanced glycolysis through increased mRNA expression of GAPDH, which ultimately increased angiogenesis and neurogenic potential of NSCs. We only tested the effect of metformin in middle-aged female mice. Further studies are needed to determine the anti-aging action of metformin in both males and females. Nonetheless, to avoid the side effects of metformin, our study proposes careful reconsideration of lower doses of metformin treatment by tail vein injection for translational research. Altogether, our study shows an improved method for metformin treatment, which might contribute to a reduction in the side effects of metformin and lead to better therapeutic value for anti-aging in humans.
Materials and Methods
Experimental animals
C57BL/6 SPF mice (7–8 months or 8 weeks of age) were obtained from Beijing Vital River Laboratory Animal Technology (Beijing, China). All mice were housed five per cage, maintained on a 12-h light/dark schedule, and allowed free access to food and water. Animal protocols were approved by the Animal Research Committee of Tongji University School of Medicine (Shanghai, China). Experimental mice were treated with 5 mg/kg metformin by tail vein injection or oral administration (higher concentration metformin was 15 mg/kg, lower concentration metformin was 0.5 mg/kg) or VEGF (80 ng/kg) recombinant protein by tail vein injection every two days. During the treatment, the condition of the mice was recorded. Mice that developed symptoms of conditions such as cancer, cataracts, dermatitis, and amyotrophy were defined as disabled. The proportion represented by the number of disabled mice in each treatment group to the total number of mice in that group was defined as the rate of disability.
Morris water maze task
The MWM test was used to measure hippocampal-based spatial memory and learning functions. The MWM apparatus consisted of a circular pool (1.2-m diameter) that contained water maintained at 24–26ºC. A clear, circular escape platform (11-cm diameter) was submerged approximately 1.5 cm below the water surface. To escape from the water, mice had to find the hidden escape platform. Each acquisition trial was started by placing the mouse in the water facing the wall of the tank. The training protocol consisted of 5 days (four trials per day). For each trial, the animal was placed into the maze near one of four possible points: north, south, southeast, or northwest. The location was determined randomly for each trial. During each trial, the animal was given 60 s to locate the submerged platform. If a mouse did not locate the platform, it was gently led to the platform. After either finding or being led to the platform, the animal was left on the platform for 20 s to get familiarized with its location with respect to visual cues. Animals were tested in squads of six to eight mice, with all treatment groups represented within each testing squad. The inter-trial interval for each mouse was approximately 20 min. The mice were subjected to probe trials 24 hours after training. During probe trials, the platform was removed and mice were allowed to swim in the pool for 60 s. A camera mounted on the ceiling in the center of the pool was used to track the swim route of the mouse. Data were collected using a computerized animal tracking system (EthoVision XT Base; Noldus 2020 Software, Nottingham, UK), which recorded the path length, swim speed, and time spent in each quadrant of the pool, as well as the time taken to reach the platform (latency). The time spent in each quadrant was recorded. Trials were consistently performed between 1 pm and 5 pm.
Cerebral blood flow monitored by Moor laser Doppler imaging scanner
CBF was monitored at the site of the cranial window. Moor laser Doppler imaging (LDI) with a Moor LDI scanner (Moor Instruments, Wilmington, DE, USA) was performed with the camera in the center aiming at the animal’s brain at a height of 20 cm from the skull. Image acquisition size was 2.4 × 1.7 cm at a resolution of 172 × 118 pixels. Laser ramp speed was 4 ms/pixel. To achieve the highest CBF response, the right whiskers were stimulated for 1 min at 10 Hz. All mice were imaged in a separated scan of the same resolution, ramp speed, and image size. Increased CBF values relative to the resting level were expressed as fold-change relative to the control group.
Cardiac perfusion of mice and tissue harvesting
Mice were deeply anaesthetized using tribromoethanol (Sigma, St. Louis, MO, USA). Blood was taken by removing the eyeball, and then centrifuged at 1000 ×g/min for 10 min at 4°C to obtain plasma for measuring fructosamine with fructosamine reagents (IDEXX CatalystTM Test; Westbrook, ME, USA) on IDEXX VetTest equipment. Mice were cardiac perfused with 0.01 M phosphate-buffered saline (PBS) (Sigma). Brain hemispheres were placed on an ice-cold glass dissection plate and orientated in a sagittal plane. Right hemispheres were immersed in 4% PFA for cryostat sectioning and immunohistochemistry, and stored at −80°C until required.
Cell culture
All protocols were approved by the Ethics Research Committee at Tongji University School of Medicine. NSCs were microdissected from the lateral ventricle walls (ependymal zone together with SEZ/SVZ) covering the striatum of mice, and cultured in DMEM/F12 supplemented with 2% B-27, to which 0.1% bFGF and human epidermal growth factor (hEGF) were added daily, at 37°C in a 5% CO2 environment.
Immunostaining
Brain tissue slices (10-μm) or cultured cell samples were treated with 4% PFA for 20 min and stored at room temperature. After three washes with PBS, all slides were incubated in blocking buffer (3% bovine serum albumin, 5% normal donkey serum, and 0.3% Triton X-100 in PBS) for 1 h at room temperature. Slides or coverslips were immersed in primary antibody buffer (200 μL per slide or 40 μL per coverslip) for incubation overnight at 4°C. Primary antibodies used in this study include: anti-GFAP (1:1000; Dako, Glostrup, Denmark), anti-Tuj1 (1:500; R&D Systems, Minneapolis, MN, USA), anti-DCX (1:400; Cell Signaling Technology, Danvers, MA, USA), anti-BrdU (1:200; Abcam, Cambridge, UK), anti-Sox2 (1:200, Abcam), and anti-NeuN (1:300; Abcam). The following day, coverslips and slides were washed three times with PBS, and then incubated with appropriate Alexa488-, Alexa568- or Cy3-conjugated secondary antibodies (1:1000; Thermo Fisher Scientific, Waltham, MA, USA) for 1 h at room temperature, or lectin-FITC (Dylight, DL-1174, Vectorlabs, CA, USA) for 2 h. DAPI staining for 15 min was used to label nuclei.
Spontaneous differentiation of NSCs in vitro
To examine spontaneous differentiation of NSCs microdissected from lateral ventricle walls (ependymal zone together with SEZ/SVZ) covering the striatum of mice treated with metformin, single-cell suspensions of NSCs were plated onto coverslips coated with polyornithine (0.25 mg/mL in PBS) and laminin (5 μg/mL in DMEM-F12) at a density of 2 × 105 cells/cm2. When NSCs reached approximately 80% confluence, bFGF and hEGF were withdrawn, and cells were treated with 1 mmol/L metformin for 7 continuous days. Subsequently, cells were fixed with 4% PFA and immunostained with GFAP and Tuj1 antibodies.
Cell proliferation status analysis
To examine the cell proliferation status of NSCs exposed to different concentration metformin (0.5 mM/L, 1 mM/L, 10 mM/L, 20 mM/L), cell viability was performed by using the Cell Counting Kit-8 (CCK8) (Dojindo Laboratories, Kumamoto, Japan). We plated the single cell suspension of NSCs onto Laminin (5 μg/mL in DMEM-F12) at the density of 2 × 104 cells/cm2 per well in a 96-well plate, and cells were treated with 10 μl CCK8 reagent each well for 3h at 37°C. The absorbance at 450 nm was measured by SpectraMax M5 Absorbance Reader.
RNA sequencing and data analysis
Total RNA was extracted from blood by TRIzol (Invitrogen, Carlsbad, CA, USA) and quantified by a spectrophotometer (NanoDrop 1000; Thermo Fisher Scientific). Only samples that met our quality criteria (260/280 nm > 1.8) were included in experiments. All data analyses were based on clean data with high quality. Index of the reference genome was built using Bowtie v2.0.6 (bowtie-bio.sourceforge.net/bowtie2) and paired-end clean reads were aligned to the reference genome using TopHat v2.0.9 (ccb.jhu.edu/software/tophat). Reads per kilobase of transcript, per million mapped reads (RPKM) of each gene were calculated based on gene length and read counts mapped to the gene, and considering the effect of sequencing depth and gene length for read counts at the same time. All differentially expressed genes were used for heatmap analysis and Kyoto Encyclopedia of Genes and Genomes (KEGG; https://www.genome.jp/kegg) analysis. For KEGG analysis, a q-value < 0.05 was used as the threshold to determine significant enrichment of gene sets. RNA-Seq data were deposited at GSE140716.
qRT-PCR
Total cellular RNA was isolated using TRIzol reagent (Invitrogen) according to the manufacturer’s instructions. RNA was further purified by DNAase treatment and removal kit (Ambion, Austin, TX, USA). RNA samples (1 μg each) were then reverse-transcribed into cDNA using a SuperScript III First-Strand Synthesis kit (Invitrogen) according to the manufacturer’s instructions. Real-time PCR was performed on a 7500 or Q7 real-time PCR system (Applied Biosystems, Foster City, CA, USA) using SYBR Premix Ex Taq with ROX (Bio-Rad, Hercules, CA, USA). Relative gene expression levels were normalized to β-actin and calculated as 2-ΔΔCT. The sequences of the primers used are listed in Table 1.
Table 1. Primer sequences used in qRT-PCR.
| Target gene | Forward primer (5'--3') | Reverse primer (5'--3') |
| Tuj1 | CAGCGTATACTACAATGAGGCCT | CCGCACGACATCTAGGACTGA |
| Gfap | GCGAAGAAAACCGCATCAC | CACACCTCACATCACCACGTC |
| Vegfr2 | CCTACCTCACCTGTTTCCTGTA | TGGTTCCTCCAATGGGATA |
| Gapdh | CCTCGTCCCGTAGACAAAATG | TCTCCACTTTGCCACTGCAA |
| β-Actin | GGCATCCACGAAACTACCTT | TACAGGTCTTTGCGGATGTC |
| PFKP | GATGTGTGTCAAACTCTCGGA | CTTGAAATCTCCTCTCGTCCAT |
Quantification of immunohistochemical staining
Each experimental group contained at least three mice. Twelve serial sections (sagittal, 10 μm) per mouse were chosen for subsequent immunostaining, according to similar anatomical locations for each mouse.
Human blood samples
Human blood samples were obtained from healthy volunteers. All subjects signed an informed consent form. The operation protocols were approved by the Ethics Research Committees from Huadong Hospital Affiliated to Fudan University and Tongji Hospital Affiliated to Tongji University (copies of IRB approvals are attached).
Graphics
Unless otherwise specified, plots were generated using R (https://www.R-project.org/) or GraphPad Prism 5 (GraphPad Software, San Diego, CA).
Supplementary Materials
Author Contributions
L.H.L designed the study; Z.X.Q., S.J.Y and C.H performed and drafted the experiment; F.S.Y performed RNA-seq data analyses; L.H.L. revised the manuscript; L.H.L., L.Z.M., S.E.Y supervised the entire project; and all authors approved the final version of the manuscript.
Conflicts of Interest
All authors declare that no conflicts of interest exists.
Funding
This work was supported by grants from the National Key Research and Development Program (2020YFC2002800), National Natural Science Foundation of China (Grant No 31671539), and Major Program of Development Fund for Shanghai Zhangjiang National Innovation Demonstration Zone
References
- 1. Duarte JM, Do KQ, Gruetter R. Longitudinal neurochemical modifications in the aging mouse brain measured in vivo by 1H magnetic resonance spectroscopy. Neurobiol Aging. 2014; 35:1660–68. https://doi.org/10.1016/j.neurobiolaging.2014.01.135 [PubMed]
- 2. Ennaceur A, Michalikova S, van Rensburg R, Chazot PL. Detailed analysis of the behavior and memory performance of middle-aged male and female CD-1 mice in a 3D maze. Behav Brain Res. 2008; 187:312–26. https://doi.org/10.1016/j.bbr.2007.09.025 [PubMed]
- 3. Francia N, Cirulli F, Chiarotti F, Antonelli A, Aloe L, Alleva E. Spatial memory deficits in middle-aged mice correlate with lower exploratory activity and a subordinate status: role of hippocampal neurotrophins. Eur J Neurosci. 2006; 23:711–28. https://doi.org/10.1111/j.1460-9568.2006.04585.x [PubMed]
- 4. Campbell JM, Bellman SM, Stephenson MD, Lisy K. Metformin reduces all-cause mortality and diseases of ageing independent of its effect on diabetes control: a systematic review and meta-analysis. Ageing Res Rev. 2017; 40:31–44. https://doi.org/10.1016/j.arr.2017.08.003 [PubMed]
- 5. Valencia WM, Palacio A, Tamariz L, Florez H. Metformin and ageing: improving ageing outcomes beyond glycaemic control. Diabetologia. 2017; 60:1630–38. https://doi.org/10.1007/s00125-017-4349-5 [PubMed]
- 6. Barzilai N, Crandall JP, Kritchevsky SB, Espeland MA. Metformin as a tool to target aging. Cell Metab. 2016; 23:1060–65. https://doi.org/10.1016/j.cmet.2016.05.011 [PubMed]
- 7. Li W, Chaudhari K, Shetty R, Winters A, Gao X, Hu Z, Ge WP, Sumien N, Forster M, Liu R, Yang SH. Metformin alters locomotor and cognitive function and brain metabolism in normoglycemic mice. Aging Dis. 2019; 10:949–63. https://doi.org/10.14336/AD.2019.0120 [PubMed]
- 8. Sorond FA, Hurwitz S, Salat DH, Greve DN, Fisher ND. Neurovascular coupling, cerebral white matter integrity, and response to cocoa in older people. Neurology. 2013; 81:904–09. https://doi.org/10.1212/WNL.0b013e3182a351aa [PubMed]
- 9. Balbi M, Ghosh M, Longden TA, Jativa Vega M, Gesierich B, Hellal F, Lourbopoulos A, Nelson MT, Plesnila N. Dysfunction of mouse cerebral arteries during early aging. J Cereb Blood Flow Metab. 2015; 35:1445–53. https://doi.org/10.1038/jcbfm.2015.107 [PubMed]
- 10. Sorond FA, Kiely DK, Galica A, Moscufo N, Serrador JM, Iloputaife I, Egorova S, Dell’Oglio E, Meier DS, Newton E, Milberg WP, Guttmann CR, Lipsitz LA. Neurovascular coupling is impaired in slow walkers: the MOBILIZE boston study. Ann Neurol. 2011; 70:213–20. https://doi.org/10.1002/ana.22433 [PubMed]
- 11. Eelen G, de Zeeuw P, Simons M, Carmeliet P. Endothelial cell metabolism in normal and diseased vasculature. Circ Res. 2015; 116:1231–44. https://doi.org/10.1161/CIRCRESAHA.116.302855 [PubMed]
- 12. Tavazoie M, Van der Veken L, Silva-Vargas V, Louissaint M, Colonna L, Zaidi B, Garcia-Verdugo JM, Doetsch F. A specialized vascular niche for adult neural stem cells. Cell Stem Cell. 2008; 3:279–88. https://doi.org/10.1016/j.stem.2008.07.025 [PubMed]
- 13. Batandier C, Guigas B, Detaille D, El-Mir MY, Fontaine E, Rigoulet M, Leverve XM. The ROS production induced by a reverse-electron flux at respiratory-chain complex 1 is hampered by metformin. J Bioenerg Biomembr. 2006; 38:33–42. https://doi.org/10.1007/s10863-006-9003-8 [PubMed]
- 14. Westhaus A, Blumrich EM, Dringen R. The antidiabetic drug metformin stimulates glycolytic lactate production in cultured primary rat astrocytes. Neurochem Res. 2017; 42:294–305. https://doi.org/10.1007/s11064-015-1733-8 [PubMed]
- 15. Neumann B, Baror R, Zhao C, Segel M, Dietmann S, Rawji KS, Foerster S, McClain CR, Chalut K, van Wijngaarden P, Franklin RJ. Metformin restores CNS remyelination capacity by rejuvenating aged stem cells. Cell Stem Cell. 2019; 25:473–85.e8. https://doi.org/10.1016/j.stem.2019.08.015 [PubMed]
- 16. Wang J, Gallagher D, DeVito LM, Cancino GI, Tsui D, He L, Keller GM, Frankland PW, Kaplan DR, Miller FD. Metformin activates an atypical PKC-CBP pathway to promote neurogenesis and enhance spatial memory formation. Cell Stem Cell. 2012; 11:23–35. https://doi.org/10.1016/j.stem.2012.03.016 [PubMed]
- 17. Katsimpardi L, Litterman NK, Schein PA, Miller CM, Loffredo FS, Wojtkiewicz GR, Chen JW, Lee RT, Wagers AJ, Rubin LL. Vascular and neurogenic rejuvenation of the aging mouse brain by young systemic factors. Science. 2014; 344:630–34. https://doi.org/10.1126/science.1251141 [PubMed]
- 18. Shen Q, Goderie SK, Jin L, Karanth N, Sun Y, Abramova N, Vincent P, Pumiglia K, Temple S. Endothelial cells stimulate self-renewal and expand neurogenesis of neural stem cells. Science. 2004; 304:1338–40. https://doi.org/10.1126/science.1095505 [PubMed]
- 19. Sirover MA. New nuclear functions of the glycolytic protein, glyceraldehyde-3-phosphate dehydrogenase, in mammalian cells. J Cell Biochem. 2005; 95:45–52. https://doi.org/10.1002/jcb.20399 [PubMed]
- 20. Sen N, Hara MR, Kornberg MD, Cascio MB, Bae BI, Shahani N, Thomas B, Dawson TM, Dawson VL, Snyder SH, Sawa A. Nitric oxide-induced nuclear GAPDH activates p300/CBP and mediates apoptosis. Nat Cell Biol. 2008; 10:866–73. https://doi.org/10.1038/ncb1747 [PubMed]
- 21. Chang C, Su H, Zhang D, Wang Y, Shen Q, Liu B, Huang R, Zhou T, Peng C, Wong CC, Shen HM, Lippincott-Schwartz J, Liu W. AMPK-dependent phosphorylation of GAPDH triggers Sirt1 activation and is necessary for autophagy upon glucose starvation. Mol Cell. 2015; 60:930–40. https://doi.org/10.1016/j.molcel.2015.10.037 [PubMed]
- 22. Zheng L, Roeder RG, Luo Y. S phase activation of the histone H2B promoter by OCA-S, a coactivator complex that contains GAPDH as a key component. Cell. 2003; 114:255–66. https://doi.org/10.1016/s0092-8674(03)00552-x [PubMed]
- 23. Azam S, Jouvet N, Jilani A, Vongsamphanh R, Yang X, Yang S, Ramotar D. Human glyceraldehyde-3-phosphate dehydrogenase plays a direct role in reactivating oxidized forms of the DNA repair enzyme APE1. J Biol Chem. 2008; 283:30632–41. https://doi.org/10.1074/jbc.M801401200 [PubMed]
- 24. Shestov AA, Liu X, Ser Z, Cluntun AA, Hung YP, Huang L, Kim D, Le A, Yellen G, Albeck JG, Locasale JW. Quantitative determinants of aerobic glycolysis identify flux through the enzyme GAPDH as a limiting step. Elife. 2014; 3:e03342. https://doi.org/10.7554/eLife.03342 [PubMed]
- 25. Folstein MF, Folstein SE, McHugh PR. “mini-mental state”. A practical method for grading the cognitive state of patients for the clinician. J Psychiatr Res. 1975; 12:189–98. https://doi.org/10.1016/0022-3956(75)90026-6 [PubMed]
- 26. Thangthaeng N, Rutledge M, Wong JM, Vann PH, Forster MJ, Sumien N. Metformin impairs spatial memory and visual acuity in old male mice. Aging Dis. 2017; 8:17–30. https://doi.org/10.14336/AD.2016.1010 [PubMed]
- 27. Bharath LP, Agrawal M, McCambridge G, Nicholas DA, Hasturk H, Liu J, Jiang K, Liu R, Guo Z, Deeney J, Apovian CM, Snyder-Cappione J, Hawk GS, et al. Metformin enhances autophagy and normalizes mitochondrial function to alleviate aging-associated inflammation. Cell Metab. 2020; 32:44–55.e6. https://doi.org/10.1016/j.cmet.2020.04.015 [PubMed]
- 28. Foretz M, Guigas B, Bertrand L, Pollak M, Viollet B. Metformin: from mechanisms of action to therapies. Cell Metab. 2014; 20:953–66. https://doi.org/10.1016/j.cmet.2014.09.018 [PubMed]
- 29. El-Mir MY, Nogueira V, Fontaine E, Avéret N, Rigoulet M, Leverve X. Dimethylbiguanide inhibits cell respiration via an indirect effect targeted on the respiratory chain complex I. J Biol Chem. 2000; 275:223–8. https://doi.org/10.1074/jbc.275.1.223 [PubMed]
- 30. Kelly B, Tannahill GM, Murphy MP, O’Neill LA. Metformin inhibits the production of reactive oxygen species from NADH:Ubiquinone oxidoreductase to limit induction of interleukin-1β (IL-1β) and boosts interleukin-10 (IL-10) in lipopolysaccharide (LPS)-activated macrophages. J Biol Chem. 2015; 290:20348–59. https://doi.org/10.1074/jbc.M115.662114 [PubMed]
- 31. Fontaine E. Metformin-induced mitochondrial complex I inhibition: facts, uncertainties, and consequences. Front Endocrinol (Lausanne). 2018; 9:753. https://doi.org/10.3389/fendo.2018.00753 [PubMed]
- 32. Vial G, Detaille D, Guigas B. Role of mitochondria in the mechanism(s) of action of metformin. Front Endocrinol (Lausanne). 2019; 10:294. https://doi.org/10.3389/fendo.2019.00294 [PubMed]
- 33. Soberanes S, Misharin AV, Jairaman A, Morales-Nebreda L, McQuattie-Pimentel AC, Cho T, Hamanaka RB, Meliton AY, Reyfman PA, Walter JM, Chen CI, Chi M, Chiu S, et al. Metformin targets mitochondrial electron transport to reduce air-pollution-induced thrombosis. Cell Metab. 2019; 29:335–47.e5. https://doi.org/10.1016/j.cmet.2018.09.019 [PubMed]
- 34. Büttner R, Schulz A, Reuter M, Akula AK, Mindos T, Carlstedt A, Riecken LB, Baader SL, Bauer R, Morrison H. Inflammaging impairs peripheral nerve maintenance and regeneration. Aging Cell. 2018; 17:e12833. https://doi.org/10.1111/acel.12833 [PubMed]
- 35. Kalamakis G, Brüne D, Ravichandran S, Bolz J, Fan W, Ziebell F, Stiehl T, Catalá-Martinez F, Kupke J, Zhao S, Llorens-Bobadilla E, Bauer K, Limpert S, et al. Quiescence Modulates Stem Cell Maintenance and Regenerative Capacity in the Aging Brain. Cell. 2019; 176:1407–1419. https://doi.org/10.1016/j.cell.2019.01.040 [PubMed]
- 36. Bensalem J, Servant L, Alfos S, Gaudout D, Layé S, Pallet V, Lafenetre P. Dietary polyphenol supplementation prevents alterations of spatial navigation in middle-aged mice. Front Behav Neurosci. 2016; 10:9. https://doi.org/10.3389/fnbeh.2016.00009 [PubMed]
- 37. Newman LA, Korol DL, Gold PE. Lactate produced by glycogenolysis in astrocytes regulates memory processing. PLoS One. 2011; 6:e28427. https://doi.org/10.1371/journal.pone.0028427 [PubMed]
- 38. Suzuki A, Stern SA, Bozdagi O, Huntley GW, Walker RH, Magistretti PJ, Alberini CM. Astrocyte-neuron lactate transport is required for long-term memory formation. Cell. 2011; 144:810–23. https://doi.org/10.1016/j.cell.2011.02.018 [PubMed]
- 39. DeFronzo R, Fleming GA, Chen K, Bicsak TA. Metformin-associated lactic acidosis: current perspectives on causes and risk. Metabolism. 2016; 65:20–29. https://doi.org/10.1016/j.metabol.2015.10.014 [PubMed]
- 40. de Jager J, Kooy A, Lehert P, Wulffelé MG, van der Kolk J, Bets D, Verburg J, Donker AJ, Stehouwer CD. Long term treatment with metformin in patients with type 2 diabetes and risk of vitamin B-12 deficiency: randomised placebo controlled trial. BMJ. 2010; 340:c2181. https://doi.org/10.1136/bmj.c2181 [PubMed]
- 41. Kulkarni AS, Gubbi S, Barzilai N. Benefits of metformin in attenuating the hallmarks of aging. Cell Metab. 2020; 32:15–30. https://doi.org/10.1016/j.cmet.2020.04.001 [PubMed]
- 42. Cabreiro F, Au C, Leung KY, Vergara-Irigaray N, Cochemé HM, Noori T, Weinkove D, Schuster E, Greene ND, Gems D. Metformin retards aging in C. Elegans by altering microbial folate and methionine metabolism. Cell. 2013; 153:228–39. https://doi.org/10.1016/j.cell.2013.02.035 [PubMed]



